转载

RxJava 2.x 之流程分析

本次分析的 RxJava 版本信息如下:

compile 'io.reactivex.rxjava2:rxandroid:2.0.1'
compile 'io.reactivex.rxjava2:rxjava:2.1.6'

先来个简单例子:

// 创建被观察者
Observable<Integer> observable = Observable.create(new ObservableOnSubscribe<Integer>() {
    @Override
    public void subscribe(ObservableEmitter<Integer> e)throws Exception {
        e.onNext(1);
        e.onError(new Throwable("error"));
        e.onComplete();
    }
});
// 创建观察者
Observer<Integer> observer = new Observer<Integer>() {
    @Override
    public void onSubscribe(Disposable d){
        Log.d(TAG, "onSubscribe: ");
    }
    @Override
    public void onNext(Integer integer){
        Log.d(TAG, "onNext: " + integer);
    }
    @Override
    public void onError(Throwable e){
        Log.d(TAG, "onError: " + e.getMessage());
    }
    @Override
    public void onComplete(){
        Log.d(TAG, "onComplete: ");
    }
};
// 订阅
observable.subscribeOn(Schedulers.io())
    .observeOn(AndroidSchedulers.mainThread())
    .subscribe(observer);

以下的分析都基于这个例子,分析过程会分为三部分:

  • subscribe() 流程
  • subscribeOn() 流程
  • observeOn() 流程

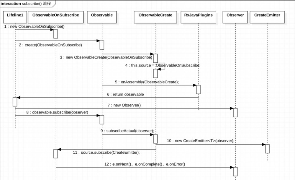
subscribe()

把 subscribe() 放在前面是因为后续的 subscribeOn() 和 observeOn() 流程都它的支撑,但是单纯的分析 subscribe() 流程没多大意义,所以这个流程基于 observable.subscribe(observer)

create()

首先是被观察者的创建过程,即 Observable.create(new ObservableOnSubscribe<Integer>() {...}) 。ObservableOnSubscribe 是个接口,里面只有一个 subscribe() 方法,所以重点在 create() 方法:

public static <T> Observable<T>create(ObservableOnSubscribe<T> source){
    // 检查是否为 null, 如果 null 就抛出 NullPointerException
    ObjectHelper.requireNonNull(source, "source is null");
    // onAssembly() 是个 hook 操作,我也不知道 hook 是啥,反正直接返回传入值
    return RxJavaPlugins.onAssembly(new ObservableCreate<T>(source));
}

看来 ObservableCreate 才是目标:

public final class ObservableCreate<T>extends Observable<T>{
    final ObservableOnSubscribe<T> source;

    public ObservableCreate(ObservableOnSubscribe<T> source){
        this.source = source;
    }

    @Override
    protected void subscribeActual(Observer<?super T> observer){
        CreateEmitter<T> parent = new CreateEmitter<T>(observer);
        observer.onSubscribe(parent);

        try {
            source.subscribe(parent);
        } catch (Throwable ex) {
            Exceptions.throwIfFatal(ex);
            parent.onError(ex);
        }
    }
    // 暂时省略了两个内部类
}

很简单,只有两个方法,并且把 ObservableOnSubscribe 对象缓存为 source。

到这里 create() 方法算是执行完了,一句话总结: create() 方法实际上创建了一个 ObservableCreate 对象,并且持有了 ObservableOnSubscribe 对象的引用。

subscribe()

现在看看订阅方法 subscribe(),它在 Observable 抽象类中:

public final void subscribe(Observer<?super T> observer){
    ObjectHelper.requireNonNull(observer, "observer is null");
    try {
        // 这也是一个 hook
        observer = RxJavaPlugins.onSubscribe(this, observer);
        ObjectHelper.requireNonNull(observer, "Plugin returned null Observer");

        subscribeActual(observer);
    } catch (NullPointerException e) { // NOPMD
        throw e;
    } catch (Throwable e) {
        Exceptions.throwIfFatal(e);
        // can't call onError because no way to know if a Disposable has been set or not
        // can't call onSubscribe because the call might have set a Subscription already
        RxJavaPlugins.onError(e);
        NullPointerException npe = new NullPointerException("Actually not, but can't throw other exceptions due to RS");
        npe.initCause(e);
        throw npe;
    }
}

protected abstract void subscribeActual(Observer<?super T> observer);

subscribe() 主要就是调用了抽象方法 subscribeActual(),根据刚刚在 create() 方法的分析,这里调用到了 ObservableCreate 的 subscribeActual() 方法:

@Override
protected void subscribeActual(Observer<?super T> observer){
    CreateEmitter<T> parent = new CreateEmitter<T>(observer);
    observer.onSubscribe(parent);

    try {
        source.subscribe(parent);
    } catch (Throwable ex) {
        Exceptions.throwIfFatal(ex);
        parent.onError(ex);
    }
}

先是通过 observer 创建出一个 CreateEmitter 对象,CreateEmitter 是 ObservableCreate 其中一个内部类,主要功能就是对 Observer 的四个方法(onSubscribe()、onNext()、onError()、onComplete())进行了包装,并且提供了 dispose 系列方法:

static final class CreateEmitter<T>extends AtomicReference<Disposable>
    implements ObservableEmitter<T>, Disposable {

        private static final long serialVersionUID = -3434801548987643227L;
        final Observer<? super T> observer;
        
        CreateEmitter(Observer<? super T> observer) {
            this.observer = observer;
        }
        
        @Override
        public void onNext(T t){
            if (t == null) {
                onError(new NullPointerException("onNext called with null. Null values are generally not allowed in 2.x operators and sources."));
                return;
            }
            if (!isDisposed()) {
                observer.onNext(t);
            }
        }

        @Override
        public void onError(Throwable t){
            if (!tryOnError(t)) {
                RxJavaPlugins.onError(t);
            }
        }
        
        @Override
        public boolean tryOnError(Throwable t){
            if (t == null) {
                t = new NullPointerException("onError called with null. Null values are generally not allowed in 2.x operators and sources.");
            }
            if (!isDisposed()) {
                try {
                    observer.onError(t);
                } finally {
                    dispose();
                }
                return true;
            }
            return false;
        }
        
        @Override
        public void onComplete(){
            if (!isDisposed()) {
                try {
                    observer.onComplete();
                } finally {
                    dispose();
                }
            }
        }
        
        @Override
        public void setDisposable(Disposable d){
            DisposableHelper.set(this, d);
        }
        
        @Override
        public void setCancellable(Cancellable c){
            setDisposable(new CancellableDisposable(c));
        }
        
        @Override
        public ObservableEmitter<T> serialize(){
            return new SerializedEmitter<T>(this);
        }
        
        @Override
        public void dispose(){
            DisposableHelper.dispose(this);
        }
        
        @Override
        public boolean isDisposed(){
            return DisposableHelper.isDisposed(get());
        }
    }

回到 subscribeActual() 方法,然后执行了 onSubscribe() 方法,并把 CreateEmitter 对象引用传递出去,这时外部的 onSubscribe() 就得到了执行。

接下来执行 source.subscribe(parent) ,这个 source 就是 Observable.create() 方法传递的参数,所以这时就到了发送事件的地方。

调用 e.onNext()、e.onComplete()、e.onError() 其实都是调用了 CreateEmitter 中对应的方法,根据上面提供的 CreateEmitter 类源码可知最终调用的都是创建 Observer 时实现的方法。

observable.subscribe(observer) 流程算是完了,来个图总结下这个流程:

RxJava 2.x 之流程分析

subscribeOn()

subscribeOn() 指定 Observable 在哪个调度器上执行,以下流程基于 subscribeOn(Schedulers.io()).subscribe()

Schedulers.io()

Schedulers 的源码并不多,这里只留下和 Schedulers.io() 相关的代码:

public final class Schedulers{
    ...
    @NonNull
    static final Scheduler IO;
    
    ...
    static final class IoHolder{
        static final Scheduler DEFAULT = new IoScheduler();
    }

    static {
        IO = RxJavaPlugins.initIoScheduler(new IOTask());
        ...
    }
    ...
    @NonNull
    public static Scheduler io(){
        // hook
        return RxJavaPlugins.onIoScheduler(IO);
    }
	...
    static final class IOTaskimplements Callable<Scheduler>{
        @Override
        public Scheduler call()throws Exception {
            return IoHolder.DEFAULT;
        }
    }
	...
}

/**
 * 下面是 RxJavaPlugins 类其中两个方法
 */
public static Scheduler initIoScheduler(@NonNull Callable<Scheduler> defaultScheduler){
    ObjectHelper.requireNonNull(defaultScheduler, "Scheduler Callable can't be null");
    Function<? super Callable<Scheduler>, ? extends Scheduler> f = onInitIoHandler;
    if (f == null) {
        return callRequireNonNull(defaultScheduler);
    }
    return applyRequireNonNull(f, defaultScheduler);
}

static Scheduler callRequireNonNull(@NonNull Callable<Scheduler> s){
    try {
        return ObjectHelper.requireNonNull(s.call(), "Scheduler Callable result can't be null");
    } catch (Throwable ex) {
        throw ExceptionHelper.wrapOrThrow(ex);
    }
}

Schedulers.io() 相关源码都放在一起了,这样更清晰。

所以 Schedulers.io() 就是创建了一个 IoScheduler 对象

subscribeOn()

public final Observable<T> subscribeOn(Scheduler scheduler){
    ObjectHelper.requireNonNull(scheduler, "scheduler is null");
    // onAssembly() 是个 hook
    return RxJavaPlugins.onAssembly(new ObservableSubscribeOn<T>(this, scheduler));
}

subscribeOn() 方法主要是创建了一个 ObservableSubscribeOn 对象,需要两个参数:

Schedulers.io()

ObservableSubscribeOn 类和 ObservableCreate 很相似,都是只有两个方法:

public final class ObservableSubscribeOn<T>extends AbstractObservableWithUpstream<T,T>{
    final Scheduler scheduler;

    public ObservableSubscribeOn(ObservableSource<T> source, Scheduler scheduler){
        super(source);
        this.scheduler = scheduler;
    }

    @Override
    public void subscribeActual(final Observer<? super T> s){
        final SubscribeOnObserver<T> parent = new SubscribeOnObserver<T>(s);

        s.onSubscribe(parent);

        parent.setDisposable(scheduler.scheduleDirect(new SubscribeTask(parent)));
    }
	// 暂时省略了两个内部类
}

调用了父类构造方法缓存 source ,还缓存了 scheduler。

小结:subscribeOn(Schedulers.io()) 过程就是创建了一个 ObservableSubscribeOn 对象,并且缓存了 ObservableCreate 和 IoScheduler 两个对象。

subscribe()

在 subscribe() 流程部分已经分析过 subscribe() 的内部执行逻辑了,但是这次的调用对象变成了 ObservableSubscribeOn,所以变成了调用 ObservableSubscribeOn 的 subscribeActual() 方法。

这次单独把 subscribeActual() 方法拿出来:

@Override
public void subscribeActual(final Observer<? super T> s){
    final SubscribeOnObserver<T> parent = new SubscribeOnObserver<T>(s);

    s.onSubscribe(parent);
	// 重中之重
    parent.setDisposable(scheduler.scheduleDirect(new SubscribeTask(parent)));
}

首先把 Observer 对象包装成 SubscribeOnObserver, SubscribeOnObserver 类是 ObservableSubscribeOn 的其中一个内部类:

static final class SubscribeOnObserver<T>extends AtomicReference<Disposable>implements Observer<T>,Disposable{
    private static final long serialVersionUID = 8094547886072529208L;
    final Observer<? super T> actual;

    final AtomicReference<Disposable> s;

    SubscribeOnObserver(Observer<? super T> actual) {
        this.actual = actual;
        this.s = new AtomicReference<Disposable>();
    }

    @Override
    public void onSubscribe(Disposable s){
        DisposableHelper.setOnce(this.s, s);
    }

    @Override
    public void onNext(T t){
        actual.onNext(t);
    }

    @Override
    public void onError(Throwable t){
        actual.onError(t);
    }

    @Override
    public void onComplete(){
        actual.onComplete();
    }

    @Override
    public void dispose(){
        DisposableHelper.dispose(s);
        DisposableHelper.dispose(this);
    }

    @Override
    public boolean isDisposed(){
        return DisposableHelper.isDisposed(get());
    }

    void setDisposable(Disposable d){
        DisposableHelper.setOnce(this, d);
    }
}

回到 subscribeActual() 方法,执行 s.onSubscribe(parent) 也就是调用了 Observer 的 onSubscribe() 方法,到现在还没有涉及到线程的东西, 所以 onSubscribe() 方法是在主线程回调的。

再看 parent.setDisposable(scheduler.scheduleDirect(new SubscribeTask(parent))); ,这里嵌套了 3 层,一层一层来:

new SubscribeTask(parent)

SubscribeTask 实现了 Runnable 接口,是 ObservableSubscribeOn 另一个内部类:

final class SubscribeTaskimplements Runnable{
    private final SubscribeOnObserver<T> parent;

    SubscribeTask(SubscribeOnObserver<T> parent) {
        this.parent = parent;
    }

    @Override
    public void run(){
        source.subscribe(parent);
    }
}

SubscribeTask 目前缓存了 Observer 的包装类 SubscribeOnObserver。

scheduler.scheduleDirect(new SubscribeTask(parent))

先调用 Scheduler 的 scheduleDirect() 方法:

public Disposable scheduleDirect(@NonNull Runnable run){
    return scheduleDirect(run, 0L, TimeUnit.NANOSECONDS);
}

public Disposable scheduleDirect(@NonNull Runnable run,long delay, @NonNull TimeUnit unit){
    final Worker w = createWorker();
	// onSchedule(run) 直接返回了 run
    final Runnable decoratedRun = RxJavaPlugins.onSchedule(run);

    DisposeTask task = new DisposeTask(decoratedRun, w);

    w.schedule(task, delay, unit);

    return task;
}

createWorker() 是个抽象方法,根据前面的分析,此处调用了 IoScheduler 的 createWorker() 方法,而 createWorker() 方法只是返回了一个 IoScheduler 的内部类 EventLoopWorker 对象。

DisposeTask 实现了 Runnable 和 Disposable 两个接口,并且在 run() 方法中调用了 decoratedRun.run()

所以 w.schedule(task, delay, unit) 才是一切的开始,别忘了此处 w 是 IoScheduler 的内部类 EventLoopWorker 对象。EventLoopWorker 的 schedule() 方法又调用了 ThreadWorker 的 scheduleActual() 方法,而 ThreadWorker 是继承自 NewThreadWorker 的。

在 NewThreadWorker 中创建了一个线程池,并且缓存为 executor:

executor = SchedulerPoolFactory.create(threadFactory);

public static ScheduledExecutorService create(ThreadFactory factory){
    final ScheduledExecutorService exec = Executors.newScheduledThreadPool(1, factory);
    if (PURGE_ENABLED && exec instanceof ScheduledThreadPoolExecutor) {
        ScheduledThreadPoolExecutor e = (ScheduledThreadPoolExecutor) exec;
        POOLS.put(e, exec);
    }
    return exec;
}

所以接下来看看 NewThreadWorker 的 scheduleActual() 方法:

public ScheduledRunnable scheduleActual(final Runnable run, long delayTime, @NonNull TimeUnit unit, @Nullable DisposableContainer parent){
    // 直接返回 run
    Runnable decoratedRun = RxJavaPlugins.onSchedule(run);

    ScheduledRunnable sr = new ScheduledRunnable(decoratedRun, parent);

    if (parent != null) {
        if (!parent.add(sr)) {
            return sr;
        }
    }

    Future<?> f;
    try {
        if (delayTime <= 0) {
            f = executor.submit((Callable<Object>)sr);
        } else {
            f = executor.schedule((Callable<Object>)sr, delayTime, unit);
        }
        sr.setFuture(f);
    } catch (RejectedExecutionException ex) {
        if (parent != null) {
            parent.remove(sr);
        }
        RxJavaPlugins.onError(ex);
    }

    return sr;
}

在上述代码第 16 行,把 sr 放到了线程池中执行,所以从这里开始就是在子线程中执行的操作。这个 sr 就是在第 5 行声明的 ScheduledRunnable 对象,ScheduledRunnable 实现了 Runnable 和 Callable 接口,所以根据线程池的尿性,最后肯定是执行 ScheduledRunnable 的 call() 方法:

@Override
public Object call(){
    // Being Callable saves an allocation in ThreadPoolExecutor
    run();
    return null;
}

@Override
public void run(){
    lazySet(THREAD_INDEX, Thread.currentThread());
    try {
        try {
            actual.run();
        } catch (Throwable e) {
            // Exceptions.throwIfFatal(e); nowhere to go
            RxJavaPlugins.onError(e);
        }
    } finally {
        ...
    }
}

此处的 actual 就是前面传递过来的 DisposeTask 对象,在 DisposeTask 的 run() 方法又调用了 decoratedRun.run() ,而 decoratedRun 又是个 SubscribeTask 对象,所以又到了 SubscribeTask 的 run() 方法执行 source.subscribe(parent)

由于 SubscribeTask 是 ObservableSubscribeOn 的内部类,所以此处的 source 是个 ObservableCreate 对象,这样就回到了第一部分:subscribe() 流程,但是不一样的是这次的执行都是在线程池中执行的。

subscribeOn(Schedulers.io()).subscribe() 流程也执行完了,上个图压压惊:

RxJava 2.x 之流程分析

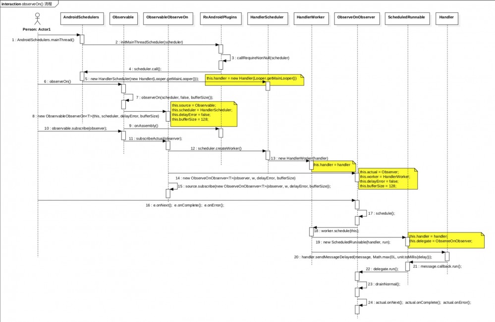
observeOn()

observeOn() 指定一个观察者在哪个调度器上观察这个 Observable,以下流程基于 observable.observeOn(AndroidSchedulers.mainThread()).subscribe()

AndroidSchedulers.mainThread()

AndroidSchedulers 的源码也不多,把 AndroidSchedulers 中涉及到 RxJavaPlugins 的两个方法也放在了一起,清晰:

public final class AndroidSchedulers{

    private static final class MainHolder{

        static final Scheduler DEFAULT = new HandlerScheduler(new Handler(Looper.getMainLooper()));
    }

    private static final Scheduler MAIN_THREAD = RxAndroidPlugins.initMainThreadScheduler(
            new Callable<Scheduler>() {
                @Override public Scheduler call()throws Exception {
                    return MainHolder.DEFAULT;
                }
            });

    /** A {@linkScheduler} which executes actions on the Android main thread. */
    public static Scheduler mainThread(){
        // 直接返回 MAIN_THREAD
        return RxAndroidPlugins.onMainThreadScheduler(MAIN_THREAD);
    }

    /** A {@linkScheduler} which executes actions on {@codelooper}. */
    public static Scheduler from(Looper looper){
        if (looper == null) throw new NullPointerException("looper == null");
        return new HandlerScheduler(new Handler(looper));
    }

    private AndroidSchedulers(){
        throw new AssertionError("No instances.");
    }
}

/**
 * 下面是 RxJavaPlugins 类其中两个方法
 */
public static Scheduler initMainThreadScheduler(Callable<Scheduler> scheduler){
    if (scheduler == null) {
        throw new NullPointerException("scheduler == null");
    }
    Function<Callable<Scheduler>, Scheduler> f = onInitMainThreadHandler;
    if (f == null) {
        return callRequireNonNull(scheduler);
    }
    return applyRequireNonNull(f, scheduler);
}

static Scheduler callRequireNonNull(Callable<Scheduler> s){
    try {
        Scheduler scheduler = s.call();
        if (scheduler == null) {
            throw new NullPointerException("Scheduler Callable returned null");
        }
        return scheduler;
    } catch (Throwable ex) {
        throw Exceptions.propagate(ex);
    }
}

所以 AndroidSchedulers.mainThread() 就是创建了一个 HandlerScheduler 对象,这个 HandlerScheduler 里面缓存了一个用 MainLooper 构造的 Handler 对象。

observeOn()

public final Observable<T> observeOn(Scheduler scheduler){
    return observeOn(scheduler, false, bufferSize());
}

public final Observable<T> observeOn(Scheduler scheduler,boolean delayError, int bufferSize){
    ObjectHelper.requireNonNull(scheduler, "scheduler is null");
    ObjectHelper.verifyPositive(bufferSize, "bufferSize");
    // onAssembly() 是个 hook
    return RxJavaPlugins.onAssembly(new ObservableObserveOn<T>(this, scheduler, delayError, bufferSize));
}

observeOn() 方法主要是创建了一个 ObservableObserveOn 对象,传入了四个参数,目前只需关注前面两个即可:

AndroidSchedulers.mainThread()

ObservableObserveOn 类也比较简单,调用了父类构造方法缓存 source ,还缓存了 scheduler:

public final class ObservableObserveOn<T>extends AbstractObservableWithUpstream<T,T>{
    final Scheduler scheduler;
    final boolean delayError;
    final int bufferSize;
    public ObservableObserveOn(ObservableSource<T> source, Scheduler scheduler,boolean delayError, int bufferSize){
        super(source);
        this.scheduler = scheduler;
        this.delayError = delayError;
        this.bufferSize = bufferSize;
    }

    @Override
    protected void subscribeActual(Observer<?super T> observer){
        if (scheduler instanceof TrampolineScheduler) {
            source.subscribe(observer);
        } else {
            Scheduler.Worker w = scheduler.createWorker();
            source.subscribe(new ObserveOnObserver<T>(observer, w, delayError, bufferSize));
        }
    }
	// 暂时省略内部类
}

小结:observeOn(AndroidSchedulers.mainThread()) 过程就是创建了一个 ObservableObserveOn 对象,并且缓存了 ObservableCreate 和 HandlerScheduler 两个对象。

subscribe()

在 subscribe() 流程部分和 subscribeOn() 流程部分都已经分析过 subscribe() 的内部执行逻辑了,但是这次的调用对象变成了 ObservableObserveOn,所以变成了调用 ObservableObserveOn 的 subscribeActual() 方法。

这次单独把 subscribeActual() 方法拿出来:

@Override
protected void subscribeActual(Observer<?super T> observer){
    // 判断是否当前线程,忽略
    if (scheduler instanceof TrampolineScheduler) {
        source.subscribe(observer);
    } else {
        Scheduler.Worker w = scheduler.createWorker();

        source.subscribe(new ObserveOnObserver<T>(observer, w, delayError, bufferSize));
    }
}

直接看 else 部分,createWorker() 是个抽象方法,根据前面的分析,此处调用了 HandlerScheduler 的 createWorker() 方法,只是返回了一个 HandlerScheduler 的内部类 HandlerWorker 对象。

ObserveOnObserver 是 ObservableObserveOn 的内部类,实现了 Observer 和 Runnable 接口,这里只看一下它的构造方法:

ObserveOnObserver(Observer<? super T> actual, Scheduler.Worker worker, boolean delayError, int bufferSize) {
    this.actual = actual;
    this.worker = worker;
    this.delayError = delayError;
    this.bufferSize = bufferSize;
}

接着看 source.subscribe() ,此处的 source 是个 ObservableCreate 对象,所以再来看看 ObservableCreate 的 subscribe() 方法:

@Override
protected void subscribeActual(Observer<?super T> observer){
    CreateEmitter<T> parent = new CreateEmitter<T>(observer);
    observer.onSubscribe(parent);

    try {
        source.subscribe(parent);
    } catch (Throwable ex) {
        Exceptions.throwIfFatal(ex);
        parent.onError(ex);
    }
}

这个方法其实前面已经了解过了,但是由于调用对象的不同导致里面的执行逻辑也不同。

这里的 observer 是经过前面封装的 ObserveOnObserver 对象,CreateEmitter 和前面是一样的,主要功能就是对 Observer 的四个方法(onSubscribe()、onNext()、onError()、onComplete())进行了包装,并且提供了 dispose 系列方法。

执行 observer.onSubscribe(parent) 就去到了 ObserveOnObserver 的 onSubscribe() 方法:

@Override
public void onSubscribe(Disposable s){
    if (DisposableHelper.validate(this.s, s)) {
        this.s = s;
        if (s instanceof QueueDisposable) {
            @SuppressWarnings("unchecked")
            QueueDisposable<T> qd = (QueueDisposable<T>) s;
            int m = qd.requestFusion(QueueDisposable.ANY | QueueDisposable.BOUNDARY);

            if (m == QueueDisposable.SYNC) {
                sourceMode = m;
                queue = qd;
                done = true;
                actual.onSubscribe(this);
                schedule();
                return;
            }
            if (m == QueueDisposable.ASYNC) {
                sourceMode = m;
                queue = qd;
                actual.onSubscribe(this);
                return;
            }
        }
        queue = new SpscLinkedArrayQueue<T>(bufferSize);

        actual.onSubscribe(this);
    }
}

里面都会执行到 actual.onSubscribe(this) ,根据前面提供的 ObserveOnObserver 构造方法可知这个 actual 就是外部传递的 observer,所以此时外部的 onSubscribe() 方法被回调。

回到 subscribeActual() 方法看 source.subscribe(parent) ,这个 source 就是 Observable.create() 方法传递的参数,所以这时就到了发送事件的地方。

调用 e.onNext()、e.onComplete()、e.onError() 其实都是调用了 CreateEmitter 中对应的方法,根据上面分析可知最终调用的都是 ObserveOnObserver 中对应的方法:

public void onNext(T t){
    if (done) {
        return;
    }

    if (sourceMode != QueueDisposable.ASYNC) {
        queue.offer(t);
    }
    schedule();
}

@Override
public void onError(Throwable t){
    if (done) {
        RxJavaPlugins.onError(t);
        return;
    }
    error = t;
    done = true;
    schedule();
}

@Override
public void onComplete(){
    if (done) {
        return;
    }
    done = true;
    schedule();
}

void schedule(){
    if (getAndIncrement() == 0) {
        worker.schedule(this);
    }
}

在 ObserveOnObserver 中对应的方法又都调用了 schedule() 方法,然后在调用了 worker.schedule(this)

还记得这个 worker 是谁么?是个 HandlerScheduler 对象,所以看一下它的 schedule() 方法:

@Override
public Disposable schedule(Runnable run,long delay, TimeUnit unit){
    if (run == null) throw new NullPointerException("run == null");
    if (unit == null) throw new NullPointerException("unit == null");

    if (disposed) {
        return Disposables.disposed();
    }
	// 直接返回 run
    run = RxJavaPlugins.onSchedule(run);

    ScheduledRunnable scheduled = new ScheduledRunnable(handler, run);

    Message message = Message.obtain(handler, scheduled);
    message.obj = this; // Used as token for batch disposal of this worker's runnables.
    handler.sendMessageDelayed(message, Math.max(0L, unit.toMillis(delay)));

    // Re-check disposed state for removing in case we were racing a call to dispose().
    if (disposed) {
        handler.removeCallbacks(scheduled);
        return Disposables.disposed();
    }

    return scheduled;
}

ScheduledRunnable 是 HandlerScheduler 的内部类,实现了 Runnable 和 Disposable 接口。

下面就很熟悉了,通过 Handler 来发送消息,这个 Handler 是 AndroidSchedulers.mainThread() 中构建的,所以是运行在主线程的。

由于构建 Message 传递了 ScheduledRunnable 对象,所以最后回到了 ScheduledRunnable 的 run() 方法,这样就切换到了主线程:

@Override
public void run(){
    try {
        delegate.run();
    } catch (Throwable t) {
        IllegalStateException ie =
            new IllegalStateException("Fatal Exception thrown on Scheduler.", t);
        RxJavaPlugins.onError(ie);
        Thread thread = Thread.currentThread();
        thread.getUncaughtExceptionHandler().uncaughtException(thread, ie);
    }
}

这个 delegate 其实就是创建 ScheduledRunnable 传递进来的 run,也就是 ObserveOnObserver(别忘了 ObserveOnObserver 实现了 Runnable 接口),所以就跳转到了 ObserveOnObserver 的 run() 方法:

@Override
public void run(){
    if (outputFused) {
        drainFused();
    } else {
        drainNormal();
    }
}

drainFused()drainNormal() 里面就是关于 onNext()、onComplete()、onError() 的回调。

到这里 observable.observeOn(AndroidSchedulers.mainThread()).subscribe() 流程也执行完了,再来个图:

RxJava 2.x 之流程分析

原文  https://ljuns.itscoder.com/2018/05/31/RxJava-2-x-源码解析/
正文到此结束
Loading...