转载

从源码角度看AccessibilityService

AccessibilityService的设计初衷是为了辅助有身体缺陷的群体使用Android应用,它的设计贯穿着Android的控件树View, ViewGroup, ViewRootImpl体系。借助于system_server进程的中转,能够注册Accessibility事件的客户端可以具备通过system_server提供的Accessibility服务来实现监听、操作其它应用视图的功能。这个功能十分强大,可以模拟用户的行为去操作其它APP,常常被用在自动化测试、微信抢红包、自动回复等功能实现中。

写这个的初衷有二:

  1. 之前已经完成了Android View控件树的绘制、事件分发的源码分析,知识储备足够
  2. 最近接触到了一些自动化方面的项目,并且对使用无障碍服务实现的自动微信抢红包功能原理十分好奇

整体图

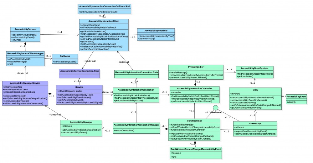
类图

从源码角度看AccessibilityService

  • AccessibilityService: APP端直接继承的类,本质上是Service,通过onBind获取匿名Binder对象实现通信
  • IAccessibilityServiceClientWrapper: 用于和system_server通信的匿名Binder服务
  • AccessibilityInteractionClient: 本质上是个binder服务,用于获取Node信息
  • AccessibilityManagerService: 运行在system_server的实名binder服务,是整体的管理类
  • Service: AccessibilityManagerService的内部类,用于响应AccessibilityInteractionClient的binder通信请求
  • AccessibilityInteractionConnection: 运行在被监测的APP端,提供查找、点击视图等服务
  • AccessibilityManager: 运行在各个APP端,用于发送视图变化事件
  • AccessibilityInteractionController: 具体视图查找、点击服务的中间控制器
  • AccessibilityNodeProvider: 由客户端实现的视图节点内容提供者,最终操作的实现者

整体设计图

从源码角度看AccessibilityService

实例代码

public class AutoDismissServiceextends AccessibilityService{

	@Override
	public void onAccessibilityEvent(AccessibilityEvent event){
		if (event == null) {
			return;
		}
		
		// 自动将android系统弹出的其它crash dialog取消
		dismissAppErrorDialogIfExists(event);
	}
	
	private void dismissAppErrorDialogIfExists(AccessibilityEvent event){
		// WINDOW视图变化才进行对应操作
		if ((event.getEventType() == AccessibilityEvent.TYPE_WINDOW_CONTENT_CHANGED
				&& event.getPackageName().equals("android")) {
		  // 查找带有"OK"字符的可点击Node
		  AccessibilityNodeInfo nodeInfo = findViewByText("OK", true);
         if (nodeInfo != null) {
         	  // 查找到后执行点击操作
            performViewClick(nodeInfo);
		  }
    }

    public AccessibilityNodeInfo findViewByText(String text,boolean clickable){
    	 // 获取当前窗口父节点
        AccessibilityNodeInfo accessibilityNodeInfo = getRootInActiveWindow();
        if (accessibilityNodeInfo == null) {
            return null;
        }
        // 获取到满足字符要求的节点
        List<AccessibilityNodeInfo> nodeInfoList = accessibilityNodeInfo.findAccessibilityNodeInfosByText(text);
        if (nodeInfoList != null && !nodeInfoList.isEmpty()) {
            for (AccessibilityNodeInfo nodeInfo : nodeInfoList) {
                if (nodeInfo != null && (nodeInfo.isClickable() == clickable)) {
                    return nodeInfo;
                }
            }
        }
        return null;
    }
    
    public void performViewClick(AccessibilityNodeInfo nodeInfo){
        if (nodeInfo == null) {
            return;
        }
        // 由下至上进行查询,直到寻找到可点击的节点
        while (nodeInfo != null) {
            if (nodeInfo.isClickable()) {
                nodeInfo.performAction(AccessibilityNodeInfo.ACTION_CLICK);
                break;
            }
            nodeInfo = nodeInfo.getParent();
        }
    }
}

以上是一个典型的实现Accessibility功能的JAVA代码,主要涉及三点功能:

  1. 当系统中有应用视图变化后, onAccessibilityEvent 方法会自动被system_server调用
  2. 通过AccessibilityService的 getRootInActiveWindowfindAccessibilityNodeInfosByText 方法,可以获取到节点信息
  3. 通过AccessibilityNodeInfo的 performAction 方法,最终会在被监听APP中执行对应操作

本篇文章将会围绕着这三点主要功能进行源码分析

源码分析

常见 AccessibilityEvent 事件种类

序号 种类名称 触发时机
1 TYPE_VIEW_CLICKED 可点击的组件被点击
2 TYPE_VIEW_LONG_CLICKED 可点击的组件被长按
3 TYPE_VIEW_SELECTED 组件被选中
4 TYPE_VIEW_FOCUSED 组件获取到了焦点
5 TYPE_VIEW_TEXT_CHANGED 组件中的文本发生变化
6 TYPE_VIEW_SCROLLED 组件被滑动
7 TYPE_WINDOW_STATE_CHANGED dialog等被打开
8 TYPE_NOTIFICATION_STATE_CHANGED 通知弹出
9 TYPE_WINDOW_CONTENT_CHANGED 组件树发生了变化

onAccessibilityEvent 触发流程

这里以TextView.setText触发事件变化流程为例进行分析

TextView.setText

应用组件状态发生变化

frameworks/base/core/java/android/widget/TextView.java

private void setText(CharSequence text, BufferType type,
                     boolean notifyBefore, int oldlen) {
	...
	notifyViewAccessibilityStateChangedIfNeeded(AccessibilityEvent.CONTENT_CHANGE_TYPE_TEXT);
	...                     
}

public void notifyViewAccessibilityStateChangedIfNeeded(int changeType){
    if (!AccessibilityManager.getInstance(mContext).isEnabled() || mAttachInfo == null) {
        return;
    }
    if (mSendViewStateChangedAccessibilityEvent == null) {
    	 // 本质上是一个Runnable,意味着这里的流程会进入异步处理
        mSendViewStateChangedAccessibilityEvent =
                new SendViewStateChangedAccessibilityEvent();
    }
    mSendViewStateChangedAccessibilityEvent.runOrPost(changeType);
}

private class SendViewStateChangedAccessibilityEventimplements Runnable{
    ...

    @Override
    public void run(){
        mPosted = false;
        mPostedWithDelay = false;
        mLastEventTimeMillis = SystemClock.uptimeMillis();
        if (AccessibilityManager.getInstance(mContext).isEnabled()) {
            final AccessibilityEvent event = AccessibilityEvent.obtain();
            event.setEventType(AccessibilityEvent.TYPE_WINDOW_CONTENT_CHANGED);
            event.setContentChangeTypes(mChangeTypes);
            // 最终TYPE_WINDOW_CONTENT_CHANGED事件在这里异步发送
            sendAccessibilityEventUnchecked(event);
        }
        mChangeTypes = 0;
    }
    ...
}

public void sendAccessibilityEventUnchecked(AccessibilityEvent event){
    if (mAccessibilityDelegate != null) {
        mAccessibilityDelegate.sendAccessibilityEventUnchecked(this, event);
    } else {
        sendAccessibilityEventUncheckedInternal(event);
    }
}

public void sendAccessibilityEventUnchecked(View host, AccessibilityEvent event){
    host.sendAccessibilityEventUncheckedInternal(event);
}

public void sendAccessibilityEventUncheckedInternal(AccessibilityEvent event){
    if (!isShown()) {
        return;
    }
    ...
    // 此处交由TextView所在父View进行处理,为责任链模式,事件经过层层向上传递,最终交由ViewRootImpl进行处理
    ViewParent parent = getParent();
    if (parent != null) {
        getParent().requestSendAccessibilityEvent(this, event);
    }
}

ViewRootImpl.requestSendAccessibilityEvent

ViewRootImpl将事件派发到system_server

frameworks/base/core/java/android/view/ViewRootImpl.java

@Override
public boolean requestSendAccessibilityEvent(View child, AccessibilityEvent event){
	...
	// 本地调用到AccessibilityManager进行事件发送
	mAccessibilityManager.sendAccessibilityEvent(event);
   return true;
}

frameworks/base/core/java/android/view/accessibility/AccessibilityManager.java

public void sendAccessibilityEvent(AccessibilityEvent event){
	 final IAccessibilityManager service;
   final int userId;
   synchronized (mLock) {
   	 // 获取system_server的Accessibility实名服务
       service = getServiceLocked();
       ...
   }
   
   try {
       ...
       long identityToken = Binder.clearCallingIdentity();
       // binder call 到服务端,进行事件分发中转
       doRecycle = service.sendAccessibilityEvent(event, userId);
       Binder.restoreCallingIdentity(identityToken);
	  ...
   } catch (RemoteException re) {
       Log.e(LOG_TAG, "Error during sending " + event + " ", re);
   } finally {
       ...
   }
}

AccessibilityManagerService.sendAccessibilityEvent

system_server将事件分发到各个监听组件变化的Service

frameworks/base/services/accessibility/java/com/android/server/accessibility/AccessibilityManagerService.java

// binder call 到服务端,触发事件派发
@Override
public boolean sendAccessibilityEvent(AccessibilityEvent event,int userId){
    synchronized (mLock) {
        ...
        if (mSecurityPolicy.canDispatchAccessibilityEventLocked(event)) {
            ...
            notifyAccessibilityServicesDelayedLocked(event, false);
            notifyAccessibilityServicesDelayedLocked(event, true);
        }
        ...
    }
    return (OWN_PROCESS_ID != Binder.getCallingPid());
}

private void notifyAccessibilityServicesDelayedLocked(AccessibilityEvent event,
        boolean isDefault) {
    try {
        UserState state = getCurrentUserStateLocked();
        for (int i = 0, count = state.mBoundServices.size(); i < count; i++) {
            Service service = state.mBoundServices.get(i);

            if (service.mIsDefault == isDefault) {
                if (canDispatchEventToServiceLocked(service, event)) {
                	   // 调用内部服务,以触发事件派发
                    service.notifyAccessibilityEvent(event);
                }
            }
        }
    } catch (IndexOutOfBoundsException oobe) {
    	...
    }
}

class Serviceextends IAccessibilityServiceConnection.Stub
        implements ServiceConnection, DeathRecipient {
    public void notifyAccessibilityEvent(AccessibilityEvent event){
        synchronized (mLock) {
            ...
            if ((mNotificationTimeout > 0)
                    && (eventType != AccessibilityEvent.TYPE_WINDOW_CONTENT_CHANGED)) {
                ...
                // 按照惯例,异步分发到客户端进行派发
                message = mEventDispatchHandler.obtainMessage(eventType);
            } else {
                message = mEventDispatchHandler.obtainMessage(eventType, newEvent);
            }

            mEventDispatchHandler.sendMessageDelayed(message, mNotificationTimeout);
        }
    }     
}

public Handler mEventDispatchHandler = new Handler(mMainHandler.getLooper()) {
    @Override
    public void handleMessage(Message message){
        final int eventType =  message.what;
        AccessibilityEvent event = (AccessibilityEvent) message.obj;
        notifyAccessibilityEventInternal(eventType, event);
    }
};

private void notifyAccessibilityEventInternal(int eventType, AccessibilityEvent event){
	IAccessibilityServiceClient listener;
	...
	// mServiceInterface是通过bind客户端的AccessibilityService,在onServiceConnected连接成功后,获取到binder proxy转化来的,以这种方式实现了system_server与客户端的通信
	listener = mServiceInterface;
	...
 	try {
        listener.onAccessibilityEvent(event);
        if (DEBUG) {
            Slog.i(LOG_TAG, "Event " + event + " sent to " + listener);
        }
    } catch (RemoteException re) {
        Slog.e(LOG_TAG, "Error during sending " + event + " to " + listener, re);
    } finally {
        event.recycle();
    }
}

AccessibilityService.onAccessibilityEvent

APP接收到组件变化的事件,并可以选择做出相应的处理

frameworks/base/core/java/android/accessibilityservice/AccessibilityService.java

// 抽象方法,模板模式,被系统主动调用
public abstract void onAccessibilityEvent(AccessibilityEvent event);

// 该service是被system_server主动绑定的,获取到IAccessibilityServiceClientWrapper的proxy来实现系统的主动调用
@Override
public final IBinder onBind(Intent intent){
    return new IAccessibilityServiceClientWrapper(this, getMainLooper(), new Callbacks() {
        ...

        @Override
        public void onAccessibilityEvent(AccessibilityEvent event){
            AccessibilityService.this.onAccessibilityEvent(event);
        }
        ...
    }
}

// 收到binder调用后,使用handler异步进行事件的处理
public void onAccessibilityEvent(AccessibilityEvent event){
        Message message = mCaller.obtainMessageO(DO_ON_ACCESSIBILITY_EVENT, event);
    	 mCaller.sendMessage(message);
}

@Override
public void executeMessage(Message message){
    switch (message.what) {
        case DO_ON_ACCESSIBILITY_EVENT: {
            AccessibilityEvent event = (AccessibilityEvent) message.obj;
            if (event != null) {
                AccessibilityInteractionClient.getInstance().onAccessibilityEvent(event);
                // 通过回调调用以触发事件
                mCallback.onAccessibilityEvent(event);
                ...
            }
    	} return;
	}
}

getRootInActiveWindow 父节点获取流程

在调用findAccessibilityNodeInfosByText之前,需要通过getRootInActiveWindow方法获取到父节点,才能通过调用父AccessibilityNodeInfo的方法进行其子节点信息查询

AccessibilityService.getRootInActiveWindow

frameworks/base/core/java/android/accessibilityservice/AccessibilityService.java

public AccessibilityNodeInfo getRootInActiveWindow(){
	 // 查找父节点的操作没有在自己的类中实现,而是交由了同一进程的Client管理类进行处理
    return AccessibilityInteractionClient.getInstance().getRootInActiveWindow(mConnectionId);
}

frameworks/base/core/java/android/view/accessibility/AccessibilityInteractionClient.java

public AccessibilityNodeInfo getRootInActiveWindow(int connectionId){
    return findAccessibilityNodeInfoByAccessibilityId(connectionId,
            AccessibilityNodeInfo.ACTIVE_WINDOW_ID, AccessibilityNodeInfo.ROOT_NODE_ID,
            false, AccessibilityNodeInfo.FLAG_PREFETCH_DESCENDANTS);
}

public AccessibilityNodeInfo findAccessibilityNodeInfoByAccessibilityId(int connectionId,
            int accessibilityWindowId, long accessibilityNodeId, boolean bypassCache,
            int prefetchFlags) {
   ...
   // 尝试binder call到system_server,请求中转到其它APP进程中查询父节点信息,注意的是这里AccessibilityInteractionClient本身是个binder服务端,把this传到system_server后,其它进程可以通过这个引用拿到binder proxy,以实现通信
   final boolean success = connection.findAccessibilityNodeInfoByAccessibilityId(
                    accessibilityWindowId, accessibilityNodeId, interactionId, this,
                    prefetchFlags, Thread.currentThread().getId());
    Binder.restoreCallingIdentity(identityToken);
    // If the scale is zero the call has failed.
    if (success) {
       // 调用成功后,这里会尝试同步获取结果
        List<AccessibilityNodeInfo> infos = getFindAccessibilityNodeInfosResultAndClear(
                interactionId);
        finalizeAndCacheAccessibilityNodeInfos(infos, connectionId);
        if (infos != null && !infos.isEmpty()) {
            return infos.get(0);
        }
    }  
    ...    
}

Service.findAccessibilityNodeInfoByAccessibilityId

注意一下,这里的Service不是Android中的四大组件的Service,取名叫AccessiblitManagerServiceInternal其实更合适

frameworks/base/services/accessibility/java/com/android/server/accessibility/AccessibilityManagerService.java

@Override
public boolean findAccessibilityNodeInfoByAccessibilityId(
        int accessibilityWindowId, long accessibilityNodeId, int interactionId,
        IAccessibilityInteractionConnectionCallback callback, int flags,
        long interrogatingTid) throws RemoteException {
    ...
    // 获取到其他APP的节点获取服务
    IAccessibilityInteractionConnection connection = null;
    ...
    resolvedWindowId = resolveAccessibilityWindowIdLocked(accessibilityWindowId);
    ...
    if (!permissionGranted) {
        return false;
    } else {
        connection = getConnectionLocked(resolvedWindowId);
        if (connection == null) {
            return false;
        }
    }
    ...
    // 这里的callback为之前应用的服务proxy句柄,将它传入是为了之后的信息通信不再需要经过system_server中转,而是直接可以APP对APP的进行通信
    connection.findAccessibilityNodeInfoByAccessibilityId(accessibilityNodeId,
                partialInteractiveRegion, interactionId, callback, mFetchFlags | flags,
                interrogatingPid, interrogatingTid, spec);
    ...
}

AccessibilityInteractionConnection.findAccessibilityNodeInfoByAccessibilityId

这里调用到了APP端,其实同onAccessibilityEvent调用流程一样,是APP->SYSTEM->APP的调用顺序

frameworks/base/core/java/android/view/ViewRootImpl.java

@Override
public void findAccessibilityNodeInfoByAccessibilityId(long accessibilityNodeId,
        Region interactiveRegion, int interactionId,
        IAccessibilityInteractionConnectionCallback callback, int flags,
        int interrogatingPid, long interrogatingTid, MagnificationSpec spec) {
    ViewRootImpl viewRootImpl = mViewRootImpl.get();
    if (viewRootImpl != null && viewRootImpl.mView != null) {
    	 // 这里也只是委托给控制类进行细节操作的处理
        viewRootImpl.getAccessibilityInteractionController()
            .findAccessibilityNodeInfoByAccessibilityIdClientThread(accessibilityNodeId,
                    interactiveRegion, interactionId, callback, flags, interrogatingPid,
                    interrogatingTid, spec);
    } else {
        ...
    }
}

frameworks/base/core/java/android/view/AccessibilityInteractionController.java

private void findAccessibilityNodeInfoByAccessibilityIdUiThread(Message message){
    ...
	 // 初始化将会返回的节点
    List<AccessibilityNodeInfo> infos = mTempAccessibilityNodeInfoList;
    infos.clear();
    try {
        if (mViewRootImpl.mView == null || mViewRootImpl.mAttachInfo == null) {
            return;
        }
        mViewRootImpl.mAttachInfo.mAccessibilityFetchFlags = flags;
        View root = null;
        if (accessibilityViewId == AccessibilityNodeInfo.UNDEFINED_ITEM_ID) {
            root = mViewRootImpl.mView;
        } else {
            root = findViewByAccessibilityId(accessibilityViewId);
        }
        ...
    } finally {
        try {
            ...
            adjustIsVisibleToUserIfNeeded(infos, interactiveRegion);
            // 通过callback binder proxy句柄,将节点信息binder回应用
            callback.setFindAccessibilityNodeInfosResult(infos, interactionId);
            infos.clear();
        } catch (RemoteException re) {
            /* ignore - the other side will time out */
        }

        ...
    }
}

AccessibilityInteractionClient.setFindAccessibilityNodeInfosResult

frameworks/base/core/java/android/view/accessibility/AccessibilityInteractionClient.java

public void setFindAccessibilityNodeInfosResult(List<AccessibilityNodeInfo> infos,
            int interactionId) {
    synchronized (mInstanceLock) {
        if (interactionId > mInteractionId) {
            if (infos != null) {
                ...
                // 设置应用的返回节点信息
                if (!isIpcCall) {
                    mFindAccessibilityNodeInfosResult = new ArrayList<>(infos);
                } else {
                    mFindAccessibilityNodeInfosResult = infos;
                }
            } else {
                mFindAccessibilityNodeInfosResult = Collections.emptyList();
            }
            mInteractionId = interactionId;
        }
        // 释放锁,停止等待,节点信息已经取回
        mInstanceLock.notifyAll();
    }
}

findAccessibilityNodeInfosByText与performAction 对目标节点进行操作

AccessibilityNodeInfo.findAccessibilityNodeInfosByText

找到父节点信息后,就可以通过父节点获取对应的子节点信息了

frameworks/base/core/java/android/view/accessibility/AccessibilityNodeInfo.java

public List<AccessibilityNodeInfo> findAccessibilityNodeInfosByText(String text) {
    ...
    // 一样的流程,通过AccessibilityInteractionClient去获取信息
    AccessibilityInteractionClient client = AccessibilityInteractionClient.getInstance();
    return client.findAccessibilityNodeInfosByText(mConnectionId, mWindowId, mSourceNodeId,
            text);
}
``` 

以下的代码流程同getRootInActiveWindow大概一致,就不详细分析了

#### AccessibilityNodeInfo.performAction

获取到对应子节点后,通过performAction可以执行对应的操作了,如常用的点击

最终回调用到AccessibilityInteractionController,获取到AccessibilityProvier后就可以执行performAction的最终操作了

frameworks/base/core/java/android/view/AccessibilityInteractionController.java

```java
private void performAccessibilityActionUiThread(Message message) {
	 View target = null;
    if (accessibilityViewId != AccessibilityNodeInfo.UNDEFINED_ITEM_ID) {
        target = findViewByAccessibilityId(accessibilityViewId);
    } else {
        target = mViewRootImpl.mView;
    }
    if (target != null && isShown(target)) {
        AccessibilityNodeProvider provider = target.getAccessibilityNodeProvider();
        if (provider != null) {
            if (virtualDescendantId != AccessibilityNodeInfo.UNDEFINED_ITEM_ID) {
                // 在客户端执行performAction操作
                succeeded = provider.performAction(virtualDescendantId, action,
                        arguments);
            } else {
                succeeded = provider.performAction(AccessibilityNodeProvider.HOST_VIEW_ID,
                        action, arguments);
            }
        } else if (virtualDescendantId == AccessibilityNodeInfo.UNDEFINED_ITEM_ID) {
            succeeded = target.performAccessibilityAction(action, arguments);
        }
    }
}

frameworks/base/core/java/android/view/View.java

public boolean performAccessibilityActionInternal(int action, Bundle arguments){
	...
	switch (action) {
        case AccessibilityNodeInfo.ACTION_CLICK: {
            if (isClickable()) {
                // 最终调用到我们熟悉的View.performClick方法
                performClick();
                return true;
            }
        } break;
	...
}

分析到这里可以看到,Accessibility服务框架类似于hook在Android View组件树中的一套实现,它并不是独立的一套机制,而是”寄生”在View的显示、事件分发的流程中。

总结

  • 功能实现依赖于ViewRootImpl, ViewGroup, View视图层级管理的基本架构。在视图变化时发出事件、当收到视图操作请求时也能够作出响应。
  • system_server在实现该功能的过程中扮演着中间人的角色。当被监听APP视图变化时,APP首先会发出事件到system_server,随后再中转到监听者APP端。当监听者APP想要执行视图操作时,也是首先在system_server中找到对应的客户端binder proxy,再调用相应接口调用到被监听APP中。完成相关操作后,通过已经获取到的监听APP binder proxy句柄,直接binder call到对应的监听客户端。
  • 无障碍权限十分重要,切记不可滥用,APP自身也需要有足够的安全意识,防止恶意应用通过该服务获取用户隐私信息
原文  http://navyblue.top/2018/06/10/从源码角度看AccessibilityService/
正文到此结束
Loading...