转载

详解 RxJava 的消息订阅和线程切换原理

本文由 玉刚说写作平台 提供写作赞助

原作者: 四月葡萄

版权声明:本文版权归微信公众号 玉刚说 所有,未经许可,不得以任何形式转载

1.前言

本文主要是对RxJava的消息订阅和线程切换进行源码分析,相关的使用方式等不作详细介绍。

本文源码基于 rxjava:2.1.14

2. RxJava简介

RxJava is a Java VM implementation of Reactive Extensions: a library for composing asynchronous and event-based programs by using observable sequences.
It extends the observer pattern to support sequences of data/events and adds operators that allow you to compose sequences together declaratively while abstracting away concerns about things like low-level threading, synchronization, thread-safety and concurrent data structures.

上面这段话来自于RxJava在github上面的官方介绍。翻译成中文的大概意思就是:

RxJava是一个在Java虚拟机上的响应式扩展,通过使用可观察的序列将异步和基于事件的程序组合起来的一个库。

它扩展了观察者模式来支持数据/事件序列,并且添加了操作符,这些操作符允许你声明性地组合序列,同时抽象出要关注的问题:比如低级线程、同步、线程安全和并发数据结构等。

简单点来说, RxJava就是一个使用了观察者模式,能够异步的库。

3. 观察者模式

上面说到,RxJava扩展了观察者模式,那么什么是观察模式呢?我们先来了解一下。

举个例子,以微信公众号为例,一个微信公众号会不断产生新的内容,如果我们读者对这个微信公众号的内容感兴趣,就会订阅这个公众号,当公众号有新内容时,就会推送给我们。我们收到新内容时,如果是我们感兴趣的,就会点进去看下;如果是广告的话,就可能直接忽略掉。这就是我们生活中遇到的典型的观察者模式。

在上面的例子中,微信公众号就是一个被观察者( Observable ),不断的产生内容(事件),而我们读者就是一个观察者( Observer ) ,通过订阅( subscribe )就能够接受到微信公众号(被观察者)推送的内容(事件),根据不同的内容(事件)做出不同的操作。

3.1 Rxjava角色说明

RxJava的扩展观察者模式中就是存在这么4种角色:

角色 角色功能
被观察者( Observable 产生事件
观察者( Observer 响应事件并做出处理
事件( Event 被观察者和观察者的消息载体
订阅( Subscribe 连接被观察者和观察者

3.2 RxJava事件类型

RxJava中的事件分为三种类型: Next 事件、 Complete 事件和 Error 事件。具体如下:

事件类型 含义 说明
Next 常规事件 被观察者可以发送无数个Next事件,观察者也可以接受无数个Next事件
Complete 结束事件 被观察者发送Complete事件后可以继续发送事件,观察者收到Complete事件后将不会接受其他任何事件
Error 异常事件 被观察者发送Error事件后,其他事件将被终止发送,观察者收到Error事件后将不会接受其他任何事件

4.RxJava的消息订阅

在分析RxJava消息订阅原理前,我们还是先来看下它的简单使用步骤。这里为了方便讲解,就不用链式代码来举例了,而是采用分步骤的方式来逐一说明(平时写代码的话还是建议使用链式代码来调用,因为更加简洁)。其使用步骤如下:

Observable
Observer
subscribe

4.1 RxJava的消息订阅例子

这里我们就根据上面的步骤来实现这个例子,如下:

//步骤1. 创建被观察者(Observable),定义要发送的事件。
        Observable observable = Observable.create(
        new ObservableOnSubscribe<String>() {
            @Override
            public void subscribe(ObservableEmitter<String> emitter)
            throws Exception {
                emitter.onNext("文章1");
                emitter.onNext("文章2");
                emitter.onNext("文章3");
                emitter.onComplete();
            }
        });
       
        //步骤2. 创建观察者(Observer),接受事件并做出响应操作。
        Observer<String> observer = new Observer<String>() {
            @Override
            public void onSubscribe(Disposable d) {
                Log.d(TAG, "onSubscribe");
            }

            @Override
            public void onNext(String s) {
                Log.d(TAG, "onNext : " + s);
            }

            @Override
            public void onError(Throwable e) {
                Log.d(TAG, "onError : " + e.toString());
            }

            @Override
            public void onComplete() {
                Log.d(TAG, "onComplete");
            }
        };
       
        //步骤3. 观察者通过订阅(subscribe)被观察者把它们连接到一起。
        observable.subscribe(observer);

其输出结果为:

onSubscribe
onNext : 文章1
onNext : 文章2
onNext : 文章3
onComplete

4.2 源码分析

下面我们对消息订阅过程中的源码进行分析,分为两部分:创建被观察者过程和订阅过程。

4.2.1 创建被观察者过程

首先来看下创建被观察者( Observable )的过程,上面的例子中我们是直接使用 Observable.create() 来创建 Observable ,我们点进去这个方法看下。

4.2.1.1 Observable类的create()

public static <T> Observable<T> create(ObservableOnSubscribe<T> source) {
        ObjectHelper.requireNonNull(source, "source is null");
        return RxJavaPlugins.onAssembly(new ObservableCreate<T>(source));
    }

可以看到, create() 方法中也没做什么,就是创建一个 ObservableCreate 对象出来,然后把我们自定义的 ObservableOnSubscribe 作为参数传到 ObservableCreate 中去,最后就是调用 RxJavaPlugins.onAssembly() 方法。

我们先来看看 ObservableCreate 类:

4.2.1.2 ObservableCreate类

public final class ObservableCreate<T> extends Observable<T> {//继承自Observable
    public ObservableCreate(ObservableOnSubscribe<T> source) {
        this.source = source;//把我们创建的ObservableOnSubscribe对象赋值给source。
    }
}

可以看到, ObservableCreate 是继承自 Observable 的,并且会把 ObservableOnSubscribe 对象给存起来。

再看下 RxJavaPlugins.onAssembly() 方法

4.2.1.3 RxJavaPlugins类的onAssembly()

public static <T> Observable<T> onAssembly(@NonNull Observable<T> source) {
        //省略无关代码
        return source;
    }

很简单,就是把上面创建的 ObservableCreate 给返回。

4.2.1.4 简单总结

所以 Observable.create() 中就是把我们自定义的 ObservableOnSubscribe 对象重新包装成一个 ObservableCreate 对象,然后返回这个 ObservableCreate 对象。 注意,这种重新包装新对象的用法在RxJava中会频繁用到,后面的分析中我们还会多次遇到。 放个图好理解,包起来哈~

详解 RxJava 的消息订阅和线程切换原理

4.2.1.5 时序图

Observable.create() 的时序图如下所示:

详解 RxJava 的消息订阅和线程切换原理

4.2.2 订阅过程

接下来我们就看下订阅过程的代码,同样,点进去 Observable.subscribe()

4.2.2.1 Observable类的subscribe()

public final void subscribe(Observer<? super T> observer) {
            //省略无关代码
           
            observer = RxJavaPlugins.onSubscribe(this, observer);

            subscribeActual(observer);
           
            //省略无关代码
    }

可以看到,实际上其核心的代码也就两句,我们分开来看下:

4.2.2.2 RxJavaPlugins类的onSubscribe()

public static <T> Observer<? super T> onSubscribe(
    @NonNull Observable<T> source, @NonNull Observer<? super T> observer) {
        //省略无关代码
       
        return observer;
    }

跟之前代码一样,这里同样也是把原来的 observer 返回而已。 再来看下 subscribeActual() 方法。

4.2.2.3 Observable类的subscribeActual()

protected abstract void subscribeActual(Observer<? super T> observer);

Observable 类的 subscribeActual() 中的方法是一个抽象方法,那么其具体实现在哪呢?还记得我们前面创建被观察者的过程吗,最终会返回一个 ObservableCreate 对象,这个 ObservableCreate 就是 Observable 的子类,我们点进去看下:

4.2.2.4 ObservableCreate类的subscribeActual()

@Override
    protected void subscribeActual(Observer<? super T> observer) {
        CreateEmitter<T> parent = new CreateEmitter<T>(observer);
        //触发我们自定义的Observer的onSubscribe(Disposable)方法
        observer.onSubscribe(parent);

        try {
            source.subscribe(parent);
        } catch (Throwable ex) {
            Exceptions.throwIfFatal(ex);
            parent.onError(ex);
        }
    }

可以看到, subscribeActual() 方法中首先会创建一个 CreateEmitter 对象,然后把我们自定义的观察者 observer 作为参数给传进去。这里同样也是包装起来,放个图:

详解 RxJava 的消息订阅和线程切换原理
这个 CreateEmitter 实现了 ObservableEmitter 接口和 Disposable

接口,如下:

static final class CreateEmitter<T>
    extends AtomicReference<Disposable>
    implements ObservableEmitter<T>, Disposable {
        //代码省略
    }

然后就是调用了 observer.onSubscribe(parent) ,实际上就是调用观察者的 onSubscribe() 方法,即告诉观察者已经成功订阅到了被观察者。

继续往下看, subscribeActual() 方法中会继续调用 source.subscribe(parent) ,这里的 source 就是 ObservableOnSubscribe 对象,即这里会调用 ObservableOnSubscribesubscribe() 方法。 我们具体定义的 subscribe() 方法如下:

Observable observable = Observable.create(
        new ObservableOnSubscribe<String>() {
            @Override
            public void subscribe(ObservableEmitter<String> emitter)
            throws Exception {
                emitter.onNext("文章1");
                emitter.onNext("文章2");
                emitter.onNext("文章3");
                emitter.onComplete();
            }
        });

ObservableEmitter ,顾名思义,就是被观察者发射器。 所以, subscribe() 里面的三个 onNext() 方法和一个 onComplete() 会逐一被调用。 这里的 ObservableEmitter 接口其具体实现为 CreateEmitter ,我们看看 CreateEmitte 类的 onNext() 方法和 onComplete() 的实现:

4.2.2.5 CreateEmitter类的onNext()和onComplete()等

//省略其他代码
       
        @Override
        public void onNext(T t) {
            //省略无关代码
            if (!isDisposed()) {
                //调用观察者的onNext()
                observer.onNext(t);
            }
        }
       
        @Override
        public void onComplete() {
            if (!isDisposed()) {
                try {
                    //调用观察者的onComplete()
                    observer.onComplete();
                } finally {
                    dispose();
                }
            }
        }

可以看到,最终就是会调用到观察者的 onNext()onComplete() 方法。至此,一个完整的消息订阅流程就完成了。 另外,可以看到,上面有个 isDisposed() 方法能控制消息的走向,即能够切断消息的传递,这个后面再来说。

4.2.2.6 简单总结

Observable (被观察者)和 Observer (观察者)建立连接(订阅)之后,会创建出一个发射器 CreateEmitter ,发射器会把被观察者中产生的事件发送到观察者中去,观察者对发射器中发出的事件做出响应处理。可以看到,是订阅之后, Observable (被观察者)才会开始发送事件。

放张事件流的传递图:

详解 RxJava 的消息订阅和线程切换原理

4.2.2.7 时序流程图

再来看下订阅过程的时序流程图:

详解 RxJava 的消息订阅和线程切换原理

4.3 切断消息

之前有提到过切断消息的传递,我们先来看下如何使用:

4.3.1 切断消息

Observable observable = Observable.create(
        new ObservableOnSubscribe<String>() {
            @Override
            public void subscribe(ObservableEmitter<String> emitter)
            throws Exception {
                emitter.onNext("文章1");
                emitter.onNext("文章2");
                emitter.onNext("文章3");
                emitter.onComplete();
            }
        });
       
        Observer<String> observer = new Observer<String>() {
            private Disposable mDisposable;
            @Override
            public void onSubscribe(Disposable d) {
                Log.d(TAG, "onSubscribe : " + d);
                mDisposable=d;
            }

            @Override
            public void onNext(String s) {
                Log.d(TAG, "onNext : " + s);
                mDisposable.dispose();
                Log.d(TAG, "切断观察者与被观察者的连接");
            }

            @Override
            public void onError(Throwable e) {
                Log.d(TAG, "onError : " + e.toString());
            }

            @Override
            public void onComplete() {
                Log.d(TAG, "onComplete");
            }
        };
       
        observable.subscribe(observer);

输出结果为:

onSubscribe : null
onNext : 文章1
切断观察者与被观察者的连接

可以看到,要切断消息的传递很简单,调用下 Disposabledispose() 方法即可。调用 dispose() 之后,被观察者虽然能继续发送消息,但是观察者却收不到消息了。 另外有一点需要注意,上面 onSubscribe 输出的 Disposable 值是 "null" ,并不是空引用 null

4.3.2 切断消息源码分析

我们这里来看看下 dispose() 的实现。 Disposable 是一个接口,可以理解 Disposable 为一个连接器,调用 dispose() 后,这个连接器将会中断。其具体实现在 CreateEmitter 类,之前也有提到过。我们来看下 CreateEmitterdispose() 方法:

4.3.2.1 CreateEmitter的dispose()

@Override
        public void dispose() {
            DisposableHelper.dispose(this);
        }

就是调用 DisposableHelper.dispose(this) 而已。

4.3.2.2 DisposableHelper类

public enum DisposableHelper implements Disposable {

    DISPOSED
    ;
   
    //其他代码省略

    public static boolean isDisposed(Disposable d) {
        //判断Disposable类型的变量的引用是否等于DISPOSED
        //即判断该连接器是否被中断
        return d == DISPOSED;
    }
   
    public static boolean dispose(AtomicReference<Disposable> field) {
        Disposable current = field.get();
        Disposable d = DISPOSED;
        if (current != d) {
            //这里会把field给设为DISPOSED
            current = field.getAndSet(d);
            if (current != d) {
                if (current != null) {
                    current.dispose();
                }
                return true;
            }
        }
        return false;
    }
}

可以看到 DisposableHelper 是一个枚举类,并且只有一个值: DISPOSEDdispose() 方法中会把一个原子引用 field 设为 DISPOSED ,即标记为中断状态。因此后面通过 isDisposed() 方法即可以判断连接器是否被中断。

4.3.2.3 CreateEmitter类中的方法

再回头看看 CreateEmitter 类中的方法:

@Override
        public void onNext(T t) {
            //省略无关代码
           
            if (!isDisposed()) {
                //如果没有dispose(),才会调用onNext()
                observer.onNext(t);
            }
        }

        @Override
        public void onError(Throwable t) {
            if (!tryOnError(t)) {
                //如果dispose()了,会调用到这里,即最终会崩溃
                RxJavaPlugins.onError(t);
            }
        }

        @Override
        public boolean tryOnError(Throwable t) {
            //省略无关代码
            if (!isDisposed()) {
                try {
                    //如果没有dispose(),才会调用onError()
                    observer.onError(t);
                } finally {
                    //onError()之后会dispose()
                    dispose();
                }
                //如果没有dispose(),返回true
                return true;
            }
            //如果dispose()了,返回false
            return false;
        }

        @Override
        public void onComplete() {
            if (!isDisposed()) {
                try {
                    //如果没有dispose(),才会调用onComplete()
                    observer.onComplete();
                } finally {
                    //onComplete()之后会dispose()
                    dispose();
                }
            }
        }

从上面的代码可以看到:

  1. 如果没有 disposeobserver.onNext() 才会被调用到。
  2. onError()onComplete() 互斥,只能其中一个被调用到,因为调用了他们的任意一个之后都会调用 dispose()
  3. onError()onComplete()onComplete() 不会被调用到。反过来,则会崩溃,因为 onError() 中抛出了异常: RxJavaPlugins.onError(t) 。实际上是 dispose 后继续调用 onError() 都会炸。

5.RxJava的线程切换

上面的例子和分析都是在同一个线程中进行,这中间也没涉及到线程切换的相关问题。但是在实际开发中,我们通常需要在一个子线程中去进行一些数据获取操作,然后要在主线程中去更新UI,这就涉及到线程切换的问题了,通过RxJava我们也可以把线程切换写得还简洁。

5.1 线程切换例子

关于RxJava如何使用线程切换,这里就不详细讲了。 我们直接来看一个例子,并分别打印RxJava在运行过程中各个角色所在的线程。

new Thread() {
            @Override
            public void run() {
                Log.d(TAG, "Thread run() 所在线程为 :" + Thread.currentThread().getName());
                Observable
                        .create(new ObservableOnSubscribe<String>() {
                            @Override
                            public void subscribe(ObservableEmitter<String> emitter) throws Exception {
                                Log.d(TAG, "Observable subscribe() 所在线程为 :" + Thread.currentThread().getName());
                                emitter.onNext("文章1");
                                emitter.onNext("文章2");
                                emitter.onComplete();
                            }
                        })
                        .subscribeOn(Schedulers.io())
                        .observeOn(AndroidSchedulers.mainThread())
                        .subscribe(new Observer<String>() {
                            @Override
                            public void onSubscribe(Disposable d) {
                                Log.d(TAG, "Observer onSubscribe() 所在线程为 :" + Thread.currentThread().getName());
                            }

                            @Override
                            public void onNext(String s) {
                                Log.d(TAG, "Observer onNext() 所在线程为 :" + Thread.currentThread().getName());
                            }

                            @Override
                            public void onError(Throwable e) {
                                Log.d(TAG, "Observer onError() 所在线程为 :" + Thread.currentThread().getName());
                            }

                            @Override
                            public void onComplete() {
                                Log.d(TAG, "Observer onComplete() 所在线程为 :" + Thread.currentThread().getName());
                            }
                        });
            }
        }.start();

输出结果为:

Thread run() 所在线程为 :Thread-2
Observer onSubscribe() 所在线程为 :Thread-2
Observable subscribe() 所在线程为 :RxCachedThreadScheduler-1
Observer onNext() 所在线程为 :main
Observer onNext() 所在线程为 :main
Observer onComplete() 所在线程为 :main

从上面的例子可以看到:

  1. Observer (观察者)的 onSubscribe() 方法运行在当前线程中。
  2. Observable (被观察者)中的 subscribe() 运行在 subscribeOn() 指定的线程中。
  3. Observer (观察者)的 onNext()onComplete() 等方法运行在 observeOn() 指定的线程中。

5.2 源码分析

下面我们对线程切换的源码进行一下分析,分为两部分: subscribeOn()observeOn()

5.2.1 subscribeOn()源码分析

首先来看下 subscribeOn() ,我们的例子中是这么个使用的:

.subscribeOn(Schedulers.io())

subscribeOn() 方法要传入一个 Scheduler 类对象作为参数, Scheduler 是一个调度类,能够延时或周期性地去执行一个任务。

5.2.1.1 Scheduler类型

通过 Schedulers 类我们可以获取到各种 Scheduler 的子类。RxJava提供了以下这些线程调度类供我们使用:

Scheduler类型 使用方式 含义 使用场景
IoScheduler Schedulers.io() io操作线程 读写SD卡文件,查询数据库,访问网络等IO密集型操作
NewThreadScheduler Schedulers.newThread() 创建新线程 耗时操作等
SingleScheduler Schedulers.single() 单例线程 只需一个单例线程时
ComputationScheduler Schedulers.computation() CPU计算操作线程 图片压缩取样、xml,json解析等CPU密集型计算
TrampolineScheduler Schedulers.trampoline() 当前线程 需要在当前线程立即执行任务时
HandlerScheduler AndroidSchedulers.mainThread() Android主线程 更新UI等

5.2.1.2 Schedulers类的io()

下面我们来看下 Schedulers.io() 的代码,其他的 Scheduler 子类都差不多,就不逐以分析了,有兴趣的请自行查看哈~

@NonNull
    static final Scheduler IO;
   
    @NonNull
    public static Scheduler io() {
        //1.直接返回一个名为IO的Scheduler对象
        return RxJavaPlugins.onIoScheduler(IO);
    }
   
    static {
        //省略无关代码
       
        //2.IO对象是在静态代码块中实例化的,这里会创建按一个IOTask()
        IO = RxJavaPlugins.initIoScheduler(new IOTask());
    }
   
    static final class IOTask implements Callable<Scheduler> {
        @Override
        public Scheduler call() throws Exception {
            //3.IOTask中会返回一个IoHolder对象
            return IoHolder.DEFAULT;
        }
    }
   
    static final class IoHolder {
        //4.IoHolder中会就是new一个IoScheduler对象出来
        static final Scheduler DEFAULT = new IoScheduler();
    }

可以看到, Schedulers.io() 中使用了静态内部类的方式来创建出了一个单例 IoScheduler 对象出来,这个 IoScheduler 是继承自Scheduler的。这里mark一发,后面会用到这个 IoScheduler 的。

5.2.1.3 Observable类的subscribeOn()

然后,我们就来看下subscribeOn()的代码:

public final Observable<T> subscribeOn(Scheduler scheduler) {
        //省略无关代码
        return RxJavaPlugins.onAssembly(new ObservableSubscribeOn<T>(this, scheduler));
    }

可以看到,首先会将当前的 Observable (其具体实现为 ObservableCreate )包装成一个新的 ObservableSubscribeOn 对象。 放个图:

详解 RxJava 的消息订阅和线程切换原理

跟前面一样, RxJavaPlugins.onAssembly() 也是将 ObservableSubscribeOn 对象原样返回而已,这里就不看了。 可以看下 ObservableSubscribeOn 的构造方法:

5.2.1.4 ObservableSubscribeOn类的构造方法

public ObservableSubscribeOn(ObservableSource<T> source, Scheduler scheduler) {
        super(source);
        this.scheduler = scheduler;
    }

也就是把 sourcescheduler 这两个保存一下,后面会用到。

然后 subscribeOn() 方法就完了。好像也没做什么,就是重新包装一下对象而已,然后将新对象返回。即将一个旧的被观察者包装成一个新的被观察者。

5.2.1.5 ObservableSubscribeOn类的subscribeActual()

接下来我们回到订阅过程,为什么要回到订阅过程呢?因为事件的发送是从订阅过程开始的啊。 虽然我们这里用到了线程切换,但是呢,其订阅过程前面的内容跟上一节分析的是一样的,我们这里就不重复了,直接从不一样的地方开始。还记得订阅过程中 Observable 类的 subscribeActual() 是个抽象方法吗?因此要看其子类的具体实现。在上一节订阅过程中,其具体实现是在 ObservableCreate 类。但是由于我们调用 subscribeOn() 之后, ObservableCreate 对象被包装成了一个新的 ObservableSubscribeOn 对象了。因此我们就来看看 ObservableSubscribeOn 类中的 subscribeActual() 方法:

@Override
    public void subscribeActual(final Observer<? super T> s) {
        final SubscribeOnObserver<T> parent = new SubscribeOnObserver<T>(s);

        s.onSubscribe(parent);

        parent.setDisposable(scheduler.scheduleDirect(new SubscribeTask(parent)));
    }

subscribeActual() 中同样也将我们自定义的 Observer 给包装成了一个新的 SubscribeOnObserver 对象。同样,放张图:

详解 RxJava 的消息订阅和线程切换原理
然后就是调用 ObserveronSubscribe() 方法,可以看到,到目前为止,还没出现过任何线程相关的东西,所以 ObserveronSubscribe() 方法就是运行在当前线程中。 然后我们重点看下最后一行代码,首先创建一个 SubscribeTask 对象,然后就是调用 scheduler.scheduleDirect() .。 我们先来看下 SubscribeTask

类:

5.2.1.6 SubscribeTask类

//SubscribeTask是ObservableSubscribeOn的内部类
    final class SubscribeTask implements Runnable {
        private final SubscribeOnObserver<T> parent;

        SubscribeTask(SubscribeOnObserver<T> parent) {
            this.parent = parent;
        }

        @Override
        public void run() {
            //这里的source就是我们自定义的Observable对象,即ObservableCreate
            source.subscribe(parent);
        }
    }

很简单的一个类,就是实现了 Runnable 接口,然后 run() 中调用 Observer.subscribe()

5.2.1.7 Scheduler类的scheduleDirect()

再来看下 scheduler.scheduleDirect() 方法

public Disposable scheduleDirect(@NonNull Runnable run) {
        return scheduleDirect(run, 0L, TimeUnit.NANOSECONDS);
    }

往下看:

public Disposable scheduleDirect(@NonNull Runnable run, long delay, @NonNull TimeUnit unit) {

        //createWorker()在Scheduler类中是个抽象方法,所以其具体实现在其子类中
        //因此这里的createWorker()应当是在IoScheduler中实现的。
        //Worker中可以执行Runnable
        final Worker w = createWorker();
       
        //实际上decoratedRun还是这个run对象,即SubscribeTask
        final Runnable decoratedRun = RxJavaPlugins.onSchedule(run);
       
        //将Runnable和Worker包装成一个DisposeTask
        DisposeTask task = new DisposeTask(decoratedRun, w);
       
        //Worker执行这个task
        w.schedule(task, delay, unit);

        return task;
    }

我们来看下创建 WorkerWorker 执行任务的过程。

5.2.1.8 IoScheduler的createWorker()和schedule()

final AtomicReference<CachedWorkerPool> pool;
   
    public Worker createWorker() {
        //就是new一个EventLoopWorker,并且传一个Worker缓存池进去
        return new EventLoopWorker(pool.get());
    }
   
    static final class EventLoopWorker extends Scheduler.Worker {
        private final CompositeDisposable tasks;
        private final CachedWorkerPool pool;
        private final ThreadWorker threadWorker;

        final AtomicBoolean once = new AtomicBoolean();
       
        //构造方法
        EventLoopWorker(CachedWorkerPool pool) {
            this.pool = pool;
            this.tasks = new CompositeDisposable();
            //从缓存Worker池中取一个Worker出来
            this.threadWorker = pool.get();
        }

        @NonNull
        @Override
        public Disposable schedule(@NonNull Runnable action, long delayTime, @NonNull TimeUnit unit) {
            //省略无关代码
           
            //Runnable交给threadWorker去执行
            return threadWorker.scheduleActual(action, delayTime, unit, tasks);
        }
    }

注意,不同的 Scheduler 类会有不同的 Worker 实现,因为 Scheduler 类最终是交到 Worker 中去执行调度的。

我们来看下 Worker 缓存池的操作:

5.2.1.9 CachedWorkerPool的get()

static final class CachedWorkerPool implements Runnable {
        ThreadWorker get() {
            if (allWorkers.isDisposed()) {
                return SHUTDOWN_THREAD_WORKER;
            }
            while (!expiringWorkerQueue.isEmpty()) {
                //如果缓冲池不为空,就从缓存池中取threadWorker
                ThreadWorker threadWorker = expiringWorkerQueue.poll();
                if (threadWorker != null) {
                    return threadWorker;
                }
            }

            //如果缓冲池中为空,就创建一个并返回。
            ThreadWorker w = new ThreadWorker(threadFactory);
            allWorkers.add(w);
            return w;
        }
    }

5.2.1.10 NewThreadWorker的scheduleActual()

我们再来看下 threadWorker.scheduleActual()ThreadWorker 类没有实现 scheduleActual() 方法,其父类 NewThreadWorker 实现了该方法,我们点进去看下:

public class NewThreadWorker extends Scheduler.Worker implements Disposable {
    private final ScheduledExecutorService executor;

    volatile boolean disposed;

    public NewThreadWorker(ThreadFactory threadFactory) {
        //构造方法中创建一个ScheduledExecutorService对象,可以通过ScheduledExecutorService来使用线程池
        executor = SchedulerPoolFactory.create(threadFactory);
    }
   
    public ScheduledRunnable scheduleActual(final Runnable run, long delayTime, @NonNull TimeUnit unit, @Nullable DisposableContainer parent) {
        //这里的decoratedRun实际还是run对象
        Runnable decoratedRun = RxJavaPlugins.onSchedule(run);
        //将decoratedRun包装成一个新对象ScheduledRunnable
        ScheduledRunnable sr = new ScheduledRunnable(decoratedRun, parent);

        //省略无关代码
       
        if (delayTime <= 0) {
            //线程池中立即执行ScheduledRunnable
            f = executor.submit((Callable<Object>)sr);
        } else {
            //线程池中延迟执行ScheduledRunnable
            f = executor.schedule((Callable<Object>)sr, delayTime, unit);
        }
           
        //省略无关代码

        return sr;
    }
}

这里的 executor 就是使用线程池去执行任务,最终 SubscribeTaskrun() 方法会在线程池中被执行,即 Observablesubscribe() 方法会在IO线程中被调用。这与上面例子中的输出结果符合:

Observable subscribe() 所在线程为 :RxCachedThreadScheduler-1

5.2.1.11 简单总结

  1. Observer (观察者)的 onSubscribe() 方法运行在当前线程中,因为在这之前都没涉及到线程切换。
  2. 如果设置了 subscribeOn(指定线程) ,那么 Observable (被观察者)中 subscribe() 方法将会运行在这个指定线程中去。

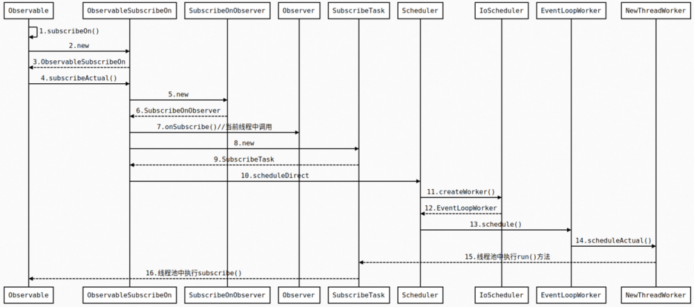
5.2.1.12 时序图

来张总的 subscribeOn() 切换线程时序图

详解 RxJava 的消息订阅和线程切换原理

5.2.1.13 多次设置subscribeOn()的问题

如果我们多次设置 subscribeOn() ,那么其执行线程是在哪一个呢?先来看下例子

//省略前后代码,看重点部分
        .subscribeOn(Schedulers.io())//第一次
        .subscribeOn(Schedulers.newThread())//第二次
        .subscribeOn(AndroidSchedulers.mainThread())//第三次

其输出结果为:

Observable subscribe() 所在线程为 :RxCachedThreadScheduler-1

即只有第一次的 subscribeOn() 起作用了。这是为什么呢? 我们知道,每调用一次 subscribeOn() 就会把旧的被观察者包装成一个新的被观察者,经过了三次调用之后,就变成了下面这个样子:

详解 RxJava 的消息订阅和线程切换原理
同时,我们知道,被观察者被订阅时是从最外面的一层通知到里面的一层,那么当传到上图第三层时,也就是 ObservableSubscribeOn (第一次)那一层时,管你之前是在哪个线程, subscribeOn(Schedulers.io()) 都会把线程切到IO线程中去执行,所以多次设置 subscribeOn()

时,只有第一次生效。

5.2.2 observeOn()

我们再来看下 observeOn() ,还是先来回顾一下我们例子中的设置:

//指定在Android主线程中执行
    .observeOn(AndroidSchedulers.mainThread())

5.2.2.1 Observable类的observeOn()

public final Observable<T> observeOn(Scheduler scheduler) {
        return observeOn(scheduler, false, bufferSize());
    }

    public final Observable<T> observeOn(Scheduler scheduler, boolean delayError, int bufferSize) {
        //省略无关代码
        return RxJavaPlugins.onAssembly(new ObservableObserveOn<T>(this, scheduler, delayError, bufferSize));
    }

同样,这里也是新包装一个 ObservableObserveOn 对象,注意,这里包装的旧被观察者是 ObservableSubscribeOn 对象了,因为之前调用过 subscribeOn() 包装了一层了,所以现在是如下图所示:

详解 RxJava 的消息订阅和线程切换原理

RxJavaPlugins.onAssembly() 也是原样返回。

我们看看 ObservableObserveOn 的构造方法。

5.2.2.2 ObservableObserveOn类的构造方法

public ObservableObserveOn(ObservableSource<T> source, Scheduler scheduler, boolean delayError, int bufferSize) {
        super(source);
        this.scheduler = scheduler;
        this.delayError = delayError;
        this.bufferSize = bufferSize;
    }

里面就是一些变量赋值而已。

5.2.2.3 ObservableObserveOn的subscribeActual()

subscribeOn() 差不多,我们就直接来看 ObservableObserveOnsubscribeActual() 方法了。

@Override
    protected void subscribeActual(Observer<? super T> observer) {
        //判断是否当前线程
        if (scheduler instanceof TrampolineScheduler) {
            //是当前线程的话,直接调用里面一层的subscribe()方法
            //即调用ObservableSubscribeOn的subscribe()方法
            source.subscribe(observer);
        } else {
            //创建Worker
            //本例子中的scheduler为AndroidSchedulers.mainThread()
            Scheduler.Worker w = scheduler.createWorker();
            //这里会将Worker包装到ObserveOnObserver对象中去
            //注意:source.subscribe没有涉及到Worker,所以还是在之前设置的线程中去执行
            //本例子中source.subscribe就是在IO线程中执行。
            source.subscribe(new ObserveOnObserver<T>(observer, w, delayError, bufferSize));
        }
    }

同样,这里也将 observer 给包装了一层,如下图所示:

详解 RxJava 的消息订阅和线程切换原理

source.subscribe() 中将会把事件逐一发送出去,我们这里只看下 ObserveOnObserver 中的 onNext() 方法的处理, onComplete() 等就不看了,实际上都差不多。

5.2.2.4 ObserveOnObserver的onNext()

@Override
        public void onNext(T t) {
            //省略无关代码
            if (sourceMode != QueueDisposable.ASYNC) {
                //将信息存入队列中
                queue.offer(t);
            }
            schedule();
        }

就是调用 schedule() 而已。

5.2.2.5 ObserveOnObserver的schedule()

void schedule() {
            if (getAndIncrement() == 0) {
                //ObserveOnObserver同样实现了Runnable接口,所以就把它自己交给worker去调度了
                worker.schedule(this);
            }
        }

Android主线程调度器里面的代码就不分析了,里面实际上是用 handler 来发送 Message 去实现的,感兴趣的可以看下。 既然 ObserveOnObserver 实现了 Runnable 接口,那么就是其 run() 方法会在主线程中被调用。 我们来看下 ObserveOnObserverrun() 方法:

5.2.2.6 ObserveOnObserver的run()

@Override
        public void run() {
            //outputFused默认是false
            if (outputFused) {
                drainFused();
            } else {
                drainNormal();
            }
        }

这里会走到 drainNormal() 方法。

5.2.2.7 ObserveOnObserver的drainNormal()

void drainNormal() {
            int missed = 1;
            //存储消息的队列
            final SimpleQueue<T> q = queue;
            //这里的actual实际上是SubscribeOnObserver
            final Observer<? super T> a = actual;

            //省略无关代码
           
            //从队列中取出消息
            v = q.poll();
           
            //...
           
            //这里调用的是里面一层的onNext()方法
            //在本例子中,就是调用SubscribeOnObserver.onNext()
            a.onNext(v);
           
            //...
        }

至于 SubscribeOnObserver.onNext() ,里面也没切换线程的逻辑,就是调用里面一层的 onNext() ,所以最终会调用到我们自定义的 Observer 中的 onNext() 方法。因此, ObserveronNext() 方法就在 observeOn() 中指定的线程中给调用了,在本例中,就是在Android主线程中给调用。

原文  https://juejin.im/post/5b1fbd796fb9a01e8c5fd847
正文到此结束
Loading...