转载

从源码角度看WMS

因为我以前接触APP层的视图绘制相关业务比较多,对View的显示相关源码相对来说更感兴趣,所以想写WMS相关的源码解析很久了,但是一直迟迟没有开始写。主要是因为WMS的确是属于Android系统中最复杂的组件之一,知识点涉及从Activity生命周期、Binder、JNI、Native再到SurfaceFlinger等方方面面,分析起来容易陷入无形的大网中迷失方向

之前我有分析过View视图的测量、布局、绘制与Activity的联系,也分析过ViewRootImpl在App客户端的地位,其实就是为了这篇做准备,现在感觉基础的知识点已经具备了。但是一篇博客的内容实在是太难覆盖WMS相关的知识点了, 所以我对其中的代码进行了一定的删减,避免陷入阅读源码细节的囧境

我的目的本身是为了理解WMS在视图绘制的角色,本文中尽量多画图,少列举代码,方便快速的理解App, WMS与SurfaceFlinger的交互模式与流程

设计图

架构图

从源码角度看WMS

视图绘制流程:

  1. AMS binder call到应用,Activity到resume的生命周期
  2. Activity调用WMSGlobal,委托ViewRootImpl进行addWindow操作
  3. ViewRootImpl binder call到system_server到Session服务
  4. Session将请求委托给WMS,创建WindowToken, WindowState
  5. ViewRootImpl首次调用performTraverals进行窗口刷新
  6. ViewRootImpl调用到WMS,创建SurfaceControl
  7. WMS binder call到SurfaceFlinger进行Layer, producer, consumer, bufferqueue的初始化
  8. SurfaceControl返回Surface给App客户端
  9. App客户端调用View.onDraw方法进行绘制
  10. ViewRootImpl通过Surface的producer句柄binder call到SurfaceFlinger进行绘制

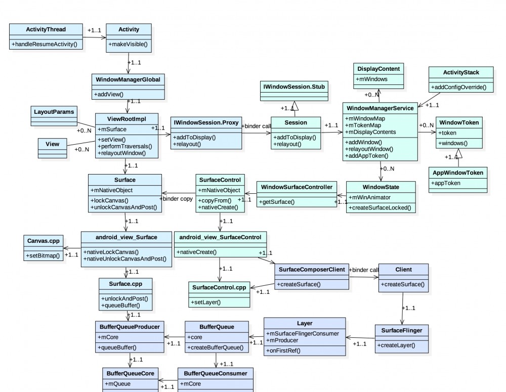
类图

从源码角度看WMS

  • ViewRootImpl: 应用进程中视图相关管理类
  • WindowManagerGlobal: 应用进程中WMS相关管理类
  • Surface: 视图的封装,本质上是和SurfaceFlinger通信的”钥匙”
  • WMS: 用于组织安卓系统中不同视图的层级、动画、大小等,并不参与绘制
  • SurfaceControl: 用于创建、获取、设置Surface
  • SurfaceFlinger: 安卓系统中真正进行绘制的进程服务
  • BufferQueueProducer: 绘制生产者
  • BufferQueueConsumer: 绘制消费者
  • BufferQueue: 绘制队列
  • Layer: 在SurfaceFlinger服务中的窗口表示类

新建窗口: WMS.addWindow

从源码角度看WMS

frameworks/base/core/java/android/app/ActivityThread.java

final void handleResumeActivity(IBinder token,
                                boolean clearHide, boolean isForward, boolean reallyResume, int seq, String reason) {
    ...
    if (r.activity.mVisibleFromClient) {
        r.activity.makeVisible();
    }
    ...
}

关于窗口的新建与添加,我直接跳过了Activity的启动流程,直接从AMS调用scheduleResumeActivity到App端后讲起,当Activity可见时,回调用对应Activity的makeVisible方法进行可视化

frameworks/base/core/java/android/app/Activity.java

void makeVisible(){
	// 如果窗口之前并没有被添加,那么先获取WindowManager服务进行添加
    if (!mWindowAdded) {
        ViewManager wm = getWindowManager();
        wm.addView(mDecor, getWindow().getAttributes());
        mWindowAdded = true;
    }
    mDecor.setVisibility(View.VISIBLE);
}

frameworks/base/core/java/android/view/WindowManagerGlobal.java

public void addView(View view, ViewGroup.LayoutParams params,
                    Display display, Window parentWindow) {
    ...
    // App端视图相关的大管家是ViewRootImpl,一个窗口会对应一个,这里进行新建
    root = new ViewRootImpl(view.getContext(), display);
    view.setLayoutParams(wparams);
    // 保存在列表中
    mViews.add(view);
    mRoots.add(root);
    mParams.add(wparams);
    
    // 这里进行视图设置相关操作
    try {
        root.setView(view, wparams, panelParentView);
    } catch (RuntimeException e) {
        ...
    }
}

和ViewRootImpl的控制器角色类似,WindowManagerGlobal是窗口相关的控制器,专门用来协调窗口相关的操作

public void setView(View view, WindowManager.LayoutParams attrs, View panelParentView){
    ...
    res = mWindowSession.addToDisplay(mWindow, mSeq, mWindowAttributes,
                                      getHostVisibility(), mDisplay.getDisplayId(),
                                      mAttachInfo.mContentInsets, mAttachInfo.mStableInsets,
                                      mAttachInfo.mOutsets, mInputChannel);
    ...
}

ViewRootImpl并没有和WindowManagerService直接进行通信,而是通过运行在system_server的WindowSession服务进行了中转

frameworks/base/services/core/java/com/android/server/wm/Session.java

@Override
public int addToDisplay(IWindow window,int seq, WindowManager.LayoutParams attrs,
                        int viewVisibility, int displayId, Rect outContentInsets, Rect outStableInsets,
                        Rect outOutsets, InputChannel outInputChannel) {
    return mService.addWindow(this, window, seq, attrs, viewVisibility, displayId,
                              outContentInsets, outStableInsets, outOutsets, outInputChannel);
}

这里并没有进行多余的操作,直接中转到WMS进行处理

frameworks/base/services/core/java/com/android/server/wm/WindowManagerService.java

public int addWindow(Session session, IWindow client,int seq,
                     WindowManager.LayoutParams attrs, int viewVisibility, int displayId,
                     Rect outContentInsets, Rect outStableInsets, Rect outOutsets,
                     InputChannel outInputChannel) {
    ...
    // 尝试获取token
    WindowToken token = mTokenMap.get(attrs.token);
    if (token == null) {
        // 如果为空,那么会新建一个WindowToken
        token = new WindowToken(this, attrs.token, -1, false);
    }
    ...
    // 新创建一个WindowState
    WindowState win = new WindowState(this, session, client, token,
                                          attachedWindow, appOp[0], seq, attrs, viewVisibility, displayContent);
    ...
    // 进行保存
    mWindowMap.put(client.asBinder(), win);
    ...
}

从源码角度看WMS

至此,创建视图的大概操作已经完成,addWindow的操作主要在于初始化WindowToken, WindowState这两个数据结构,WMS正是主要凭借着它们来组织视图的系统层级结构的

刷新窗口: WMS.relayoutWindow

从源码角度看WMS

frameworks/base/core/java/android/view/ViewRootImpl.java

void scheduleTraversals(){
    if (!mTraversalScheduled) {
        ...
            mChoreographer.postCallback(
            Choreographer.CALLBACK_TRAVERSAL, mTraversalRunnable, null);
        ...
    }
}

窗口的刷新是由VSYNC进行控制的,主要是通过调用scheduleTraversals方法进行实现,这里可以看到,主要是通过mChoreographer发送了一个Message进行实现的

final class TraversalRunnableimplements Runnable{
    @Override
    public void run(){
        doTraversal();
    }
}

void doTraversal(){
    if (mTraversalScheduled) {
        ...
        performTraversals();
        ...
    }
}

private void performTraversals(){
    ...
    relayoutResult = relayoutWindow(params, viewVisibility, insetsPending);
    ...
}

private int relayoutWindow(WindowManager.LayoutParams params,int viewVisibility, boolean insetsPending)throws RemoteException {
     ...
     int relayoutResult = mWindowSession.relayout(
                mWindow, mSeq, params,
                (int) (mView.getMeasuredWidth() * appScale + 0.5f),
                (int) (mView.getMeasuredHeight() * appScale + 0.5f),
                viewVisibility, insetsPending ? WindowManagerGlobal.RELAYOUT_INSETS_PENDING : 0,
                mWinFrame, mPendingOverscanInsets, mPendingContentInsets, mPendingVisibleInsets,
                mPendingStableInsets, mPendingOutsets, mPendingBackDropFrame, mPendingConfiguration,
                mSurface);
     ...
}

TraversalRunnable这个类中,主要是进行doTraversal的调用,最终同样是通过mWindowSession binder call到system_server进行处理

frameworks/base/services/core/java/com/android/server/wm/Session.java

public int relayout(IWindow window,int seq...){
        int res = mService.relayoutWindow(this, window, seq, attrs,
                requestedWidth, requestedHeight, viewFlags, flags,
                outFrame, outOverscanInsets, outContentInsets, outVisibleInsets,
                outStableInsets, outsets, outBackdropFrame, outConfig, outSurface);
        return res;
}

Session的调用仅仅是起到了中转的作用

frameworks/base/services/core/java/com/android/server/wm/WindowManagerService.java

public int relayoutWindow(Session session, IWindow client...){
    ...
        // 首先获取到对应的WindowState
        WindowState win = windowForClientLocked(session, client, false);
    ...
        WindowStateAnimator winAnimator = win.mWinAnimator;
        // 随后创建Surface
        result = createSurfaceControl(outSurface, result, win, winAnimator);
}

private int createSurfaceControl(Surface outSurface,int result, WindowState win, WindowStateAnimator winAnimator){
    ...
    // 创建Surface
    WindowSurfaceController surfaceController = winAnimator.createSurfaceLocked();
    if (surfaceController != null) {
        // 进行拷贝
        surfaceController.getSurface(outSurface);
    } else {
        // For some reason there isn't a surface. Clear the
        // caller's object so they see the same state.
        outSurface.release();
    }
    return result;
}

Surface的创建其实是层层委托,最终交给了SurfaceControl去创建Surface

frameworks/base/services/core/java/com/android/server/wm/WindowSurfaceController.java

public WindowSurfaceController(SurfaceSession s,
                               String name, int w, int h, int format, int flags, WindowStateAnimator animator) {
    ...
        if (animator.mWin.isChildWindow() &&
            animator.mWin.mSubLayer < 0 &&
            animator.mWin.mAppToken != null) {
            ...
        } else if (DEBUG_SURFACE_TRACE) {
            ...
        } else {
            mSurfaceControl = new SurfaceControl(
                s, name, w, h, format, flags);
        }
}

frameworks/base/core/java/android/view/SurfaceControl.java

public SurfaceControl(SurfaceSession session,
            String name, int w, int h, int format, int flags)
                    throws OutOfResourcesException {
    ...
    mNativeObject = nativeCreate(session, name, w, h, format, flags);
    ...
}

在调用nativeCreate后,Surface的创建就完成了,之后通过SurfaceControl可以将它的成员Surface进行拷贝,随后会返回给App客户端

接下来深入到native中就看看Surface的初始化

frameworks/base/core/jni/android_view_SurfaceControl.cpp

static jlong nativeCreate(JNIEnv* env, jclass clazz, jobject sessionObj,
        jstring nameStr, jint w, jint h, jint format, jint flags) {
    ScopedUtfCharsname(env, nameStr);
    sp<SurfaceComposerClient> client(android_view_SurfaceSession_getClient(env, sessionObj));
    // 发送binder call到运行在surface flinger的进程SurfaceComposerClient服务进行创建
    sp<SurfaceControl> surface = client->createSurface(
            String8(name.c_str()), w, h, format, flags);
    ...
    surface->incStrong((void *)nativeCreate);
    return reinterpret_cast<jlong>(surface.get());
}

frameworks/native/libs/gui/SurfaceComposerClient.cpp

sp<SurfaceControl> SurfaceComposerClient::createSurface(
        const String8& name,
        uint32_t w,
        uint32_t h,
        PixelFormat format,
        uint32_t flags)
{
    sp<SurfaceControl> sur;
    if (mStatus == NO_ERROR) {
        sp<IBinder> handle;
        sp<IGraphicBufferProducer> gbp;
        // 委托给Client进行创建
        status_t err = mClient->createSurface(name, w, h, format, flags,
                &handle, &gbp);
        ALOGE_IF(err, "SurfaceComposerClient::createSurface error %s", strerror(-err));
        if (err == NO_ERROR) {
        	// 将返回的binder句柄与producer引用封装成SurfaceControl返回
            sur = new SurfaceControl(this, handle, gbp);
        }
    }
    return sur;
}

到这里,获取到了producer的引用其实Surface就已经创建成功了,我们直接看SurfaceControl是如何获取到Surface的:

frameworks/native/libs/gui/SurfaceControl.cpp

sp<Surface> SurfaceControl::getSurface() const
{
    Mutex::Autolock _l(mLock);
    if (mSurfaceData == 0) {
        mSurfaceData = new Surface(mGraphicBufferProducer, false);
    }
    return mSurfaceData;
}

可以看到,Surface的创建不过是将producer引用封装到Surface中,本质上客户端是通过producer与surface flinger进程的服务进行通信,真正的绘制相关的操作都是需要跨进程调用到该进程才能够完成

这里稍微深究一下Layer的创建

frameworks/native/services/surfaceflinger/Client.cpp

status_t Client::createSurface(
        const String8& name,
        uint32_t w, uint32_t h, PixelFormat format, uint32_t flags,
        sp<IBinder>* handle,
        sp<IGraphicBufferProducer>* gbp)
{
	...
	result = flinger->createLayer(name, client, w, h, format, flags,
                    handle, gbp);
}

主要创建操作委托给SurfaceFlinger进行

frameworks/native/services/surfaceflinger/SurfaceFlinger.cpp

status_t SurfaceFlinger::createLayer(
        const String8& name,
        const sp<Client>& client,
        uint32_t w, uint32_t h, PixelFormat format, uint32_t flags,
        sp<IBinder>* handle, sp<IGraphicBufferProducer>* gbp)
{
	...
	// 可以看到handle与producer都是在该方法进行创建
	result = createNormalLayer(client,
                    name, w, h, flags, format,
                    handle, gbp, &layer);
}

status_t SurfaceFlinger::createNormalLayer(const sp<Client>& client,
        const String8& name, uint32_t w, uint32_t h, uint32_t flags, PixelFormat& format,
        sp<IBinder>* handle, sp<IGraphicBufferProducer>* gbp, sp<Layer>* outLayer)
{
	// 进行初始化
	*outLayer = new Layer(this, client, name, w, h, flags);
    status_t err = (*outLayer)->setBuffers(w, h, format, flags);
    if (err == NO_ERROR) {
    	// 获取引用
        *handle = (*outLayer)->getHandle();
        *gbp = (*outLayer)->getProducer();
    }
}

frameworks/native/services/surfaceflinger/Layer.cpp

void Layer::onFirstRef() {
    // Creates a custom BufferQueue for SurfaceFlingerConsumer to use
    sp<IGraphicBufferProducer> producer;
    sp<IGraphicBufferConsumer> consumer;
    // 创建BufferQueue,同时创建对应的生产者与消费者,每个Layer单独拥有这一套模型
    BufferQueue::createBufferQueue(&producer, &consumer);
    mProducer = new MonitoredProducer(producer, mFlinger);
    mSurfaceFlingerConsumer = new SurfaceFlingerConsumer(consumer, mTextureName);
   ...
}

frameworks/native/libs/gui/BufferQueue.cpp

void BufferQueue::createBufferQueue(sp<IGraphicBufferProducer>* outProducer,
        sp<IGraphicBufferConsumer>* outConsumer,
        const sp<IGraphicBufferAlloc>& allocator) {
    sp<BufferQueueCore> core(new BufferQueueCore(allocator));

    sp<IGraphicBufferProducer> producer(new BufferQueueProducer(core));

    sp<IGraphicBufferConsumer> consumer(new BufferQueueConsumer(core));

    *outProducer = producer;
    *outConsumer = consumer;
}

最终到BufferQueue,整个SurfaceControl的创建操作就完成了。可以看到,这个创建过程为之后的绘制刷新提供了操作环境。其中的生产者引用会通过层层的返回,最终通过WMS返回给App客户端,客户但就可以通过Surface直接与surface flinger进程的服务进行通信,完成视图刷新操作

绘制窗口: ViewRootImpl.drawSoftware

窗口绘制的本质,其实就在于将从Surface中获取到的Canvas进行绘制,如下图:

从源码角度看WMS

安卓系统中运行着多个应用,每个应用又可以运行着多个Activity,每个Activity其实本质上拥有着一个父View,即DecorView,它绘制的其实是从ViewRootImpl的Surface中拿到的Canvas

frameworks/base/core/java/android/view/ViewRootImpl.java

private boolean drawSoftware(Surface surface, AttachInfo attachInfo,int xoff, int yoff,
                             boolean scalingRequired, Rect dirty) {
    ...
    // 获取一个Canvas
    canvas = mSurface.lockCanvas(dirty);
    ...
    // 进行绘制
    mView.draw(canvas);
    ...
    // 请求SurfaceFlinger进行绘制
    surface.unlockCanvasAndPost(canvas);
}

mView对象是控件树中的root节点,也就是所APP控件中常常获取到的Canvas是从ViewRootImpl中传递过来的

frameworks/base/core/jni/android_view_Surface.cpp

static jlong nativeLockCanvas(JNIEnv* env, jclass clazz,
        jlong nativeObject, jobject canvasObj, jobject dirtyRectObj) {
    sp<Surface> surface(reinterpret_cast<Surface *>(nativeObject));
	...
	ANativeWindow_Buffer outBuffer;
    status_t err = surface->lock(&outBuffer, dirtyRectPtr);
    ...
    // 之后APP会在该Canvas上进行2D图像的绘制
    Canvas* nativeCanvas = GraphicsJNI::getNativeCanvas(env, canvasObj);
    nativeCanvas->setBitmap(bitmap);
    ...
    sp<Surface> lockedSurface(surface);
    lockedSurface->incStrong(&sRefBaseOwner);
    return (jlong) lockedSurface.get();
}

当APP绘制完成后,ViewRootImpl继续调用unlockCanvasAndPost, 之后又会调用回native

frameworks/base/core/jni/android_view_Surface.cpp

static void nativeUnlockCanvasAndPost(JNIEnv* env, jclass clazz,
        jlong nativeObject, jobject canvasObj) {
    sp<Surface> surface(reinterpret_cast<Surface *>(nativeObject));
    ...
    // detach the canvas from the surface
    Canvas* nativeCanvas = GraphicsJNI::getNativeCanvas(env, canvasObj);
    nativeCanvas->setBitmap(SkBitmap());

    // unlock surface
    status_t err = surface->unlockAndPost();
    ...
}

frameworks/native/libs/gui/Surface.cpp

status_t Surface::unlockAndPost()
{
    ...
    int fd = -1;
    // 将GraphicBuffer解锁
    status_t err = mLockedBuffer->unlockAsync(&fd);

	// 将完成绘制的图像buffer入队
    err = queueBuffer(mLockedBuffer.get(), fd);

    mPostedBuffer = mLockedBuffer;
    mLockedBuffer = 0;
    return err;
}

int Surface::queueBuffer(android_native_buffer_t* buffer, int fenceFd) {
	...
	int i = getSlotFromBufferLocked(buffer);
	...
	// binder call到运行在surfaceflinger进程中的GraphicBufferProducer
	status_t err = mGraphicBufferProducer->queueBuffer(i, input, &output);
	...
}

mGraphicBufferProducer的是在Surface初始化时被创建的,是一个binder句柄,通过它可以调用到surface flinger进程中进行图像buffer入列

frameworks/native/libs/gui/BufferQueueProducer.cpp

status_t BufferQueueProducer::queueBuffer(int slot,
                                          const QueueBufferInput &input, QueueBufferOutput *output) {
    ...
    if (mCore->mQueue.empty()) {
        // 如果队列为空,直接将该项插入到队列中
        mCore->mQueue.push_back(item);
        frameAvailableListener = mCore->mConsumerListener;
    } else {
        // 如果不为空,就需要检查队列中是否有子项需要被替代
        const BufferItem& last = mCore->mQueue.itemAt(
            mCore->mQueue.size() - 1);
        if (last.mIsDroppable) {
            ...

            // 进行替换
            mCore->mQueue.editItemAt(mCore->mQueue.size() - 1) = item;
            frameReplacedListener = mCore->mConsumerListener;
        } else {
            mCore->mQueue.push_back(item);
            frameAvailableListener = mCore->mConsumerListener;
        }
    }
    ...
}

这个是典型的生产者消费者模式,应用绘制完成后,将会把经过绘制的buffer通过binder call的方式传给运行在surfaceflinger的producer,代替客户端进行消费队列的插入操作。插入完成后,图形缓存去就可以等待consumer来进行消费了。

frameworks/native/libs/gui/BufferQueueConsumer.cpp

status_t BufferQueueConsumer::acquireBuffer(BufferItem* outBuffer,
        nsecs_t expectedPresent, uint64_t maxFrameNumber) {
       ...
       BufferQueueCore::Fifo::iterator front(mCore->mQueue.begin());
       // 对buffer进行处理
       ...
       // 处理完成后进行移除
       mCore->mQueue.erase(front);
}
原文  http://navyblue.top/2018/07/15/从源码角度看WMS/
正文到此结束
Loading...