转载

从java的NIO版hello world看java源码,我们能看到什么?

public class NBTimeServer {

    public static void main(String[] args) {

        try {
            Selector acceptSelector = SelectorProvider.provider().openSelector();
            //创建一个新的server socket,设置为非阻塞模式
            ServerSocketChannel ssc = ServerSocketChannel.open();
            ssc.configureBlocking(false);

            // 绑定server sokcet到本机和对应的端口

            InetAddress lh = InetAddress.getLocalHost();
            InetSocketAddress isa = new InetSocketAddress(lh, 8900);
            ssc.socket().bind(isa);

            //通过selector注册server socket,这里即告诉selector,当accept发生的时候,socket会被放在reday队列
            SelectionKey acceptKey = ssc.register(acceptSelector,
                    SelectionKey.OP_ACCEPT);

            int keysAdded = 0;

            // 当任何一个注册事件发生的时候,select就会返回
            while ((keysAdded = acceptSelector.select()) > 0) {
                // 获取已经准备好的selectorkey
                Set readyKeys = acceptSelector.selectedKeys();
                Iterator i = readyKeys.iterator();


                while (i.hasNext()) {
                    SelectionKey sk = (SelectionKey)i.next();
                    i.remove();
                    ServerSocketChannel nextReady =
                            (ServerSocketChannel)sk.channel();
                    Socket s = nextReady.accept().socket();
                    PrintWriter out = new PrintWriter(s.getOutputStream(), true);
                    Date now = new Date();
                    out.println(now);
                    out.close();
                }
            }
        } catch(Exception e) {
            e.printStackTrace();
        }
    }
}
复制代码

1: 获取selector。

SelectorProvider提供的所有provider都是同一个对象。如果没有,它会通过 AccessController.doPrivileged 来给获取provider的代码最高的权限,执行逻辑是:

  • java.nio.channels.spi.SelectorProvider 是否有配置,有就通过反射创建(本例没有)
  • 是不是在jar中已经实例化了 java.nio.channels.spi.SelectorProvider,并且他能够通过getSystemClassLoader加载,就是用第一个获取到的SelectorProvider(本例没有)
  • 最终通过sun.nio.ch.DefaultSelectorProvider类来创建,它在不同的操作系统下有着不同的实现
从java的NIO版hello world看java源码,我们能看到什么?

以solaris的实现为例,创建的provider会根据操作系统的版本和操作系统的名字分别创建不同的实例

if ("SunOS".equals(osname)) {
        return new sun.nio.ch.DevPollSelectorProvider();
}
if("Linux".equals(osname)){
     if (major > 2 || (major == 2 && minor >= 6)) {
        return new sun.nio.ch.EPollSelectorProvider();
    }
}
 return new sun.nio.ch.PollSelectorProvider(); //默认返回
复制代码

代码存在缩减,只取核心

类之间的关系如下

从java的NIO版hello world看java源码,我们能看到什么?

下面只关注Epoll和Poll

拿到provider之后,开始执行openSelector,获取真正的selector。

对于poll,返回的实例是PollSelectorImpl,对于Epoll返回的实例则是EpollSelectorImpl。

从java的NIO版hello world看java源码,我们能看到什么?

file descriptor :unix设计哲学就是一切都是文件,它可能是一个网络连接、一个终端等等。它本身就是一个数值,在系统中会维护文件描述符和它对应文件的一个指针,从而找到对应的文件操作

  • fd0的获取主要是调用Native方法实现
long pipeFds = IOUtil.makePipe(false);
fd0 = (int) (pipeFds >>> 32); // >>> 表示无符号右移,最高位补0,这里即获取读文件描述符
fd1 = (int) pipeFds; //截掉了高位,存储的是读文件描述符
复制代码

IOUtil针对不同的操作系统有不同的实现,以solaris为例,它的实现在IOUtil.c中,主要实现即通过Linux pipe方法和Linux fcntl方法 (代码有删减)

int fd[2];
  if (pipe(fd) < 0) // 获取读和写的文件符
  if ((configureBlocking(fd[0], JNI_FALSE) < 0) //标注为非阻塞
       || (configureBlocking(fd[1], JNI_FALSE) < 0))
  return ((jlong) fd[0] << 32) | (jlong) fd[1]; //读的文件描述符放在高位,写的文件描述符放在低位
复制代码

configureBlocking本身的实现在IOUtil.c中

static int configureBlocking(int fd, jboolean blocking) //设置为非阻塞状态
{
   int flags = fcntl(fd, F_GETFL); 
   int newflags = blocking ? (flags & ~O_NONBLOCK) : (flags | O_NONBLOCK);
   return (flags == newflags) ? 0 : fcntl(fd, F_SETFL, newflags);
}
复制代码

pipe实际是创建了一个进程间通信的单向数据管道,参数中的fd[0]表示管道读取端的结尾,fd[1]表示管道写端的结尾;fcntl则主要是根据第二个参数,如源码中的F_GETFL和F_SETFL,对第一个参数执行对应的操作;

  • 新建EPollArrayWrapper,部分字段如下
    从java的NIO版hello world看java源码,我们能看到什么?
pollWrapper = new EPollArrayWrapper();
pollWrapper.initInterrupt(fd0, fd1);
复制代码
  1. epfd:通过Native方法去构建,对应的实现在EPollArrayWrapper.c中,方法为:Java_sun_nio_ch_EPollArrayWrapper_epollCreate,主要的实现逻辑是 int epfd = (*epoll_create_func)(256); 而epoll_create_func在Java_sun_nio_ch_EPollArrayWrapper_init执行的时候已经是执行了初始化,对应的是Linux epoll_create ,返回既是一个epoll实例,它实质也是一个文件描述符
epoll_create_func = (epoll_create_t) dlsym(RTLD_DEFAULT, "epoll_create");
   epoll_ctl_func    = (epoll_ctl_t)    dlsym(RTLD_DEFAULT, "epoll_ctl");
   epoll_wait_func   = (epoll_wait_t)   dlsym(RTLD_DEFAULT, "epoll_wait");
复制代码
  1. pollArray:一个用来存储从epoll_wait中得到结果的数组,它的大小为 NUM_EPOLLEVENTS * SIZE_EPOLLEVENT ,其中的NUM_EPOLLEVENTS则是去的文件描述符限制和8192相比的最小值 Math.min(fdLimit(), 8192); 详见 Linux getrlimit , 实质是AllocatedNativeObject
  1. initInterrupt:出了存储对应的文件描述符之外,还执行了 epollCtl(epfd, EPOLL_CTL_ADD, fd0, EPOLLIN); ,即把fd0注册到epfd上,将epfd上的EPOLLIN事件关联到fd0上,详见Linux epoll_ctl
  • 新建PollArrayWrapper,部分字段如下
从java的NIO版hello world看java源码,我们能看到什么?
pollWrapper = new PollArrayWrapper(INIT_CAP); //初始为10
pollWrapper.initInterrupt(fd0, fd1);
复制代码

pollArray:它的大小为 (10+1)*SIZE_POLLFD (SIZE_POLLFD取值为8), 实质是AllocatedNativeObject

  • AllocatedNativeObject
    从java的NIO版hello world看java源码,我们能看到什么?

NativeObject是用来操作本地内存的一个代理,所有的操作通过Unsafe来实现,它本身是一个单例

2: 开启服务端socket的channel

它还是会去获取系统级别的provider,由于已经在拿selector的时候初始化,不再新建。同样会通过PollSelectorProvider或者是EPollSelectorProvider来开启服务端的socket的channel,而二者的实现均是通过父类SelectorProviderImpl,创建一个ServerSocketChannelImpl实例

从java的NIO版hello world看java源码,我们能看到什么?

channel:代表与硬件、文件、网络socket或者是程序组件等能够进行一些I/O操作(读和写)的实体的连接

Closeable:是关闭与流相关的系统资源

AutoCloseable:从1.7开始的支持的语法糖try-with-resources结构,实现自动关闭资源

SelectableChannel:支持通过selector复用的Channel,提供对channel的注册,返回对应的SelectionKey,可以工作在阻塞(默认)和非阻塞模式下

NetworkChannel:对应网络socket的channel,提供将socket绑定到本机地址的bind方法

fd是使用IOUtil.newFD创建,创建过程如下:

  1. 调用 Native方法 Net.socket0

Net.scoket0 方法对应的实现为 Net.c中的Java_sun_nio_ch_Net_socket0 ,从头文件的引入 #include <sys/socket.h> 可以看到,socket0的内部很多实现都依赖于操作系统本身,操作系统不一样,就会有不同的调用结果。关键实现如下

fd = socket(domain, type, 0);
setsockopt(fd, SOL_SOCKET, SO_REUSEADDR, (char*)&arg,sizeof(arg))
复制代码
  • socket(family, type, protocol):其中family指的是要在解释名称时使用的地址格式(AF_INET6/AF_INET等),type指定的是通信的语义(SOCK_STREAM/SOCK_DGRAM等),protocol执行通信用的协议,0意味着使用默认的。它返回的就是socket file descriptor。详见Linux socketAPI [solaris 下存在两套实现,BSD风格socket库-3SOCKET和 GNU/Linux软件使用这个库 XNET ]
  • setsockop:给文件描述符fd设置socket的选项,返回值小于0表示出了异常,详见Linux setsocketopt
  1. 新建java对象FileDescriptor ,将1中返回值和新建对象一起交给IOUtil的Native方法setfdVal执行

在IOUtil.c中存在方法 Java_sun_nio_ch_IOUtil_setfdVal,它就是调用JNI的方法将获取的值存入到java对象FileDescriptor中取

FileDescriptor的实例是用来表示1个打开的文件,或者是一个打开的socket或者类似的字节源

fdVal的赋值则是使用创建好的fd调用JNI中的 (*env)->GetIntField(env, fdo, fd_fdID); 实现

3:获取socket

本质是通过ServerSocketAdaptor创建一个实例返回

从java的NIO版hello world看java源码,我们能看到什么?

ServerSocket本质是一个对SocketImpl的包装类,相关的请求处理都是由impl来处理

从java的NIO版hello world看java源码,我们能看到什么?

SocksSocketImpl是按照SOCKS协议的TCP socket实现,而PlainSocketImpl则是一个‘平凡’的socket实现,它不对防火墙或者代理做任何的突破。

SocketImpl是所有实现socket的父抽象类,用来创建客户端和服务端的socket

Socket类是两台机器之间通信的端点,端点(endpoint)指的是 服务IP和它的端口,它的实际操作还是由SocketImpl来实现。

SOCKS4(SOCKets缩写)是一个网络协议,它主要负责在防火墙上中继TCP会话,以便应用用户能够透过防火墙进行访问。它主要定义了两个操作:CONNECT和BIND。

  • 需要CONNECT时,客户端发送一个CONNECT请求给SOCKS服务器,请求包含要连接的目的端口和目的主机等信息,SOCKS服务器会做一些服务权限的校验,验证成功SOCKS服务器建立与目标主机指定端口的连接(即应用服务器),然后发送反馈包给客户端,反馈包通过CD的值来标识CONNECT请求的结果,CONNECT成功,SOCKS就可以在两个方向上转发流量了
  • BIND必须发生在CONNECT之后,它实际包括一系列的步骤:1 获取socket;2 拿到scoket对应的端口和ip地址;3 开始监听,准备接收来自应用服务器的调用 4:使用主连接通知应用服务器它需要连接的IP地址和端口 5:接收一个来自应用服务器的连接

SOCKS5相对于SOCKS4做了功能扩展,支持UDP、IPV6、鉴定的支持

4:绑定服务器和它的端口

ServerSocketChannelImpl的bind方法。

  1. 看看当前channel是不是已经绑定或者关闭,如果完成,抛出相关异常
  2. 看看是否有分配服务器,没有就随便建一个
public InetSocketAddress(int port) {    
    this(InetAddress.anyLocalAddress(), port);
}
复制代码
  1. 获取系统的SecurityManager,获取成功,就去检查线程是否有权限来操作端口等待连接到来,不行则抛出SecurityException
  2. NetHooks.beforeTcpBind ,如果使用了com.sun.sdp.conf配置,那么将会把Tcp Socket包装成Sdp Socket(Hello world没有启用)
  3. 执行绑定,实际执行Native方法Net.bind0,对应Net.c中的Java_sun_nio_ch_Net_bind0方法,关键代码如下
//将传入的java对象的InetAddress和端口转换为结构体:sockaddr_in或者sockaddr_in6
NET_InetAddressToSockaddr(env, iao, port, (struct sockaddr *)&sa, &sa_len, preferIPv6);
rv = NET_Bind(fdval(env, fdo), (struct sockaddr *)&sa, sa_len);
复制代码

bind对于windows系统和linux系统有不同的实现,以Linux为例,它实际执行的就是Linux bind,所做的操作就是把指定的地址(SocketAddress)分配给socket文件描述符, 对于Hello world的实现来说就是它的字段fd

  1. 监听,实际为Linux listen,表明这个socket将会用来接收即将到来的连接请求

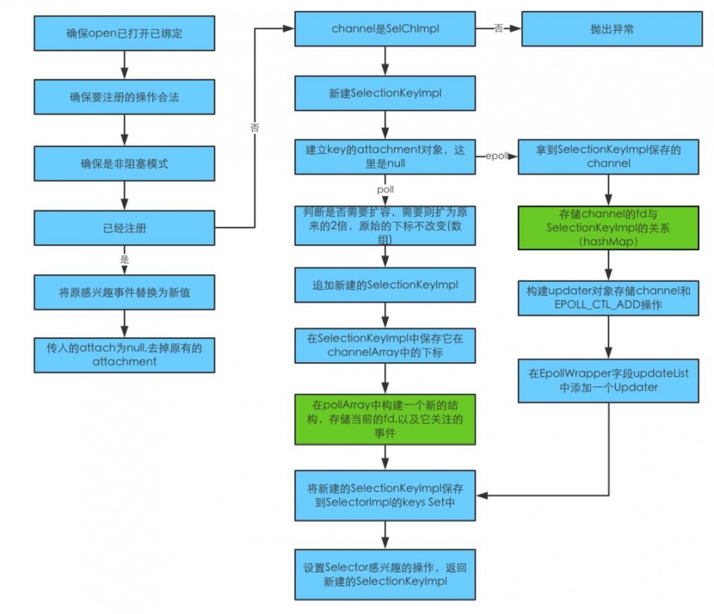
5:通过selector注册channel

从java的NIO版hello world看java源码,我们能看到什么?

注册事件在实质上就是维护新建channel的文件描述符和SelectionKey的关系,就实现上而言, Poll用的是数组,Epoll用的是HashMap

合法的操作为SelectionKey.OP_READ、SelectionKey.OP_WRITE、SelectionKey.OP_CONNECT

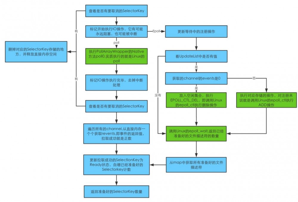
6:从selector获取任何已经注册好并发生的事件

从java的NIO版hello world看java源码,我们能看到什么?

根据是Poll还是Epoll有不同的实现。select的实质就是去获取poll和epoll的结果,然后更新自身维护的selector结构对应的状态

7:接收已经准备好的channel传过来的数据

在非阻塞模式下,accept会立马返回

从java的NIO版hello world看java源码,我们能看到什么?
Linux accept

实际上就是从监听状态的socketfd的连接等待队列中获取第一个连接请求,然后新建一个socket返回。

这里新建的SocketChannelImpl,而之前使用的是ServerSocketChannelImpl。区别在于 SocketChannelImpl支持读写数据,而ServerSocketChannelImpl则更多的用于等待连接的到来,充当服务端

接下来,获取的socket方式同第3步中新建socket

8:从socket中获取outputStream

outpusStream通过 Channels.newOutputStream 新建,它会持有accept处新建的SocketChannelImpl,它实际上就是新建OutputStream并重写它的write方法

9:回写数据

printWriter的print经过BufferWriter到OutputStreamWriter,再到它的StreamEncoder到它的方法 writeBytes 执行 out.write(bb.array(), bb.arrayOffset() + pos, rem); 即socket中重写的write方法,它的主要实现是调用 Channels.writeFully ,然后调用Channel自己的 SocketChannelImpl.write 方法,它核心在于 n = IOUtil.write(fd, buf, -1, nd, writeLock);

static int write(FileDescriptor fd, ByteBuffer src, long position,
                     NativeDispatcher nd, Object lock)
        throws IOException
    {
        //判断是否是直接内存
        if (src instanceof DirectBuffer)
            return writeFromNativeBuffer(fd, src, position, nd, lock);

        // Substitute a native buffer
        int pos = src.position();
        int lim = src.limit();
        assert (pos <= lim);
        int rem = (pos <= lim ? lim - pos : 0);
        //申请一个DirectBuffer,即通过ByteBuffer.allocateDirect来申请直接内存;
        ByteBuffer bb = Util.getTemporaryDirectBuffer(rem);
        try {
            bb.put(src);
            bb.flip();
            // Do not update src until we see how many bytes were written
            src.position(pos);
            //写数据,实际上执行的是FileDispatcherImpl的Native方法writ0
            int n = writeFromNativeBuffer(fd, bb, position, nd, lock);
            if (n > 0) {
                // now update src
                src.position(pos + n);
            }
            return n;
        } finally {
            Util.offerFirstTemporaryDirectBuffer(bb);
        }
    }

复制代码

可以看到这里有一段从JVM的Buffer拷贝到NativeBuffer中,也就是说 NIO的数据写肯定是从直接内存发送出去的 ,如果本身不是直接内存则会经过一次内存拷贝。

JNIEXPORT jint JNICALL
Java_sun_nio_ch_FileDispatcherImpl_write0(JNIEnv *env, jclass clazz,
                              jobject fdo, jlong address, jint len)
{
    jint fd = fdval(env, fdo);
    void *buf = (void *)jlong_to_ptr(address);

    return convertReturnVal(env, write(fd, buf, len), JNI_FALSE);
}
复制代码

最终的写可以看到用的就是Linux write

Java NIO的本质是什么?

为什么一个Selector管理了多个Channel?

SelectionKey会持有各自操作系统下的SelectorImpl对象,对于PollSelectorImpl的channel注册内部实际是通过数组存储了文件描述符和Selector的关系,EpollSelectorImpl的channel注册则是内部用的HashMap存储文件描述符和Selector的关系。当读取到事件的时候,就通过轮询的方式拿到所有准备好的事件返回,一个个的处理

从java的NIO版hello world看java源码,我们能看到什么?

NIO是如何实现的?

它依赖于操作系统本身,对于windows/mac/linux均有不同的版本实现。这里以Liunx为例,它实际上就是个使用Linux的一系列方法,比如 read/write/accept等,操作文件描述符

socket是什么?

socket本身只是获取通信的服务和端口的一个实现类,对于服务的连接,是通过自身的属性来处理。而这个属性impl实际也就是对SOCKS协议的实现。来提供连接和绑定服务。

Java 阻塞IO服务端代码的hello world怎么写?

public class TimeServer {

    private static Charset charset = Charset.forName("US-ASCII");
    private static CharsetEncoder encoder = charset.newEncoder();

    public static void main(String[] args) throws IOException {
        ServerSocketChannel ssc = ServerSocketChannel.open();
        InetSocketAddress isa = new InetSocketAddress(InetAddress.getLocalHost(), 8013);
        ssc.socket().bind(isa);
        for (;;)
        {
            SocketChannel sc = ssc.accept();
            try {
                String now = new Date().toString();
                sc.write(encoder.encode(CharBuffer.wrap(now + "/r/n")));
                System.out.println(sc.socket().getInetAddress() + " : " + now);
                sc.close();
            } finally {
                // Make sure we close the channel (and hence the socket)
                sc.close();
            }
        }
    }

}
复制代码

它与NIO的区别主要区别在于在于,NIO通过configureBlocking设置为false,会把它自身的fd设置为非阻塞,而阻塞IO则没有,默认阻塞。

Java客户端的hello world怎么写?

public class TimeQuery {

    // Charset and decoder for US-ASCII
    private static Charset charset = Charset.forName("US-ASCII");
    private static CharsetDecoder decoder = charset.newDecoder();

    // Direct byte buffer for reading
    private static ByteBuffer dbuf = ByteBuffer.allocateDirect(1024);

    public static void main(String[] args) {
            try {
                InetSocketAddress isa = new InetSocketAddress(InetAddress.getLocalHost(), 8900);
                SocketChannel sc = null;
                try {

                    // Connect
                    sc = SocketChannel.open();
                    sc.connect(isa);

                    // Read the time from the remote host.  For simplicity we assume
                    // that the time comes back to us in a single packet, so that we
                    // only need to read once.
                    dbuf.clear();
                    sc.read(dbuf);

                    // Print the remote address and the received time
                    dbuf.flip();
                    CharBuffer cb = decoder.decode(dbuf);
                    System.out.print(isa + " : " + cb);

                } finally {
                    // Make sure we close the channel (and hence the socket)
                    if (sc != null)
                        sc.close();
                }
            } catch (IOException x) {
                System.err.println( x);
            }
    }

}
复制代码

真实的执行实际上也就是Linux connect和 Linux read

附录

jdk 7 源码地址

NIO服务端 源码地址

IO服务端 源码地址

客户端 源码地址

如何读open jdk native 源码

java JNI简介
原文  https://juejin.im/post/5b4605e3f265da0f93138fe8
正文到此结束
Loading...