转载

Spring-Cloud-Config消息总线和高可用

前言

上文中简单的介绍了Spring-Cloud-Config如何使用,如何手动更新配置文件,并且在文末提出了几个疑问,其中包括多个Client节点如何更新,Server端如何保证高可用性等;本文将重点介绍通过使用Spring Cloud Bus来批量更新客户端,以及Server如何保证高可用;

Spring Cloud Bus消息总线

Spring Cloud Bus使用轻量级消息代理链接分布式系统的节点,可以用于广播状态改变(例如,配置改变)或其他管理指令;目前唯一实现的方式是用AMQP消息代理作为通道,其实本质是利用了MQ的广播机制在分布式的系统中传播消息,目前常用的有Kafka和RabbitMQ;下面重点使用kafka来实现多客户端刷新配置文件;

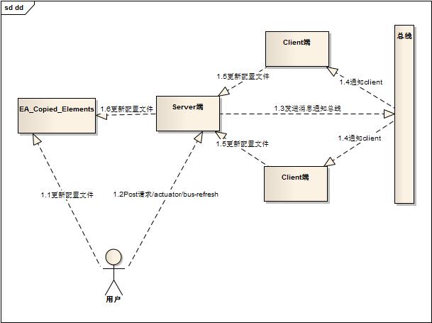
1.总体更新流程

大致流程图如下所示:

Spring-Cloud-Config消息总线和高可用

2.kafka安装部署

kafka部署依赖Zookeeper,使用的版本分别是:kafka_2.11-1.0.1和zookeeper-3.4.3,具体如何安装部署可参考:Kafka快速开始

3.server端改造

3.1添加新的依赖

<dependency>
	<groupId>org.springframework.cloud</groupId>
	<artifactId>spring-cloud-starter-bus-kafka</artifactId>
</dependency>

3.2application.properties添加配置

#开启消息总线
spring.cloud.bus.trace.enabled=true
spring.cloud.stream.kafka.binder.brokers=192.168.237.128
spring.cloud.stream.kafka.binder.defaultBrokerPort=9092

4.client改造

4.1添加新的依赖

<dependency>
	<groupId>org.springframework.cloud</groupId>
	<artifactId>spring-cloud-starter-bus-kafka</artifactId>
</dependency>

4.2application.properties添加配置

#开启消息总线
spring.cloud.bus.trace.enabled=true
spring.cloud.stream.kafka.binder.brokers=192.168.237.128
spring.cloud.stream.kafka.binder.defaultBrokerPort=9092

5.启动测试

5.1启动Server端

观察启动日志,可以发现/actuator/bus-refresh映射

2018-07-18 10:51:44.434  INFO 12532 --- [           main] s.b.a.e.w.s.WebMvcEndpointHandlerMapping : Mapped "{[/actuator/bus-refresh],methods=[POST]}" onto public java.lang.Object org.springframework.boot.actuate.endpoint.web.servlet.AbstractWebMvcEndpointHandlerMapping$OperationHandler.handle(javax.servlet.http.HttpServletRequest,java.util.Map<java.lang.String, java.lang.String>)

往下可以有如下这行日志:

2018-07-18 10:52:08.803  INFO 6308 --- [           main] o.s.c.s.b.k.p.KafkaTopicProvisioner      : Using kafka topic for outbound: springCloudBus

Server端连接kafka创建了一个名称为springCloudBus的Topic,用来作为配置文件更新的消息通知;可以去kafka上查看:

[root@localhost bin]# ./kafka-topics.sh --list --zookeeper 10.13.83.7:2181
__consumer_offsets
springCloudBus

5.2启动Client

分别指定启动端口为8881和8882,可以看到和Server端类似的日志,订阅了名为springCloudBus的Topic,这样Server端发送消息给kafka,kafka通知client更新数据;

5.3测试

分别访问http://localhost:8881/hello和http://localhost:8882/hello,结果如下:

hello test

更新git中的配置文件为:

foo=hello test update

POST方式请求Server端,用来更新配置文件

c:/curl-7.61.0/I386>curl -X POST http://localhost:8888/actuator/bus-refresh

分别访问http://localhost:8881/hello和http://localhost:8882/hello,结果如下:

hello test update

2个客户端都获取到了最新的数据,表示更新成功;

在上图中我们发现Server端承担了太多的任务,而上图中Server端是一个单点,这样就不能保证系统高可用,下面看一下如何分布式部署Server端;

Server端保证高可用

Server端通过注册中心Eureka来保证高可用,下面看一下具体流程:

Spring-Cloud-Config消息总线和高可用

1.Eureka注册中心

1.1Eureka-Server依赖

<dependency>
		<groupId>org.springframework.cloud</groupId>
		<artifactId>spring-cloud-starter-eureka-server</artifactId>
		<version>1.4.5.RELEASE</version>
</dependency>

1.2启动配置文件

spring.application.name=eureka-server
server.port=8880

eureka.client.register-with-eureka=false
eureka.client.fetch-registry=false
eureka.client.serviceUrl.defaultZone=http://localhost:8880/eureka/

eureka.client.register-with-eureka:是否将自己注册到Eureka Server,默认为true

eureka.client.fetch-registry:是否从Eureka Server获取注册信息,默认为true

eureka.client.serviceUrl.defaultZone:Eureka Server交互地址

1.3准备启动类

@SpringBootApplication
@EnableEurekaServer
public class EurekaServer {
	public static void main(String[] args) {
		SpringApplication.run(EurekaServer.class, args);
	}
}

2.改造Server端(服务提供方)

2.1Eureka-Client依赖

<dependency>
	<groupId>org.springframework.cloud</groupId>
	<artifactId>spring-cloud-starter-netflix-eureka-client</artifactId>
</dependency>

2.2启动配置文件

eureka.client.serviceUrl.defaultZone=http://localhost:8880/eureka/

指定注册中心地址,也就是Eureka-Server配置的地址

2.3启动类添加@EnableDiscoveryClient注释,实现服务注册和发现

@EnableDiscoveryClient
@EnableConfigServer
@SpringBootApplication
public class ConfigServer {
	public static void main(String[] args) {
		SpringApplication.run(ConfigServer.class, args);
	}
}

3.改造Client端(服务消耗方)

3.1Eureka-Client依赖

<dependency>
	<groupId>org.springframework.cloud</groupId>
	<artifactId>spring-cloud-starter-netflix-eureka-client</artifactId>
</dependency>

3.2启动配置文件

#spring.cloud.config.uri= http://localhost:8888/
spring.cloud.config.discovery.enabled=true
spring.cloud.config.discovery.serviceId=config-server
eureka.client.serviceUrl.defaultZone=http://localhost:8880/eureka/

注释掉具体的Server端地址

spring.cloud.config.discovery.enabled:开启服务发现支持

spring.cloud.config.discovery.serviceId:服务提供端的名称

eureka.client.serviceUrl.defaultZone:配置中心的地址

4.测试

首先启动注册中心eurekaServer,端口为8880;然后启动多个config-server端,端口分别为:8887,8888;最后启动多个config-client端,端口分别是:8883,8884;

可以查看注册中心,注册的服务:

Spring-Cloud-Config消息总线和高可用

分别访问http://localhost:8883/hello和http://localhost:8884/hello,结果如下:

hello test

更新git中的配置文件为:

foo=hello test update

POST方式请求Server端,用来更新配置文件

c:/curl-7.61.0/I386>curl -X POST http://localhost:8888/actuator/bus-refresh

这里只是选择了其中一个server端去更新,任意一个都可以;

分别访问http://localhost:8883/hello和http://localhost:8884/hello,结果如下:

hello test update

2个客户端都获取到了最新的数据,表示更新成功;

将8888端口的Server端停掉,再次更新配置文件为

foo=hello test update2

POST方式请求Server端,用来更新配置文件

c:/curl-7.61.0/I386>curl -X POST http://localhost:8887/actuator/bus-refresh

分别访问http://localhost:8883/hello和http://localhost:8884/hello,结果如下:

hello test update2

2个客户端都获取到了最新的数据,表示更新成功;

总结

通过消息总线的方式解决了多个Client更新的问题,以及通过eureka来保证Server的高可用性;当然eureka注册中心和消息总线本身也需要高可用性,这里就不过多介绍了。

示例代码地址

Github: https://github.com/ksfzhaohui/blog

原文  http://codingo.xyz/index.php/2018/07/27/c2/
正文到此结束
Loading...