转载

【Java】留下没有基础眼泪的面试题

使用多线程时, 不是多线程能提升程序的执行速度 ,使用多线程是为了 更好地利用CPU资源

程序在执行时,多线程是CPU通过给每个线程 分配CPU时间片来实现 的,时间片是CPU分配给每个线程执行的时间,因时间片非常短,所以 CPU通过不停地切换线程执行

线程 不是越多就越好 的,因为线程上下文切换是有 性能损耗 的,在使用多线程的同时需要考虑如何减少上下文切换

一般来说有以下几条经验

  • 无锁并发编程 。多线程竞争时,会引起上下文切换,所以多线程处理数据时,可以用一些办法来避免使用锁,如将数据的ID按照Hash取模分段,不同的线程处理不同段的数据
  • CAS算法 。Java的Atomic包使用CAS算法来更新数据, 而不需要加锁
  • 控制线程数量 。避免创建不需要的线程,比如任务很少,但是创建了很多线程来处理,这样会造成大量线程都处于等待状态
  • 协程 。在单线程里实现多任务的调度,并在单线程里维持多个任务间的切换
    • 协程可以看成是用户态 自管理的“线程”不会参与 CPU时间调度,没有均衡分配到时间。 非抢占式

还可以考虑我们的应用是 IO密集型的还是CPU密集型 的。

  • 如果是IO密集型的话,线程可以多一些。
  • 如果是CPU密集型的话,线程不宜太多。

参考资料:

  • 多线程编程-减少上下文切换(1): blog.csdn.net/yxpjx/artic…
  • 多线程上下文切换优化与注意: www.cnblogs.com/signheart/p…

二、计算机网络

2.1MAC地址已经是唯一了,为什么需要IP地址?

或者可以反过来问:已经有IP地址了,为什么需要MAC地址??在zhihu上还蛮多类似的问题的:

【Java】留下没有基础眼泪的面试题

我来简单总结一下为什么有了MAC(IP)还需要IP(MAC):

  • MAC是链路层,IP是网络层, 每一层干每一层的事儿 ,之所以在网络上分链路层、网络层(...,就是将问题简单化。
  • 历史的兼容问题。

已经有IP地址了,为什么需要MAC地址??

  • 现阶段理由: DHCP基于MAC地址分配IP

MAC地址已经是唯一了,为什么需要IP地址?

  • MAC无网段概念,非类聚,不好管理

如果有更好的看法,不妨在评论区下留言哦~

参考资料:

  • MAC地址唯一,不能满足通信需求吗?为什么需要IP? www.wukong.com/answer/6549…
  • 有了 IP 地址,为什么还要用 MAC 地址? www.zhihu.com/question/21…

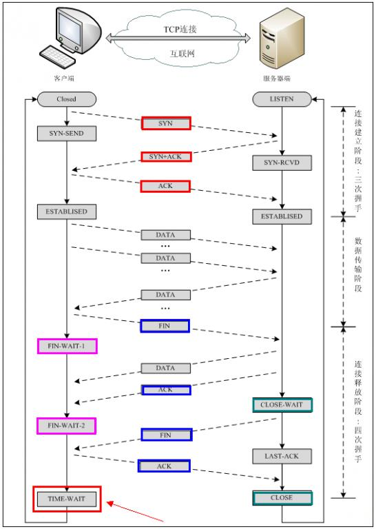
2.2TCP状态

TCP 每个状态说一下,TIME-WAIT状态说一下

TCP总共有11个状态,状态之间的转换是这样的:

【Java】留下没有基础眼泪的面试题

流程图:

【Java】留下没有基础眼泪的面试题

下面我简单总结一下每个状态:

  • CLOSED :初始状态,表示TCP连接是“关闭着的”或“未打开的”。
  • LISTEN :表示服务器端的某个SOCKET处于监听状态,可以接受客户端的连接。
  • SYN-SENT :表示客户端 已发送SYN报文 。当客户端SOCKET执行connect()进行连接时,它首先发送SYN报文,然后随即进入到SYN_SENT状态。
  • SYN_RCVD :表示服务器接 收到了来自客户端请求连接的SYN报文 。当TCP连接处于此状态时, 再收到客户端的ACK报文 ,它就会进入到 ESTABLISHED状态
  • ESTABLISHED :表示TCP 连接已经成功建立
  • FIN-WAIT-1第一次主动请求关闭连接 ,等待对方的ACK响应。
  • CLOSE_WAIT :对方发了一个FIN报文给自己,回应一个ACK报文给对方。此时进入CLOSE_WAIT状态。
    • 接下来呢,你需要检查 自己是否还有数据要发送给对方 ,如果没有的话,那你也就可以 close() 这个SOCKET并发送FIN报文给对方,即关闭自己到对方这个方向的连接
  • FIN-WAIT-2 :主动关闭端 接到ACK后 ,就进入了FIN-WAIT-2。在这个状态下,应用程序还有接受数据的能力,但是已经无法发送数据。
  • LAST_ACK :当被动关闭的一方在 发送FIN报文后,等待对方的ACK报文 的时候,就处于LAST_ACK 状态
  • CLOSED :当收到对方的ACK报文后,也就可以进入到CLOSED状态了。
  • TIME_WAIT :表示收到了对方的FIN报文,并发送出了ACK报文。TIME_WAIT状态下的TCP连接会等待 2*MSL
  • CLOSING :罕见的状态。表示双方都 正在关闭SOCKET连接

TIME_WAIT状态一般用来处理以下两个问题:

【Java】留下没有基础眼泪的面试题
  • 关闭TCP连接时,确保最后一个ACK正常运输(或者可以认为是: 等待以便重传ACK )
  • 网络上可能会有残余的数据包,为了能够正常处理这些残余的数据包。使用TIME-WAIT状态可以 确保创建新连接时 ,先前网络中 残余的数据都丢失了

TIME_WAIT过多怎么解决?

如果在 高并发,多短链接情景下 ,TIME_WAIT就会过多。

可以通过调整内核参数解决: vi /etc/sysctl.conf 加入以下内容设置:

  • reuse是表示是否允许重新应用处于TIME-WAIT状态的socket用于新的TCP连接;
  • recyse是加速TIME-WAIT sockets回收

我们可以知道TIME_WAIT状态是 主动关闭连接的一方出现 的,我们不要轻易去使用上边两个参数。先看看是不是可以 重用TCP连接 来尽量避免这个问题(比如我们HTTP的KeepAlive)~

参考资料:

  • TCP/IP详解--TCP连接中TIME_WAIT状态过多: blog.csdn.net/yusiguyuan/…
  • TCP连接的状态详解以及故障排查: blog.csdn.net/hguisu/arti…
  • TCP的11种状态: www.cnblogs.com/qingergege/…

2.3TCP滑动窗口

TCP是一个可靠的传输协议,它要 保证所有的数据包都可以到达 ,这需要重传机制来支撑。

重传机制有以下几种:

  • 超时重传
  • 快速重传
  • SACK 方法

滑动窗口可以说是TCP非常重要的一个知识点。TCP的滑动窗口主要有两个作用:

  • 提供TCP的 可靠性
  • 提供TCP的 流控特性

简略滑动窗口示意图:

【Java】留下没有基础眼泪的面试题

详细滑动窗口示意图:

【Java】留下没有基础眼泪的面试题
  • #1已收到ack确认的数据。
  • #2发还没收到ack的。
  • #3在窗口中还没有发出的(接收方还有空间)。
  • #4窗口以外的数据(接收方没空间)

接受端控制发送端的图示:

【Java】留下没有基础眼泪的面试题

2.4拥塞控制

TCP不是一个自私的协议,当拥塞发生的时候,要做自我牺牲。就像交通阻塞一样,每个车都应该把路让出来,而不要再去抢路了

拥塞控制主要是四个算法:

  • 1)慢启动,
  • 2)拥塞避免,
  • 3)拥塞发生,
  • 4)快速恢复

拥塞控制的作用:

【Java】留下没有基础眼泪的面试题

拥塞的判断:

  • 重传定时器超时
  • 收到三个相同(重复)的 ACK
【Java】留下没有基础眼泪的面试题

强烈建议阅读:

  • TCP 的那些事儿(上): coolshell.cn/articles/11…
  • TCP 的那些事儿(下): coolshell.cn/articles/11…

参考资料:

  • TCP连续ARQ协议和滑动窗口协议: www.cnblogs.com/blythe/arti…
  • 运输层
  • TCP/IP(十一)TCP滑动窗口和拥塞控制: blog.csdn.net/endlu/artic…
  • TCP-IP详解:滑动窗口(Sliding Window): blog.csdn.net/wdscq1234/a…
  • TCP拥塞控制-慢启动、拥塞避免、快重传、快启动: blog.csdn.net/jtracydy/ar…
  • TCP协议的滑动窗口具体是怎样控制流量的? www.zhihu.com/question/32…

三、操作系统

3.1僵尸进程和孤儿进程是什么(区别)

unix/linux环境下

【Java】留下没有基础眼泪的面试题

僵尸进程:

  • 父进程创建出子进程,子进程退出了,父进程没有调用 waitwaitId 获取子进程的信息(状态), 子进程的描述符仍在系统中

孤儿进程:

  • 父进程退出,子进程仍在运行中。这些子进程就叫做孤儿进程,孤儿进程将被 init进程 (进程号为1)所 收养 ,并由init进程对它们完成状态收集工作

僵尸进程危害:

  • 系统进程表是一项有限资源,如果系统进程表被僵尸进程耗尽的话,系统就可能 无法创建新的进程
  • 一个父进程创建了很多子进程,就是不回收,会造成 内存资源的浪费

解决僵尸进程的手段:

  • 杀掉父进程,余下的僵尸进程会成为孤儿进程,最后被init进程管理
  • 子进程退出时向父进程发送SIGCHILD信号,父进程处理SIGCHILD信号。在 信号处理函数中调用wait进行处理僵尸进程
  • fork两次:原理是将子进程成为孤儿进程,从而其的父进程变为init进程,通过init进程可以处理僵尸进程

参考资料:

  • 僵尸进程和僵死进程有什么区别? www.zhihu.com/question/26…
  • 孤儿进程与僵尸进程[总结]: www.cnblogs.com/Anker/p/327…

3.2操作系统进程间通信的方式有哪些?

首先要知道的是:进程和线程的 关注点 是不一样的:

  • 进程间资源是独立的 ,关注的是 通讯 问题。
  • 线程间资源是共享的 ,关注的是 安全 问题。

操作系统进程间通信的方式有哪些?

  • 管道(pipe):管道是一种 半双工 的通信方式,数据只能单向流动,而且只能在具有亲缘关系的进程间使用。进程的亲缘关系通常是指 父子进程 关系。
  • 有名管道(named pipe):有名管道也是半双工的通信方式,但是它 允许无亲缘关系 进程之间的通信。
  • 消息队列(message queue):消息队列是消息的链表,存放在内核中并由消息队列表示符标示。消息队列 克服了信号传递信息少 ,管道只能承载无格式字节流以及缓冲区大小受限制等缺点。
  • 共享内存(shared memory):共享内存就是映射一段内被其它进程所访问的内存,共享内存由一个进程创建,但是多个进程都可以访问。共享内存是最快的IPC,它是 针对其它进程通信方式运行效率低的而专门设计的 。它往往与其它通信机制。如信号量,配合使用,来实现进程间的同步和通信。
  • 套接字(socket):套接字也是进程间的通信机制,与其它通信机制不同的是,它可以用于 不同机器间 的进程通信。
  • 信号(signal):信号是一种比较复杂的通信方式,用于 通知 接受进程进程某个时间已经发生。
  • 信号量(semaphore):信号量是一个 计数器 ,可以用来控制多个进程对共享资源的访问。
    • 它常作为一种 锁的机制 ,防止某进程正在访问共享资源时,其它进程也访问该资源。因此它主要作为不同进程或者同一进程之间 不同线程之间同步的手段

3.3操作系统线程间通信的方式有哪些?

操作系统线程间通信的方式有哪些?(可以直接理解成:线程之间 同步的方式 有哪些)

  • 锁机制:包括互斥锁、条件变量、读写锁
  • 信号量机制(Semaphore):包括无名线程信号量和命名线程信号量
  • 信号机制(Signal):类似进程间的信号处理

线程间的通信目的 主要是用于线程同步

参考资料:

  • 线程通信与进程通信的区别: www.cnblogs.com/xh0102/p/57…
  • 操作系统——进程,线程,锁: www.cnblogs.com/biterror/p/…
  • 操作系统进程、线程: www.cnblogs.com/wxquare/p/5…
  • 进程间的五种通信方式介绍: blog.csdn.net/wh_sjc/arti…

扩展阅读:

  • 进程间的五种通信方式介绍(详情介绍): blog.csdn.net/wh_sjc/arti…
  • Linux内核调度分析(进程调度): cloud.tencent.com/developer/a…

3.4操作系统进程调度算法有哪些?

操作系统进程调度算法有哪些?

  • 先来先服务算法(FCFS)
    • 谁先来,就谁先执行
  • 短进程/作业优先算法(SJF)
    • 谁用的时间少、就先执行谁
  • 最高响应比优先算法(HRN)
    • 对FCFS方式和SJF方式的一种综合平衡
  • 最高优先数算法
    • 系统把处理机分配给就绪队列中 优先数最高 的进程
  • 基于时间片的轮转调度算法
    • 每个进程所享受的CPU处理时间都是一致的
  • 最短剩余时间优先算法
    • 短作业优先算法的升级版,只不过它是 抢占式
  • 多级反馈排队算法
    • 设置多个就绪队列,分别赋予不同的优先级,如逐级降低,队列1的优先级最高

参考笔记:

  • 操作系统第四篇【处理机调度】

四、拓展阅读

此部分是看别人的博文已经写得很好了,分享给大家~

4.1ConcurrentHashMap中的扩容是否需要对整个表上锁?

ConcurrentHashMap中的扩容是否需要对整个表上锁?

总结(摘抄)要点:

  • 通过给 每个线程分配桶区间 (默认一个线程分配的桶是16个),避免线程间的争用。
  • 通过为 每个桶节点加锁 ,避免 putVal 方法导致数据不一致。
  • 同时,在扩容的时候,也会 将链表拆成两份 ,这点和 HashMap 的 resize 方法类似。

参考资料:

  • 并发编程——ConcurrentHashMap扩容逐行分析 www.jianshu.com/p/2829fe36a…
  • 《Java源码分析》:ConcurrentHashMap JDK1.8: blog.csdn.net/u010412719/…

4.2什么是一致性Hash算法(原理)?

什么是一致性Hash算法(原理)?

总结(摘抄)要点:

  • 一致性Hash算法将整个哈希值空间组织成一个 虚拟的圆环 ,好处就是提高 容错性和可扩展性
    • 对于节点的增减都 只需重定位环空间中的一小部分数据

参考资料:

  • 一致 Hash 算法分析: crossoverjie.top/2018/01/08/…
  • 面试必备:什么是一致性Hash算法? zhuanlan.zhihu.com/p/34985026

4.3MySQL date、datetime和timestamp类型的区别

MySQL date、datetime和timestamp类型的区别

总结(摘抄)要点:

  • date精确到天,datetime和timestamp精确到秒
  • datetime和timestamp的区别:
    • timestamp会 跟随设置的时区 变化而变化,而datetime保存的是绝对值不会变化
    • timestamp储存占用4个字节,datetime储存占用8个字节
    • 可表示的时间范围不同,timestamp只能到表示到2038年,datetime可到9999年

参考资料:

  • MySQL date、datetime和timestamp类型的区别: zhuanlan.zhihu.com/p/23663741

4.4判断一个链表是否有环/相交

判断一个链表是否有环(实际上就是看看 有无遍历到重复的节点 ),解决方式(3种):

前指针==后指针

参考资料:

  • 漫画算法:如何判断链表有环? blog.jobbole.com/106227/

判断 两个无环链表是否相交 ,解决方式(2种):

  • 将第一个链表尾部的next指针指向第二个链表,两个链表组成一个链表。
    • 判断这一个链表是否有环,有环则相交,无环则不相交
  • 直接判断两个链表的尾节点是否相等,如果相等则相交,否则不相交

判断 两个有环链表 是否相交(注:当一个链表中有环,一个链表中没有环时,两个链表必不相交):

  • 找到第一个链表的环点,然后将环断开(当然不要忘记了保存它的下一个节点),然后再来遍历第二个链表,如果发现第二个链表从有环变成了无环,那么他们就是相交的嘛,否则就是不相交的了。

参考资料:

  • 判断两个链表是否相交并找出交点: blog.csdn.net/jiary520131…
  • 判断单链表是否存在环,判断两个链表是否相交问题详解: www.cppblog.com/humanchao/a…
原文  https://juejin.im/post/5b737671518825612a227e91
正文到此结束
Loading...