转载

HashMap之元素删除

微信公众号:如有问题或建议,请在下方留言;

最近更新:2018-09-18

HashMap之元素删除

继上一篇HashMap之元素插入,我们继续来看下元素删除的实现原理。

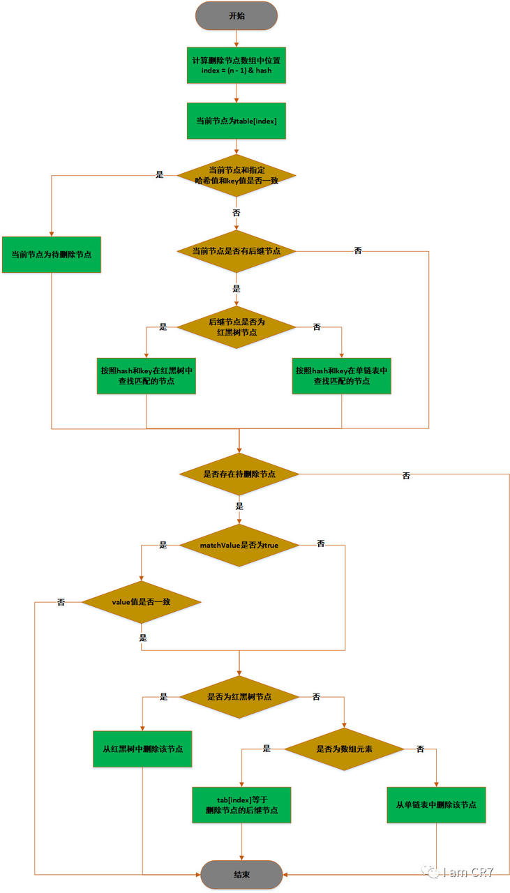
1、源码:

1public V remove(Object key) {
2    Node<K,V> e;
3    return (e = removeNode(hash(key), key, null, false, true)) == null ?
4        null : e.value;
5}
复制代码

看下核心方法removeNode:

 1//matchValue为false 表示不需要比对value值一致
 2//movable为false 表示删除节点后不移动其他节点
 3final Node<K,V> removeNode(int hash, Object key, Object value,
 4                           boolean matchValue, boolean movable) {
 5    //p为当前检查的节点
 6    Node<K,V>[] tab; Node<K,V> p; int n, index;
 7    if ((tab = table) != null && (n = tab.length) > 0 &&
 8        (p = tab[index = (n - 1) & hash]) != null) { //待删除节点在数组索引位置存在元素
 9        //node为找到的删除节点
10        Node<K,V> node = null, e; K k; V v;
11        if (p.hash == hash &&
12            ((k = p.key) == key || (key != null && key.equals(k))))//哈希值一致,key一致则找到了要删除的节点
13            node = p;
14        else if ((e = p.next) != null) {//未找到则看后继节点
15            if (p instanceof TreeNode)//如果后继节点为红黑树节点,则在红黑树中查找要删除的节点
16                node = ((TreeNode<K,V>)p).getTreeNode(hash, key);
17            else {
18                do {
19                    if (e.hash == hash &&
20                        ((k = e.key) == key ||
21                         (key != null && key.equals(k)))) {
22                        node = e;
23                        break;
24                    }
25                    p = e;
26                } while ((e = e.next) != null);//不为红黑树节点,则遍历单链表查找
27            }
28        }
29        if (node != null && (!matchValue || (v = node.value) == value ||
30                             (value != null && value.equals(v)))) {//找到节点,matchValue为true,还需要比对value值
31            if (node instanceof TreeNode)
32                ((TreeNode<K,V>)node).removeTreeNode(this, tab, movable);//待删除节点为红黑树节点,则进行红黑树节点的删除操作
33            else if (node == p)//待删除节点为数组中的元素,直接将后继节点替换即可
34                tab[index] = node.next;
35            else//待删除节点为单链表中的元素,将后继节点作为前驱节点的后继节点即可
36                p.next = node.next;
37            ++modCount;
38            --size;
39            afterNodeRemoval(node);
40            return node;
41        }
42    }
43    return null;
44}
复制代码

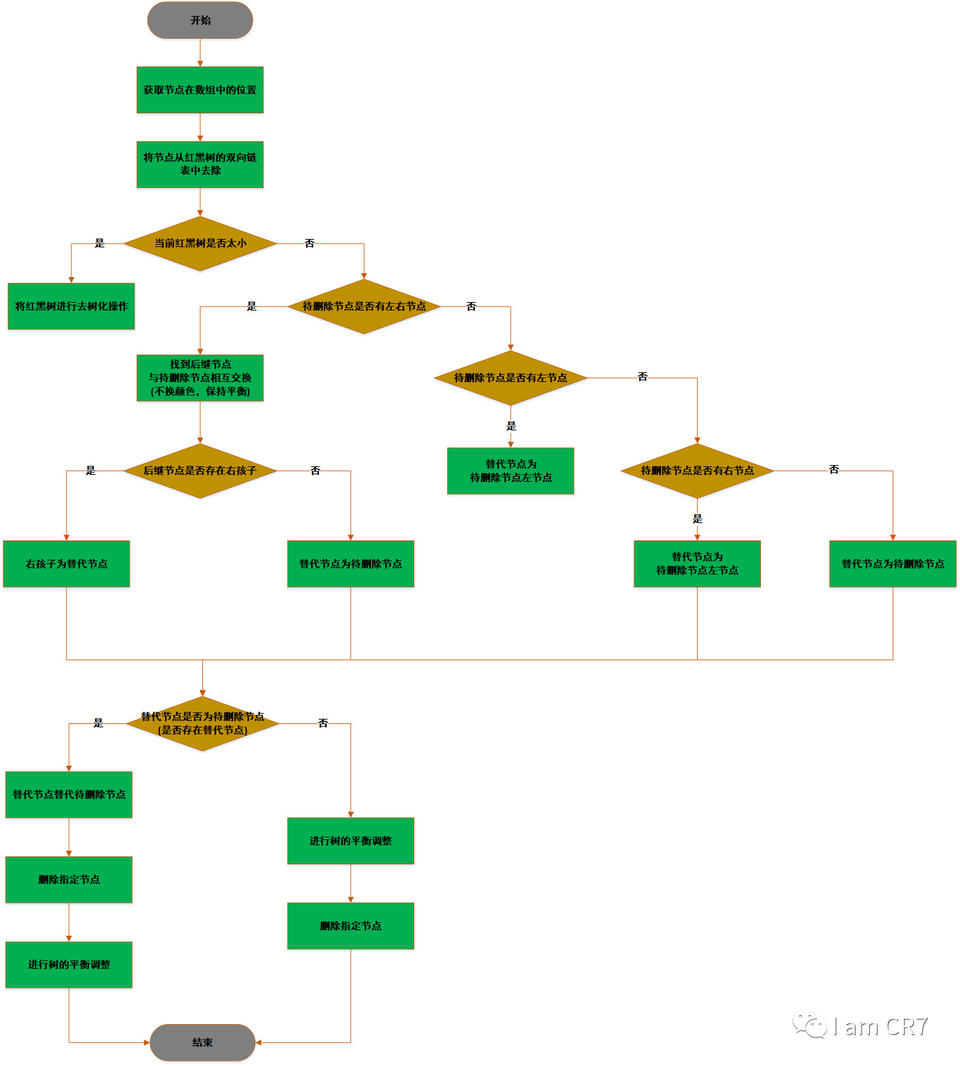
2、流程图:

HashMap之元素删除
删除元素流程图

3、说明:

因为HashMap存在三种存储方式,数组、单链表、红黑树,那么删除元素时必然存在着这三种情况。其中,红黑树的删除最为复杂,咱们接着往下看。

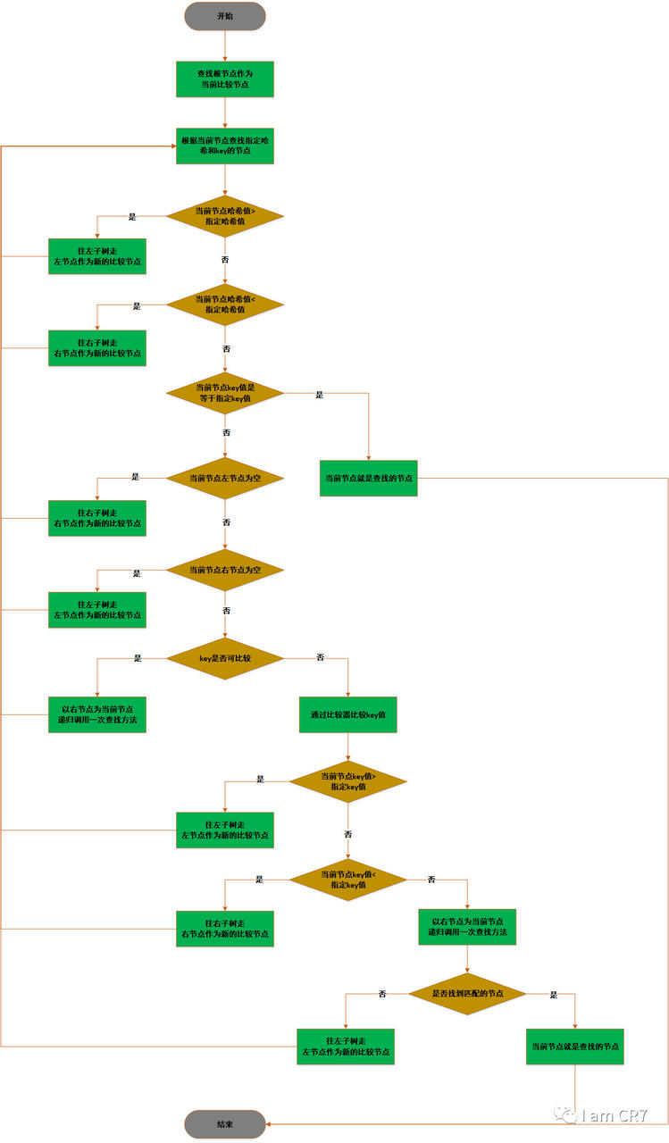
红黑树之查找元素

1、源码:

 1final TreeNode<K,V> getTreeNode(int h, Object k) {
 2    return ((parent != null) ? root() : this).find(h, k, null);
 3}
 4
 5//查找红黑树的根节点
 6final TreeNode<K,V> root() {
 7    for (TreeNode<K,V> r = this, p;;) {
 8        if ((p = r.parent) == null)
 9            return r;
10        r = p;
11    }
12}
13
14//遍历红黑树查找指定哈希和key的节点
15final TreeNode<K,V> find(int h, Object k, Class<?> kc) {
16    TreeNode<K,V> p = this;
17    do {
18        int ph, dir; K pk;
19        TreeNode<K,V> pl = p.left, pr = p.right, q;//保存左节点 右节点 
20        if ((ph = p.hash) > h) //左节点哈希值大于给定查找节点的哈希值,则继续往左找
21            p = pl;
22        else if (ph < h)//左节点哈希值小于给定查找节点的哈希值,则往右找
23            p = pr;
24        else if ((pk = p.key) == k || (k != null && k.equals(pk)))//当前节点key值一致,则返回该节点
25            return p;
26        else if (pl == null)//左节点为空,则往右找
27            p = pr;
28        else if (pr == null)//右节点为空,则往左找
29            p = pl;
30        else if ((kc != null ||//哈希相同,key不同,且有左右节点。此时看key是否可比较,是则比较key值
31                  (kc = comparableClassFor(k)) != null) &&
32                 (dir = compareComparables(kc, k, pk)) != 0)
33            p = (dir < 0) ? pl : pr;//小于往左,大于往右
34        else if ((q = pr.find(h, k, kc)) != null)//哈希相同,key不可比或者key也相同,则往右查找
35            return q;
36        else//否则往左
37            p = pl;
38    } while (p != null);
39    return null;
40}
复制代码

2、流程图:

HashMap之元素删除
查找元素流程图

红黑树之删除元素

1、源码:

  1final void removeTreeNode(HashMap<K,V> map, Node<K,V>[] tab,
  2                          boolean movable) {
  3    int n;
  4    if (tab == null || (n = tab.length) == 0)
  5        return;
  6    int index = (n - 1) & hash;
  7    TreeNode<K,V> first = (TreeNode<K,V>)tab[index], root = first, rl;
  8    TreeNode<K,V> succ = (TreeNode<K,V>)next, pred = prev;
  9    if (pred == null) //待删除节点为根节点,则其后继节点作为数组索引位置的元素
 10        tab[index] = first = succ;
 11    else//待删除节点存在前驱节点,则后继节点作为前驱节点的下一个节点
 12        pred.next = succ;
 13    if (succ != null)//待删除节点存在后继节点,则前驱节点作为后继节点的上一个节点
 14        succ.prev = pred;
 15    if (first == null)//数组索引位置元素为null,直接返回
 16        return;
 17    if (root.parent != null)//找到红黑树的根节点
 18        root = root.root();
 19    if (root == null || root.right == null ||
 20        (rl = root.left) == null || rl.left == null) {//红黑树太小则进行去树化操作
 21        tab[index] = first.untreeify(map);  // too small
 22        return;
 23    }
 24    //查找替代节点replacement
 25    //p为待删除节点,pl为其左节点,pr为其右节点,replacement为替代节点
 26    TreeNode<K,V> p = this, pl = left, pr = right, replacement;
 27    if (pl != null && pr != null) {//待删除节点有左右节点
 28       //s为后继节点 
 29TreeNode<K,V> s = pr, sl;
 30        while ((sl = s.left) != null)//往待删除节点右子树的左边走 
 31            s = sl;
 32        boolean c = s.red; s.red = p.red; p.red = c;//互换后继节点和待删除节点的颜色
 33        //sr为后继节点的右节点
 34        TreeNode<K,V> sr = s.right;
 35        //pp为待删除节点的父节点
 36        TreeNode<K,V> pp = p.parent;
 37        if (s == pr) {//待删除节点的右节点无左孩子--->右节点和待删除节点互换
 38            p.parent = s;
 39            s.right = p;
 40        }
 41        else {//待删除节点的右节点有左孩子
 42            //sp为后继节点的父节点
 43            TreeNode<K,V> sp = s.parent;
 44            //后继节点存在父节点,则让待删除节点替代后继节点
 45            if ((p.parent = sp) != null) {//后继节点的父节点成为待删除节点的父节点
 46                if (s == sp.left)//后继节点为其父节点的左孩子
 47                    sp.left = p;//待删除节点就作为后继节点的父节点的左孩子
 48                else
 49                    sp.right = p;//待删除节点就作为后继节点的父节点的右孩子
 50            }
 51            //待删除节点存在右节点,则让后继节点成为其父节点
 52            if ((s.right = pr) != null)
 53                pr.parent = s;
 54        }
 55        p.left = null;//待删除节点左孩子为null
 56        if ((p.right = sr) != null)//后继节点存在右节点,则让其成为待删除节点的右节点
 57            sr.parent = p;//相对应,待删除节点成为其父节点
 58        if ((s.left = pl) != null)//待删除节点存在左节点,则让其成为后继节点的左节点
 59            pl.parent = s;//相对应,后继节点成为其父节点
 60        //待删除节点存在父节点,则让后继节点替代待删除节点
 61        if ((s.parent = pp) == null)//待删除节点不存在父节点,则后继节点父节点为null
 62            root = s;//后继节点成为根节点
 63        else if (p == pp.left)//待删除节点存在父节点,且待删除节点是其左节点
 64            pp.left = s;//后继节点作为其左节点
 65        else
 66            pp.right = s;//后继节点作为其右节点
 67        //后继节点存在右节点,则替代节点为该节点
 68        if (sr != null)
 69            replacement = sr;
 70        else //替代节点为待删除节点(等于未找到)
 71            replacement = p;
 72    }
 73    else if (pl != null)//待删除节点只有左节点
 74        replacement = pl;
 75    else if (pr != null)//待删除节点只有右节点
 76        replacement = pr;
 77    else//待删除节点为叶子节点
 78        replacement = p;
 79    if (replacement != p) {//替代节点不为待删除节点,则先进行节点删除,然后进行平衡调整
 80        TreeNode<K,V> pp = replacement.parent = p.parent;
 81        if (pp == null)
 82            root = replacement;
 83        else if (p == pp.left)
 84            pp.left = replacement;
 85        else
 86            pp.right = replacement;
 87        p.left = p.right = p.parent = null;
 88    }
 89
 90    TreeNode<K,V> r = p.red ? root : balanceDeletion(root, replacement);//进行平衡调整
 91
 92    if (replacement == p) {  //替代节点为待删除节点,则先进行平衡调整,然后进行节点删除
 93        TreeNode<K,V> pp = p.parent;
 94        p.parent = null;
 95        if (pp != null) {
 96            if (p == pp.left)
 97                pp.left = null;
 98            else if (p == pp.right)
 99                pp.right = null;
100        }
101    }
102    if (movable)//将红黑树根节点移动到数组索引位置
103        moveRootToFront(tab, r);
104}
复制代码

2、流程图:

HashMap之元素删除
删除元素流程图

3、说明:

以上为HashMap的红黑树删除流程,其实思路和TreeMap中红黑树大致相同,关于TreeMap的解析,请看TreeMap之元素删除,文章中我对红黑树的删除过程进行了详细的分析,这里就不做详细阐述了。

示例

我们通过一个具体的例子,来体会下删除的过程,请看:

HashMap之元素删除
初始状态
HashMap之元素删除
删除10
HashMap之元素删除
删除226
HashMap之元素删除
删除320
HashMap之元素删除
替代删除
HashMap之元素删除
平衡调整
HashMap之元素删除
删除384
HashMap之元素删除
平衡调整
HashMap之元素删除
删除
HashMap之元素删除
删除0
HashMap之元素删除
平衡调整
HashMap之元素删除
平衡调整
HashMap之元素删除
删除
HashMap之元素删除
删除64
HashMap之元素删除
删除
HashMap之元素删除
删除128
HashMap之元素删除
平衡调整
HashMap之元素删除
图注:平衡调整
HashMap之元素删除
删除
HashMap之元素删除
删除512
HashMap之元素删除
去树化

总结

通过上述的分析,结合着TreeMap之元素删除这篇文章,我想,要理解HashMap的删除,并不是一件难事。

文章的最后,感谢大家的支持,欢迎扫描下方二维码,进行关注。如有任何疑问,欢迎大家留言。

原文  https://juejin.im/post/5ba078495188255c971fcff5
正文到此结束
Loading...