转载

大型互联网架构师谈:手把手教你如何成为年薪100的架构师 or CTO

大型互联网架构师谈:手把手教你如何成为年薪100的架构师 or CTO

架构师也好,CTO也罢,这些IT领域的TOP职位,除了经验的积累外,更重要的是整个知识体系的建立,以及更重要的怎样来建立的方法论,以及不断考察自己是否适合成为一名架构师 or CTO的潜力?

一个是技术专家领域,一个是技术、产品、情商、管理、协调等综合领域的掌握。

未来我希望用一段时间在优知学院,给大家一起来探讨 架构师、CTO这个系列 ,真正把架构师和CTO这事说清楚、讲彻底!

怎样成为一名架构师

凡事老的读者,都知道我一直强调学习是要建立知识体系,而不是仅仅学习其中一部分,或者全部都要掌握到精通这样的两极分化的思维误区。

任何从0到1学习的人,都知道建立知识体系的重要性。从不会到会,从0到1,从入门到进阶,从简单到复杂,这个在早期的学习过程是非常有效,特别适合转行进入IT领域以及从0到1的同学。

工作过3、5年后,这套学习方法,是否需要改善,还是值得探讨的,至少,越往上走,还是需要不断去突破自我,甚至不乏多一些悟性。

我举一个简单的例子,如果你想成为一名技术领域的架构师,那你首先是需要知道整个架构师的职责以及工作技能,例如下图的工作技能:

大型互联网架构师谈:手把手教你如何成为年薪100的架构师 or CTO

这是第一步,知道整个架构师技能点,也是最基础的一步。

很多同学把这一步理解为最重要的一步,就是把所有相关的知识点都要学一遍,而且还是精通,或者理解为只专注于其中的一两项技能,这都是一个巨大的学习误区!

这些知识点,你还得学会做一个优先级的排序,先学什么,后学什么,什么是架构师的学习盲区等,然后再列出一份清单,通过工作的实践去学习,然后再去check这份清单,再做出调整等!

大型互联网架构师谈:手把手教你如何成为年薪100的架构师 or CTO

这个优先级的顺序以及更加详尽的技能体系,我以后在文章再详细探讨。

至少,你得明白,想成为一名架构师,还是需要懂得业务这个层级。

怎样成为一名CTO

首先澄清几个CTO的误区。

很多同学的一个巨大的误区,认为CTO就专注于技术的,错,CTO如果只专注于技术,那你招一个架构师不就成了,为什么还需要找CTO呢。

还有一个误区,很多同学从大公司出来进入一家创业公司 or 小公司,挂名某某CTO,自认为自己已经一步登天,更错!

CTO是一个系统的成长轨迹,不是一朝一夕可以练成的,需要后天的巨大“ 自我改进 ”能力。如果用我自己的话总结, CTO的成长之路犹如“从蚕到蛾的蜕变”,整个蜕变过程缺一不可 ,最后都是要经历性格塑造的,不断的改变自己的性格。

情商和逆商不是技术知识点,不是按部就班学习就能成的,需要塑造性格,真正做到突破自我,没有人天生就是高情商、高逆商!

大型互联网架构师谈:手把手教你如何成为年薪100的架构师 or CTO

CTO最终是需要往商业演变的,技术只是基础,不是全部,甚至可以找技术领域更强的人来负责基础架构,补强自己,而不是自己去补短技术专业细分领域。

之前我写过一篇文章,我眼中的优秀CTO长啥样,谈到过管理、产品以及行业,这些才是CTO应该更多去扩展的领域,而不是继续仅专注于技术领域。

为啥?

技术是服务于产品或者商业, 作为CTO必须脱离于技术的视野,从商业的角度来看待技术领域 ,你才会去匹配每一个阶段用什么技术,真正让技术发挥出最大化优势。

所以,你需要尽量去跟上公司CEO的步伐,甚至做到超前,也不是没有可能性,这才是正确的方向。

往架构师还是CTO方向发展,这里我给一个可量化的参考标准。

如果你多次测试,发现做不到自我改变性格,个人建议走技术专家线路,如果你自己不断在塑造自我性格,可以参考走CTO线路。

这句才是重点,有所为,才有所不为,找到自己真正擅长的能力点在哪里,改变自己也是一种非常核心的能力,懂得取舍,更是一种对生活的领悟和大智慧的表现!

很多人都愿意说,我想变得更好,但是更好是什么却很模糊,而且人们也不知道该怎么样去做。

时间到了,提高你的编程技能,认真+严肃,走起!

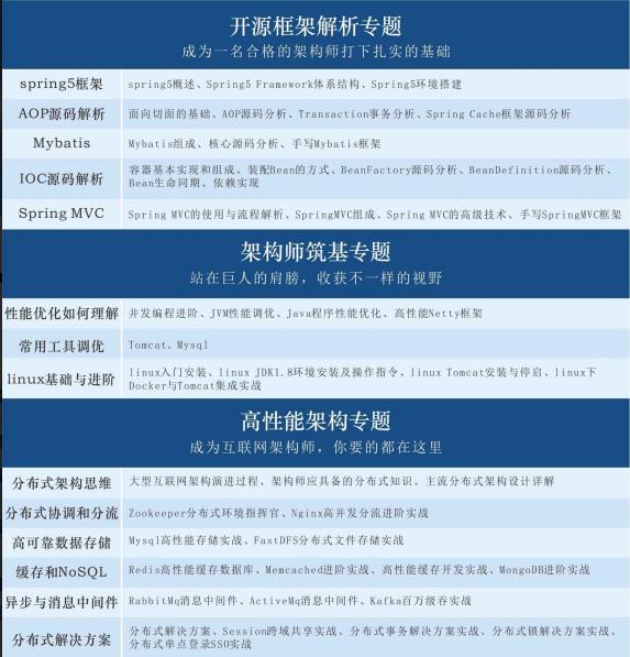
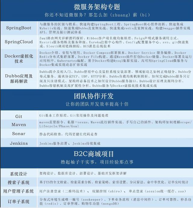
我在这里分享“6”个专项来帮助你顺利提高你的编程技能。

(进阶架构师方向思维导图,学习必备)

大型互联网架构师谈:手把手教你如何成为年薪100的架构师 or CTO

大型互联网架构师谈:手把手教你如何成为年薪100的架构师 or CTO

针对架构图谱录制讲的一些视频资料

大型互联网架构师谈:手把手教你如何成为年薪100的架构师 or CTO

大型互联网架构师谈:手把手教你如何成为年薪100的架构师 or CTO

领取更多资料,请加群828545509获取,

群内提供、源码、笔记、视频。Dubbo、Redis、设计模式、Netty、zookeeper、Spring cloud、分布式、高并发等架构技术等资料

原文  https://studygolang.com/articles/16678
正文到此结束
Loading...