转载

Spring Cloud Netflix Zuul源码分析之路由注册篇

微信公众号:如有问题或建议,请在下方留言;

最近更新:2018-12-29

前言

继上一篇 Spring Cloud Netflix Zuul源码分析之预热篇 ,我们知道了两个重要的类:ZuulHandlerMapping和SimpleControllerHandlerAdapter。今天,ZuulHandlerMapping正式亮相,我们来分析它是何时注册的路由信息。

项目背景

zuul配置

 1server:
 2    port: 8558
 3
 4zuul:
 5    routes:
 6        user-api:
 7            path: /user-api/**
 8            stripPrefix: true
 9            url: http://localhost:9091/
10        role-api:
11            path: /role-api/**
12            stripPrefix: true
13            url: http://localhost:9092/
14        resource:
15            path: /resource/**
16            stripPrefix: true
17            url: http://testi.phoenixpay.com/
复制代码

测试请求

http://localhost:8558/role-api/info/7

资源

  • jdk:1.8.0_51
  • tomcat:8.5.34

tomcat处理请求

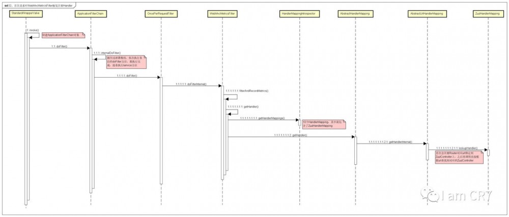
时序图

Spring Cloud Netflix Zuul源码分析之路由注册篇
image
高清大图请访问: user-gold-cdn.xitu.io/2018/12/29/…

http请求经由tomcat容器,会进入到StandardWrapperValve类的invoke()方法里。至于原因,不是本文讨论内容,后续会写tomcat源码分析做专门讲解,这里不做展开,请接着往下看。

简化版invoke()源码:

 1public final void invoke(Request request, Response response)
 2    throws IOException, ServletException {
 3    StandardWrapper wrapper = (StandardWrapper) getContainer();
 4    Servlet servlet = null;
 5    // 第一篇文章中讲解的,DispatcherServlet初始化处理,返回DispatcherServlet实体
 6    servlet = wrapper.allocate();
 7    // Create the filter chain for this request
 8    ApplicationFilterChain filterChain =
 9        ApplicationFilterFactory.createFilterChain(request, wrapper, servlet);
10    // 调用ApplicationFilterChain的doFilter方法,处理请求
11    filterChain.doFilter(request.getRequest(),
12        response.getResponse());
13}
复制代码

继续走进去,看核心类ApplicationFilterChain的doFilter方法。

简化版doFilter()源码:

 1@Override
 2public void doFilter(ServletRequest request, ServletResponse response)
 3    throws IOException, ServletException {
 4
 5    if( Globals.IS_SECURITY_ENABLED ) {
 6        final ServletRequest req = request;
 7        final ServletResponse res = response;
 8        java.security.AccessController.doPrivileged(
 9            new java.security.PrivilegedExceptionAction<Void>() {
10                @Override
11                public Void run()
12                    throws ServletException, IOException {
13                    internalDoFilter(req,res);
14                    return null;
15                }
16            }
17        );
18    } else {
19        internalDoFilter(request,response);
20    }
21}
22
23private void internalDoFilter(ServletRequest request,
24                              ServletResponse response)
25    throws IOException, ServletException {
26
27    // 遍历过滤器链,依次执行过滤器的doFilter方法
28    if (pos < n) {
29        ApplicationFilterConfig filterConfig = filters[pos++];
30        Filter filter = filterConfig.getFilter();
31        filter.doFilter(request, response, this);
32    }
33    // 调用DispatcherServlet的service方法,正式处理请求
34    servlet.service(request, response);
35}
复制代码

补充:ApplicationFilterChain的设计采用职责链模式,包含了一组过滤器,逐个遍历执行doFilter方法,最后在执行结束前会回调回ApplicationFilterChain。这组过滤器里WebMvcMetricsFilter是我们本文讨论的重点,至于其他过滤器您可以自行查看。对于DispatcherServlet的service方法会在下一篇文章中进行详细讲解。

断点情况:

Spring Cloud Netflix Zuul源码分析之路由注册篇
执行过滤器链

到这一刻,本文讨论的主角,时序图中的WebMvcMetricsFilter,正式亮相了。

WebMvcMetricsFilter

该过滤器继承OncePerRequestFilter,是用来统计HTTP请求在经过SpringMVC处理后的时长和结果。doFilter()方法在父类中,具体逻辑由子类覆盖doFilterInternal方法去处理。我们来看下doFilterInternal()源码。

源码

 1@Override
 2protected void doFilterInternal(HttpServletRequest request,
 3        HttpServletResponse response, FilterChain filterChain)
 4        throws ServletException, IOException {
 5    filterAndRecordMetrics(request, response, filterChain);
 6}
 7
 8private void filterAndRecordMetrics(HttpServletRequest request,
 9        HttpServletResponse response, FilterChain filterChain)
10        throws IOException, ServletException {
11    Object handler;
12    try {
13        handler = getHandler(request);
14    }
15    catch (Exception ex) {
16        logger.debug("Unable to time request", ex);
17        filterChain.doFilter(request, response);
18        return;
19    }
20    filterAndRecordMetrics(request, response, filterChain, handler);
21}
22
23private Object getHandler(HttpServletRequest request) throws Exception {
24    HttpServletRequest wrapper = new UnmodifiableAttributesRequestWrapper(request);
25    // 从ApplicationContext里获取HandlerMappingIntrospector实体
26    for (HandlerMapping mapping : getMappingIntrospector().getHandlerMappings()) {
27        HandlerExecutionChain chain = mapping.getHandler(wrapper);
28        if (chain != null) {
29            if (mapping instanceof MatchableHandlerMapping) {
30                return chain.getHandler();
31            }
32            return null;
33        }
34    }
35    return null;
36}
复制代码

断点情况

Spring Cloud Netflix Zuul源码分析之路由注册篇
image

这里根据HandlerMappingIntrospector获取所有的HandlerMapping,逐个遍历,获取请求匹配的Handler,封装进HandlerExecutionChain,交由WebMvcMetricsFilter进行相关的统计处理。这一系列HandlerMapping里就包含了我们要看的ZuulHandlerMapping。我们继续往里看。

ZuulHandlerMapping

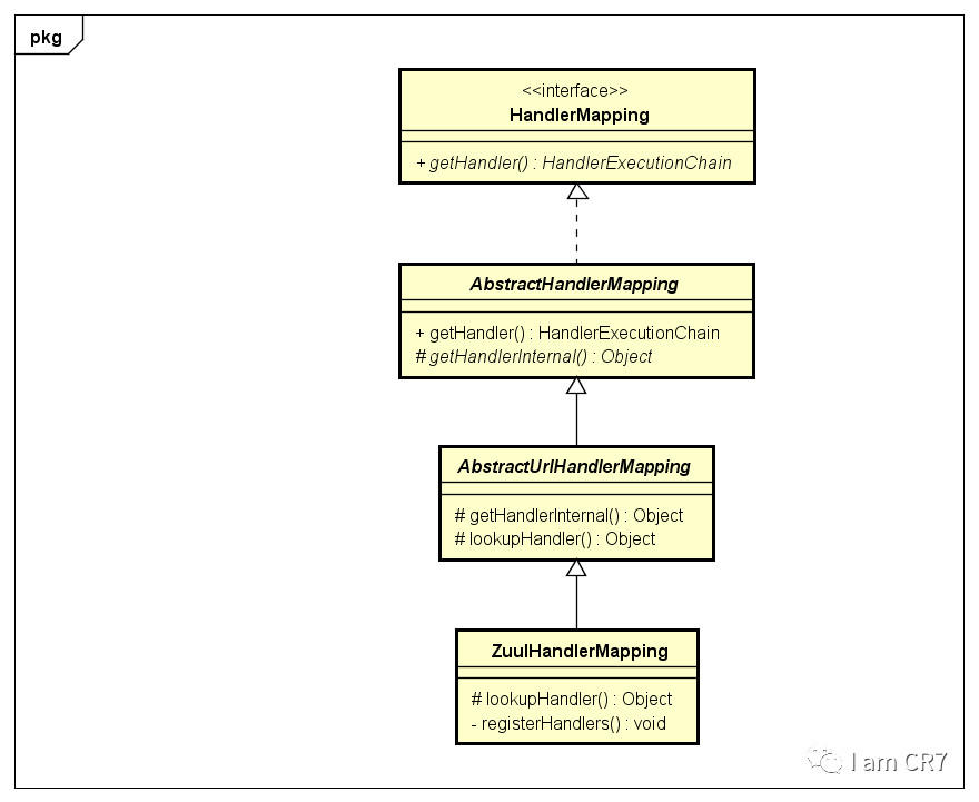
ZuulHandlerMapping作为MVC HandlerMapping的实现,用来将进入的请求映射到远端服务。为了便于理解其getHandler()原理,笔者画了一个类图。

类图

Spring Cloud Netflix Zuul源码分析之路由注册篇
HandlerMapping类图

调用ZuulHandlerMapping的getHandler(),最终会进入lookupHandler(),这是本文分析的重点,往下看源码。

源码

 1public class ZuulHandlerMapping extends AbstractUrlHandlerMapping {
 2
 3    private final RouteLocator routeLocator;
 4    private final ZuulController zuul;
 5    private ErrorController errorController;
 6    private PathMatcher pathMatcher = new AntPathMatcher();
 7    private volatile boolean dirty = true;
 8
 9    @Override
10    protected Object lookupHandler(String urlPath, HttpServletRequest request) throws Exception {
11        if (this.errorController != null && urlPath.equals(this.errorController.getErrorPath())) {
12            return null;
13        }
14        if (isIgnoredPath(urlPath, this.routeLocator.getIgnoredPaths())) return null;
15        RequestContext ctx = RequestContext.getCurrentContext();
16        if (ctx.containsKey("forward.to")) {
17            return null;
18        }
19        if (this.dirty) {
20            synchronized (this) {
21                if (this.dirty) {
22                    // 首次会注册路由信息
23                    registerHandlers();
24                    this.dirty = false;
25                }
26            }
27        }
28        //调用父类方法根据urlPath查找Handler
29        return super.lookupHandler(urlPath, request);
30    }
31
32    private void registerHandlers() {
33        Collection<Route> routes = this.routeLocator.getRoutes();
34        if (routes.isEmpty()) {
35            this.logger.warn("No routes found from RouteLocator");
36        }
37        else {
38            // 遍历路由信息,将urlPath和ZuulController注册到父类handlerMap里
39            for (Route route : routes) {
40                registerHandler(route.getFullPath(), this.zuul);
41            }
42        }
43    }
复制代码

如此一来,请求http://localhost:8558/role-api/info/7,就会由AbstractUrlHandlerMapping的lookupHandler方法,找到ZuulController。虽然WebMvcMetricsFilter对找到的ZuulController只是做统计相关的处理,但是这为后面讲述DispatcherServlet正式处理请求,由Zuul转发到后端微服务,打下了很好的基础。

日志

 12018-12-28 14:32:11.939 [http-nio-8558-exec-9] DEBUG o.s.c.n.z.filters.SimpleRouteLocator - route matched=ZuulRoute{id='user-api', path='/user-api/**', serviceId='null', url='http://localhost:9091/', stripPrefix=true, retryable=null, sensitiveHeaders=[], customSensitiveHeaders=false, }
 22018-12-28 14:32:11.940 [http-nio-8558-exec-9] DEBUG o.s.c.n.z.filters.SimpleRouteLocator - route matched=ZuulRoute{id='role-api', path='/role-api/**', serviceId='null', url='http://localhost:9092/', stripPrefix=true, retryable=null, sensitiveHeaders=[], customSensitiveHeaders=false, }
 32018-12-28 14:32:11.940 [http-nio-8558-exec-9] DEBUG o.s.c.n.z.filters.SimpleRouteLocator - route matched=ZuulRoute{id='resource', path='/resource/**', serviceId='null', url='http://testi.phoenixpay.com/', stripPrefix=true, retryable=null, sensitiveHeaders=[], customSensitiveHeaders=false, }
 4
 52018-12-28 14:36:27.630 [http-nio-8558-exec-9] INFO  o.s.c.n.zuul.web.ZuulHandlerMapping - Mapped URL path [/user-api/**] onto handler of type [class org.springframework.cloud.netflix.zuul.web.ZuulController]
 62018-12-28 14:36:38.358 [http-nio-8558-exec-9] INFO  o.s.c.n.zuul.web.ZuulHandlerMapping - Mapped URL path [/role-api/**] onto handler of type [class org.springframework.cloud.netflix.zuul.web.ZuulController]
 72018-12-28 14:36:44.478 [http-nio-8558-exec-9] INFO  o.s.c.n.zuul.web.ZuulHandlerMapping - Mapped URL path [/resource/**] onto handler of type [class org.springframework.cloud.netflix.zuul.web.ZuulController]
 8
 92018-12-28 14:38:36.556 [http-nio-8558-exec-9] DEBUG o.s.c.n.zuul.web.ZuulHandlerMapping - Matching patterns for request [/role-api/info/7] are [/role-api/**]
102018-12-28 14:39:11.325 [http-nio-8558-exec-9] DEBUG o.s.c.n.zuul.web.ZuulHandlerMapping - URI Template variables for request [/role-api/info/7] are {}
112018-12-28 14:39:56.557 [http-nio-8558-exec-9] DEBUG o.s.c.n.zuul.web.ZuulHandlerMapping - Mapping [/role-api/info/7] to HandlerExecutionChain with handler [org.springframework.cloud.netflix.zuul.web.ZuulController@399337] and 1 interceptor
复制代码

断点情况

Spring Cloud Netflix Zuul源码分析之路由注册篇
image

总结

读到这里,您可能会说,又被骗了,标题党,还是没有提到Zuul。我只想说,"宅阴阴"(泰国旅游时学到的唯一一句)。凡事都有个循序渐进的过程,本文依旧是在为后面Zuul分析做铺垫,一口吃一个胖子,往往容易消化不良。希望笔者的良苦用心,您能够明白,当然更希望对您能有所帮助。最后,感谢您的支持!!!祝进步,2018年12月29日,祁琛。

原文  https://juejin.im/post/5c26e82f5188250918139074
正文到此结束
Loading...