转载

一文快速了解Java集合框架

1. 简介

JDK1.2 引入了 Java 集合框架,包含一组数据结构。与数组不同,这些数据结构的存储空间会随着元素添加动态增加。其中,一些支持添加重复元素另一些不支持,一些支持 null,一些能自动升序打印元素。

所有这些数据结构在 java.util 包里,包含了 Collection、List、Set、Map、SortedMap 接口。这些接口的实现类有 LinkedList、TreeSet、ArrayList、HashMap 等。 除了这些数据结构,java.util 包还提供了 Date、GregorianCalender、StringTokenizer、Random 这样的工具类。

2. 分类

可以按照接口、实现、算法三个方面对集合框架中的数据结构进行分类:

  • 接口:Collection、List、Map 组成了集合框架中所有具体实现类的接口,它们定义了子类必须实现的方法,非常好记。比如向集合添加元素,会用到 Collection 中定义的 add() 方法
  • 实现:所有实现了上述3个接口的类,都被称作集合框架,实际上就是数据结构。比如 LinkedList、TreeSet 等
  • 算法:集合框架提供了很多可以直接调用的算法,比如求最大最小值、排序、填充等

3. 优缺点

有以下4个优点

  • 减少工作量的同时增加了软件的可用性:不需要每个程序员动手实现排序、查找、找出元素在数据结构中出现的次数
  • 执行速度更快更持久:集合框架的底层数据结构分为两类,基于节点的和基于数组的,前者在频繁添加时效率更高,后者在频繁读取时速度更快。一些数据结构是 synchronized 线程安全的,但会影响速度有,另一些则不是线程安全的。程序员在选用数据结构前要清楚地了解这些因素
  • 互操作与转换:由于实现了 Collection 接口,数据结构之间是可以相互转换的。可以 clone,可以把现有的结构转成 synchronized 版本,还可以在把基于链表的数据结构转为基于数组的结构

有以下2个缺点

  • 当心类型转换:在集合框架类之间进行转换时要大大地小心,尤其要考虑泛型类型的兼容性
  • 运行时类型检查:集合框架在运行时会抛出异常,需要编程时多加注意

4. 继承体系

java.util 中的数据结构继承体系分为两大类,一类实现了 Collection 接口,一类实现了 Map 接口。

一文快速了解Java集合框架 Collection 继承体系(图片来自Wikipedia)

一文快速了解Java集合框架

Map 继承体系(图片来自Wikipedia)

集合框架核心接口及实现类:

  • Collection:根接口,大部分数据结构都实现了 Collection 接口中的方法
  • Set:实现 Set 接口的数据结构不允许重复的元素,例如 HashSet、LinkedHashSet
  • SortedSet:实现 SortedSet 接口的数据结构默认可按升序打印元素,例如 TreeSet
  • List:实现 List 接口的数据结构允许重复元素,可通过 index 访问元素,例如 LinkedList、ArrayList、Vector
  • Map:实现 Map 接口的数据结构存储键值对,不允许重复的 key,例如 HashMap、LinkedHashMap、Hashtable
  • SortedMap:继承了 Map 接口,存储键值对,不允许重复的 key,默认可按 key 升序打印元素,例如 TreeMap

SortedSet 与 SortedMap 默认的排序是自然序,可通过 Comparator 或 Comparable 接口实现自定义排序。

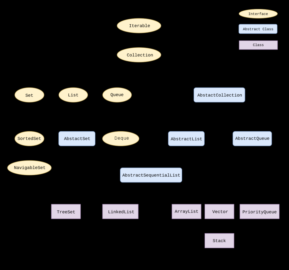
在接口与具体的实现类之间还有一些抽象类,如下图:

一文快速了解Java集合框架

这些抽象类为集合增加了很多功能:

  • HashSet:实现 Set 接口,不允许重复的元素,底层数据结构 hash table
  • LinkedHashSet:实现 Set 接口,不允许重复的元素,底层数据结构 hash table 与双链表
  • TreeSet:实现 NavigableSet 接口,不允许重复的元素,底层数据结构红黑树
  • ArrayList:实现 List 接口,允许重复元素,底层数据结构可变数组
  • LinkedList:实现 List 接口,允许重复元素,底层数据结构双链表
  • Vector:实现 List 接口,允许重复元素,底层数据结构可变数组
  • HashMap:实现 Map 接口,不允许重复的 key,底层数据结构 hash table
  • LinkedHashMap:实现 Map 接口,不允许重复的 key,底层数据结构 hash table 与双链表
  • HashTable:实现 Map 接口,不允许重复的 key,底层数据结构 hash table
  • TreeMap:实现 SortedMap 接口,不允许重复的 key,底层数据结构红黑树

原文链接: way2java 翻译:ImportNew.com -唐尤华

译文链接:[]
原文  http://www.importnew.com/31223.html
正文到此结束
Loading...