转载

Java 集合之ArrayList

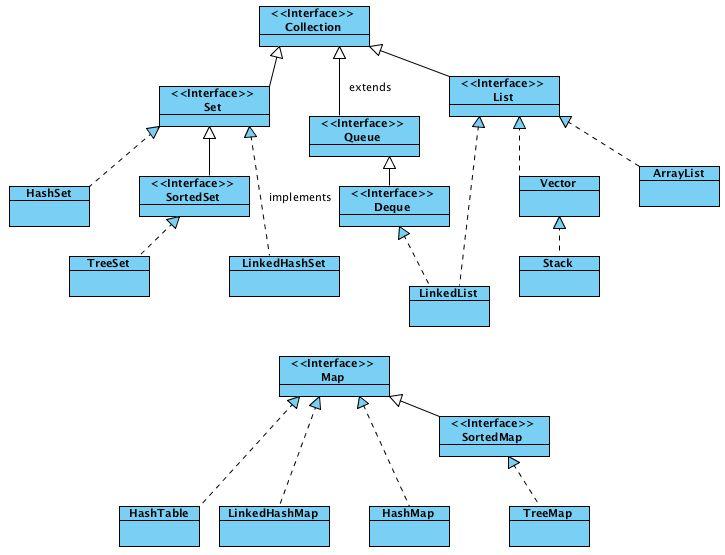
在上一篇 我们介绍了java集合的整体架构,为了复习方便请重新看下图

Java 集合之ArrayList

Colletion 有List Set等子接口 而每个子接口又有具体的实现类,本文要讲的ArrayList就是List的一种实现。List可存储有序可重复的元素,那么可知ArrayList也是。相反Set却是无序不可重复的。

2.结构

那么我们开始重点看ArrayList,通过idea可得下图

Java 集合之ArrayList

由上图知

实现RandomAccess接口:可以通过下标序号快速访问

实现了Cloneable,能被克隆

实现了Serializable,支持序列化

再看类中方法如下

Java 集合之ArrayList

可见ArrayList除了实现类Collection接口方法外 还多了许多重载多方法 例如

void add(int index, E element)
boolean addAll(int index, Collection<? extends E> c)
E get(int index)
int indexOf(Object o)
int lastIndexOf(Object o)
E remove(int index)
E set(int index, E element)
List<E> subList(int fromIndex, int toIndex)
复制代码

上面的方法 顾名思义都可以猜出来 由于ArrayList是有序可重复的,其中维护了一个索引index 固可以以指定索引index来进行更多的操作,例如获取指定索引位置的元素,删除指定索引位置的元素,截取某个索引范围的所有元素等等

3.源码分析

一.成员变量

private static final long serialVersionUID = 8683452581122892189L;
private static final int DEFAULT_CAPACITY = 10;
private static final Object[] EMPTY_ELEMENTDATA = {};
private static final Object[] DEFAULTCAPACITY_EMPTY_ELEMENTDATA = {};
transient Object[] elementData; // non-private to simplify nested class access
private int size;
复制代码
  • DEFAULT_CAPACITY默认容量是10
  • EMPTY_ELEMENTDATA 数组
  • DEFAULTCAPACITY_EMPTY_ELEMENTDATA
  • elementData 存放元素
  • size 元素个数

二.构造函数

public ArrayList(int initialCapacity) {
        if (initialCapacity > 0) {
            this.elementData = new Object[initialCapacity];
        } else if (initialCapacity == 0) {
            this.elementData = EMPTY_ELEMENTDATA;
        } else {
            throw new IllegalArgumentException("Illegal Capacity: "+
                                               initialCapacity);
        }
    }
    public ArrayList() {
        this.elementData = DEFAULTCAPACITY_EMPTY_ELEMENTDATA;
    }
    public ArrayList(Collection<? extends E> c) {
        elementData = c.toArray();
        if ((size = elementData.length) != 0) {
            // c.toArray might (incorrectly) not return Object[] (see 6260652)
            if (elementData.getClass() != Object[].class)
                elementData = Arrays.copyOf(elementData, size, Object[].class);
        } else {
            // replace with empty array.
            this.elementData = EMPTY_ELEMENTDATA;
        }
    }
复制代码

有三个构造函数 分析代码可知可初始化时传递一个int值指定容量,也可以不传默认10的容量 还可以传递一个指定Collection 来初始化 其中第三个指定Collection来初始化较长,无非就是先把集合转化成数组 然后把元素复制到list中去来完成初始化

三.常用方法

新增

public boolean add(E e) {
        ensureCapacityInternal(size + 1);  // Increments modCount!!
        elementData[size++] = e;
        return true;
    }
复制代码

其中调用 ensureCapacityInternal 方法

private void ensureCapacityInternal(int minCapacity) {
        if (elementData == DEFAULTCAPACITY_EMPTY_ELEMENTDATA) {
            minCapacity = Math.max(DEFAULT_CAPACITY, minCapacity);
        }

        ensureExplicitCapacity(minCapacity);
    }
复制代码

再调用 ensureExplicitCapacity 方法

private void ensureExplicitCapacity(int minCapacity) {
        modCount++;

        // overflow-conscious code
        if (minCapacity - elementData.length > 0)
            grow(minCapacity);
    }
复制代码

又调用 grow 方法

private void grow(int minCapacity) {
        // overflow-conscious code
        int oldCapacity = elementData.length;
        int newCapacity = oldCapacity + (oldCapacity >> 1);
        if (newCapacity - minCapacity < 0)
            newCapacity = minCapacity;
        if (newCapacity - MAX_ARRAY_SIZE > 0)
            newCapacity = hugeCapacity(minCapacity);
        // minCapacity is usually close to size, so this is a win:
        elementData = Arrays.copyOf(elementData, newCapacity);
    }
复制代码

总结以上便是新增前需要确定容量,当当前数组容量不够时就需要扩容,然后调Arrays.copyOf()创建一个新的数组并将数据拷贝到新数组中,且把引用赋值给elementData

删除remove

public E remove(int index) {
        rangeCheck(index);

        modCount++;
        E oldValue = elementData(index);

        int numMoved = size - index - 1;
        if (numMoved > 0)
            System.arraycopy(elementData, index+1, elementData, index,
                             numMoved);
        elementData[--size] = null; // clear to let GC do its work

        return oldValue;
    }
    public boolean remove(Object o) {
        if (o == null) {
            for (int index = 0; index < size; index++)
                if (elementData[index] == null) {
                    fastRemove(index);
                    return true;
                }
        } else {
            for (int index = 0; index < size; index++)
                if (o.equals(elementData[index])) {
                    fastRemove(index);
                    return true;
                }
        }
        return false;
    }
复制代码

两种重载方法 先检查范围 然后拿到被删的元素 然后把被删元素后到元素往前移动 复制到目标数组 然后返回被删元素

修改set

public E set(int index, E element) {
        rangeCheck(index);

        E oldValue = elementData(index);
        elementData[index] = element;
        return oldValue;
    }
复制代码

这段代码比较简单 范围检查和重新赋值

获取get

public E get(int index) {
        rangeCheck(index);

        return elementData(index);
    }
复制代码

这个估计都不用我说把

4.总结

通过结构源码都分析我们知道,ArrayList 底层就是通过数组来实现,添加的时候检查容量不够就扩容,然后赋值 删除时则把被删元素后往前移动 更新则比较简洁明白。

Java 集合之ArrayList
原文  https://juejin.im/post/5c374e52518825247c722daf
正文到此结束
Loading...