转载

ThreadLocal 内存泄露的实例分析

前言

之前写了一篇 深入分析 ThreadLocal 内存泄漏问题 是从理论上分析 ThreadLocal 的内存泄漏问题,这一篇文章我们来分析一下实际的内存泄漏案例。分析问题的过程比结果更重要,理论结合实际才能彻底分析出内存泄漏的原因。

案例与分析

问题背景

在 Tomcat 中,下面的代码都在 webapp 内,会导致 WebappClassLoader 泄漏,无法被回收。

public class MyCounter {
        private int count = 0;

        public void increment() {
                count++;
        }

        public int getCount() {
                return count;
        }
}

public class MyThreadLocal extends ThreadLocal<MyCounter> {
}

public class LeakingServlet extends HttpServlet {
        private static MyThreadLocal myThreadLocal = new MyThreadLocal();

        protected void doGet(HttpServletRequest request,
                        HttpServletResponse response) throws ServletException, IOException {

                MyCounter counter = myThreadLocal.get();
                if (counter == null) {
                        counter = new MyCounter();
                        myThreadLocal.set(counter);
                }

                response.getWriter().println(
                                "The current thread served this servlet " + counter.getCount()
                                                + " times");
                counter.increment();
        }
}

上面的代码中,只要 LeakingServlet 被调用过一次,且执行它的线程没有停止,就会导致 WebappClassLoader 泄漏。每次你 reload 一下应用,就会多一份 WebappClassLoader 实例,最后导致 PermGen OutOfMemoryException

解决问题

现在我们来思考一下:为什么上面的 ThreadLocal 子类会导致内存泄漏?

WebappClassLoader

首先,我们要搞清楚 WebappClassLoader 是什么鬼?

对于运行在 Java EE容器中的 Web 应用来说,类加载器的实现方式与一般的 Java 应用有所不同。不同的 Web 容器的实现方式也会有所不同。以 Apache Tomcat 来说,每个 Web 应用都有一个对应的类加载器实例。该类加载器也使用代理模式,所不同的是它是首先尝试去加载某个类,如果找不到再代理给父类加载器。这与一般类加载器的顺序是相反的。这是 Java Servlet 规范中的推荐做法,其目的是使得 Web 应用自己的类的优先级高于 Web 容器提供的类。这种代理模式的一个例外是:Java 核心库的类是不在查找范围之内的。这也是为了保证 Java 核心库的类型安全。

也就是说 WebappClassLoader 是 Tomcat 加载 webapp 的自定义类加载器,每个 webapp 的类加载器都是不一样的,这是为了隔离不同应用加载的类。

那么 WebappClassLoader 的特性跟内存泄漏有什么关系呢?目前还看不出来,但是它的一个很重要的特点值得我们注意:每个 webapp 都会自己的 WebappClassLoader ,这跟 Java 核心的类加载器不一样。

我们知道:导致 WebappClassLoader 泄漏必然是因为它被别的对象强引用了,那么我们可以尝试画出它们的引用关系图。等等!类加载器的作用到底是啥?为什么会被强引用?

类的生命周期与类加载器

要解决上面的问题,我们得去研究一下类的生命周期和类加载器的关系。这个问题说起来又是一篇文章,参考我做的笔记类的生命周期。

跟我们这个案例相关的主要是类的卸载:

在类使用完之后,如果满足下面的情况,类就会被卸载:

ClassLoader
java.lang.Class

如果以上三个条件全部满足,JVM 就会在方法区垃圾回收的时候对类进行卸载,类的卸载过程其实就是在方法区中清空类信息,Java 类的整个生命周期就结束了。

由Java虚拟机自带的类加载器所加载的类,在虚拟机的生命周期中,始终不会被卸载。Java虚拟机自带的类加载器包括根类加载器、扩展类加载器和系统类加载器。Java虚拟机本身会始终引用这些类加载器,而这些类加载器则会始终引用它们所加载的类的Class对象,因此这些Class对象始终是可触及的。

由用户自定义的类加载器加载的类是可以被卸载的。

注意上面这句话, WebappClassLoader 如果泄漏了,意味着它加载的类都无法被卸载,这就解释了为什么上面的代码会导致 PermGen OutOfMemoryException

关键点看下面这幅图

ThreadLocal 内存泄露的实例分析

我们可以发现:类加载器对象跟它加载的 Class 对象是双向关联的。这意味着,Class 对象可能就是强引用 WebappClassLoader ,导致它泄漏的元凶。

引用关系图

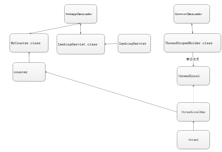
理解类加载器与类的生命周期的关系之后,我们可以开始画引用关系图了。(图中的 LeakingServlet.classmyThreadLocal 引用画的不严谨,主要是想表达 myThreadLocal 是类变量的意思)

ThreadLocal 内存泄露的实例分析

下面,我们根据上面的图来分析 WebappClassLoader 泄漏的原因。

  1. LeakingServlet 持有 staticMyThreadLocal ,导致 myThreadLocal 的生命周期跟 LeakingServlet 类的生命周期一样长。意味着 myThreadLocal 不会被回收,弱引用形同虚设,所以当前线程无法通过 ThreadLocalMap 的防护措施清除 counter 的强引用(见 深入分析 ThreadLocal 内存泄漏问题 )。
  2. 强引用链: thread -> threadLocalMap -> counter -> MyCounter.class -> WebappClassLocader ,导致 WebappClassLoader 泄漏。

总结

内存泄漏是很难发现的问题,往往由于多方面原因造成。 ThreadLocal 由于它与线程绑定的生命周期成为了内存泄漏的常客,稍有不慎就酿成大祸。

本文只是对一个特定案例的分析,若能以此举一反三,那便是极好的。最后我留另一个类似的案例供读者分析。

本文的案例来自于 Tomcat 的 Wiki MemoryLeakProtection

课后题

假设我们有一个定义在 Tomcat Common Classpath 下的类(例如说在 tomcat/lib 目录下)

public class ThreadScopedHolder {
        private final static ThreadLocal<Object> threadLocal = new ThreadLocal<Object>();

        public static void saveInHolder(Object o) {
                threadLocal.set(o);
        }

        public static Object getFromHolder() {
                return threadLocal.get();
        }
}

两个在 webapp 的类:

public class MyCounter {
        private int count = 0;

        public void increment() {
                count++;
        }

        public int getCount() {
                return count;
        }
}
public class LeakingServlet extends HttpServlet {

        protected void doGet(HttpServletRequest request,
                        HttpServletResponse response) throws ServletException, IOException {

                MyCounter counter = (MyCounter)ThreadScopedHolder.getFromHolder();
                if (counter == null) {
                        counter = new MyCounter();
                        ThreadScopedHolder.saveInHolder(counter);
                }

                response.getWriter().println(
                                "The current thread served this servlet " + counter.getCount()
                                                + " times");
                counter.increment();
        }
}

提示

ThreadLocal 内存泄露的实例分析

欢迎大家批评指正,留言交流。

原文  https://blog.xiaohansong.com/ThreadLocal-leak-analyze.html
正文到此结束
Loading...