转载

网络协议 22 - RPC 协议(下)- 二进制类 RPC 协议

前面我们认识了两个常用文本类的 RPC 协议,对于陌生人之间的沟通,用 NBA、CBA 这样的缩略语,会使得协议约定非常不方便。

在讲 CDN 和 DNS 的时候,我们讲过接入层的设计,对于静态资源或者动态资源静态化的部分都可以做缓存。但是对于下单、支付等交易场景,还是需要调用 API。

对于微服务的架构,API 需要一个 API 网关统一的管理。API 网关有多种实现方式,用 Nginx 或者 OpenResty 结合 Lua 脚本是常用的方式。在上一节讲过的 Spring Cloud 体系中,有个组件 Zuul 也是干这个的。

数据中心内部是如何相互调用的?

API 网关用来管理 API,但是 API 的实现一般在一个叫作 Controller 层 的地方。这一层对外提供 API。由于是让陌生人访问的,我们能看到目前业界主流的,基本都是 RESTful 的 API,是面向大规模互联网应用的。

网络协议 22 - RPC 协议(下)- 二进制类 RPC 协议

在 Controller 之内,就是咱们互联网应用的业务逻辑实现。上节讲 RESTful 的时候,说过业务逻辑的实现最好是无状态的,从而可以横向扩展,但是资源的状态还需要服务端去维护。资源的状态不应该维护在业务逻辑层,而是在最底层的持久化层,一般会使用分布式数据库和 ElasticSearch。

这些服务端的状态,例如订单、库存、商品等,都是重中之重,都需要持久化到硬盘上,数据不能丢,但是由于硬盘读写性能差,因而持久化层往往吞吐量不能达到互联网应用要求的吞吐量,因而前面要有一层缓存层,使用 Redis 或者 memcached 将请求拦截一道,不能让所有的请求都进入数据库“中军大营”。

缓存和持久化层之上一般是 基础服务层 ,这里面提供一些原子化的接口。例如,对于用户、商品、订单、库存的增删查改,将缓存和数据库对再上层的业务逻辑屏蔽一道。有了这一层,上层业务逻辑看到的都是接口,而不会调用数据库和缓存。因而对于缓存层的扩容,数据库的分库分表,所有的改变,都截止到这一层,这样有利于将来对于缓存和数据库的运维。

再往上就是 组合层 。因为基础服务层只是提供简单的接口,实现简单的业务逻辑,而复杂的业务逻辑,比如下单,要扣优惠券,扣减库存等,就要在组合服务层实现。

这样,Controller 层、组合服务层、基础服务层就会相互调用,这个调用是在数据中心内部的,量也会比较大,还是使用 RPC 的机制实现的。

由于服务比较多,需要一个单独的注册中心来做服务发现。服务提供方会将自己提供哪些服务注册到注册中心中去,同时服务消费方订阅这个服务,从而可以对这个服务进行调用。

调用的时候有一个问题,这里的 RPC 调用,应该用二进制还是文本类?其实文本的最大问题是,占用字节数目比较多。比如数字 123,其实本来二进制 8 位就够了,但是如果变成文本,就成了字符串 123。如果是 UTF-8 编码的话,就是三个字节;如果是 UTF-16,就是六个字节。同样的信息,要多费好多的空间,传输起来也更加占带宽,时延也高。

因而对于数据中心内部的相互调用,很多公司选型的时候,还是希望采用更加省空间和带宽的二进制的方案。

这里一个著名的例子就是 Dubbo 服务化框架二进制的 RPC 方式。

网络协议 22 - RPC 协议(下)- 二进制类 RPC 协议

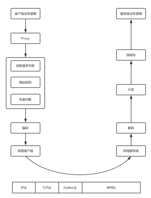
Dubbo 会在客户端的本地启动一个 Proxy,其实就是客户端的 Stub,对于远程的调用都通过这个 Stub 进行封装。

接下来,Dubbo 会从注册中心获取服务端的列表,根据路由规则和负载均衡规则,在多个服务端中选择一个最合适的服务端进行调用。

调用服务端的时候,首先要进行编码和序列化,形成 Dubbo 头和序列化的方法和参数。将编码好的数据,交给网络客户端进行发送,网络服务端收到消息后,进行解码。然后将任务分发给某个线程进行处理,在线程中会调用服务端的代码逻辑,然后返回结果。

这个过程和经典的 RPC 模式何其相似啊!

如何解决协议约定问题?

接下来我们还是来看 RPC 的三大问题,其中注册发现问题已经通过注册中心解决了。我们下面就来看协议约定问题。

Dubbo 中默认的 RPC 协议是 Hessian2。为了保证传输的效率,Hessian2 将远程调用序列化为二进制进行传输,并且可以进行一定的压缩。这个时候你可能会疑惑,同为二进制的序列化协议,Hessian2 和前面的二进制的 RPC 有什么区别呢?这不绕了一圈又回来了吗?

Hessian2 是解决了一些问题的。例如,原来要定义一个协议文件,然后通过这个文件生成客户端和服务端的 Stub,才能进行相互调用,这样使得修改就会不方便。Hessian2 不需要定义这个协议文件,而是自描述的。什么是自描述呢?

所谓自描述就是,关于调用哪个函数,参数是什么,另一方不需要拿到某个协议文件、拿到二进制,靠它本身根据 Hessian2 的规则,就能解析出来。

原来有协议文件的场景,有点儿像两个人事先约定好,0 表示方法 add,然后后面会传两个数。服务端把两个数加起来,这样一方发送 012,另一方知道是将 1 和 2 加起来,但是不知道协议文件的,当它收到 012 的时候,完全不知道代表什么意思。

而自描述的场景,就像两个人说的每句话都带前因后果。例如,传递的是“函数:add,第一个参数 1,第二个参数 2”。这样无论谁拿到这个表述,都知道是什么意思。但是只不过都是以二进制的形式编码的。这其实相当于综合了 XML 和二进制共同优势的一个协议。

Hessian2 是如何做到这一点的呢?这就需要去看 Hessian2 的序列化的 语法描述文件 。

网络协议 22 - RPC 协议(下)- 二进制类 RPC 协议

看起来很复杂,编译原理里面是有这样的语法规则的。

我们从 Top 看起,下一层是 value,直到形成一棵树。这里面的有个思想,为了防止歧义,每一个类型的起始数字都设置成为独一无二的。这样,解析的时候,看到这个数字,就知道后面跟的是什么了。

这里还是以加法为例子,“add(2,3)”被序列化之后是什么样的呢?

H x02 x00     # Hessian 2.0
C          # RPC call
 x03 add     # method "add"
 x92        # two arguments
 x92        # 2 - argument 1
 x93        # 3 - argument 2
  • H 开头,表示使用的协议是 Hession,H 的二进制是 0x48
  • C 开头,表示这是一个 RPC 调用
  • 0x03,表示方法名是三个字符
  • 0x92,表示有两个参数。其实这里存的应该是 2,之所以加上 0x90,就是为了防止歧义,表示这里一定是一个 int
  • 第一个参数是 2,编码为 0x92,第二个参数是 3,编码为 0x93

这个就叫作 自描述

另外,Hessian2 是面向对象的,可以传输一个对象。

class Car {
 String color;
 String model;
}
out.writeObject(new Car("red", "corvette"));
out.writeObject(new Car("green", "civic"));
---
C            # object definition (#0)
 x0b example.Car    # type is example.Car
 x92          # two fields
 x05 color       # color field name
 x05 model       # model field name

O            # object def (long form)
 x90          # object definition #0
 x03 red        # color field value
 x08 corvette      # model field value

x60           # object def #0 (short form)
 x05 green       # color field value
 x05 civic       # model field value

首先,定义这个类。对于类型的定义也传过去,因而也是自描述的。类名为 example.Car,字符长 11 位,因而前面长度为 0x0b。有两个成员变量,一个是 color,一个是 model,字符长 5 位,因而前面长度 0x05,。

然后,传输的对象引用这个类。由于类定义在位置 0,因而对象会指向这个位置 0,编码为 0x90。后面 red 和 corvette 是两个成员变量的值,字符长分别为 3 和 8。

接着又传输一个属于相同类的对象。这时候就不保存对于类的引用了,只保存一个 0x60,表示同上就可以了。

可以看出,Hessian2 真的是能压缩尽量压缩,多一个 Byte 都不传。

如何解决 RPC 传输问题?

接下来,我们再来看 Dubbo 的 RPC 传输问题。前面我们也说了,基于 Socket 实现一个高性能的服务端,是很复杂的一件事情,在 Dubbo 里面,使用了 Netty 的网络传输框架。

Netty 是一个非阻塞的基于事件的网络传输框架,在服务端启动的时候,会监听一个端口,并注册以下的事件。

  • 连接事件 :当收到客户端的连接事件时,会调用 void connected(Channel channel) 方法
  • 可写事件 触发时,会调用 void sent(Channel channel, Object message),服务端向客户端返回响应数据
  • 可读事件 触发时,会调用 void received(Channel channel, Object message) ,服务端在收到客户端的请求数据
  • 发生异常 时,会调用 void caught(Channel channel, Throwable exception)

当事件触发之后,服务端在这些函数中的逻辑,可以选择直接在这个函数里面进行操作,还是将请求分发到线程池去处理。一般异步的数据读写都需要另外的线程池参与,在线程池中会调用真正的服务端业务代码逻辑,返回结果。

Hessian2 是 Dubbo 默认的 RPC 序列化方式,当然还有其他选择。例如,Dubbox 从 Spark 那里借鉴 Kryo,实现高性能的序列化。

到这里,我们说了数据中心里面的相互调用。为了高性能,大家都愿意用二进制,但是为什么后期 Spring Cloud 又兴起了呢?这是因为,并发量越来越大,已经到了微服务的阶段。同原来的 SOA 不同,微服务粒度更细,模块之间的关系更加复杂。

在上面的架构中,如果使用二进制的方式进行序列化,虽然不用协议文件来生成 Stub,但是对于接口的定义,以及传的对象 DTO,还是需要共享 JAR。因为只有客户端和服务端都有这个 JAR,才能成功地序列化和反序列化。

但当关系复杂的时候,JAR 的依赖也变得异常复杂,难以维护,而且如果在 DTO 里加一个字段,双方的 JAR 没有匹配好,也会导致序列化不成功,而且还有可能循环依赖。这个时候,一般有两种选择。

第一种,建立严格的项目管理流程。

  • 不允许循环调用,不允许跨层调用,只准上层调用下层,不允许下层调用上层
  • 接口要保持兼容性,不兼容的接口新添加而非改原来的,当接口通过监控,发现不用的时候,再下掉
  • 升级的时候,先升级服务提供端,再升级服务消费端。

第二种,改用 RESTful 的方式。

  • 使用 Spring Cloud,消费端和提供端不用共享 JAR,各声明各的,只要能变成 JSON 就行,而且 JSON 也是比较灵活的
  • 使用 RESTful 的方式,性能会降低,所以需要通过横向扩展来抵消单机的性能损耗

小结

  • RESTful API 对于接入层和 Controller 层之外的调用,已基本形成事实标准,但是随着内部服务之间的调用越来越多,性能也越来越重要,于是 Dubbo 的 RPC 框架有了用武之地
  • Dubbo 通过注册中心解决服务发现问题,通过 Hessian2 序列化解决协议约定的问题,通过 Netty 解决网络传输的问题
  • 在更加复杂的微服务场景下,Spring Cloud 的 RESTful 方式在内部调用也会被考虑,主要是 JAR 包的依赖和管理问题
原文  https://segmentfault.com/a/1190000017907781
正文到此结束
Loading...