转载

Java 字节的常用封装

Java 字节的常用封装

一. Java 的字节

byte (字节) 是 Java 中的基本数据类型,一个 byte 包含8个 bit(位),byte 的取值范围是-128到+127。

byte 跟 Java 其他基本类型的关系:

基本类型 所占字节数 备注
byte 1
short 2
int 4
long 8
char 2
float 4
double 8
boolean 1、4 《Java虚拟机规范》给出了4个字节,和boolean数组1个字节的定义,具体还要看虚拟机实现是否按照规范来

二. 常用封装

由于工作关系,我封装了一个操作字节的库

github 地址: github.com/fengzhizi71…

2.1 bytekit 的特点:

  • 支持多种方式创建 Bytes
  • 支持字节数组、ByteBuffer 的操作
  • 支持 Immutable 对象:ByteArrayBytes、ByteBufferBytes
  • 支持 Transformer: 内置 copy、contact、reverse、xor、and、or、not,也支持自定义 Transformer
  • 支持 Hash: 内置 md5、sha1、sha256
  • 支持转换成16进制字符串
  • 支持 mmap 常用读写操作:readByte/writeByte、readBytes/writeBytes、readInt/writeInt、readLong/writeLong、readDouble/writeDouble、readObject/writeObject
  • 支持对象的序列化、反序列化、深拷贝
  • 不依赖任何第三方库
Java 字节的常用封装

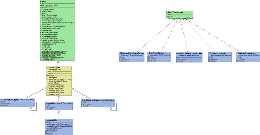
Bytes 是一个接口,它有三个实现类:ByteArrayBytes、ByteBufferBytes、MmapBytes。其中,前面两个实现类是 Immutable 对象。

2.2 支持 Immutable 对象

Immutable 对象(不可变对象),即对象一旦被创建它的状态(对象的数据,也即对象属性值)就不能改变。

它的优点:

  • 构造、测试和使用都很简单
  • 线程安全
  • 当用作类的属性时不需要保护性拷贝
  • 可以很好的用作Map键值和Set元素

2.3 支持 Hash 加密

对 Bytes 中的 byte[] 进行加密。在 Bytes 接口中,包含下面的默认函数:

/**
     * 使用md5加密
     * @return
     */
    default Bytes md5() {

        return transform(new MessageDigestTransformer("MD5"));
    }

    /**
     * 使用sha1加密
     * @return
     */
    default Bytes sha1() {

        return transform(new MessageDigestTransformer("SHA-1"));
    }

    /**
     * 使用sha256加密
     * @return
     */
    default Bytes sha256() {

        return transform(new MessageDigestTransformer("SHA-256"));
    }
复制代码

进行单元测试:

@Test
    public void testHash() {

        Bytes bytes = ByteArrayBytes.create("hello world");

        assertEquals("5eb63bbbe01eeed093cb22bb8f5acdc3", bytes.md5().toHexString());
        assertEquals("2aae6c35c94fcfb415dbe95f408b9ce91ee846ed", bytes.sha1().toHexString());
        assertEquals("b94d27b9934d3e08a52e52d7da7dabfac484efe37a5380ee9088f7ace2efcde9", bytes.sha256().toHexString());
    }
复制代码

2.4 序列化、反序列化、深拷贝

支持对象的序列化、反序列化以及深拷贝。在 Bytes 接口中,包含下面的静态函数:

/**
     * 序列化对象,转换成字节数组
     * @param obj
     * @return
     */
    static byte[] serialize(Object obj) {
        byte[] result = null;
        ByteArrayOutputStream fos = null;

        try {
            fos = new ByteArrayOutputStream();
            ObjectOutputStream o = new ObjectOutputStream(fos);
            o.writeObject(obj);
            result = fos.toByteArray();
        } catch (IOException e) {
            System.err.println(e);
        } finally {

            IOUtils.closeQuietly(fos);
        }

        return result;
    }

    /**
     * 反序列化字节数字,转换成对象
     * @param bytes
     * @return
     */
    static Object deserialize(byte[] bytes) {
        InputStream fis = null;

        try {
            fis = new ByteArrayInputStream(bytes);
            ObjectInputStream o = new ObjectInputStream(fis);
            return o.readObject();
        } catch (IOException e) {
            System.err.println(e);
        } catch (ClassNotFoundException e) {
            System.err.println(e);
        } finally {

            IOUtils.closeQuietly(fis);
        }

        return null;
    }

    /**
     * 通过序列化/反序列化实现对象的深拷贝
     * @param obj
     * @param <T>
     * @return
     */
    static <T> T cloneObject(T obj) {
        
        return (T) deserialize(serialize(obj));
    }
复制代码

进行单元测试:

@Test
    public void testSerializeAndDeserialize() {

        User u = new User();
        u.name = "tony";
        u.password = "123456";

        byte[] bytes = Bytes.serialize(u);

        User newUser = (User)Bytes.deserialize(bytes);
        assertEquals(u.name, newUser.name);
        assertEquals(u.password,newUser.password);
    }

    @Test
    public void testDeepCopy() {

        User u = new User();
        u.name = "tony";
        u.password = "123456";

        User newUser = Bytes.cloneObject(u);
        System.out.println(u);
        System.out.println(newUser);
        assertNotSame(u,newUser);
        assertNotSame(u.name,newUser.name);
    }
复制代码

testDeepCopy() 执行后,u 和 newUser 地址的不同,u.name 和newUser.name 指向的内存地址也不同。

com.safframework.bytekit.domain.User@2b05039f
com.safframework.bytekit.domain.User@17d10166
复制代码

2.5 copy、contact、reverse

copy、contact、reverse 都是采用 Transformer 的方式。在 AbstractBytes 类中,包含下面的函数:

@Override
    public Bytes copy() {

        return transform(new CopyTransformer(0, size()));
    }

    @Override
    public Bytes copy(int offset, int length) {

        return transform(new CopyTransformer(offset, length));
    }

    @Override
    public Bytes contact(byte[] bytes) {

        return transform(new ConcatTransformer(bytes));
    }

    @Override
    public Bytes reverse() {

        return transform(new ReverseTransformer());
    }
复制代码

进行单元测试:

@Test
    public void testContact() {

        Bytes bytes = ByteBufferBytes.create("hello world").contact(" tony".getBytes());

        assertEquals(bytes.toString(), "hello world tony");
    }

    @Test
    public void testCopy() {

        Bytes bytes = ByteBufferBytes.create("hello world").contact(" tony".getBytes());

        assertEquals(bytes.toString(), bytes.copy().toString());
    }

    @Test
    public void testReverse() {

        Bytes bytes = ByteBufferBytes.create("hello world").contact(" tony".getBytes());

        assertEquals(bytes.toString(), bytes.reverse().reverse().toString());
    }
复制代码

2.6 位操作

xor、and、or、not 也是采用 Transformer 的方式。在 AbstractBytes 类中,包含下面的函数:

@Override
    public Bytes xor(byte[] bytes) {

        return transform(new BitWiseOperatorTransformer(bytes,BitWiseOperatorTransformer.Mode.XOR));
    }

    @Override
    public Bytes and(byte[] bytes) {

        return transform(new BitWiseOperatorTransformer(bytes, BitWiseOperatorTransformer.Mode.AND));
    }

    @Override
    public Bytes or(byte[] bytes) {

        return transform(new BitWiseOperatorTransformer(bytes, BitWiseOperatorTransformer.Mode.OR));
    }

    @Override
    public Bytes not(byte[] bytes) {

        return transform(new BitWiseOperatorTransformer(bytes, BitWiseOperatorTransformer.Mode.NOT));
    }
复制代码

进行单元测试:

@Test
    public void testBitWise() {

        ByteBufferBytes bytes = (ByteBufferBytes)ByteBufferBytes.create("hello world").contact(" tony".getBytes());

        assertEquals(bytes.toString(), bytes.and(bytes.toByteArray()).or(bytes.toByteArray()).toString());
        assertEquals(bytes.toString(), bytes.not(bytes.toByteArray()).not(bytes.toByteArray()).toString());
        assertEquals(bytes.toString(), bytes.xor(bytes.toByteArray()).xor(bytes.toByteArray()).toString()); //两次xor 返回本身
    }
复制代码

2.7 Base64 编码、解码

@Test
    public void testBase64() {

        ByteBufferBytes bytes = (ByteBufferBytes)ByteBufferBytes.create("hello world").contact(" tony".getBytes());

        String base64 = new String(bytes.encodeBase64());
        assertEquals(bytes.toString(), new String(Bytes.parseBase64(base64)));
    }
复制代码

2.8 Bytes 转换成字节数组

@Test
    public void testToByteArray() {

        Bytes bytes = ByteBufferBytes.create("hello world").contact(" tony".getBytes());

        assertEquals(bytes.toString(), new String(bytes.toByteArray()));
    }
复制代码

三. mmap 的操作

Linux 的 mmap 是一种内存映射文件的方法。

mmap将一个文件或者其它对象映射进内存。文件被映射到多个页上,如果文件的大小不是所有页的大小之和,最后一个页不被使用的空间将会清零。mmap在用户空间映射调用系统中作用很大。 mmap系统调用是将一个打开的文件映射到进程的用户空间,mmap系统调用使得进程之间通过映射同一个普通文件实现共享内存。普通文件被映射到进程地址空间后,进程可以像访问普通内存一样对文件进行访问,不必再调用read()、write()等操作。

import com.safframework.bytekit.domain.User;
import com.safframework.bytekit.jdk.mmap.MmapBytes;
import org.junit.After;
import org.junit.Before;
import org.junit.Test;

import static junit.framework.TestCase.assertEquals;

/**
 * Created by tony on 2018-12-24.
 */
public class MmapBytesTest {

    private MmapBytes mmapBytes;
    private String file;

    @Before
    public void setUp() {

        file = "test";
        mmapBytes = new MmapBytes(file, (long) 1024 * 10); // 10M
    }

    @Test
    public void testWriteAndRead() throws Exception {

        mmapBytes.writeInt(12);
        mmapBytes.writeInt(34);
        mmapBytes.writeByte((byte) 5);
        mmapBytes.writeBytes(("this is tony").getBytes());
        mmapBytes.writeLong(6666L);
        mmapBytes.writeDouble(3.14d);

        assertEquals(12, mmapBytes.readInt());
        assertEquals(34, mmapBytes.readInt());
        assertEquals((byte) 5, mmapBytes.readByte());
        assertEquals("this is tony", new String(mmapBytes.readBytes(12)));
        assertEquals(6666L, mmapBytes.readLong());
        assertEquals(3.14d, mmapBytes.readDouble());
    }

    @Test
    public void testObject() throws Exception {

        User u = new User();
        u.name = "tony";
        u.password = "123456";

        mmapBytes.writeObject(u);

        User temp = (User)mmapBytes.readObject(117);

        assertEquals(u.name, temp.name);
        assertEquals(u.password, temp.password);
    }

    @Test
    public void testFree() throws Exception {

        mmapBytes.writeInt(12);
        mmapBytes.writeInt(34);
        mmapBytes.writeByte((byte) 5);

        mmapBytes.free();

        mmapBytes = new MmapBytes(file, (long) 1024 * 10); // 10M
        mmapBytes.writeInt(67);

        assertEquals(67, mmapBytes.readInt());
    }

    @After
    public void tearDown() {
        mmapBytes.free();
    }
}
复制代码

四. 总结

bytekit 是一个操作字节的工具库,不依赖任何第三方库。它封装了字节数组、ByteBuffer 的操作,支持 mmap 常用的读写。

当然,它还可以封装 protobuf 的 ByteString 或者 Android 中的 Parcel,只需实现 Bytes 接口即可。

参考资料:

  1. 你真的知道Java中boolean类型占用多少个字节吗?
原文  https://juejin.im/post/5c3ea809518825551e286445
正文到此结束
Loading...