转载

Java 集合(1)之 总体架构

Java 提供了一个丰富的集合类,包含了常用的数据结构和算法等。使用 Java 集合的优点部分如下:

  • 降低开发的成本:通过提供的核心集合类,使程序员更专注地实现程序的核心功能,而不用自己去实现自己的集合类;
  • 提高代码的质量:集合框架提供了许多经过严格测试的、高性能、高质量的数据结构和算法,大大提高了程序的质量;
  • 促进软件的复用性:只要符合标准集合接口的新数据结构和算法本质上都是可以复用的。

在集合的接口和实现中大量使用了泛型,它为集合提供了一个可以容纳的对象类型,如果添加其他类型的元素,在编译时就会出错,这避免了在运行时出现类型转换异常。泛型也使得代码更加整洁,因为不需要显式地编写类型转换操作,编译器会帮我们实现。

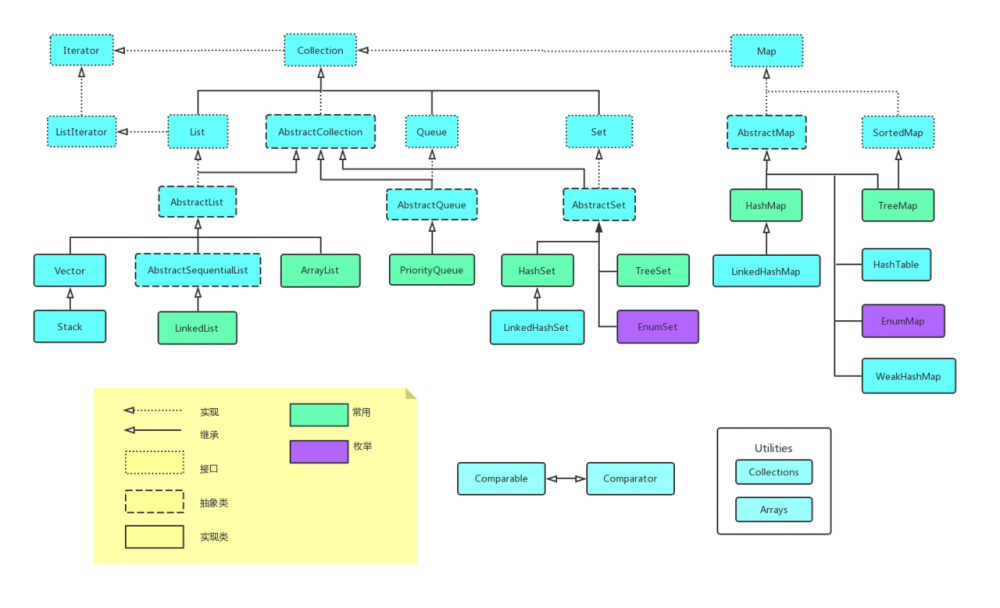
Java 整个集合框架图如下:

Java 集合(1)之 总体架构

可以看到,这个框图主要有两个主干: CollectionMap

  • Collection :它是一个接口,提供了对集合对象进行基本操作的通用接口方法,有很多具体的实现和继承,它被分为三大分支: ListSetQueue
  • Map :它是由一系列键值对组成的集合,提供了 keyValue 的映射。

除此之外,还有 Iterator 迭代器, CollectionsArrays 工具类, Comparator 比较器等。

List

List 是一个有序列表,用特定的插入顺序来维护元素顺序。可以对列表中元素的插入位置进行控制,同时可以根据元素的索引访问元素。实现 List 接口的主要有 ArrayListLinkedListVector 等。

ArrayList

ArrayList 是一个动态数组,在随机访问元素时性能较高,但插入和删除元素效率较低。 ArrayList 都有一个初始容量,代表了数组的大小,在 ArrayList 快满时,会进行扩容操作,每次增长 1.5 倍大小。但 ArrayList 是非同步的,在多线程场景下不要使用。

LinkedList

LinkedList 是一个双向链表,由于实现方式不同,它不支持随机访问,但很容易在列表中间进行插入和删除操作。与 ArrayList 一样, LinkedList 也是非同步的。

Vector

VectorArrayList 类似,基于动态数组实现,但 Vector 是同步的。它的操作与 ArrayList 几乎一样。

Map

Map 是由一系列键值对组成的集合,提供了 keyValue 的映射。实现 Map 接口的有: HashMapTreeMapHashTableEnumMap 等。

HashMap

HashMap 以哈希表数据结构实现,查询对象时通过哈希函数将元素的哈希地址转换成数组索引,在出现碰撞冲突时,则使用链表的形式存储哈希地址相同的元素,在 JDK8 后,链表过长后会转换为红黑树。 HashMap 存储和查询效率较高,但需要考虑哈希函数、碰撞冲突等问题。

TreeMap

TreeMap 实现了 SortedMap 接口,内部以红黑树数据结构实现,其中键以某种排序规则排序,排序规则也可以通过 Comparator 比较器指定。

HashTable

HashTable 也是以哈希表数据结构实现,遇到冲突时采用链表的形式。类似于 HashMap ,但它的同步的。

EnumMap

EnumMap 是将枚举类型作为键值的 Map 。由于键的数量相对固定,所以在内部用一个数组存储对应值。通常来说,效率高于 HashMap

Set

Set 是一个不包括重复元素的集合,存入的元素没有顺序。内部通过 Map 实现, Set 里存储的值对应的是 Map 中的键,键对应的值是不变的,指向一个常量。实现 Set 接口的集合有: HashSetTreeSetEnumSet 等。

HashSet

HashSet 底层基于 HashMap 实现,它内部元素的顺序是由哈希码来决定的,所以它不保证 Set 的迭代顺序。可以放入 null ,但只能放入一个。

TreeSet

HashSet 类似,它是基于 TreeMap 实现,以某种排序规则排序。它是使用元素的自然顺序排序,或根据创建 Set 时提供的 Comparator 进行排序。但不允许存入 null 值。

EnumSet

EnumSet 基于 EnumMap 实现,是枚举专用的 Set ,其中所有元素都是枚举类型。

Queue

Queue 通常是指先进先出的队列,也不允许随机访问队列中的元素。而 Deque 接口是 Queue 的子接口,它代表一个双端队列。

ArrayDeque

ArrayDeque 是基于有首尾指针的数组(环形缓冲区)实现的双端队列,它只能从首尾取出或插入元素。底层由数组实现,可以指定容量,默认容量为 16 ,并根据添加元素个数,动态扩展。

PriorityQueue

PriorityQueue 是一个优先级队列,它使用自然顺序或者制定的比较器来排序。队列的头是按指定排序方式的最小元素。

Comparator 和 Comparable

ComparatorComparable 是两个接口,都可以用来对对象进行比较。

  • Comparable 接口用于当前对象和其他对象进行比较。它有一个 compareTo 方法,该方法只有一个参数。返回值为 int ,大于 0 表示当前对象大于参数对象;小于 0 表示当前对象小于参数对象;等于 0 表示两者相等。
  • Comparator 是一个比较器接口,用于对传入的两个对象进行比较。它有一个 compare 方法,该方法有两个参数。

例如,对一组 Student 对象进行排序,分别使用 ComparableComparator 接口实现功能。

Comparable

Comparable 接口实现在对象类的内部,之后对象就变成了一个可以比较大小的对象,也就可以用来排序了。

首先 Student 类需要实现 Comparable 接口,重写其 compareTo 方法:

public class Student implements Comparable<Student> {

    private String name;
    private int age;
    
    // setter、getter、toString
    
    @Override
    public int compareTo(Student another) {
        int flag = this.name.compareTo(another.name);
        if(flag == 0) {
            flag = this.age - another.age;
        }
        return flag;
    }
}
复制代码

然后利用 List 接口的 sort(Comparator<? super E> c) 默认方法,或者 Collections 工具类的 sort(List<T> list) 方法进行排序:

public static void main(String[] args) {
    List<Student> students = new ArrayList<>();
    students.add(new Student("a", 4));
    students.add(new Student("d", 2));
    students.add(new Student("c", 5));
    students.add(new Student("c", 3));

    students.sort(null);
    // Collections.sort(students);

    for (Student student : students) {
        System.out.println(student);
    }
}
复制代码

Comparator

Comparator 实现在对象类的外部,此时对象类的结构不需要有任何变化。

然后另外定义一个比较器类,实现 Comparator 接口并重写其 compare 方法:

class PersonComparator implements Comparator<Person> {

    @Override
    public int compare(Person o1, Person o2) {
        int flag = o1.getName().compareTo(o2.getName());
        if(flag == 0) {
            flag = o1.getAge() - o2.getAge();
        }
        return flag;
    }
}
复制代码

然后利用 List 接口的 sort(Comparator<? super E> c) 方法,或者 Collections 工具类的 sort(List<T> list, Comparator<? super T> c) 方法进行排序:

public static void main(String[] args) {
    List<Person> persons = new ArrayList<>();
    persons.add(new Person("a", 4));
    persons.add(new Person("d", 2));
    persons.add(new Person("c", 5));
    persons.add(new Person("c", 3));

    persons.sort(new PersonComparator());
    // Collections.sort(persons, new PersonComparator());

    for (Person person : persons) {
        System.out.println(person);
    }
}
复制代码
原文  https://juejin.im/post/5c6d1e04e51d454cff27a344
正文到此结束
Loading...