转载

同步器AbstractQueuedSynchronizer浅析

Java中的锁主要有:synchronized锁和JUC(java.util.concurrent)locks包中的锁。synchronized锁是JVM的内置锁,底层通过"monitorenter"和"monitorexit"字节码指令实现。JUC中的锁支持公平锁(synchronized锁是非公平锁),读写锁,锁请求中断,锁请求超时等。今天要说的AbstractQueuedSynchronizer(AQS)是JUC锁的基础。JUC中的ReentrantLock,ReentrantReadWriteLock,Semaphore,CountDownLatch等都用到了AQS作为同步器。可以说AQS是JUC(java.util.concurrent)的基础。

同步队列

AQS本质上是一个FIFO的队列,它的等待队列是“CLH”(Craig, Landin, and Hagersten)队列的变种。CLH队列通常用作自旋锁(spinlocks)。

同步器AbstractQueuedSynchronizer浅析

AQS使用一个int的state来记录当前锁的状态:

private volatile int state; // 状态
protected final int getState() {
    return state;
}
protected final void setState(int newState) {
    state = newState;
}
protected final boolean compareAndSetState(int expect, int update) { // 通过CAS设置状态
    // See below for intrinsics setup to support this
    return unsafe.compareAndSwapInt(this, stateOffset, expect, update);
}
复制代码

AQS支持两种锁模式:独占锁和共享锁。如果当前AQS独占锁被获取后,在独占锁线程未释放之前,其他的独占锁和共享锁请求都将被阻塞;如果共享锁被获取,独占锁请求将被阻塞,而其他的共享锁请求可以成功。在读写锁ReentrantReadWriteLock中,AQS的高16位表示读锁(共享锁)状态,低16位表示写锁(独占锁)状态。

Node类

static final class Node {

    // 标识当前节点在等待共享锁
    static final Node SHARED = new Node();
    // 标识当前节点在等待独占锁
    static final Node EXCLUSIVE = null;
    
    // 当前节点等待被中断或者超时
    static final int CANCELLED =  1;
    // 当前节点等待取消或者释放锁之后需要unpark它的后继节点
    static final int SIGNAL    = -1;
    // 当前节点在condition queue中等待
    static final int CONDITION = -2;
    // 只有头节点才能设置改状态,当请求处于共享状态下时,当前线程被唤醒之后可能还需要唤醒其他线程。后续节点需要传播该唤醒动作
    static final int PROPAGATE = -3;
    // 当前节点的等待状态
    volatile int waitStatus;

    // 前驱等待节点
    volatile Node prev;
    // 后置等待节点
    volatile Node next;

    // 当前节点关联的线程
    volatile Thread thread;

    // 指向condition queue等待的节点,或者指向SHARE节点,表明当前处于共享模式
    Node nextWaiter;

    // 当前节点是否等待共享锁
    final boolean isShared() {
        return nextWaiter == SHARED;
    }

    final Node predecessor() throws NullPointerException {
        Node p = prev;
        if (p == null)
            throw new NullPointerException();
        else
            return p;
    }

    Node() {    // Used to establish initial head or SHARED marker
    }

    Node(Thread thread, Node mode) {     // Used by addWaiter
        this.nextWaiter = mode;
        this.thread = thread;
    }

    Node(Thread thread, int waitStatus) { // Used by Condition
        this.waitStatus = waitStatus;
        this.thread = thread;
    }
}
复制代码

Node中定义了CANCELLED、SIGNAL、CONDITION和PROPAGATE四种状态:

  1. CANCELLED(1):代表当前节点等待超时或者被中断。
  2. SIGNAL(-1):当前节点取消或者释放锁之后通知它后继节点需要被唤醒。
  3. CONDITION(-2):当前节点在某个条件队列上等待。
  4. PROPAGATE(-3):只有头节点才会设置为改状态,表明当前处于共享模式中,节点被唤醒之后需要传播唤醒动作,继续唤醒其他的节点。

API

AQS中已经实现的与加锁和解锁有关的方法如下:

方法 作用
acquire(int) 获取独占锁,不可中断,可能线程会进入队列中等待
acquireInterruptibly(int) 获取独占锁,可以中断
tryAcquireNanos(int, long) 在指定时间之内尝试获取独占锁
release(int) 释放独占锁
acquireShared(int) 获取共享锁,不可中断
acquireSharedInterruptibly(int) 获取共享锁,可以中断
tryAcquireSharedNanos(int, long) 在指定时间之内尝试获取共享锁,可以中断
releaseShared(int) 释放共享锁

独占锁的获取和释放

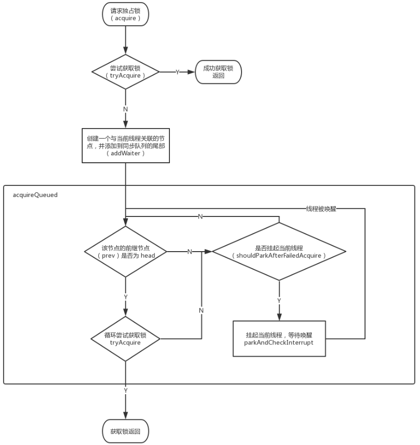
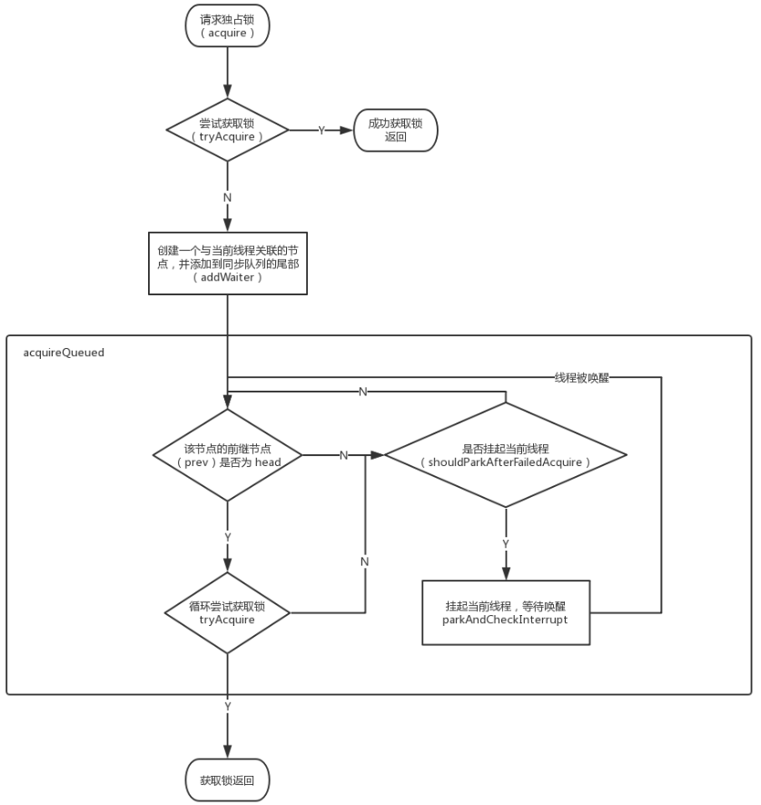
独占锁的获取

acquire用于获取独占锁,请求不可中断,首先会通过tryAcquire方法获取锁,如果获取失败,则进入等待队列中。tryAcquire方法在AQS中默认抛出一个异常,需要子类去实现具体的乐观获取独占锁的方式:

protected boolean tryAcquire(int arg) {
    throw new UnsupportedOperationException();
}
复制代码

如果tryAcquire获取失败,则通过addWaiter方法生成一个关联当前线程的waiter节点放入队列中,再通过acquireQueued方法获取锁。

// 将当前线程放入队列中等待
private Node addWaiter(Node mode) {
    Node node = new Node(Thread.currentThread(), mode); // 创建关联当前线程的等待节点
    // Try the fast path of enq; backup to full enq on failure
    Node pred = tail;
    if (pred != null) {
        node.prev = pred;
        if (compareAndSetTail(pred, node)) { // 通过CAS将节点放入队列的尾部
            pred.next = node;
            return node;
        }
    }
    enq(node);
    return node;
}
    
final boolean acquireQueued(final Node node, int arg) {
    boolean failed = true;
    try {
        boolean interrupted = false;
        for (;;) { // 循环重试
            final Node p = node.predecessor();
            if (p == head && tryAcquire(arg)) { // head不关联任何线程,是一个dummy节点,如果当前节点的前置节点是head,则通过tryAcquire方法尝试获取锁
                setHead(node); // 获取锁成功,设置当前节点为head,在setHead中会将node的thread和prev指针置为null。因为head节点不关联任何线程
                p.next = null; // help GC
                failed = false;
                return interrupted;
            }
            // shouldParkAfterFailedAcquire判断当前节点获取锁失败后是否需要挂起当前线程(park),如果需要挂起,则通过parkAndCheckInterrupt方法挂起线程(LockSupport.park),然后清除线程的中断状态(Thread.interrupted)。
            if (shouldParkAfterFailedAcquire(p, node) &&
                parkAndCheckInterrupt())
                interrupted = true; // 返回线程已经被中断
        }
    } finally {
        if (failed) // 最后如果失败,则取消锁请求
            cancelAcquire(node);
    }
}
复制代码

acquireQueued方法中是一个循环,如果判断当前节点是队列中的第一个节点并且通过tryAcquire获取到锁之后通过setHead将当前节点设置为head,在setHead方法中将head的thread和prev指针置为null,因为head不会关联任何线程。如果获取锁失败,则通过shouldParkAfterFailedAcquire判断当前节点获取锁失败后是否需要挂起当前线程,如果需要挂起当前线程,则通过parkAndCheckInterrupt方法来挂起当前线程,等待它的predecessor节点唤醒:

private static boolean shouldParkAfterFailedAcquire(Node pred, Node node) {
    int ws = pred.waitStatus;
    if (ws == Node.SIGNAL) // 当前节点的predecessor节点的waitStatus为SIGNAL,当predecessor释放锁时会唤醒当前线程
        /*
         * This node has already set status asking a release
         * to signal it, so it can safely park.
         */
        return true;
    if (ws > 0) { // 找到waitStatus不是CANCELLED的节点
        /*
         * Predecessor was cancelled. Skip over predecessors and
         * indicate retry.
         */
        do {
            node.prev = pred = pred.prev;
        } while (pred.waitStatus > 0);
        pred.next = node;
    } else {
        /*
         * waitStatus must be 0 or PROPAGATE.  Indicate that we
         * need a signal, but don't park yet.  Caller will need to
         * retry to make sure it cannot acquire before parking.
         */
        compareAndSetWaitStatus(pred, ws, Node.SIGNAL); // 设置predecessor的waitStatus为SIGNAL,代表当前节点需要predecessor的signal信号,但是当前线程还未挂起,线程需要在挂起之前需要重试
    }
    return false;
}

复制代码

下面是获取独占锁的流程图:

同步器AbstractQueuedSynchronizer浅析

独占锁的释放

public final boolean release(int arg) {
    if (tryRelease(arg)) { // tryRelease由子类复写
        Node h = head;
        if (h != null && h.waitStatus != 0)
            unparkSuccessor(h); // 唤醒后继节点
        return true;
    }
    return false;
}

private void unparkSuccessor(Node node) {
    /*
     * If status is negative (i.e., possibly needing signal) try
     * to clear in anticipation of signalling.  It is OK if this
     * fails or if status is changed by waiting thread.
     */
    int ws = node.waitStatus;
    if (ws < 0)
        compareAndSetWaitStatus(node, ws, 0);

    /*
     * Thread to unpark is held in successor, which is normally
     * just the next node.  But if cancelled or apparently null,
     * traverse backwards from tail to find the actual
     * non-cancelled successor.
     */
     // 如果当前节点的next节点为空或者next节点等待被取消则从从tail开始寻找可被唤醒的节点(waitStatus <= 0)
    Node s = node.next;
    if (s == null || s.waitStatus > 0) {
        s = null;
        for (Node t = tail; t != null && t != node; t = t.prev)
            if (t.waitStatus <= 0)
                s = t;
    }
    if (s != null)
        LockSupport.unpark(s.thread); // 唤醒线程
}
复制代码

独占锁的释放过程比较简单:

  1. 通过tryRelease释放占有的资源,子类需要复写该方法,修改AQS中的state。
  2. 唤醒后继等待的节点:找到waitStatus不是CANCELLED的节点,然后通过LockSupport.unpark方法唤醒该线程。

释放独占锁的流程图如下所示:

同步器AbstractQueuedSynchronizer浅析

共享锁的获取和释放

共享锁的获取

public final void acquireShared(int arg) {
    if (tryAcquireShared(arg) < 0) // 首先tryAcquireShared,如果成功则直接return,否则doAcquireShared
        doAcquireShared(arg);
}

private void doAcquireShared(int arg) {
    final Node node = addWaiter(Node.SHARED); // 将当前线程包装成Node放入队列中
    boolean failed = true;
    try {
        boolean interrupted = false;
        for (;;) { // 循环重试
            final Node p = node.predecessor(); // 当前节点的前置节点
            if (p == head) { // 如果当前节点的predecessor节点为head,则tryAcquireShared
                int r = tryAcquireShared(arg);
                if (r >= 0) {
                    setHeadAndPropagate(node, r); // 设置当前节点为头节点,并判断后继节点是否需要唤醒
                    p.next = null; // help GC
                    if (interrupted)
                        selfInterrupt();
                    failed = false;
                    return;
                }
            }
            // 前面说过这段代码,shouldParkAfterFailedAcquire判断当前节点获取锁失败后是否需要挂起当前线程(park),如果需要挂起,则通过parkAndCheckInterrupt方法挂起线程(LockSupport.park),然后清除线程的中断状态(Thread.interrupted)。
            if (shouldParkAfterFailedAcquire(p, node) &&
                parkAndCheckInterrupt())
                interrupted = true;
        }
    } finally {
        if (failed)
            cancelAcquire(node);
    }
}
复制代码

首先通过tryAcquireShared方法来获取共享锁,如果获取成功,则直接返回。否则将当前线程放入等待队列中,循环重试获取锁:如果当前节点的前置节点为head,则通过tryAcquireShared来获取锁,如果获取成功,则设置头节点,并判断后续节点是否需要唤醒;如果获取失败,则判断当前节点是否需要(shouldParkAfterFailedAcquire)挂起(LockSupport.lock),如果需要挂起线程,则通过LockSupport.park方法将当前线程挂起。 下面是获取共享锁的流程图:

同步器AbstractQueuedSynchronizer浅析

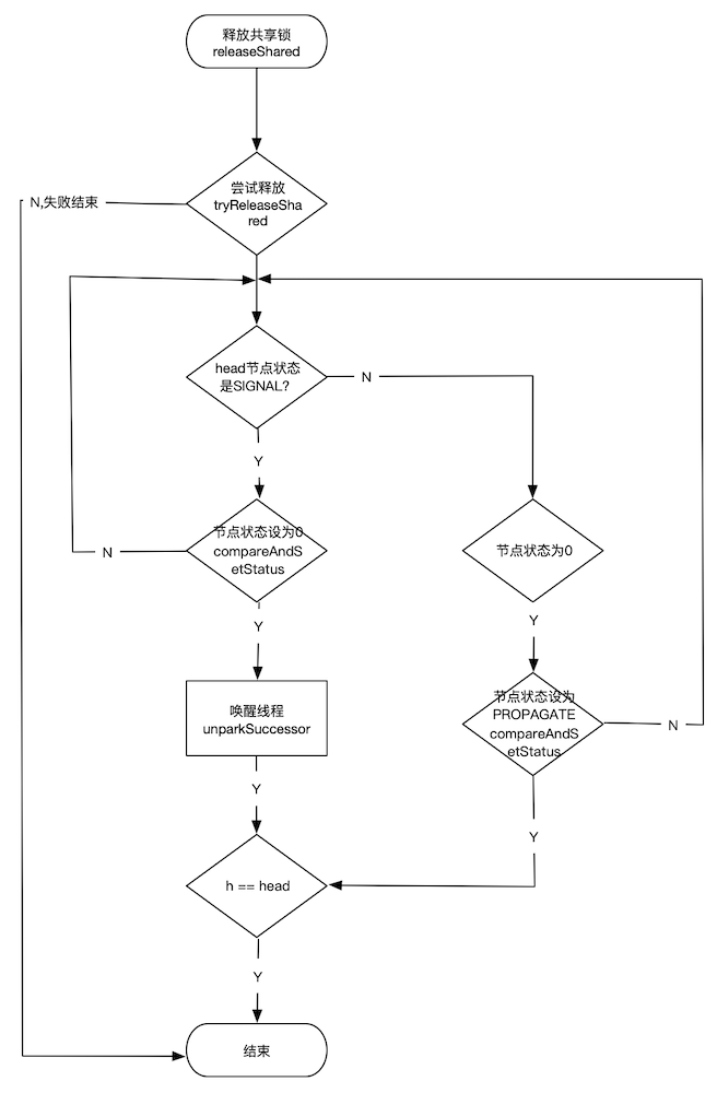
释放共享锁

public final boolean releaseShared(int arg) {
    if (tryReleaseShared(arg)) { // 如果tryReleaseShared成功则直接返回,否则doReleaseShared。tryReleaseShared需要子类复写该方法
        doReleaseShared();
        return true;
    }
    return false;
}
    
private void doReleaseShared() {
    /*
     * Ensure that a release propagates, even if there are other
     * in-progress acquires/releases.  This proceeds in the usual
     * way of trying to unparkSuccessor of head if it needs
     * signal. But if it does not, status is set to PROPAGATE to
     * ensure that upon release, propagation continues.
     * Additionally, we must loop in case a new node is added
     * while we are doing this. Also, unlike other uses of
     * unparkSuccessor, we need to know if CAS to reset status
     * fails, if so rechecking.
     */
    for (;;) {
        Node h = head;
        if (h != null && h != tail) {
            int ws = h.waitStatus;
            if (ws == Node.SIGNAL) { // waitStatus为SIGNAL的状态,需要唤醒后续节点
                if (!compareAndSetWaitStatus(h, Node.SIGNAL, 0)) // CAS充实将当前节点状态设为0
                    continue;            // loop to recheck cases
                unparkSuccessor(h); // 唤醒后继节点
            }
            else if (ws == 0 &&
                     !compareAndSetWaitStatus(h, 0, Node.PROPAGATE)) // 状态为0,没有后续节点需要唤醒,CAS设置状态为PROPAGATE
                continue;                // loop on failed CAS
        }
        if (h == head)                   // loop if head changed
            break;
    }
}
复制代码

doReleaseShared方法中,判断当前节点的waitStatus,如果为SIGNAL,说明需要唤醒后续节点,唤醒之前先CAS重试把节点状态修改为0,然后unparkSuccessor唤醒后续节点。如果当前节点的waitStatus为0,则说明后续没有节点需要唤醒,CAS重试将当前节点waitStatus状态修改为PROPAGATE。 下图是释放共享锁的流程图:

同步器AbstractQueuedSynchronizer浅析

超时和中断

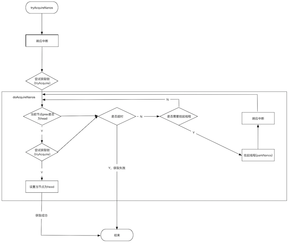
AQS支持加锁超时和中断机制,这也是JUC锁相对synchronized锁的优势。AQS支持独占锁和共享锁的超时和中断, public final boolean tryAcquireNanos(int arg, long nanosTimeout) 用于在超时时间之内获取独占锁, public final boolean tryAcquireSharedNanos(int arg, long nanosTimeout) 用于在超时时间之内获取共享锁。

public final boolean tryAcquireNanos(int arg, long nanosTimeout)
        throws InterruptedException {
    if (Thread.interrupted()) // 支持响应中断请求,首先判断当前线程是否被中断,如果中断了,则抛出异常,结束
        throw new InterruptedException();
    // tryAcquire需要子类实现,主要的加锁逻辑在doAcquireNanos方法中
    return tryAcquire(arg) ||
        doAcquireNanos(arg, nanosTimeout);
}
复制代码

tryAcquireNanos可以响应中断请求,首先检查线程是否被中断,如果被中断,则直接抛出异常,加锁失败。否则先通过tryAcquire尝试获取锁,如果成功则直接返回。如果失败,则通过doAcquireNanos来加锁。

private boolean doAcquireNanos(int arg, long nanosTimeout)
        throws InterruptedException {
    if (nanosTimeout <= 0L)
        return false;
    final long deadline = System.nanoTime() + nanosTimeout; // 计算本次请求的deadline
    final Node node = addWaiter(Node.EXCLUSIVE); // 将当前线程加入等待队列中
    boolean failed = true;
    try {
        for (;;) {
            final Node p = node.predecessor();
            if (p == head && tryAcquire(arg)) { // 如果当前节点的predecessor为head,则tryAcquire尝试获取锁,如果成功则设置当前节点为头节点,返回true
                setHead(node); // 设置当前节点为head,设置head节点的thread和prev指针为null
                p.next = null; // help GC
                failed = false;
                return true;
            }
            nanosTimeout = deadline - System.nanoTime(); // 截止deadline之前本次请求还剩余的时间
            if (nanosTimeout <= 0L) // nanosTimeout小于等于0,说明本次deadline已经到了,返回false,加锁失败
                return false;
            // 本次加锁失败,通过shouldParkAfterFailedAcquire判断是否需要挂起当前线程,如果需要挂起向前线程,并且nanosTimeout大于spinForTimeoutThreshold,则挂起当前线程nanosTime。
            // 这里的spinForTimeoutThreshold相当于一个挂起线程的最小时间阈值,如果小于等于这个时间,则直接重试就可以了,而不是挂起线程,因为挂起和唤醒线程是有性能开销的
            if (shouldParkAfterFailedAcquire(p, node) &&
                nanosTimeout > spinForTimeoutThreshold)
                LockSupport.parkNanos(this, nanosTimeout); // 挂起线程
            if (Thread.interrupted()) // 响应中断请求
                throw new InterruptedException();
        }
    } finally {
        if (failed)
            cancelAcquire(node);
    }
}
复制代码

根据用户设置的超时时间,计算本次加锁的deadline,在循环体中判断当前时间是否已经超过deadline,如果超过返回false,加锁失败。循环体中首先判断当前节点的predecessor是不是head,如果是head,则尝试加锁,如果加锁成功则设置当前节点为head。如果加锁失败,计算本次离deadline还剩多长时间,如果已经到了deadline则返回false,加锁失败。如果还未到deadline,如果shouldParkAfterFailedAcquire为true并且nanosTimeout大于spinForTimeoutThreshold则挂起当前线程。否则先响应中断请求再循环重试。 流程图如下:

同步器AbstractQueuedSynchronizer浅析

总结

  1. AQS是JUC锁的基础,ReentrantLock,ReentrantReadWriteLock,Semaphore,CountDownLatch都用到了AQS作为其同步器。
  2. AQS本质是上一个FIFO队列,它使用一个int state来表示当前同步状态,提供了setState,getState和compareAndSetWaitStatus来获取和设置状态。
  3. AQS中已经实现了acquire,acquireInterruptibly,tryAcquireNanos,release,acquireShared,acquireSharedInterruptibly,tryAcquireSharedNanos和releaseShared等方法。tryAcquire,tryRelease,tryAcquireShared,tryReleaseShared这些方法在AQS中没有具体的实现(只抛异常),需要子类去覆写。
原文  https://juejin.im/post/5c7261f25188256262174d05
正文到此结束
Loading...