转载

mybatis源码解读---一条sql的旅程

前言:本文从原始的mybatis源码开始分析一条sql语句的执行过程,我们常用的mybatis基本都是spring封装过的,本文不涉及spring封装部分。

一、mybatis使用步骤

我们先通过一个简单的实例回顾一下原生mybatis的使用步骤

场景:我们要通过用户id获取用户的详细信息,使用mybatis要经过如下四个步骤(sql如下)

select user_id as userId,user_name userName,age from op_user_info where user_id>#{userId}
复制代码

1.配置mybatis-config.xml文件

其中最重要的两个配置一个是dataSource(数据源)、mappers(mapper文件路径)

<configuration> 
  <dataSource type="POOLED">
    <property name="driver" value="${driver}"/>
    <property name="url" value="${url}"/>
    <property name="username" value="${username}"/>
    <property name="password" value="${password}"/>
  </dataSource>
  <mappers>
     <mapper class="classpath*:mybatis/UserMapper.xml"/>
  </mappers>
   ....
</configuration>  
复制代码

2.编写一个mappr-xx.xml文件

<mapper namespace="com.alibaba.test.UserDao">
     <select id="getUser" parameterType="com.alibaba.test.UserBO"
            resultType="com.alibaba.test.UserDO">
   select user_id as userId,user_name userName,age from op_user_info where user_id>#{userId}
      </select>
     ......
</mapper>
复制代码

3.编写一个接口Interface

public interface UserDao {
    public UserDO getUser(UserBO UserBO)
    .......
}
复制代码

​ <!--注意这里接口的方法名和mappr-xx.xml中的id一一对应-->

mybatis源码解读---一条sql的旅程

4.开始查询数据库

注意我们在查询数据的时候有两种选择

4.1 第一种方式,使用SqlSession的方法直接获取

SqlSession sqlSession = sqlSessionFactory.openSession();
try {
  UserBO  userBO= new UserBO();
  userBO.setUserId(148736);
  UserDO user = (UserDO) sqlSession.select("com.alibaba.test.UserDao.getUser", userBO);
} finally {
  session.close();
}
复制代码

注意mybatis所有的操作增删改查都是从这句代码开始,后面我们分析sql的执行流程时也将从这句代码开始。

mybatis源码解读---一条sql的旅程

4.2 第二种方式,通过接口UserDao的实现类获取

SqlSession session = sqlSessionFactory.openSession();
try {
  UserBO  userBO= new UserBO();
  userBO.setUserId(148736);
  UserDao userDao = session.getMapper(UserDao.class);
  UserDO user    userDao.getUser(userBO);
} finally {
session.close();
}
复制代码

分析:第二种方式使用了动态代理的方式获取了Interface(UserDao)的实现类,最终还是通过第一种方式获取数据,一直跟踪代码在MapperProxy类中可以找到这段逻辑

public class MapperProxy<T> implements InvocationHandler, Serializable {
  @Override
  public Object invoke(Object proxy, Method method, Object[] args) throws Throwable {
    if (Object.class.equals(method.getDeclaringClass())) {
      try {
        return method.invoke(this, args);
      } catch (Throwable t) {
        throw ExceptionUtil.unwrapThrowable(t);
      }
    }
    final MapperMethod mapperMethod = cachedMapperMethod(method);
    return mapperMethod.execute(sqlSession, args);
  }
}
复制代码

所以我们得出结论mybatis所有的操作增删改查都是从这句代码开始

mybatis源码解读---一条sql的旅程

二、mybatis初始化

在此之前我们先了解下mybatis初始化阶段做了些什么事情,顺便找出我们的主角SqlSession是怎么产生的

1.mybatis初始化逻辑

1)String resource = "org/mybatis/example/mybatis-config.xml";
2)InputStream inputStream = Resources.getResourceAsStream(resource);
3)SqlSessionFactory sqlSessionFactory = new SqlSessionFactoryBuilder().build(inputStream);
4)SqlSession session = sqlSessionFactory.openSession();
复制代码

跟踪第二行代码可以看到mybatis将配置文件mybatis-config.xml中的所有信息都解析到了工厂类SqlSessionFactory中,SqlSessionFactory将所有的配置信息保存在了Configuration类中。SqlSession就是从SqlSessionFactory中创建的。

2.Configuration类

Configuration中存放了mybatis-config.xml中的所有配置信息

mybatis源码解读---一条sql的旅程

其中

1)Environment environment封装了数据源信息

mybatis源码解读---一条sql的旅程

2) protected final Map mappedStatements 封装了mapepr-xx.xml中的信息。

其中Map的key为mapepr-xx.xml中中的namespace+id,MappedStatement封装了

….

mybatis源码解读---一条sql的旅程

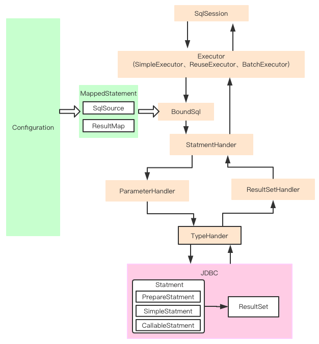
三、mybatis中几个重要的类

  • SqlSession 作为MyBatis工作的主要顶层API,表示和数据库交互的会话,完成必要数据库增删改查功能

  • Executor MyBatis执行器,是MyBatis 调度的核心,负责SQL语句的生成和查询缓存的维护

  • StatementHandler 封装了JDBC Statement操作,负责对JDBC statement 的操作,如设置参数、将Statement结果集转换成List集合。

  • ParameterHandler 负责对用户传递的参数转换成JDBC Statement 所需要的参数,

  • ResultSetHandler 负责将JDBC返回的ResultSet结果集对象转换成List类型的集合;

  • TypeHandler 负责java数据类型和jdbc数据类型之间的映射和转换

  • MappedStatement MappedStatement维护了一条节点的封装,

  • SqlSource 负责根据用户传递的parameterObject,动态地生成SQL语句,将信息封装到BoundSql对象中,并返回

  • BoundSql 表示动态生成的SQL语句以及相应的参数信息

  • Configuration MyBatis所有的配置信息都维持在Configuration对象之中。

四、数据查询的执行流程

1.通过第一篇文章的分析我们知道所有的执行流程从这句代码开始,其中"com.alibaba.test.UserDao.getUser"是

Configuration类中 Map mappedStatements的key值。

UserDO user = (UserDO) sqlSession.select("com.alibaba.test.UserDao.getUser", userBO);
复制代码

2.进入select方法发现首先根据statementId从 Map mappedStatements中获取到了封装的MappedStatement,然后将数据查询操作委托给了Executor executor。

public void select(String statement, Object parameter, RowBounds rowBounds, ResultHandler handler) {
  try {
    MappedStatement ms = configuration.getMappedStatement(statement);
    executor.query(ms, wrapCollection(parameter), rowBounds, handler);
  } catch (Exception e) {
    throw ExceptionFactory.wrapException("Error querying database.  Cause: " + e, e);
  } finally {
    ErrorContext.instance().reset();
  }
}
复制代码

3.跟踪executor的query方法。说道Executor,mybatis有三种,他们的区别如下

SimpleExecutor :每执行一次update或select,就开启一个Statement对象,用完立刻关闭Statement对象。(可以是Statement或PrepareStatement对象)

ReuseExecutor :执行update或select,以sql作为key查找Statement对象,存在就使用,不存在就创建,用完后,不关闭Statement对象,而是放置于Map内,供下一次使用。(可以是Statement或PrepareStatement对象),代码如下

BatchExecutor :执行update(没有select,JDBC批处理不支持select),将所有sql都添加到批处理中(addBatch()),等待统一执行(executeBatch()),它缓存了多个Statement对象,每个Statement对象都是addBatch()完毕后,等待逐一执行executeBatch()批处理的;

我们进入SimpleExecutor的query方法,在这个方法中通过ms.getBoundSql(parameter)生成了具体运行的sql。并将结果存在了BoundSql中。并为当前的查询创建一个缓存Key ,至此我们得到了一个可以正常运行的完整sql。

@Override
 public <E> List<E> query(MappedStatement ms, Object parameter, RowBounds rowBounds, ResultHandler resultHandler) throws SQLException {
   // 1.根据具体传入的参数,动态地生成需要执行的SQL语句,用BoundSql对象表示    
   BoundSql boundSql = ms.getBoundSql(parameter);
    // 2.为当前的查询创建一个缓存Key  
   CacheKey key = createCacheKey(ms, parameter, rowBounds, boundSql);
   return query(ms, parameter, rowBounds, resultHandler, key, boundSql);
}
复制代码

4.继续跟踪query(ms, parameter, rowBounds, resultHandler, key, boundSql);

这段代码中根据上一步获取的CacheKey从缓存中获取结果,如果缓存结果为空则调用

queryFromDatabase(ms, parameter, rowBounds, resultHandler, key, boundSql);

public <E> List<E> query(MappedStatement ms, Object parameter, RowBounds rowBounds, ResultHandler resultHandler, CacheKey key, BoundSql boundSql) throws SQLException {
  ErrorContext.instance().resource(ms.getResource()).activity("executing a query").object(ms.getId());
  if (closed) {
    throw new ExecutorException("Executor was closed.");
  }
  if (queryStack == 0 && ms.isFlushCacheRequired()) {
    clearLocalCache();
  }
  List<E> list;
  try {
    queryStack++;
    list = resultHandler == null ? (List<E>) localCache.getObject(key) : null;
    if (list != null) {
      handleLocallyCachedOutputParameters(ms, key, parameter, boundSql);
    } else {
      list = queryFromDatabase(ms, parameter, rowBounds, resultHandler, key, boundSql);
    }
  } finally {
    queryStack--;
  }
  if (queryStack == 0) {
    for (DeferredLoad deferredLoad : deferredLoads) {
      deferredLoad.load();
    }
    // issue #601
    deferredLoads.clear();
    if (configuration.getLocalCacheScope() == LocalCacheScope.STATEMENT) {
      // issue #482
      clearLocalCache();
    }
  }
  return list;
}
复制代码

5.我们继续跟踪queryFromDatabase。这个方法先执行查询返回list并将结果存入缓存中。

private <E> List<E> queryFromDatabase(MappedStatement ms, Object parameter, RowBounds rowBounds, ResultHandler resultHandler, CacheKey key, BoundSql boundSql) throws SQLException {
  List<E> list;
  localCache.putObject(key, EXECUTION_PLACEHOLDER);
  try {
      //4. 执行查询,返回List 结果,然后    将查询的结果放入缓存之中  
    list = doQuery(ms, parameter, rowBounds, resultHandler, boundSql);
  } finally {
    localCache.removeObject(key);
  }
  localCache.putObject(key, list);
  if (ms.getStatementType() == StatementType.CALLABLE) {
    localOutputParameterCache.putObject(key, parameter);
  }
  return list;
}
复制代码

6.根据 doQuery(ms, parameter, rowBounds, resultHandler, boundSql);方法。以上都是抽象类BaseExecutor中的方法。至此进入默认实现类SimpleExecutor。

SimpleExecutor.doQuery源码

@Override
public <E> List<E> doQuery(MappedStatement ms, Object parameter, RowBounds rowBounds, ResultHandler resultHandler, BoundSql boundSql) throws SQLException {
  Statement stmt = null;
  try {
     // 根据既有的参数,创建StatementHandler对象来执行查询操作  
    Configuration configuration = ms.getConfiguration();
    StatementHandler handler = configuration.newStatementHandler(wrapper, ms, parameter, rowBounds, resultHandler, boundSql);
     //创建java.Sql.Statement对象,传递给StatementHandler对象  
    stmt = prepareStatement(handler, ms.getStatementLog());
      //调用StatementHandler.query()方法,返回List结果集  
    return handler.<E>query(stmt, resultHandler);
  } finally {
    closeStatement(stmt);
  }
}
复制代码

该函数的作用如下:

6.1 根据既有的参数,创建StatementHandler对象来执行查询操作,在这段代码中我们发现了 interceptorChain.pluginAll(statementHandler) ,我们经常见到的mybatis拦截器就是在这个地方开始生效的。

public StatementHandler newStatementHandler(Executor executor, MappedStatement mappedStatement, Object parameterObject, RowBounds rowBounds, ResultHandler resultHandler, BoundSql boundSql) {
  StatementHandler statementHandler = new RoutingStatementHandler(executor, mappedStatement, parameterObject, rowBounds, resultHandler, boundSql);
  statementHandler = (StatementHandler) interceptorChain.pluginAll(statementHandler);
  return statementHandler;
}
复制代码

6.2 调用prepareStatement方法创建java.Sql.Statement对象,并对创建的Statement对象设置参数,即设置SQL 语句中 ? 设置为指定的参数 ,最后传递给StatementHandler对象

private Statement prepareStatement(StatementHandler handler, Log statementLog) throws SQLException {
  Statement stmt;
  Connection connection = getConnection(statementLog);
  stmt = handler.prepare(connection, transaction.getTimeout());
  handler.parameterize(stmt);
  return stmt;
}
复制代码

6.3 调用StatementHandler.query()方法

StatementHandler对象负责设置Statement对象中的查询参数、处理JDBC返回的resultSet,将resultSet加工为List

6.3.1进入PreparedStatementHandler的query方法,该函数中终于看到了我们熟悉的代码。进行了最终的数据库查询操作。并将结果交给了ResultSetHandler处理

@Override
public <E> List<E> query(Statement statement, ResultHandler resultHandler) throws SQLException {
  PreparedStatement ps = (PreparedStatement) statement;
  ps.execute();
 return resultSetHandler.<E> handleResultSets(ps);
复制代码

6.3.2 跟踪ResultSetHandler的实现类DefaultResultSetHandler。找到了handleResultSets方法。

ResultSetHandler的handleResultSets(Statement) 方法会将Statement语句执行后生成的resultSet 结果集转换成List 结果集

@Override
public List<Object> handleResultSets(Statement stmt) throws SQLException {
  ErrorContext.instance().activity("handling results").object(mappedStatement.getId());

  final List<Object> multipleResults = new ArrayList<Object>();

  int resultSetCount = 0;
  ResultSetWrapper rsw = getFirstResultSet(stmt);

  List<ResultMap> resultMaps = mappedStatement.getResultMaps();
  int resultMapCount = resultMaps.size();
  validateResultMapsCount(rsw, resultMapCount);
  while (rsw != null && resultMapCount > resultSetCount) {
    ResultMap resultMap = resultMaps.get(resultSetCount);
    handleResultSet(rsw, resultMap, multipleResults, null);
    rsw = getNextResultSet(stmt);
    cleanUpAfterHandlingResultSet();
    resultSetCount++;
  }

  String[] resultSets = mappedStatement.getResultSets();
  if (resultSets != null) {
    while (rsw != null && resultSetCount < resultSets.length) {
      ResultMapping parentMapping = nextResultMaps.get(resultSets[resultSetCount]);
      if (parentMapping != null) {
        String nestedResultMapId = parentMapping.getNestedResultMapId();
        ResultMap resultMap = configuration.getResultMap(nestedResultMapId);
        handleResultSet(rsw, resultMap, null, parentMapping);
      }
      rsw = getNextResultSet(stmt);
      cleanUpAfterHandlingResultSet();
      resultSetCount++;
    }
  }

  return collapseSingleResultList(multipleResults);
}
复制代码

五、总结

sql执行流程总结如下:

1.调用SqlSession的select方法,传入StatementId(Mappr-xx.xml的namespace+id)和查询条件参数

2.调用Configuration的getMappedStatement方法获取StatementId对应的MappedStatement,并调用Executor的query方法

3.调用Executor的query方法,根据入参获取具体的sql,封装到BoundSql中

4.创建StatementHandler对象执行查询操作

5.ResultSetHandler将查询结果转化为需要的格式

mybatis源码解读---一条sql的旅程

mybatis源码解读---一条sql的旅程

原文  https://juejin.im/post/5c789fdb518825629f3872e1
正文到此结束
Loading...