转载

java基于虹软sdk实现人脸识别(demo)

开发环境准备:

开发使用到的软件和工具:

Jdk8、mysql5.7、libarcsoft_face.dll(so)、libarcsoft_face_engine.dll(so)、libarcsoft_face_engine_jni.dll(so)、idea

注:libarcsoft_face.dll(so)、libarcsoft_face_engine.dll(so)、libarcsoft_face_engine_jni.dll(so)、app-id、sdk-key可以到虹软官网 http://ai.arcsoft.com.cn/ 免费申请下载

本地配置:

* 配置环境(推荐jdk8,mysql5.7,maven3,idea)
* 引擎库libarcsoft_face、libarcsoft_face_engine、libarcsoft_face_engine_jni。把dll或so文件拷贝到java.library.path所包含的路径下,注意区分X86和X64,和当前jdk版本一致。

初始化项目

创建数据库arcsoft_face_demo,执行脚本arcsoft_face_demo.sql

使用idea启动项目

* 修改配置文件srcmainresourcesapplication.properties
    * 填写数据库地址:spring.datasource.druid.url
    * 填写数据库用户名:spring.datasource.druid.username
    * 填写数据库密码:spring.datasource.druid.password
    * 填写人脸识别id:config.freesdk.app-id
    * 填写人脸识别key:config.freesdk.sdk-key

启动项目

* 在com.arcsoft.facedemo包下,右击Application,选择Run ‘Application’

项目访问地址

* http://127.0.0.1:8080/demo

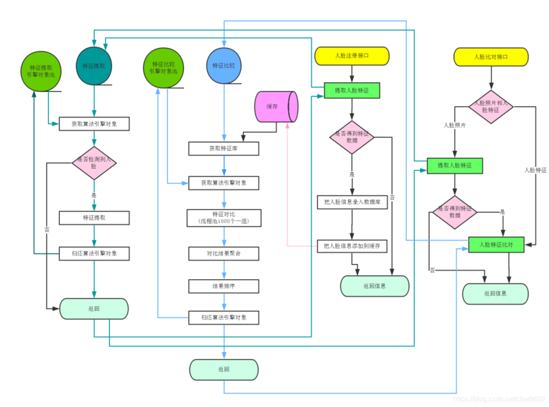
项目流程图

java基于虹软sdk实现人脸识别(demo)

效果图:

java基于虹软sdk实现人脸识别(demo)

demo文件下载

https://download.csdn.net/dow...

原文  https://segmentfault.com/a/1190000018356654
正文到此结束
Loading...