转载

深入分析synchronized原理(二)

深入分析synchronized原理(二)

上一篇文章介绍了多线程的概念及 synchronized 的使用方法 《synchronized的使用(一)》 ,但是仅仅会用还是不够的,只有了解其底层实现才能在开发过程中运筹帷幄,所以本篇探讨 synchronized 的实现原理及锁升级(膨胀)的过程。

synchronized实现原理

synchronized 是依赖于 JVM 来实现同步的,在同步方法和代码块的原理有点区别。

同步代码块

我们在代码块加上 synchronized 关键字

public void synSay() {
    synchronized (object) {
        System.out.println("synSay----" + Thread.currentThread().getName());
    }
}

编译之后,我们利用反编译命令 javap -v xxx.class 查看对应的字节码,这里为了减少篇幅,我就只粘贴对应的方法的字节码。

public void synSay();
  descriptor: ()V
  flags: ACC_PUBLIC
  Code:
    stack=3, locals=3, args_size=1
       0: aload_0
       1: getfield      #2                  // Field object:Ljava/lang/String;
       4: dup
       5: astore_1
       6: monitorenter
       7: getstatic     #3                  // Field java/lang/System.out:Ljava/io/PrintStream;
      10: new           #4                  // class java/lang/StringBuilder
      13: dup
      14: invokespecial #5                  // Method java/lang/StringBuilder."<init>":()V
      17: ldc           #6                  // String synSay----
      19: invokevirtual #7                  // Method java/lang/StringBuilder.append:(Ljava/lang/String;)Ljava/lang/StringBuilder;
      22: invokestatic  #8                  // Method java/lang/Thread.currentThread:()Ljava/lang/Thread;
      25: invokevirtual #9                  // Method java/lang/Thread.getName:()Ljava/lang/String;
      28: invokevirtual #7                  // Method java/lang/StringBuilder.append:(Ljava/lang/String;)Ljava/lang/StringBuilder;
      31: invokevirtual #10                 // Method java/lang/StringBuilder.toString:()Ljava/lang/String;
      34: invokevirtual #11                 // Method java/io/PrintStream.println:(Ljava/lang/String;)V
      37: aload_1
      38: monitorexit
      39: goto          47
      42: astore_2
      43: aload_1
      44: monitorexit
      45: aload_2
      46: athrow
      47: return
    Exception table:
       from    to  target type
           7    39    42   any
          42    45    42   any
    LineNumberTable:
      line 21: 0
      line 22: 7
      line 23: 37
      line 24: 47
    LocalVariableTable:
      Start  Length  Slot  Name   Signature
          0      48     0  this   Lcn/T1;
    StackMapTable: number_of_entries = 2
      frame_type = 255 /* full_frame */
        offset_delta = 42
        locals = [ class cn/T1, class java/lang/Object ]
        stack = [ class java/lang/Throwable ]
      frame_type = 250 /* chop */
        offset_delta = 4

可以发现 synchronized 同步代码块是通过加 monitorentermonitorexit 指令实现的。

每个对象都有个 监视器锁(monitor) ,当 monitor 被占用的时候就代表对象处于锁定状态,而 monitorenter 指令的作用就是获取 monitor 的所有权, monitorexit 的作用是释放 monitor 的所有权,这两者的工作流程如下:

monitorenter:

  1. 如果 monitor 的进入数为0,则线程进入到 monitor ,然后将进入数设置为 1 ,该线程称为 monitor 的所有者。
  2. 如果是线程已经拥有此 monitor (即 monitor 进入数不为0),然后该线程又重新进入 monitor ,则将 monitor 的进入数 +1 ,这个即为 锁的重入
  3. 如果其他线程已经占用了 monitor ,则该线程进入到 阻塞状态,知道 monitor 的进入数为0,该线程再去重新尝试获取 monitor 的所有权

monitorexit:执行该指令的线程必须是 monitor 的所有者,指令执行时, monitor 进入数 -1 ,如果 -1 后进入数为 0 ,那么线程退出 monitor ,不再是这个 monitor 的所有者。这个时候其它阻塞的线程可以尝试获取 monitor 的所有权。

同步方法

在方法上加上 synchronized 关键字

synchronized public void synSay() {
    System.out.println("synSay----" + Thread.currentThread().getName());
}

编译之后,我们利用反编译命令 javap -v xxx.class 查看对应的字节码,这里为了减少篇幅,我就只粘贴对应的方法的字节码。

public synchronized void synSay();
  descriptor: ()V
  flags: ACC_PUBLIC, ACC_SYNCHRONIZED
  Code:
    stack=3, locals=1, args_size=1
       0: getstatic     #2                  // Field java/lang/System.out:Ljava/io/PrintStream;
       3: new           #3                  // class java/lang/StringBuilder
       6: dup
       7: invokespecial #4                  // Method java/lang/StringBuilder."<init>":()V
      10: ldc           #5                  // String synSay----
      12: invokevirtual #6                  // Method java/lang/StringBuilder.append:(Ljava/lang/String;)Ljava/lang/StringBuilder;
      15: invokestatic  #7                  // Method java/lang/Thread.currentThread:()Ljava/lang/Thread;
      18: invokevirtual #8                  // Method java/lang/Thread.getName:()Ljava/lang/String;
      21: invokevirtual #6                  // Method java/lang/StringBuilder.append:(Ljava/lang/String;)Ljava/lang/StringBuilder;
      24: invokevirtual #9                  // Method java/lang/StringBuilder.toString:()Ljava/lang/String;
      27: invokevirtual #10                 // Method java/io/PrintStream.println:(Ljava/lang/String;)V
      30: return
    LineNumberTable:
      line 20: 0
      line 21: 30
    LocalVariableTable:
      Start  Length  Slot  Name   Signature
          0      31     0  this   Lcn/T1;

从字节码上看,加有 synchronized 关键字的方法,常量池中比普通的方法多了个 ACC_SYNCHRONIZED 标识, JVM 就是根据这个标识来实现方法的同步。

当调用方法的时候,调用指令会检查方法是否有 ACC_SYNCHRONIZED 标识,有的话 线程需要先获取 monitor ,获取成功才能继续执行方法,方法执行完毕之后,线程再释放 monitor ,同一个 monitor 同一时刻只能被一个线程拥有。

两种同步方式区别

synchronized 同步代码块的时候通过加入字节码 monitorentermonitorexit 指令来实现 monitor 的获取和释放,也就是需要 JVM通过字节码显式的去获取和释放monitor实现同步 ,而synchronized同步方法的时候,没有使用这两个指令,而是检查方法的 ACC_SYNCHRONIZED 标志是否被设置,如果设置了则线程需要先去获取monitor,执行完毕了线程再释放monitor,也就是不需要JVM去显式的实现。

这两个同步方式实际都是通过获取monitor和释放monitor来实现同步的,而monitor的实现依赖于底层操作系统的 mutex 互斥原语,而操作系统实现线程之间的切换的时候需要从用户态转到内核态,这个转成过程开销比较大。

线程获取、释放 monitor 的过程如下:

深入分析synchronized原理(二)

线程尝试获取 monitor 的所有权,如果获取失败说明 monitor 被其他线程占用,则将线程加入到的 同步队列 中,等待其他线程释放 monitor 当其他线程释放 monitor 后,有可能刚好有线程来获取 monitor 的所有权,那么系统会将 monitor 的所有权给这个线程,而不会去唤醒同步队列的第一个节点去获取,所以 synchronized 是非公平锁 。如果线程获取 monitor 成功则进入到 monitor 中,并且将其进入数 +1

关于什么是公平锁、非公平锁可以参考一下美团技术团队写的 《不可不说的Java“锁”事》

到这里我们也清楚了 synchronized 的语义底层是通过一个 monitor 的对象完成,其实 waitnotiyfnotifyAll 等方法也是依赖于 monitor 对象来完成的, 这也就是为什么需要在同步方法或者同步代码块中调用的原因(需要先获取对象的锁,才能执行),否则会抛出 java.lang.IllegalMonitorStateException 的异常

Java对象的组成

我们知道了线程要访问同步方法、代码块的时候,首先需要取得锁,在退出或者抛出异常的时候又必须释放锁,那么锁到底是什么?又储存在哪里?

为了解开这个疑问,我们需要进入 Java虚拟机(JVM) 的世界。在 HotSpot 虚拟机中, Java 对象在内存中储存的布局可以分为 3 块区域: 对象头实例数据对齐填充synchronized使用的锁对象储存在对象头中

深入分析synchronized原理(二)

深入分析synchronized原理(二)

对象头

对象头的数据长度在 32 位和 64 位(未开启压缩指针)的虚拟机中分别为 32bit64bit 。对象头由以下三个部分组成:

  • Mark Word:记录了对象和锁的有关信息,储存对象自身的运行时数据,如哈希码(HashCode)、 GC 分代年龄、锁标志位、线程持有的锁、偏向线程 ID 、偏向时间戳、对象分代年龄等。 注意这个Mark Word结构并不是固定的,它会随着锁状态标志的变化而变化,而且里面的数据也会随着锁状态标志的变化而变化,这样做的目的是为了节省空间
  • 类型指针:指向对象的类元数据的指针,虚拟机通过这个指针来确定这个对象是哪个类的实例。
  • 数组长度:这个属性只有数组对象才有,储存着数组对象的长度。

32 位虚拟机下, Mark Word 的结构和数据可能为以下 5 种中的一种。

深入分析synchronized原理(二)

64 位虚拟机下, Mark Word 的结构和数据可能为以下 2 种中的一种。

深入分析synchronized原理(二)

这里重点注意 是否偏向锁锁标志位 ,这两个标识和 synchronized 的锁膨胀息息相关。

实例数据

储存着对象的实际数据,也就是我们在程序中定义的各种类型的字段内容。

对齐填充

HotSpot 虚拟机的对齐方式为 8 字节对齐,即一个对象必须为 8 字节的整数倍,如果不是,则通过这个对齐填充来占位填充。

synchronized锁膨胀过程

上文介绍的 “ synchronized 实现原理” 实际是synchronized实现 重量级锁的原理 ,那么上文频繁提到 monitor 对象和对象又存在什么关系呢,或者说 monitor 对象储存在对象的哪个地方呢?

在对象的对象头中,当锁的状态为重量级锁的时候,它的指针即指向 monitor 对象 ,如图:

深入分析synchronized原理(二)

深入分析synchronized原理(二)

那锁的状态为其它状态的时候是不是就没用上 monitor 对象?答案:是的。

这也是 JVMsynchronized 的优化,我们知道重量级锁的实现是基于底层操作系统的 mutex 互斥原语的,这个开销是很大的。所以 JVMsynchronized 做了优化, JVM 先利用对象头实现锁的功能,如果线程的竞争过大则会将锁升级(膨胀)为重量级锁,也就是使用 monitor 对象。当然 JVM 对锁的优化不仅仅只有这个,还有引入适应性自旋、锁消除、锁粗化、轻量级锁、偏向锁等。

那么锁的是怎么进行膨胀的或者依据什么来膨胀,这也就是本篇需要介绍的重点,首先我们需要了解几个概念。

锁的优化

自旋锁和自适应性自旋锁

自旋:当有个线程 A 去请求某个锁的时候,这个锁正在被其它线程占用,但是线程 A 并不会马上进入阻塞状态,而是循环请求锁(自旋)。这样做的目的是因为很多时候持有锁的线程会很快释放锁的,线程 A 可以尝试一直请求锁,没必要被挂起放弃 CPU 时间片,因为线程被挂起然后到唤醒这个过程开销很大,当然如果线程 A 自旋指定的时间还没有获得锁,仍然会被挂起。

自适应性自旋:自适应性自旋是自旋的升级、优化,自旋的时间不再固定,而是由前一次在同一个锁上的自旋时间及锁的拥有者的状态决定。例如 线程如果自旋成功了,那么下次自旋的次数会增多 ,因为 JVM 认为既然上次成功了,那么这次自旋也很有可能成功,那么它会允许自旋的次数更多。反之,如果 对于某个锁,自旋很少成功 ,那么在以后获取这个锁的时候,自旋的次数会变少甚至忽略,避免浪费处理器资源。有了自适应性自旋,随着程序运行和性能监控信息的不断完善, JVM 对程序锁的状况预测就会变得越来越准确, JVM 也就变得越来越聪明。

锁消除

锁消除是指虚拟机即时编译器在运行时, 对一些代码上要求同步,但是被检测到不可能存在共享数据竞争的锁进行消除

锁粗化

在使用锁的时候,需要让同步块的作用范围尽可能小,这样做的目的是 为了使需要同步的操作数量尽可能小,如果存在锁竞争,那么等待锁的线程也能尽快拿到锁

轻量级锁

所谓 轻量级锁 是相对于使用底层操作系统 mutex 互斥原语实现同步的 重量级锁 而言的,因为轻量级锁同步的 实现是基于对象头的Mark Word 。那么轻量级锁是怎么使用对象头来实现同步的呢,我们看看具体实现过程。

获取锁过程:

  1. 在线程进入同步方法、同步块的时候,如果 同步对象锁状态为无锁状态(锁标志位为”01”状态,是否为偏向锁为”0”) ,虚拟机首先将在当前线程的栈帧中 建立一个名为锁记录(Lock Recored)的空间 ,用于储存锁对象目前的Mark Word的拷贝(官方把这份拷贝加了个Displaced前缀,即Displaced Mark Word)。

深入分析synchronized原理(二)

  1. 将对象头的 Mark Word 拷贝到线程的锁记录(Lock Recored)中。
  2. 拷贝成功后,虚拟机将使用 CAS 操作 尝试将对象的 Mark Word 更新为指向 Lock Record 的指针 。如果这个更新成功了,则执行步骤 4 ,否则执行步骤 5
  3. 更新成功,这个 线程就拥有了该对象的锁,并且对象Mark Word的锁标志位将转变为”00”,即表示此对象处于轻量级锁的状态。

深入分析synchronized原理(二)

  1. 更新失败,虚拟机首先会检查对象的 Mark Word 是否指向当前线程的栈帧,如果是就说明当前线程已经拥有了这个对象的锁,可以直接进入同步块继续执行,否则说明这个锁对象已经被其其它线程抢占了。 进行自旋执行步骤 3 ,如果自旋结束仍然没有获得锁,轻量级锁就需要膨胀为重量级锁,锁标志位状态值变为”10”,Mark Word中储存就是指向 monitor 对象的指针,当前线程以及后面等待锁的线程也要进入阻塞状态。

深入分析synchronized原理(二)

释放锁的过程:

  1. 使用 CAS 操作将对象当前的 Mark Word 和线程中复制的 Displaced Mark Word 替换回来(依据 Mark Word 中锁记录指针是否还指向本线程的锁记录),如果替换成功,则执行步骤 2 ,否则执行步骤 3
  2. 如果替换成功,整个同步过程就完成了,恢复到无锁的状态(01)。
  3. 如果替换失败,说明有其他线程尝试获取该锁(此时锁已膨胀),那就要在释放锁的同时,唤醒被挂起的线程。

偏向锁

偏向锁的目的是消除数据在无竞争情况下的同步原语, 进一步提高程序的运行性能 。如果说轻量级锁是在无竞争的情况下使用 CAS 操作区消除同步使用的互斥量,那么偏向锁就是在无竞争的情况下把整个同步都消除掉,连 CAS 操作都不用做了。 偏向锁默认是开启的,也可以关闭

偏向锁”偏”,就是”偏心”的”偏”,它的意思是这个锁会偏向于第一个获得它的程序,如果在接下来的执行过程中,该锁没有被其他的线程获取,则持有偏向锁的线程将永远不需要再进行同步。

获取锁的过程:

  1. 检查 Mark Word 是否为 可偏向锁的状态 ,即是否偏向锁即为1即表示支持可偏向锁,否则为0表示不支持可偏向锁。
  2. 如果是可偏向锁,则 检查 Mark Word 储存的线程 ID 是否为当前线程 ID ,如果是则执行同步块,否则执行步骤 3
  3. 如果检查到 Mark WordID 不是本线程的 ID ,则通过 CAS 操作去修改线程 ID 修改成本线程的 ID ,如果修改成功则执行同步代码块,否则执行步骤 4
  4. 当拥有该锁的线程到达安全点之后,挂起这个线程,升级为轻量级锁。

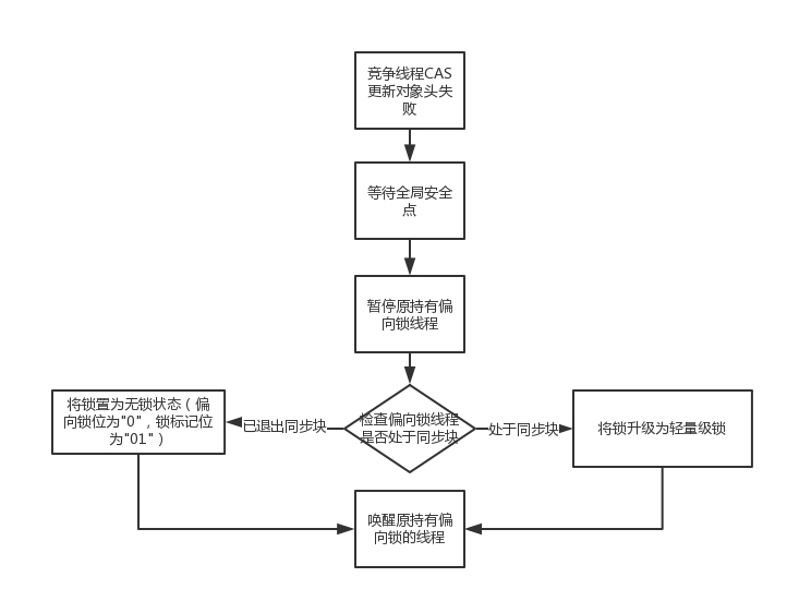
锁释放的过程:

  1. 有其他线程来获取这个锁,偏向锁的释放采用了一种只有竞争才会释放锁的机制,线程是不会主动去释放偏向锁,需要等待其他线程来竞争。
  2. 等待全局安全点(在这个是时间点上没有字节码正在执行)。
  3. 暂停拥有偏向锁的线程,检查持有偏向锁的线程是否活着,如果不处于活动状态,则将对象头设置为无锁状态,否则设置为被锁定状态。如果锁对象处于 无锁状态,则恢复到无锁状态(01) ,以允许其他线程竞争,如果 锁对象处于锁定状态 ,则挂起持有偏向锁的线程,并将对象头 Mark Word 的锁记录指针改成当前线程的锁记录,锁 升级为轻量级锁状态(00)

深入分析synchronized原理(二)

锁的转换过程

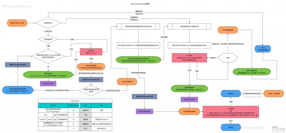
锁主要存在 4 种状态,级别从低到高依次是: 无锁状态、偏向锁状态、轻量级锁状态和重量级锁状态 ,这几个状态会随着竞争的情况逐渐升级,这几个锁只有重量级锁是需要使用操作系统底层 mutex 互斥原语来实现,其他的锁都是使用对象头来实现的。 需要注意锁可以升级,但是不可以降级。

深入分析synchronized原理(二)

这里盗个图,这个图总结的挺好的!

深入分析synchronized原理(二)

原文  http://ddnd.cn/2019/03/22/java-synchronized-2/
正文到此结束
Loading...