转载

MultiVAC 项目评级:BB ,展望稳定 | TokenInsight

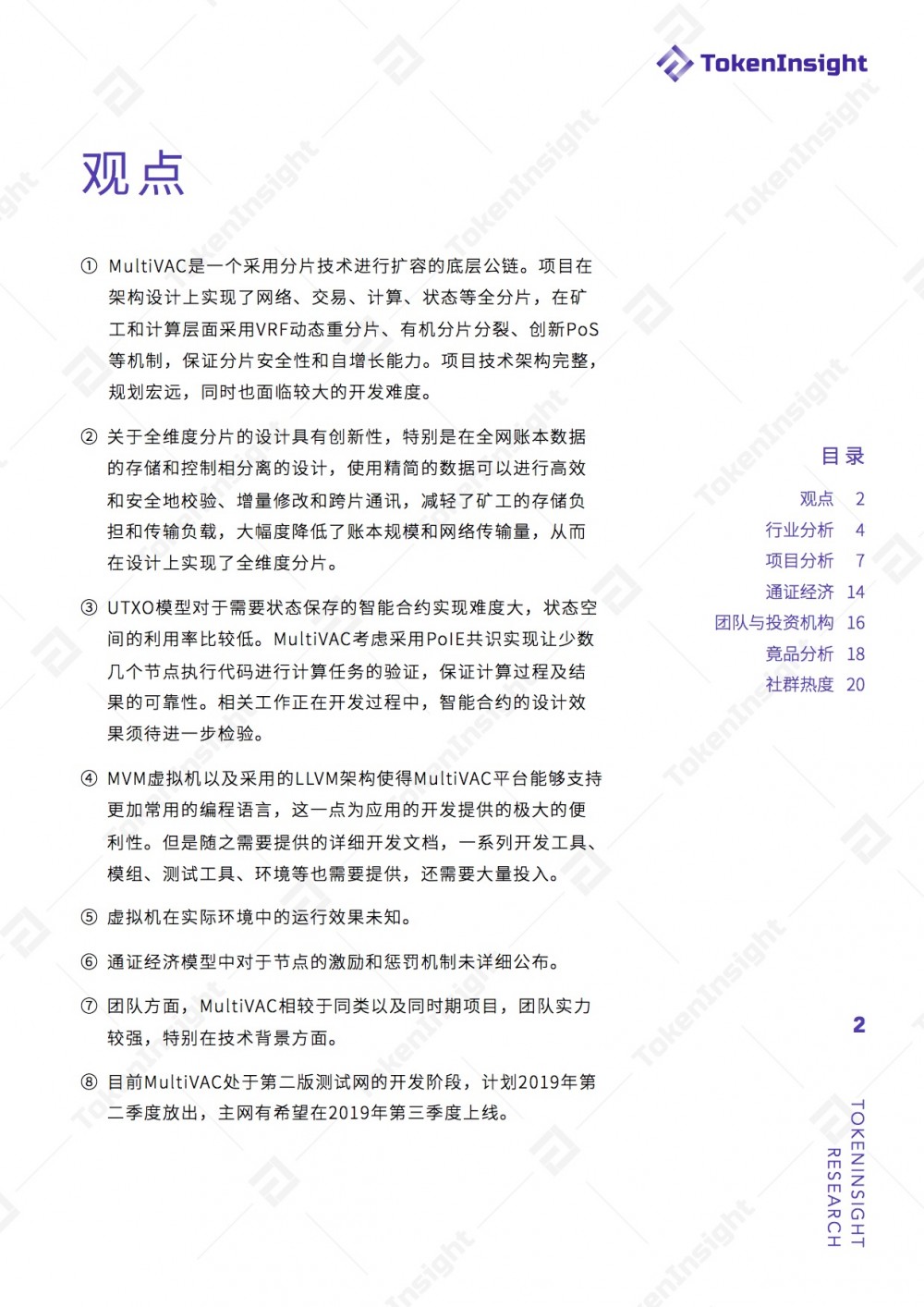
MultiVAC是一个 采用分片技术进行扩容的底层公链 。项目在架构设计上实现了网络、交易、计算、状态等全分片,在矿工和计算层面采用VRF动态重分片、有机分片分裂、创新PoS等机制,保证分片安全性和自增长能力。项目技术架构完整,规划宏远,同时也面临较大的开发难度。

UTXO模型对于需要状态保存的智能合约实现难度大,状态空间的利用率比较低。MultiVAC考虑采用PoIE共识实现让少数几个节点执行代码进行计算任务的验证,保证计算过程及结果的可靠性。相关工作正在开发过程中,智能合约的设计效果须待进一步检验。通证经济模型中对于节点的激励和惩罚机制未详细公布。

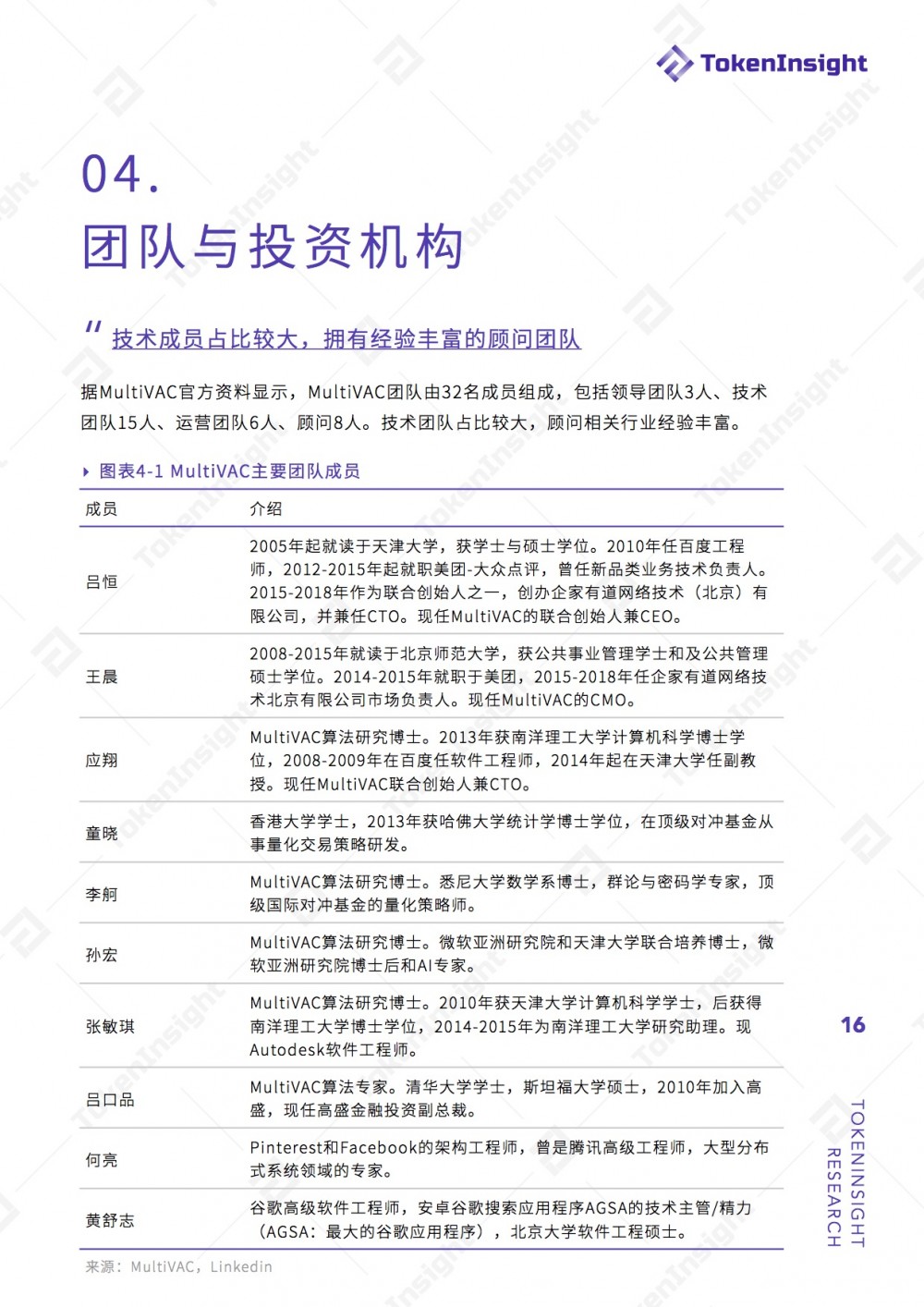
团队方面,MultiVAC相较于同类以及同时期项目,团队实力较强,特别在技术背景方面。

目前MultiVAC处于第二版测试网的开发阶段,计划2019年第二季度放出,主网有希望在2019年第三季度上线。

综合考虑,TokenInsight对MultiVAC的评级为BB,展望稳定。

MultiVAC 项目评级:BB ,展望稳定 | TokenInsight MultiVAC 项目评级:BB ,展望稳定 | TokenInsight MultiVAC 项目评级:BB ,展望稳定 | TokenInsight MultiVAC 项目评级:BB ,展望稳定 | TokenInsight MultiVAC 项目评级:BB ,展望稳定 | TokenInsight MultiVAC 项目评级:BB ,展望稳定 | TokenInsight MultiVAC 项目评级:BB ,展望稳定 | TokenInsight MultiVAC 项目评级:BB ,展望稳定 | TokenInsight MultiVAC 项目评级:BB ,展望稳定 | TokenInsight MultiVAC 项目评级:BB ,展望稳定 | TokenInsight MultiVAC 项目评级:BB ,展望稳定 | TokenInsight MultiVAC 项目评级:BB ,展望稳定 | TokenInsight MultiVAC 项目评级:BB ,展望稳定 | TokenInsight MultiVAC 项目评级:BB ,展望稳定 | TokenInsight MultiVAC 项目评级:BB ,展望稳定 | TokenInsight MultiVAC 项目评级:BB ,展望稳定 | TokenInsight MultiVAC 项目评级:BB ,展望稳定 | TokenInsight MultiVAC 项目评级:BB ,展望稳定 | TokenInsight MultiVAC 项目评级:BB ,展望稳定 | TokenInsight MultiVAC 项目评级:BB ,展望稳定 | TokenInsight MultiVAC 项目评级:BB ,展望稳定 | TokenInsight

原文  https://www.tuoluocaijing.cn/article/detail-35445.html
正文到此结束
Loading...