转载

jdk你不得不了解的实现:ThreadLocal源码全解析

ThreadLocal 是jdk中一个非常重要的工具,它可以控制堆内存中的对象只能被指定线程访问,如果你经常阅读源码,基本在各大框架都能发现它的踪影。而它最经典的应用就是 事务管理 ,同时它也是面试中的常客。

原理

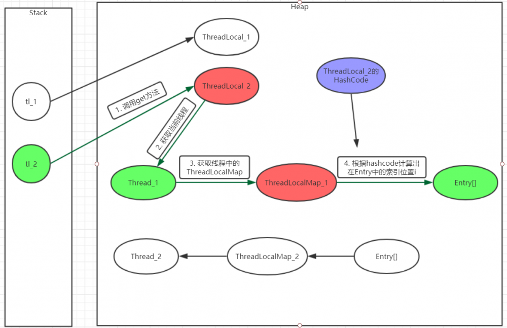
我们知道,堆内存是共享的,为什么ThreadLocal能够控制指定线程访问呢? 如图:

jdk你不得不了解的实现:ThreadLocal源码全解析
  1. 调用ThreadLocal的 get 方法。
  2. 获取当前线程t1.
  3. 获取t1的成员变量 ThreadLocalMap
  4. 根据ThreadLocal的hashcode计算出ThreadLocalMap中Entry[]数组的索引。
  5. 返回索引位置的值。
    这样我们就很容易理解了,为什么只有当前线程才能获取到某些值,因为这是这些值都直接保存在当前线程的成员变量ThreadLocalMap中,而ThreadLocal在这个过程中充当的角色则是提供它独一无二的hashcode值,这样我们就能计算出我们保存的值在ThreadLocalMap的位置。

源码分析

我们从构建一个ThreadLocal到调用它的set,get方法完整的分析一遍它的源码。

构造器

当我们使用 new ThreadLocal<>() new一个ThreadLocal对象时,它初始化了一个成员变量 threadLocalHashCode ,这个成员变量代表当前ThreadLocal的hashcode值,而它肯定是唯一的:

jdk你不得不了解的实现:ThreadLocal源码全解析
  1. ThreadLocal内部有一个静态hashCode生成器 nextHashCode
  2. 每次新new一个ThreadLocal对象,调用这个生成器同步方法获取hashcode。

    因为依赖于静态成员变量 nextHashCode 的关系,所以它的hashcode肯定唯一!

    set(T t)

    public void set(T value) {
        Thread t = Thread.currentThread();
        ThreadLocalMap map = getMap(t);
        if (map != null)
            map.set(this, value);
        else
            createMap(t, value);
    }
    
  3. 获取当前线程t。

  4. 从t中获取 ThreadLocalMap map。
    jdk你不得不了解的实现:ThreadLocal源码全解析
  5. 如果map不为空,将当前值value放入map。
  6. 如果map为空,新建一个ThreadLocalMap放入线程t。
    ThreadLocalMap是ThreadLocal中的内部类,它的结构如下:
    public class ThreadLocalMap {
        
        static class Entry extends WeakReference<ThreadLocal<?>> {
            Object value;
    
            Entry(ThreadLocal<?> k, Object v) {
                super(k);
                value = v;
            }
        }
    
        private Entry[] table;
        
        private int size = 0;
        
        private static final int INITIAL_CAPACITY = 16;
        
        private int threshold; // Default to 0
    }
    

类似于ArrayList内部的构造,它内部有一个 Entry 数组table,并且Entry继承自弱引用,所以每一个Entry中保存着两个值, ThreadLocal , value ,value既是我们要保存的值。

接着,我们回过头详细分析第三步,ThreadLocalMap的set方法:

private void set(ThreadLocal<?> key, Object value) {
            Entry[] tab = table;
            int len = tab.length;
            int i = key.threadLocalHashCode & (len-1);  // 1

            for (Entry e = tab[i];
                 e != null;         // 2
                 e = tab[i = nextIndex(i, len)]) {
                ThreadLocal<?> k = e.get();

                if (k == key) {   // 3
                    e.value = value;
                    return;
                }

                if (k == null) {   // 4
                    replaceStaleEntry(key, value, i);
                    return;
                }
            }

            tab[i] = new Entry(key, value);  // 5
            int sz = ++size;
            if (!cleanSomeSlots(i, sz) && sz >= threshold)   // 6
                rehash();
        }
  1. 根据ThreadLocal的hashCode计算出在entry中的索引i。
  2. 取出i对应的Entry值e。
  3. 如果e的key等于当前ThreadLocal,代表已经有一个一样的ThreadLocal在这个entry设值,直接替换这个entry上的value。
  4. e上面的ThreadLocal为null,代表垃圾收集器准备回收这个Entry了,重新计算数组大小,重新hash。
  5. i位置还没有初始化(第一次set这个ThreadLocal),直接将value放到i的位置。
  6. 扩容Entry数组。

get()

public T get() {
    Thread t = Thread.currentThread();
    ThreadLocalMap map = getMap(t);
    if (map != null) {
        ThreadLocalMap.Entry e = map.getEntry(this);
        if (e != null) {
            @SuppressWarnings("unchecked")
            T result = (T)e.value;
            return result;
        }
    }
    return setInitialValue();
}
  1. 获取当前线程。
  2. 从当前线程中获取ThreadLocalMap
  3. 从ThreadLocalMap中找出ThreadLocal对应的Entry.
  4. 如果Entry不为null,直接返回Entry中的value
  5. 返回初始值。
    其中,ThreadLocalMap的get(ThreadLocal tl)如下:
    jdk你不得不了解的实现:ThreadLocal源码全解析 它和我们一开始的分析一样,根据ThreadLocal的hashcode成员变量计算出索引位置i,得到Entry。这里同样有特殊情况,如果得到的Entry的key和当前ThreadLocal不相等,代表这个Entry将被垃圾收集处理,调用 getEntryAfterMiss rehash,计算数组大小。

注意事项

从上面的代码分析中,我们知道,ThreadLocalMap的生命周期和当前线程同步,如果当前线程被销毁,则map中的所有引用均被销毁。但如果当前线程不被销毁呢(线程池,tomcat处理请求等)?Entry中保存了ThreadLocal的弱引用以及value,gc时可能清理掉ThreadLocal,而这个value确再没有访问之地,这个时候就会造成内存泄漏!

所以我们需要手动调用remove方法清理掉当前线程ThreadLocalMap的引用!

总结

  1. ThreadLocal中真正保存的值还是在线程的ThreadLocalMap中,ThreadLocal只是使用它的hashcode值充当中间计算变量。
  2. ThreadLocalMap内部使用一个Entry数组保存数据。
  3. ThreadLocal可能出现内存泄漏的情况,最好手动调用remove方法。

关注我,这里只有干货!

谢谢你支持我分享知识

jdk你不得不了解的实现:ThreadLocal源码全解析

扫码打赏,心意已收

jdk你不得不了解的实现:ThreadLocal源码全解析

打开 微信 扫一扫,即可进行扫码打赏哦

原文  http://jsbintask.cn/2019/04/01/jdk/jdk8-threadlocal/
正文到此结束
Loading...