转载

Java 集合框架综述

本篇力图梳理 Java 面试中经常碰到的集合框架部分内容。

概述

集合(Collection)框架的是设计一门语言肯定需要碰到的问题,重要的不是一门语言本身提供多少种数据结构可供调用,而是这一整套设计是否有其背后的逻辑所在。比如,如果两个集合类的应用场景几乎一样,那么从根源上说这就是设计上的一个失败,重要的不是工具箱里面有多少货,而是这套工具否五脏俱全,或者说是否有“一个核心的,统一的主题” [1] 。

从上述角度来看 Java 的集合框架,就不需要逐一记忆或背诵了,个人感觉可以从 ”如何高效查询数据 “和 ”如何高效更新数据“ 两个维度展开即可。

Java 集合框架综述
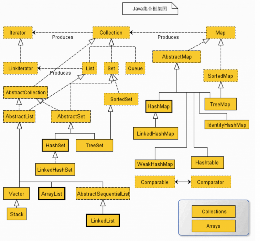
Java 集合框架图(摘自[1])。

可以看出,Java 集合框架主要包含 Collection 和 Map 两类型的容器,其中 Collection 包括 List,Set和 Queue(Queue又可以基于 List 实现) — 对于List,用得多的为 ArrayList 和 LinkedList,前者底层使用数组实现,查询快,增删慢;而 LinkedList 基于链表,查询慢,增删快;对于Set,其特点是元素不重复,存取无序。 [2] 总结了 Collection 体系的特点:

Java 集合框架综述

而 Map 体系则是另一个故事,其保存的是键值对(key-value),key 需要唯一,而 value 可以重复。最常用的应用是 HashMap。

对于理解整个集合体系,我们可以从 [1] 中 接口,具体类和算法三个维度逐层展开(如下),对此我的理解是 — Collection 和 Map 本质上是两种不同的存储方式(一种单值,一种双列存储),实现层面的展开就是基于这两种构造上的差异而来,这种差异取决于应用场景的不同(查询是否快速,增删是否快速等),同时,这类数据还需要抽取统一的应用算法,比如排序,遍历等等,这是对其共性的抽象。用这个思路作指导,剩下的多是应用层上的差异了。

Java 集合框架综述
Java 集合框架体系(摘自[1])。

一些常见问题

[3] , [4] 总结了 Java 集合面试的常见问题, 这里择其精华摘要如下:

HashMap 的底层实现

JDK 1.8 对 HashMap 进行了调整,主要为对哈希冲突的解决方案的不同,JDK 1.8前使用”拉链法”解决( “所谓  “拉链法”  就是:将链表和数组相结合。也就是说创建一个链表数组,数组中每一格就是一个链表。若遇到哈希冲突,则将冲突的值加到链表中即可。” [3] )。而1.8及之后,当链表长度大于阈值时,链表会转化红黑树以减少搜索时间。 [5] 给出了详细的对比分析。

TODO

  • HashMap 源码分析(什么东西往深里走都要看源码啊, [6] 或许是个不错的入口);
  • [7] 第九章集合部分;

参考

[1] Java 集合框架

[2] java集合入门和深入学习,看这篇就差不多了

[3] 这几道Java集合框架面试题几乎必问

[4] Java集合框架常见面试题总结

[5] Java 8系列之重新认识HashMap

[6] 《深入理解Java集合框架》系列文章

[7] Java核心技术·卷 I(原书第10版)

ChangeLog

20190406,完成初稿。

4 total views, 4 views today

原文  https://pengcheng.tech/2019/04/06/java-集合框架综述/
正文到此结束
Loading...