转载

干货|Spring Cloud Stream 体系及原理介绍 原 荐

Spring Cloud Stream 在 Spring Cloud 体系内用于构建高度可扩展的基于事件驱动的微服务,其目的是为了简化消息在 Spring Cloud 应用程序中的开发。Spring Cloud Stream (后面以  SCS 代替 Spring Cloud Stream) 本身内容很多,而且它还有很多外部的依赖,想要熟悉 SCS,必须要先了解 Spring Messaging 和 Spring Integration 这两个项目,接下来文章将从以下几点跟大家进行介绍:

  • 什么是 Spring Messaging;
  • 什么是 Spring Integration;
  • 什么是 SCS及其功能;

Spring Messaging

Spring Messaging 是 Spring Framework 中的一个模块,其作用就是统一消息的编程模型。

  • 比如消息  Messaging  对应的模型就包括一个消息体 Payload 和消息头 Header:

干货|Spring Cloud Stream 体系及原理介绍 原 荐

package org.springframework.messaging;
public interface Message<T> {
    T getPayload();
    MessageHeaders getHeaders();
}
  • 消息通道  MessageChannel  用于接收消息,调用  send  方法可以将消息发送至该消息通道中 :

干货|Spring Cloud Stream 体系及原理介绍 原 荐

@FunctionalInterface
public interface MessageChannel {
    long INDEFINITE_TIMEOUT = -1;
    default boolean send(Message<?> message) {
        return send(message, INDEFINITE_TIMEOUT);
    }
    boolean send(Message<?> message, long timeout);
}

消息通道里的消息如何被消费呢?

  • 由消息通道的子接口可订阅的消息通道  SubscribableChannel  实现,被  MessageHandler  消息处理器所订阅:
public interface SubscribableChannel extends MessageChannel {
    boolean subscribe(MessageHandler handler);
    boolean unsubscribe(MessageHandler handler);
}
  • MessageHandler  真正地消费/处理消息:
@FunctionalInterface
public interface MessageHandler {
    void handleMessage(Message<?> message) throws MessagingException;
}

Spring Messaging 内部在消息模型的基础上衍生出了其它的一些功能,如:

  1. 消息接收参数及返回值处理:消息接收参数处理器  HandlerMethodArgumentResolver  配合  @Header@Payload  等注解使用;消息接收后的返回值处理器  HandlerMethodReturnValueHandler  配合  @SendTo  注解使用;
  2. 消息体内容转换器  MessageConverter
  3. 统一抽象的消息发送模板  AbstractMessageSendingTemplate
  4. 消息通道拦截器  ChannelInterceptor

Spring Integration

Spring Integration 提供了 Spring 编程模型的扩展用来支持企业集成模式( Enterprise Integration Patterns ),是对 Spring Messaging 的扩展。它提出了不少新的概念,包括消息的路由  MessageRoute 、消息的分发  MessageDispatcher 、消息的过滤  Filter 、消息的转换  Transformer 、消息的聚合  Aggregator 、消息的分割  Splitter 等等。同时还提供了  MessageChannelMessageHandler 的实现,分别包括  DirectChannelExecutorChannelPublishSubscribeChannelMessageFilterServiceActivatingHandlerMethodInvokingSplitter 等内容。

首先为大家介绍几种消息的处理方式:

  • 消息的分割:

干货|Spring Cloud Stream 体系及原理介绍 原 荐

  • 消息的聚合:

干货|Spring Cloud Stream 体系及原理介绍 原 荐

  • 消息的过滤:

干货|Spring Cloud Stream 体系及原理介绍 原 荐

  • 消息的分发:

干货|Spring Cloud Stream 体系及原理介绍 原 荐

接下来,我们以一个最简单的例子来尝试一下 Spring Integration:

SubscribableChannel messageChannel = new DirectChannel(); // 1

messageChannel.subscribe(msg -> { // 2
  System.out.println("receive: " + msg.getPayload());
});

messageChannel.send(MessageBuilder.withPayload("msg from alibaba").build()); // 3
  1. 构造一个可订阅的消息通道  messageChannel
  2. 使用  MessageHandler  去消费这个消息通道里的消息;
  3. 发送一条消息到这个消息通道,消息最终被消息通道里的  MessageHandler  所消费,最后控制台打印出:  receive: msg from alibaba

DirectChannel 内部有个  UnicastingDispatcher 类型的消息分发器,会分发到对应的消息通道  MessageChannel 中,从名字也可以看出来, UnicastingDispatcher 是个单播的分发器,只能选择一个消息通道。那么如何选择呢? 内部提供了  LoadBalancingStrategy 负载均衡策略,默认只有轮询的实现,可以进行扩展。

我们对上段代码做一点修改,使用多个 MessageHandler 去处理消息:

SubscribableChannel messageChannel = new DirectChannel();

messageChannel.subscribe(msg -> {
  System.out.println("receive1: " + msg.getPayload());
});

messageChannel.subscribe(msg -> {
  System.out.println("receive2: " + msg.getPayload());
});

messageChannel.send(MessageBuilder.withPayload("msg from alibaba").build());
messageChannel.send(MessageBuilder.withPayload("msg from alibaba").build());

由于 DirectChannel 内部的消息分发器是  UnicastingDispatcher 单播的方式,并且采用轮询的负载均衡策略,所以这里两次的消费分别对应这两个  MessageHandler 。控制台打印出:

receive1: msg from alibaba
receive2: msg from alibaba

既然存在单播的消息分发器 UnicastingDispatcher ,必然也会存在广播的消息分发器,那就是  BroadcastingDispatcher ,它被  PublishSubscribeChannel 这个消息通道所使用。广播消息分发器会把消息分发给所有的  MessageHandler

SubscribableChannel messageChannel = new PublishSubscribeChannel();

messageChannel.subscribe(msg -> {
  System.out.println("receive1: " + msg.getPayload());
});

messageChannel.subscribe(msg -> {
  System.out.println("receive2: " + msg.getPayload());
});

messageChannel.send(MessageBuilder.withPayload("msg from alibaba").build());
messageChannel.send(MessageBuilder.withPayload("msg from alibaba").build());

发送两个消息,都被所有的 MessageHandler 所消费。控制台打印:

receive1: msg from alibaba
receive2: msg from alibaba
receive1: msg from alibaba
receive2: msg from alibaba

Spring Cloud Stream

SCS与各模块之间的关系是:

  • SCS 在 Spring Integration 的基础上进行了封装,提出了  BinderBinding@EnableBinding@StreamListener  等概念;
  • SCS 与 Spring Boot Actuator 整合,提供了  /bindings/channels  endpoint;
  • SCS 与 Spring Boot Externalized Configuration 整合,提供了  BindingPropertiesBinderProperties  等外部化配置类;
  • SCS 增强了消息发送失败的和消费失败情况下的处理逻辑等功能。
  • SCS 是 Spring Integration 的加强,同时与 Spring Boot 体系进行了融合,也是 Spring Cloud Bus 的基础。它屏蔽了底层消息中间件的实现细节,希望以统一的一套 API 来进行消息的发送/消费,底层消息中间件的实现细节由各消息中间件的 Binder 完成。

Binder 是提供与外部消息中间件集成的组件,为构造  Binding 提供了 2 个方法,分别是  bindConsumer 和  bindProducer ,它们分别用于构造生产者和消费者。目前官方的实现有  Rabbit Binder 和  Kafka Binder ,  Spring Cloud Alibaba 内部已经实现了  RocketMQ Binder 。

干货|Spring Cloud Stream 体系及原理介绍 原 荐

从图中可以看出, Binding 是连接应用程序跟消息中间件的桥梁,用于消息的消费和生产。我们来看一个最简单的使用 RocketMQ Binder 的例子,然后分析一下它的底层处理原理:

  • 启动类及消息的发送:
@SpringBootApplication
@EnableBinding({ Source.class, Sink.class }) // 1
public class SendAndReceiveApplication {
  
    public static void main(String[] args) {
        SpringApplication.run(SendAndReceiveApplication.class, args);
    }
  
    @Bean // 2
    public CustomRunner customRunner() {
        return new CustomRunner();
    }

    public static class CustomRunner implements CommandLineRunner {

        @Autowired
        private Source source;

        @Override
        public void run(String... args) throws Exception {
            int count = 5;
            for (int index = 1; index <= count; index++) {
                source.output().send(MessageBuilder.withPayload("msg-" + index).build()); // 3
            }
        }
    }
}
  • 消息的接收:
@Service
public class StreamListenerReceiveService {

    @StreamListener(Sink.INPUT) // 4
    public void receiveByStreamListener1(String receiveMsg) {
        System.out.println("receiveByStreamListener: " + receiveMsg);
    }

}

这段代码很简单,没有涉及到 RocketMQ 相关的代码,消息的发送和接收都是基于 SCS 体系完成的。如果想切换成 RabbitMQ 或 kafka,只需修改配置文件即可,代码无需修改。

我们分析这段代码的原理:

  1. @EnableBinding  对应的两个接口属性  Source  和  Sink  是 SCS 内部提供的。SCS 内部会基于  Source  和  Sink  构造  BindableProxyFactory ,且对应的 output 和 input 方法返回的 MessageChannel 是  DirectChannel 。output 和 input 方法修饰的注解对应的 value 是配置文件中 binding 的 name。
public interface Source {
    String OUTPUT = "output";
    @Output(Source.OUTPUT)
    MessageChannel output();
}
public interface Sink {
    String INPUT = "input";
    @Input(Sink.INPUT)
    SubscribableChannel input();
}

配置文件里 bindings 的 name 为 output 和 input,对应 Source 和  Sink 接口的方法上的注解里的 value:

spring.cloud.stream.bindings.output.destination=test-topic
spring.cloud.stream.bindings.output.content-type=text/plain
spring.cloud.stream.rocketmq.bindings.output.producer.group=demo-group

spring.cloud.stream.bindings.input.destination=test-topic
spring.cloud.stream.bindings.input.content-type=text/plain
spring.cloud.stream.bindings.input.group=test-group1
  1. 构造  CommandLineRunner ,程序启动的时候会执行  CustomRunner  的  run  方法。
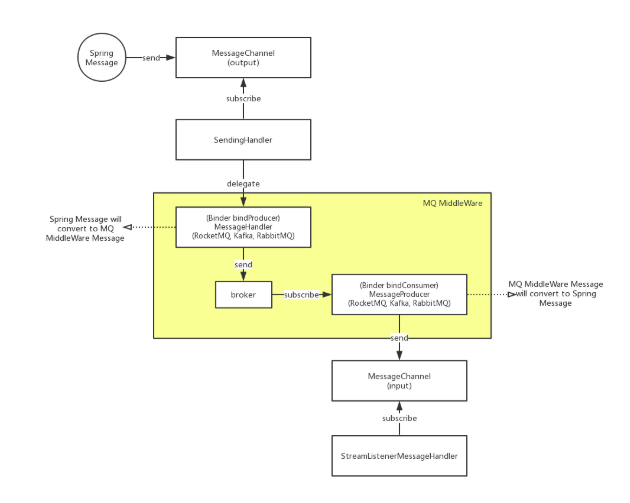
  2. 调用  Source  接口里的 output 方法获取  DirectChannel ,并发送消息到这个消息通道中。这里跟之前 Spring Integration 章节里的代码一致。
  • Source 里的 output 发送消息到  DirectChannel  消息通道之后会被  AbstractMessageChannelBinder#SendingHandler  这个  MessageHandler  处理,然后它会委托给  AbstractMessageChannelBinder#createProducerMessageHandler  创建的 MessageHandler 处理(该方法由不同的消息中间件实现);
  • 不同的消息中间件对应的  AbstractMessageChannelBinder#createProducerMessageHandler  方法返回的 MessageHandler 内部会把 Spring Message 转换成对应中间件的 Message 模型并发送到对应中间件的 broker;
  1. 使用  @StreamListener  进行消息的订阅。请注意,注解里的  Sink.input  对应的值是 "input",会根据配置文件里 binding 对应的 name 为 input 的值进行配置:
  • 不同的消息中间件对应的  AbstractMessageChannelBinder#createConsumerEndpoint  方法会使用 Consumer 订阅消息,订阅到消息后内部会把中间件对应的 Message 模型转换成 Spring Message;
  • 消息转换之后会把 Spring Message 发送至 name 为 input 的消息通道中;
  • @StreamListener  对应的  StreamListenerMessageHandler  订阅了 name 为 input 的消息通道,进行了消息的消费;

这个过程文字描述有点啰嗦,用一张图总结一下(黄色部分涉及到各消息中间件的 Binder 实现以及 MQ 基本的订阅发布功能):

干货|Spring Cloud Stream 体系及原理介绍 原 荐

SCS 章节的最后,我们来看一段 SCS 关于消息的处理方式的一段代码:

@StreamListener(value = Sink.INPUT, condition = "headers['index']=='1'")
public void receiveByHeader(Message msg) {
  System.out.println("receive by headers['index']=='1': " + msg);
}

@StreamListener(value = Sink.INPUT, condition = "headers['index']=='9999'")
public void receivePerson(@Payload Person person) {
  System.out.println("receive Person: " + person);
}

@StreamListener(value = Sink.INPUT)
public void receiveAllMsg(String msg) {
  System.out.println("receive allMsg by StreamListener. content: " + msg);
}

@StreamListener(value = Sink.INPUT)
public void receiveHeaderAndMsg(@Header("index") String index, Message msg) {
  System.out.println("receive by HeaderAndMsg by StreamListener. content: " + msg);
}

有没有发现这段代码跟 Spring MVC Controller 中接收请求的代码很像? 实际上他们的架构都是类似的,Spring MVC 对于 Controller 中参数和返回值的处理类分别是 org.springframework.web.method.support.HandlerMethodArgumentResolver 、  org.springframework.web.method.support.HandlerMethodReturnValueHandler

Spring Messaging 中对于参数和返回值的处理类之前也提到过,分别是 org.springframework.messaging.handler.invocation.HandlerMethodArgumentResolverorg.springframework.messaging.handler.invocation.HandlerMethodReturnValueHandler

它们的类名一模一样,甚至内部的方法名也一样。

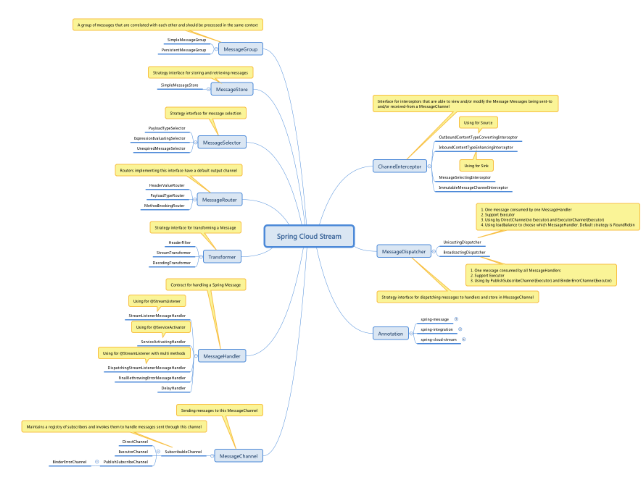
总结

干货|Spring Cloud Stream 体系及原理介绍 原 荐

上图是 SCS 体系相关类说明的总结,关于 SCS 以及 RocketMQ Binder 更多相关的示例,可以参考 RocketMQ Binder Demos ,包含了消息的聚合、分割、过滤;消息异常处理;消息标签、sql过滤;同步、异步消费等等。

下一篇文章,我们将分析消息总线(Spring Cloud Bus) 在 Spring Cloud 体系中的作用,并逐步展开,分析 Spring Cloud Alibaba 中的 RocketMQ Binder 是如何实现 Spring Cloud Stream 标准的。

作者:中间件小哥

原文链接 ​

本文为云栖社区原创内容,未经允许不得转载。

原文  https://my.oschina.net/yunqi/blog/3034013
正文到此结束
Loading...