转载

Netty源码分析(五):EventLoop

Netty源码分析(五):EventLoop
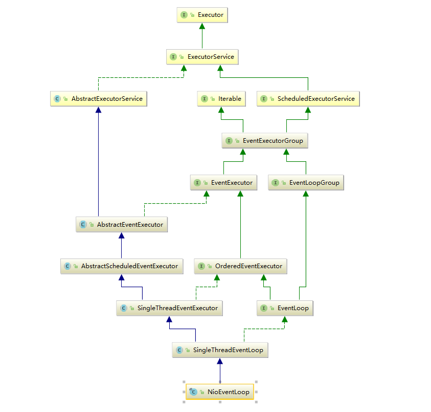
NioEventLoop 继承自 SingleThreadEventLoop ,而 SingleThreadEventLoop 又继承自 SingleThreadEventExecutorSingleThreadEventExecutor 内部持有一个Thread对象,是 Netty 多线程的基础。 可以认为, 一个 NioEventLoop

与一个特定的线程进行了绑定,并且在其生命周期内,绑定的线程都不会再改变。

SingleThreadEventExecutor

从名字就可以看出来, SingleThreadEventExecutor 是一个单线程事件执行器。主要做的事情就是线程的管理和事件的执行。

线程管理

SingleThreadEventExecutor 中定义了五种线程状态:

/**
     * 未开始
     */
    private static final int ST_NOT_STARTED = 1;
    /**
     * 已开始
     */
    private static final int ST_STARTED = 2;
    /**
     * 关闭中
     */
    private static final int ST_SHUTTING_DOWN = 3;
    /**
     * 已关闭
     */
    private static final int ST_SHUTDOWN = 4;
    /**
     * 已终止
     */
    private static final int ST_TERMINATED = 5;
复制代码

这几种状态对应的方法有 startThreadshutdownGracefullyshutdown

startThread

private void startThread() {
        if (state == ST_NOT_STARTED) {
            if (STATE_UPDATER.compareAndSet(this, ST_NOT_STARTED, ST_STARTED)) {
                try {
                    doStartThread();
                } catch (Throwable cause) {
                    STATE_UPDATER.set(this, ST_NOT_STARTED);
                    PlatformDependent.throwException(cause);
                }
            }
        }
    }
复制代码

startThread 线程未开始时,尝试更新线程状态为一开始,更新成功,则调用 doStartThread 方法启动线程,子类的run方法就是在这里调用的,比如说接下来的 NioEventLoop

shutdownGracefully

public Future<?> shutdownGracefully(long quietPeriod, long timeout, TimeUnit unit) {
        // 静待时间需要>=0
        if (quietPeriod < 0) {
            throw new IllegalArgumentException("quietPeriod: " + quietPeriod + " (expected >= 0)");
        }
        // 超时时间不能小于静待时间
        if (timeout < quietPeriod) {
            throw new IllegalArgumentException(
                    "timeout: " + timeout + " (expected >= quietPeriod (" + quietPeriod + "))");
        }
        // 必须设置时间单位
        if (unit == null) {
            throw new NullPointerException("unit");
        }
        // 关闭中直接返回终止Future
        if (isShuttingDown()) {
            return terminationFuture();
        }
        boolean inEventLoop = inEventLoop();
        boolean wakeup;
        int oldState;
        for (; ; ) {
            // 关闭中直接返回终止Future
            if (isShuttingDown()) {
                return terminationFuture();
            }
            int newState;
            wakeup = true;
            oldState = state;
            if (inEventLoop) {
                newState = ST_SHUTTING_DOWN;
            } else {
                switch (oldState) {
                    case ST_NOT_STARTED:
                    case ST_STARTED:
                        newState = ST_SHUTTING_DOWN;
                        break;
                    default:
                        newState = oldState;
                        wakeup = false;
                }
            }
            if (STATE_UPDATER.compareAndSet(this, oldState, newState)) {
                break;
            }
        }
        gracefulShutdownQuietPeriod = unit.toNanos(quietPeriod);
        gracefulShutdownTimeout = unit.toNanos(timeout);
        if (oldState == ST_NOT_STARTED) {
            try {
                doStartThread();
            } catch (Throwable cause) {
                STATE_UPDATER.set(this, ST_TERMINATED);
                terminationFuture.tryFailure(cause);

                if (!(cause instanceof Exception)) {
                    PlatformDependent.throwException(cause);
                }
                return terminationFuture;
            }
        }
        if (wakeup) {
            wakeup(inEventLoop);
        }

        return terminationFuture();
    }
复制代码

shutdownGracefully 目的是让正在执行的任务再执行一会儿,同时拒绝新任务。 quietPeriodtimeout 这两个时间会在 confirmShutdown 方法中用到,当然单位已经转为纳秒了。

事件的执行

public void execute(Runnable task) {
        if (task == null) {
            throw new NullPointerException("task");
        }
        boolean inEventLoop = inEventLoop();
        if (inEventLoop) {
            addTask(task);
        } else {
            startThread();
            addTask(task);
            if (isShutdown() && removeTask(task)) {
                reject();
            }
        }
        if (!addTaskWakesUp && wakesUpForTask(task)) {
            wakeup(inEventLoop);
        }
    }
复制代码

NioEventLoop

NioEventLoop 的核心操作都在它的run方法里面:

protected void run() {
        for (; ; ) {
            try {
                switch (selectStrategy.calculateStrategy(selectNowSupplier, hasTasks())) {
                    case SelectStrategy.CONTINUE:
                        continue;
                    case SelectStrategy.SELECT:
                        // 重置wakenUp为false并选择任务
                        select(wakenUp.getAndSet(false));
                        if (wakenUp.get()) {
                            selector.wakeup();
                        }
                    default:
                }
                cancelledKeys = 0;
                needsToSelectAgain = false;
                final int ioRatio = this.ioRatio;
                // 当处理io用时占比为100%时
                if (ioRatio == 100) {
                    try {
                        processSelectedKeys();
                    } finally {
                        runAllTasks();
                    }
                } else {
                    final long ioStartTime = System.nanoTime();
                    try {
                        processSelectedKeys();
                    } finally {
                        final long ioTime = System.nanoTime() - ioStartTime;
                        runAllTasks(ioTime * (100 - ioRatio) / ioRatio);
                    }
                }
            } catch (Throwable t) {
                // 处理Loop异常
                handleLoopException(t);
            }
            try {
                // 处于关闭状态
                if (isShuttingDown()) {
                    // 关闭所有
                    closeAll();
                    if (confirmShutdown()) {
                        return;
                    }
                }
            } catch (Throwable t) {
                // 处理Loop异常
                handleLoopException(t);
            }
        }
    }
复制代码

该方法主要是处理流程的控制,包括选择、处理和关闭这几种。

文中帖的代码注释全在: KAMIJYOUDOUMA , 有兴趣的童鞋可以关注一下。

本篇到此结束,如果读完觉得有收获的话,欢迎点赞、关注、加公众号【贰级天災】,查阅更多精彩历史!!!

Netty源码分析(五):EventLoop
原文  https://juejin.im/post/5cab5d9c6fb9a068ac3ddafd
正文到此结束
Loading...