转载

从SpringMvc源码分析其工作原理

在研究源码之前,先来回顾以下springmvc 是如何配置的,这将能使我们更容易理解源码。

1.1 web.xml

<servlet>
	<servlet-name>mvc-dispatcher</servlet-name>
	<servlet-class>org.springframework.web.servlet.DispatcherServlet</servlet-class>
	<!-- 配置springMVC需要加载的配置文件
		spring-dao.xml,spring-service.xml,spring-web.xml
		Mybatis - > spring -> springmvc
	 -->
	<init-param>
		<param-name>contextConfigLocation</param-name>
		<param-value>classpath:spring/spring-*.xml</param-value>
	</init-param>
</servlet>
<servlet-mapping>
	<servlet-name>mvc-dispatcher</servlet-name>
	<!-- 默认匹配所有的请求 -->
	<url-pattern>/</url-pattern>
</servlet-mapping>
复制代码

值的注意的是 contextConfigLocationDispatcherServlet (用此类来拦截请求)的引用和配置。

1.2 spring-web.xml

<!-- 配置SpringMVC -->
<!-- 1.开启SpringMVC注解模式 -->
<!-- 简化配置: 
	(1)自动注册DefaultAnootationHandlerMapping,AnotationMethodHandlerAdapter 
	(2)提供一些列:数据绑定,数字和日期的format @NumberFormat, @DateTimeFormat, xml,json默认读写支持 
-->
<mvc:annotation-driven />

<!-- 2.静态资源默认servlet配置
	(1)加入对静态资源的处理:js,gif,png
	(2)允许使用"/"做整体映射
 -->
 <mvc:default-servlet-handler/>
 
 <!-- 3.配置jsp 显示ViewResolver -->
 <bean class="org.springframework.web.servlet.view.InternalResourceViewResolver">
 	<property name="viewClass" value="org.springframework.web.servlet.view.JstlView" />
 	<property name="prefix" value="/WEB-INF/jsp/" />
 	<property name="suffix" value=".jsp" />
 </bean>
 
 <!-- 4.扫描web相关的bean -->
 <context:component-scan base-package="com.xxx.fantj.web" />
复制代码

值的注意的是 InternalResourceViewResolver ,它会在 ModelAndView 返回的试图名前面加上 prefix 前缀,在后面加载 suffix 指定后缀。

SpringMvc主支源码分析

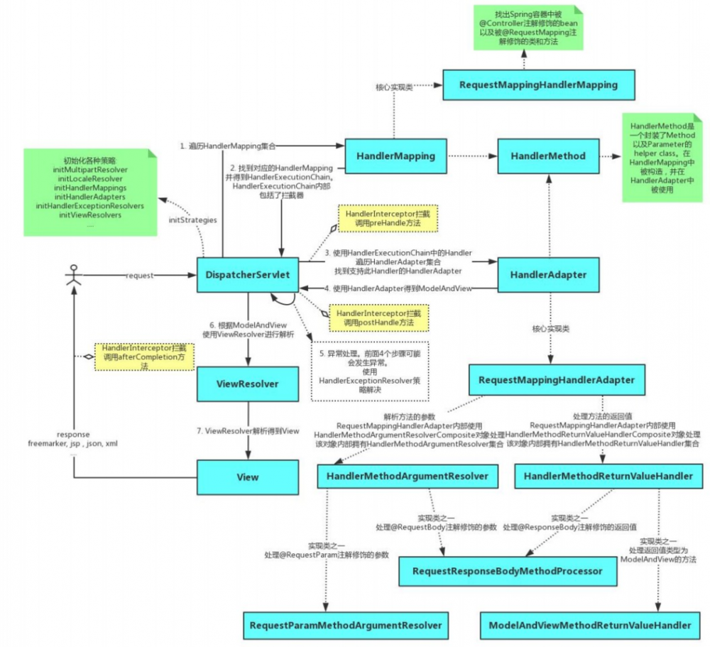
引用《Spring in Action》中的一张图来更好的了解执行过程:

从SpringMvc源码分析其工作原理

上图流程总体来说可分为三大块:

  1. Map<url,Controller> 的建立(并放入 WebApplicationContext )
  2. HttpRequest 请求中Url的请求拦截处理(DispatchServlet处理)
  3. 反射调用 Controller 中对应的处理方法,并返回视图

本文将围绕这三块进行分析。

1. Map的建立

在容器初始化时会建立所有 url 和 Controller 的对应关系,保存到 Map<url,Controller>中,那是如何保存的呢。

ApplicationObjectSupport #setApplicationContext方法

// 初始化ApplicationContext
@Override
public void initApplicationContext() throws ApplicationContextException {
	super.initApplicationContext();
	detectHandlers();
}
复制代码

AbstractDetectingUrlHandlerMapping #detectHandlers()方法:

/**
 * 建立当前ApplicationContext 中的 所有Controller 和url 的对应关系
 * Register all handlers found in the current ApplicationContext.
 * <p>The actual URL determination for a handler is up to the concrete
 * {@link #determineUrlsForHandler(String)} implementation. A bean for
 * which no such URLs could be determined is simply not considered a handler.
 * @throws org.springframework.beans.BeansException if the handler couldn't be registered
 * @see #determineUrlsForHandler(String)
 */
protected void detectHandlers() throws BeansException {
	if (logger.isDebugEnabled()) {
		logger.debug("Looking for URL mappings in application context: " + getApplicationContext());
	}
	// 获取容器中的beanNames
	String[] beanNames = (this.detectHandlersInAncestorContexts ?
			BeanFactoryUtils.beanNamesForTypeIncludingAncestors(getApplicationContext(), Object.class) :
			getApplicationContext().getBeanNamesForType(Object.class));
	// 遍历 beanNames 并找到对应的 url
	// Take any bean name that we can determine URLs for.
	for (String beanName : beanNames) {
		// 获取bean上的url(class上的url + method 上的 url)
		String[] urls = determineUrlsForHandler(beanName);
		if (!ObjectUtils.isEmpty(urls)) {
			// URL paths found: Let's consider it a handler.
			// 保存url 和 beanName 的对应关系
			registerHandler(urls, beanName);
		}
		else {
			if (logger.isDebugEnabled()) {
				logger.debug("Rejected bean name '" + beanName + "': no URL paths identified");
			}
		}
	}
}
复制代码

determineUrlsForHandler()方法:

该方法在不同的子类有不同的实现,我这里分析的是 DefaultAnnotationHandlerMapping 类的实现,该类主要负责处理 @RequestMapping 注解形式的声明。

/**
 * 获取@RequestMaping注解中的url
 * Checks for presence of the {@link org.springframework.web.bind.annotation.RequestMapping}
 * annotation on the handler class and on any of its methods.
 */
@Override
protected String[] determineUrlsForHandler(String beanName) {
	ApplicationContext context = getApplicationContext();
	Class<?> handlerType = context.getType(beanName);
	// 获取beanName 上的requestMapping
	RequestMapping mapping = context.findAnnotationOnBean(beanName, RequestMapping.class);
	if (mapping != null) {
        // 类上面有@RequestMapping 注解
		this.cachedMappings.put(handlerType, mapping);
		Set<String> urls = new LinkedHashSet<String>();
		// mapping.value()就是获取@RequestMapping注解的value值
		String[] typeLevelPatterns = mapping.value();
		if (typeLevelPatterns.length > 0) {
            // 获取Controller 方法上的@RequestMapping
			String[] methodLevelPatterns = determineUrlsForHandlerMethods(handlerType);
			for (String typeLevelPattern : typeLevelPatterns) {
				if (!typeLevelPattern.startsWith("/")) {
					typeLevelPattern = "/" + typeLevelPattern;
				}
				for (String methodLevelPattern : methodLevelPatterns) {
					// controller的映射url+方法映射的url
					String combinedPattern = getPathMatcher().combine(typeLevelPattern, methodLevelPattern);
					// 保存到set集合中
					addUrlsForPath(urls, combinedPattern);
				}
				addUrlsForPath(urls, typeLevelPattern);
			}
			// 以数组形式返回controller上的所有url
			return StringUtils.toStringArray(urls);
		}
		else {
			// controller上的@RequestMapping映射url为空串,直接找方法的映射url
			return determineUrlsForHandlerMethods(handlerType);
		}
	}
	// controller上没@RequestMapping注解
	else if (AnnotationUtils.findAnnotation(handlerType, Controller.class) != null) {
		// 获取controller中方法上的映射url
		return determineUrlsForHandlerMethods(handlerType);
	}
	else {
		return null;
	}
}
复制代码

更深的细节代码就比较简单了,有兴趣的可以继续深入。

到这里,Controller和Url的映射就装配完成,下来就分析请求的处理过程。

2. url的请求处理

我们在xml中配置了 DispatcherServlet 为调度器,所以我们就来看它的代码,可以 从名字上看出它是个 Servlet ,那么它的核心方法就是 doService()

DispatcherServlet #doService():

/**
 * 将DispatcherServlet特定的请求属性和委托 公开给{@link #doDispatch}以进行实际调度。
 * Exposes the DispatcherServlet-specific request attributes and delegates to {@link #doDispatch}
 * for the actual dispatching.
 */
@Override
protected void doService(HttpServletRequest request, HttpServletResponse response) throws Exception {
	if (logger.isDebugEnabled()) {
		String requestUri = new UrlPathHelper().getRequestUri(request);
		logger.debug("DispatcherServlet with name '" + getServletName() + "' processing " + request.getMethod() +
				" request for [" + requestUri + "]");
	}

    //在包含request的情况下保留请求属性的快照,
    //能够在include之后恢复原始属性。
	Map<String, Object> attributesSnapshot = null;
	if (WebUtils.isIncludeRequest(request)) {
		logger.debug("Taking snapshot of request attributes before include");
		attributesSnapshot = new HashMap<String, Object>();
		Enumeration attrNames = request.getAttributeNames();
		while (attrNames.hasMoreElements()) {
			String attrName = (String) attrNames.nextElement();
			if (this.cleanupAfterInclude || attrName.startsWith("org.springframework.web.servlet")) {
				attributesSnapshot.put(attrName, request.getAttribute(attrName));
			}
		}
	}

	// 使得request对象能供 handler处理和view处理 使用
	request.setAttribute(WEB_APPLICATION_CONTEXT_ATTRIBUTE, getWebApplicationContext());
	request.setAttribute(LOCALE_RESOLVER_ATTRIBUTE, this.localeResolver);
	request.setAttribute(THEME_RESOLVER_ATTRIBUTE, this.themeResolver);
	request.setAttribute(THEME_SOURCE_ATTRIBUTE, getThemeSource());

	try {
		doDispatch(request, response);
	}
	finally {
		// 如果不为空,则还原原始属性快照。
		if (attributesSnapshot != null) {
			restoreAttributesAfterInclude(request, attributesSnapshot);
		}
	}
}

复制代码

可以看到,它将请求拿到后,主要是给request设置了一些对象,以便于后续工作的处理(Handler处理和view处理)。比如 WebApplicationContext ,它里面就包含了我们在第一步完成的 controllerurl 映射的信息。

DispatchServlet # doDispatch()

/**
 * 控制请求转发
 * Process the actual dispatching to the handler.
 * <p>The handler will be obtained by applying the servlet's HandlerMappings in order.
 * The HandlerAdapter will be obtained by querying the servlet's installed HandlerAdapters
 * to find the first that supports the handler class.
 * <p>All HTTP methods are handled by this method. It's up to HandlerAdapters or handlers
 * themselves to decide which methods are acceptable.
 * @param request current HTTP request
 * @param response current HTTP response
 * @throws Exception in case of any kind of processing failure
 */
protected void doDispatch(HttpServletRequest request, HttpServletResponse response) throws Exception {
	HttpServletRequest processedRequest = request;
	HandlerExecutionChain mappedHandler = null;
	int interceptorIndex = -1;

	try {

		ModelAndView mv;
		boolean errorView = false;

		try {
		    // 1. 检查是否是上传文件
			processedRequest = checkMultipart(request);

			// Determine handler for the current request.
            // 2. 获取handler处理器,返回的mappedHandler封装了handlers和interceptors
			mappedHandler = getHandler(processedRequest, false);
			if (mappedHandler == null || mappedHandler.getHandler() == null) {
			    // 返回404
				noHandlerFound(processedRequest, response);
				return;
			}

			// Apply preHandle methods of registered interceptors.
            // 获取HandlerInterceptor的预处理方法
			HandlerInterceptor[] interceptors = mappedHandler.getInterceptors();
			if (interceptors != null) {
				for (int i = 0; i < interceptors.length; i++) {
					HandlerInterceptor interceptor = interceptors[i];
					if (!interceptor.preHandle(processedRequest, response, mappedHandler.getHandler())) {
						triggerAfterCompletion(mappedHandler, interceptorIndex, processedRequest, response, null);
						return;
					}
					interceptorIndex = i;
				}
			}

			// Actually invoke the handler.
            // 3. 获取handler适配器 Adapter
			HandlerAdapter ha = getHandlerAdapter(mappedHandler.getHandler());
			// 4. 实际的处理器处理并返回 ModelAndView 对象
			mv = ha.handle(processedRequest, response, mappedHandler.getHandler());

			// Do we need view name translation?
			if (mv != null && !mv.hasView()) {
				mv.setViewName(getDefaultViewName(request));
			}

			// HandlerInterceptor 后处理
			if (interceptors != null) {
				for (int i = interceptors.length - 1; i >= 0; i--) {
					HandlerInterceptor interceptor = interceptors[i];
					// 结束视图对象处理
					interceptor.postHandle(processedRequest, response, mappedHandler.getHandler(), mv);
				}
			}
		}
		catch (ModelAndViewDefiningException ex) {
			logger.debug("ModelAndViewDefiningException encountered", ex);
			mv = ex.getModelAndView();
		}
		catch (Exception ex) {
			Object handler = (mappedHandler != null ? mappedHandler.getHandler() : null);
			mv = processHandlerException(processedRequest, response, handler, ex);
			errorView = (mv != null);
		}

		// Did the handler return a view to render?
		if (mv != null && !mv.wasCleared()) {
			render(mv, processedRequest, response);
			if (errorView) {
				WebUtils.clearErrorRequestAttributes(request);
			}
		}
		else {
			if (logger.isDebugEnabled()) {
				logger.debug("Null ModelAndView returned to DispatcherServlet with name '" + getServletName() +
						"': assuming HandlerAdapter completed request handling");
			}
		}

		// Trigger after-completion for successful outcome.
		// 请求成功响应之后的方法
		triggerAfterCompletion(mappedHandler, interceptorIndex, processedRequest, response, null);
	}

	catch (Exception ex) {
		// Trigger after-completion for thrown exception.
		triggerAfterCompletion(mappedHandler, interceptorIndex, processedRequest, response, ex);
		throw ex;
	}
	catch (Error err) {
		ServletException ex = new NestedServletException("Handler processing failed", err);
		// Trigger after-completion for thrown exception.
		triggerAfterCompletion(mappedHandler, interceptorIndex, processedRequest, response, ex);
		throw ex;
	}

	finally {
		// Clean up any resources used by a multipart request.
		if (processedRequest != request) {
			cleanupMultipart(processedRequest);
		}
	}
}
复制代码

该方法主要是

  1. 通过request对象获取到 HandlerExecutionChainHandlerExecutionChain 对象里面包含了拦截器interceptor和处理器handler。如果获取到的对象是空,则交给 noHandlerFound 返回404页面。
  2. 拦截器预处理,如果执行成功则进行3
  3. 获取handler适配器 Adapter
  4. 实际的处理器处理并返回 ModelAndView 对象

下面是该方法中的一些核心细节:

DispatchServlet #doDispatch # noHandlerFound 核心源码:

response.sendError(HttpServletResponse.SC_NOT_FOUND);
复制代码

DispatchServlet #doDispatch #getHandler 方法事实上调用的是 AbstractHandlerMapping #getHandler 方法,我贴出一个核心的代码:

// 拿到处理对象
Object handler = getHandlerInternal(request);
...
String handlerName = (String) handler;
handler = getApplicationContext().getBean(handlerName);
...
// 返回HandlerExecutionChain对象
return getHandlerExecutionChain(handler, request);
复制代码

可以看到,它先从request里获取handler对象,这就证明了之前 DispatchServlet #doService 为什么要吧 WebApplicationContext 放入request请求对象中。

最终返回一个 HandlerExecutionChain 对象.

3. 反射调用处理请求的方法,返回结果视图

在上面的源码中,实际的处理器处理并返回 ModelAndView 对象调用的是 mv = ha.handle(processedRequest, response, mappedHandler.getHandler()); 这个方法。该方法由 AnnotationMethodHandlerAdapter #handle() #invokeHandlerMethod() 方法实现.

AnnotationMethodHandlerAdapter #handle() #invokeHandlerMethod()

/**
 * 获取处理请求的方法,执行并返回结果视图
 */
protected ModelAndView invokeHandlerMethod(HttpServletRequest request, HttpServletResponse response, Object handler)
		throws Exception {

    // 1.获取方法解析器
	ServletHandlerMethodResolver methodResolver = getMethodResolver(handler);
	// 2.解析request中的url,获取处理request的方法
	Method handlerMethod = methodResolver.resolveHandlerMethod(request);
	// 3. 方法调用器
	ServletHandlerMethodInvoker methodInvoker = new ServletHandlerMethodInvoker(methodResolver);
	ServletWebRequest webRequest = new ServletWebRequest(request, response);
	ExtendedModelMap implicitModel = new BindingAwareModelMap();
	// 4.执行方法(获取方法的参数)
	Object result = methodInvoker.invokeHandlerMethod(handlerMethod, handler, webRequest, implicitModel);
	// 5. 封装成mv视图
	ModelAndView mav =
			methodInvoker.getModelAndView(handlerMethod, handler.getClass(), result, implicitModel, webRequest);
	methodInvoker.updateModelAttributes(handler, (mav != null ? mav.getModel() : null), implicitModel, webRequest);
	return mav;
}
复制代码

这个方法有两个重要的地方,分别是 resolveHandlerMethodinvokeHandlerMethod

resolveHandlerMethod 方法

methodResolver.resolveHandlerMethod(request) :获取controller类和方法上的 @requestMapping value ,与request的url进行匹配,找到处理request的controller中的方法.最终拼接的具体实现是 org.springframework.util.AntPathMatcher#combine 方法。

invokeHandlerMethod方法

从名字就能看出来它是基于反射,那它做了什么呢。

解析该方法上的参数,并调用该方法。

//上面全都是为解析方法上的参数做准备
...
// 解析该方法上的参数
Object[] args = resolveHandlerArguments(handlerMethodToInvoke, handler, webRequest, implicitModel);
// 真正执行解析调用的方法
return doInvokeMethod(handlerMethodToInvoke, handler, args);
复制代码

invokeHandlerMethod方法#resolveHandlerArguments方法

代码有点长,我就简介下它做了什么事情吧。

HandlerMethodInvoker#resolveRequestParam

invokeHandlerMethod方法#doInvokeMethod方法

private Object doInvokeMethod(Method method, Object target, Object[] args) throws Exception {
	// 将一个方法设置为可调用,主要针对private方法
	ReflectionUtils.makeAccessible(method);
	try {
		// 反射调用
		return method.invoke(target, args);
	}
	catch (InvocationTargetException ex) {
		ReflectionUtils.rethrowException(ex.getTargetException());
	}
	throw new IllegalStateException("Should never get here");
}
复制代码

到这里,就可以对request请求中url对应的controller的某个对应方法进行调用了。

总结:

看完后脑子一定很乱,有时间的话还是需要自己动手调试一下。本文只是串一下整体思路,所以功能性的源码没有全部分析。

其实理解这些才是最重要的。

  1. 用户发送请求至前端控制器DispatcherServlet
  2. DispatcherServlet收到请求调用HandlerMapping处理器映射器。
  3. 处理器映射器根据请求url找到具体的处理器,生成处理器对象及处理器拦截器(如果有则生成)一并返回给DispatcherServlet。
  4. DispatcherServlet通过HandlerAdapter处理器适配器调用处理器
  5. HandlerAdapter执行处理器(handler,也叫后端控制器)。
  6. Controller执行完成返回ModelAndView
  7. HandlerAdapter将handler执行结果ModelAndView返回给DispatcherServlet
  8. DispatcherServlet将ModelAndView传给ViewReslover视图解析器
  9. ViewReslover解析后返回具体View对象
  10. DispatcherServlet对View进行渲染视图(即将模型数据填充至视图中)。
  11. DispatcherServlet响应用户

参考文献:

  • github.com/fangjian042…
  • docs.spring.io/spring/docs…
  • translate.google.cn/

点击进入:

原文  https://juejin.im/post/5cb866ab51882532713b05a5
正文到此结束
Loading...