转载

从源码角度认知ArrayList,LinkedList和HashMap

本文会从源码(JDK 1.8)的角度来分析以下几个Java中常用的数据结构,主要会分析原理与实现,以及每个数据结构所支持的常用操作的复杂度。

  • ArrayList
  • LinkedList
  • HashMap

1.存储结构对比:

ArrayList是通过一串Object数组来存储数据。所有操作都是通过数组索引来进行。

LinkedList是通过双向链表结构来存储数据,对数据的操作都是通过索引进行。

HashMap<K, V>是基于哈希表这个数据结构的Map接口具体实现,允许null键和null值(最多只允许一个key为null,但允许多个value为null)。这个类与HashTable近似等价,区别在于HashMap不是线程安全的并且允许null键和null值。由于基于哈希表实现,所以HashMap内部的元素是无序的,类似于我们使用的“字典”。HashMap是采用数组+链表实现的,非线程安全。
复制代码

2.方法对比

ArrayList:

/** * Appends the specified element to the end of this list. 
 * * @param e element to be appended to this list 
 * @return <tt>true</tt> (as specified by {@link Collection#add}) 
*/
public boolean add(E e) {    
  ensureCapacityInternal(size + 1);  // Increments modCount!!    
  elementData[size++] = e;    
  return true;
}
复制代码

LinkedList:

public void add(int index, E element) {    
  checkPositionIndex(index);    
  if (index == size)        
    linkLast(element);    
  else        
    linkBefore(element, node(index));
}

/** * Inserts element e before non-null Node succ. */
void linkBefore(E e, Node<E> succ) {    
  // assert succ != null;    
  final Node<E> pred = succ.prev;    
  final Node<E> newNode = new Node<>(pred, e, succ);    
  succ.prev = newNode;    
  if (pred == null)        
    first = newNode;    
  else        
    pred.next = newNode;    
  size++;    
  modCount++;
}
根据源码可以看出,ArrayList的增删操作调用了System.arrayCopy,是将数组平移得到,这样处理内存消耗和速度都很大,而LinkedList是通过链表指针进行的增删操作,因此LinkedList的效率更高。

而对于查询方法,,ArrayList是通过下标直接获取返回,而LinkedList需要移动指针来查询,对于数据量大情况来说,ArrayList比较适合查询。
复制代码

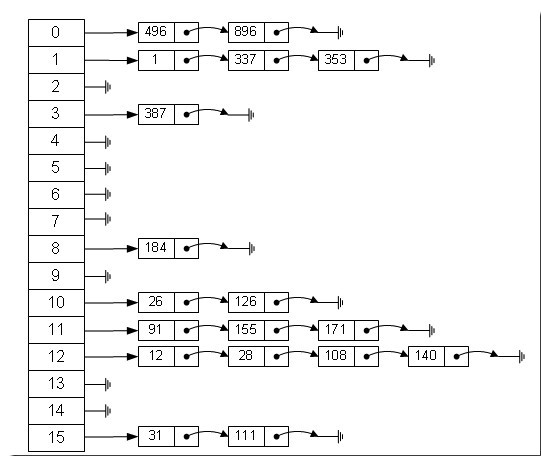
HashMap的原理:

HashMap是基于拉链法处理碰撞的散列表的实现,一个存储整型元素的HashMap的内部存储结构如下图所示:

从源码角度认知ArrayList,LinkedList和HashMap

我们可以看到,HashMap是采用数组+链表实现的,在JDK 1.8中,对HashMap做了进一步优化,引入了红黑树。当链表的长度大于8时,就会使用红黑树来代替链表。

原文  https://juejin.im/post/5cc02889e51d456e4c4c0052
正文到此结束
Loading...