转载

Java并发之AQS源码分析(一)

AQS 全称是 AbstractQueuedSynchronizer,顾名思义,是一个用来构建锁和同步器的框架,它底层用了 CAS 技术来保证操作的原子性,同时利用 FIFO 队列实现线程间的锁竞争,将基础的同步相关抽象细节放在 AQS,这也是 ReentrantLock、CountDownLatch 等同步工具实现同步的底层实现机制。它能够成为实现大部分同步需求的基础,也是 J.U.C 并发包同步的核心基础组件。

AQS 结构剖析

AQS 就是建立在 CAS 的基础之上,增加了大量的实现细节,例如获取同步状态、FIFO 同步队列,独占式锁和共享式锁的获取和释放等等,这些都是 AQS 类对于同步操作抽离出来的一些通用方法,这么做也是为了对实现的一个同步类屏蔽了大量的细节,大大降低了实现同步工具的工作量,这也是为什么 AQS 是其它许多同步类的基类的原因。

现在我们来直接定位到类 java.util.concurrent.locks.AbstractQueuedSynchronizer,下面是 AQS 类的几个重要字段与方法列出来:

public abstract class AbstractQueuedSynchronizer
  extends AbstractOwnableSynchronizer
    implements java.io.Serializable {

    private transient volatile Node head;

    private transient volatile Node tail;

    private volatile int state;

    protected final boolean compareAndSetState(int expect, int update) {
        // See below for intrinsics setup to support this
        return unsafe.compareAndSwapInt(this, stateOffset, expect, update);
    }

    // ...

 }
  1. head 字段为等待队列的头节点,表示当前正在执行的节点;
  2. tail 字段为等待队列的尾节点;
  3. state 字段为同步状态,其中 state > 0 为有锁状态,每次加锁就在原有 state 基础上加 1,即代表当前持有锁的线程加了 state 次锁,反之解锁时每次减一,当 statte = 0 为无锁状态;
  4. 通过 compareAndSetState 方法操作 CAS 更改 state 状态,保证 state 的原子性。

有没有发现,这几个字段都用 volatile 关键字进行修饰,以确保多线程间保证字段的可见性。

AQS 提供了两种锁,分别是独占锁和共享锁,独占锁指的是操作被认作一种独占操作,比如 ReentrantLock,它实现了独占锁的方法,而共享锁则指的是一个非独占操作,比如一些同步工具 CountDownLatch 和 Semaphore 等同步工具,下面是 AQS 对这两种锁提供的抽象方法。

独占锁:

// 获取锁方法
protected boolean tryAcquire(int arg) {
  throw new UnsupportedOperationException();
}
// 释放锁方法
protected boolean tryRelease(int arg) {
  throw new UnsupportedOperationException();
}

共享锁:

// 获取锁方法
protected int tryAcquireShared(int arg) {
  throw new UnsupportedOperationException();
}
// 释放锁方法
protected boolean tryReleaseShared(int arg) {
  throw new UnsupportedOperationException();
}

在我们平时开发中,基本不用直接使用 AQS,我们平时都是直接使用 JDK 自带的同步类工具,如 ReentrantLock、CountDownLatch 和 Semaphore 等,它们已经可以满足绝大部分的需求了,后面会抽几篇文章单独讲一下这些同步类工具是如何使用 AQS 的,这对于我们如何构建自定义的同步工具,有很大的帮助。

下面是同步队列节点的结构:

Java并发之AQS源码分析(一)

用大神的注释来形象地描述一下队列的模型:

/**
  * <pre>
  *      +------+  prev +-----+       +-----+
  * head |      | <---- |     | <---- |     |  tail
  *      +------+       +-----+       +-----+
  * </pre>
  */

这是一个普通双向链表的节点结构,多了 thread 字段用于存储当前线程对象,同时每个节点都有一个 waitStatus 等待状态,一共有四种状态:

  1. CANCELLED(1):取消状态,如果当前线程的前置节点状态为 CANCELLED,则表明前置节点已经等待超时或者已经被中断了,这时需要将其从等待队列中删除。
  2. SIGNAL(-1):等待触发状态,如果当前线程的前置节点状态为 SIGNAL,则表明当前线程需要阻塞。
  3. CONDITION(-2):等待条件状态,表示当前节点在等待 condition,即在 condition 队列中。
  4. PROPAGATE(-3):状态需要向后传播,表示 releaseShared 需要被传播给后续节点,仅在共享锁模式下使用。

可以这么理解:head 节点可以表示成当前持有锁的线程的节点,其余线程竞争锁失败后,会加入到队尾,tail 始终指向队列的最后一个节点。

AQS 的结构大概可总结为以下 3 部分:

  1. 用 volatile 修饰的整数类型的 state 状态,用于表示同步状态,提供 getState 和 setState 来操作同步状态;
  2. 提供了一个 FIFO 等待队列,实现线程间的竞争和等待,这是 AQS 的核心;
  3. AQS 内部提供了各种基于 CAS 原子操作方法,如 compareAndSetState 方法,并且提供了锁操作的acquire和release方法。

独占锁

独占锁的原理是如果有线程获取到锁,那么其它线程只能是获取锁失败,然后进入等待队列中等待被唤醒。

获取锁

获取独占锁方法:

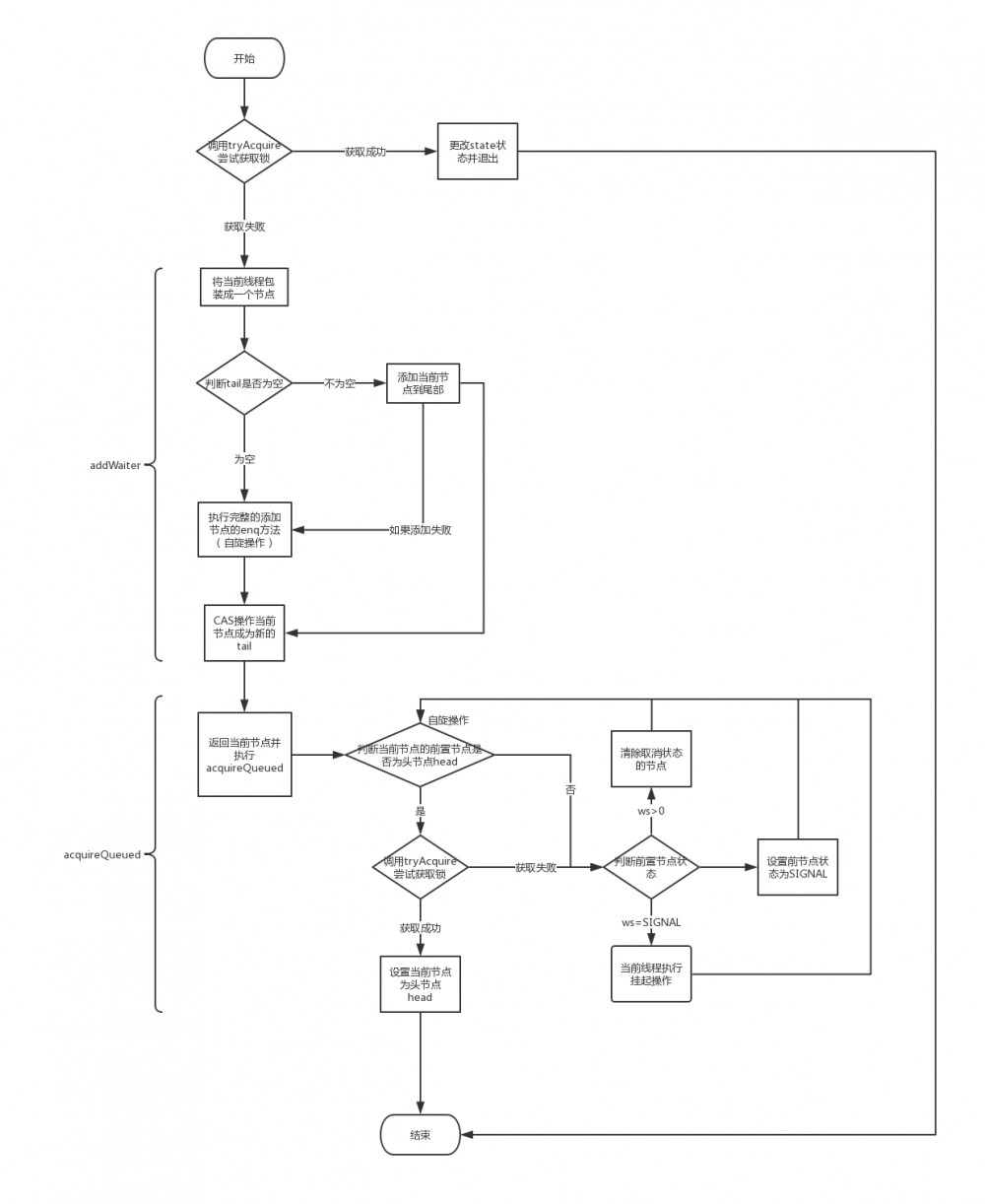
public final void acquire(int arg) {
  if (!tryAcquire(arg) &&
      acquireQueued(addWaiter(Node.EXCLUSIVE), arg))
    selfInterrupt();
}

源码解读:

  1. 通过 tryAcquire(arg) 方法尝试获取锁,这个方法需要实现类自己实现获取锁的逻辑,获取锁成功后则不执行后面加入等待队列的逻辑了;
  2. 如果尝试获取锁失败后,则执行 addWaiter(Node.EXCLUSIVE) 方法将当前线程封装成一个 Node 节点对象,并加入队列尾部;
  3. 把当前线程执行封装成 Node 节点后,继续执行 acquireQueued 的逻辑,该逻辑主要是判断当前节点的前置节点是否是头节点,来尝试获取锁,如果获取锁成功,则当前节点就会成为新的头节点,这也是获取锁的核心逻辑。

基于上面源码的步骤分析后,我们一步步往下看源码具体实现:

private Node addWaiter(Node mode) {
  // 创建一个基于当前线程的节点,该节点是 Node.EXCLUSIVE 独占式类型
  Node node = new Node(Thread.currentThread(), mode);
  // Try the fast path of enq; backup to full enq on failure
  Node pred = tail;
  // 这里先判断队尾是否为空,如果不为空则直接将节点加入队尾
  if (pred != null) {
    node.prev = pred;
    // 采取 CAS 操作,将当前节点设置为队尾节点,由于采用了 CAS 原子操作,无论并发怎么修改,都有且只有一条线程可以修改成功,其余都将执行后面的enq方法
    if (compareAndSetTail(pred, node)) {
      pred.next = node;
      return node;
    }
  }
  enq(node);
  return node;
}

简单来说 addWaiter(Node mode) 方法做了以下事情:

  1. 创建基于当前线程的独占式类型的节点;
  2. 利用 CAS 原子操作,将节点加入队尾。

我们继续看 enq(Node node) 方法:

private Node enq(final Node node) {
  // 自旋操作
  for (;;) {
    Node t = tail;
    // 如果队尾节点为空,那么进行CAS操作初始化队列
    if (t == null) {
      // 这里很关键,即如果队列为空,那么此时必须初始化队列,初始化一个空的节点表示队列头,用于表示当前正在执行的节点,头节点即表示当前正在运行的节点
      if (compareAndSetHead(new Node()))
        tail = head;
    } else {
      node.prev = t;
      // 这一步也是采取CAS操作,将当前节点加入队尾,如果失败的话,自旋继续修改直到成功为止
      if (compareAndSetTail(t, node)) {
        t.next = node;
        return t;
      }
    }
  }
}

enq(final Node node) 方法主要做了以下事情:

  1. 采用自旋机制,这是 aqs 里面很重要的一个机制;
  2. 如果队尾节点为空,则初始化队列,将头节点设置为空节点,头节点即表示当前正在运行的节点;
  3. 如果队尾节点不为空,则继续采取 CAS 操作,将当前节点加入队尾,不成功则继续自旋,直到成功为止;

对比了上面两段代码,不难看出,首先是判断队尾是否为空,先进行一次 CAS 入队操作,如果失败则进入 enq(final Node node) 方法执行完整的入队操作。

完整的入队操作简单来说就是: 如果队列为空,初始化队列,并将头节点设为空节点,表示当前正在运行的节点,然后再将当前线程的节点加入到队列尾部。

关于队列的初始化与入队,务必理解透彻。

经过上面 CAS 不断尝试,这时当前节点已经成功加入到队尾了,接下来就到了acquireQueued 的逻辑,我们继续往下看源码:

final boolean acquireQueued(final Node node, int arg) {
  boolean failed = true;
  try {
    // 线程中断标记字段
    boolean interrupted = false;
    for (;;) {
      // 获取当前节点的 pred 节点
      final Node p = node.predecessor();
      // 如果 pred 节点为 head 节点,那么再次尝试获取锁
      if (p == head && tryAcquire(arg)) {
        // 获取锁之后,那么当前节点也就成为了 head 节点
        setHead(node);
        p.next = null; // help GC
        failed = false;
        // 不需要挂起,返回 false
        return interrupted;
      }
      // 获取锁失败,则进入挂起逻辑
      if (shouldParkAfterFailedAcquire(p, node) &&
          parkAndCheckInterrupt())
        interrupted = true;
    }
  } finally {
    if (failed)
      cancelAcquire(node);
  }
}

这一步 acquireQueued(final Node node, int arg) 方法主要做了以下事情:

  1. 判断当前节点的 pred 节点是否为 head 节点,如果是,则尝试获取锁;
  2. 获取锁失败后,进入挂起逻辑。

提醒一点: 我们上面也说过,head 节点代表当前持有锁的线程,那么如果当前节点的 pred 节点是 head 节点,很可能此时 head 节点已经释放锁了,所以此时需要再次尝试获取锁。

接下来继续看挂起逻辑源码:

private static boolean shouldParkAfterFailedAcquire(Node pred, Node node) {
  int ws = pred.waitStatus;
  if (ws == Node.SIGNAL)
    // 如果 pred 节点为 SIGNAL 状态,返回true,说明当前节点需要挂起
    return true;
  // 如果ws > 0,说明节点状态为CANCELLED,需要从队列中删除
  if (ws > 0) {
    do {
      node.prev = pred = pred.prev;
    } while (pred.waitStatus > 0);
    pred.next = node;
  } else {
    // 如果是其它状态,则操作CAS统一改成SIGNAL状态
    // 由于这里waitStatus的值只能是0或者PROPAGATE,所以我们将节点设置为SIGNAL,从新循环一次判断
    compareAndSetWaitStatus(pred, ws, Node.SIGNAL);
  }
  return false;
}

这一步 shouldParkAfterFailedAcquire(Node pred, Node node) 方法主要做了以下事情:

  1. 判断 pred 节点状态,如果为 SIGNAL 状态,则直接返回 true 执行挂起;
  2. 删除状态为 CANCELLED 的节点;
  3. 若 pred 节点状态为 0 或者 PROPAGATE,则将其设置为为 SIGNAL,再从 acquireQueued 方法自旋操作从新循环一次判断。

通俗来说就是:根据 pred 节点状态来判断当前节点是否可以挂起,如果该方法返回 false,那么挂起条件还没准备好,就会重新进入 acquireQueued(final Node node, int arg) 的自旋体,重新进行判断。如果返回 true,那就说明当前线程可以进行挂起操作了,那么就会继续执行挂起。

这里需要注意的时候,节点的初始值为 0,因此如果获取锁失败,会尝试将节点设置为 SIGNAL。

继续看挂起逻辑:

private final boolean parkAndCheckInterrupt() {
  LockSupport.park(this);
  return Thread.interrupted();
}

LockSupport 是用来创建锁和其他同步类的基本 线程阻塞 原语。LockSupport 提供 park() 和 unpark() 方法实现阻塞线程和解除线程阻塞。release 释放锁方法逻辑会调用 LockSupport.unPark 方法来唤醒后继节点。

获取独占锁流程图:

Java并发之AQS源码分析(一)

释放锁

释放锁方法:

public final boolean release(int arg) {
  if (tryRelease(arg)) {
    Node h = head;
    if (h != null && h.waitStatus != 0)
      unparkSuccessor(h);
    return true;
  }
  return false;
}

释放锁的方法源码就很好理解,通过 tryRelease(arg) 方法尝试释放锁,这个方法需要实现类自己实现释放锁的逻辑,释放锁成功后则执行后面的唤醒后续节点的逻辑了,然后判断 head 节点不为空并且 head 节点状态不为 0,因为 addWaiter 方法默认的节点状态为 0,此时节点还没有进入就绪状态。

继续往下看源码:

private void unparkSuccessor(Node node) {
  int ws = node.waitStatus;
  if (ws < 0)
    // 将头节点的状态设置为0
    // 这里会尝试清除头节点的状态,改为初始状态
    compareAndSetWaitStatus(node, ws, 0);
  
  // 后继节点
  Node s = node.next;
  // 如果后继节点为null,或者已经被取消了
  if (s == null || s.waitStatus > 0) {
    s = null;
    // for循环从队列尾部一直往前找可以唤醒的节点
    for (Node t = tail; t != null && t != node; t = t.prev)
      if (t.waitStatus <= 0)
        s = t;
  }
  if (s != null)
    // 唤醒后继节点
    LockSupport.unpark(s.thread);
}

从源码可看出: 释放锁主要是将头节点的后继节点唤醒,如果后继节点不符合唤醒条件,则从队尾一直往前找,直到找到符合条件的节点为止

总结

这篇文章主要讲述了 AQS 的内部结构和它的同步实现原理,并从源码的角度深度剖析了 AQS 独占锁模式下的获取锁与释放锁的逻辑,并且从源码中我们得出: 在独占锁模式下,用 state 值表示锁并且 0 表示无锁状态,0 -> 1 表示从无锁到有锁,仅允许一条线程持有锁,其余的线程会被包装成一个 Node 节点放到队列中进行挂起,队列中的头节点表示当前正在执行的线程,当头节点释放后会唤醒后继节点,从而印证了 AQS 的队列是一个 FIFO 同步队列。

原文  http://objcoding.com/2019/05/05/aqs-exclusive-lock/
正文到此结束
Loading...