转载

5 道常见的 Java 面试题

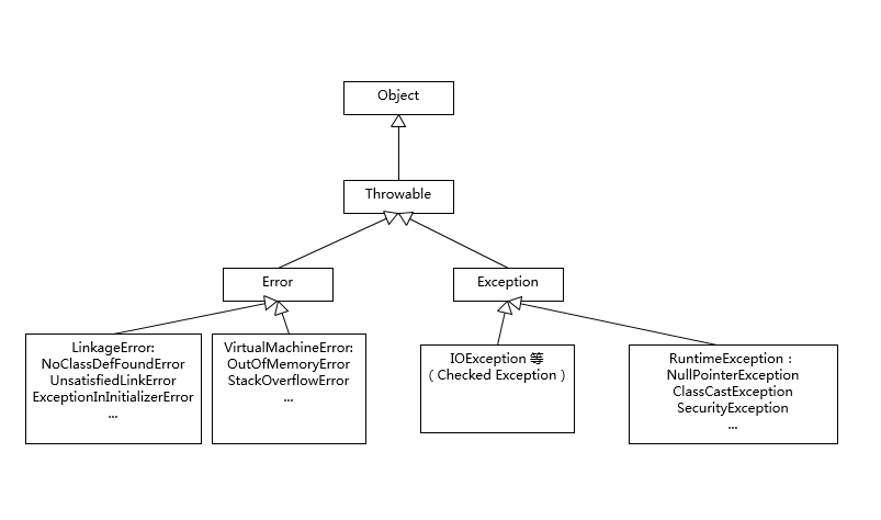
1.Exception 和 Error 有什么区别?(2)

5 道常见的 Java 面试题

Exception 和 Error 都是继承了 Throwable 类,在 Java 中只有 Throwable 类型的实例才可以被抛出或者捕获,它是异常处理机制的基本组成类型。Exception 和 Error 体现了 Java 平台设计者对不同异常情况的分类。Exception 是程序正常运行中,可以预料的意外情况,可能并且应该被捕获,进行相应处理。Error 是指在正常情况下,不大可能出现的情况,绝大部分的 Error 都会导致程序(比如 JVM 自身)处于非正常的、不可恢复状态。既然是非正常情况,所以不便于也不需要捕获,常见的比如 OutOfMemoryError 之类,都是 Error 的子类。

  1. Hashtable、HashMap、TreeMap 有什么不同?(9)

5 道常见的 Java 面试题

Hashtable 是早期 Java 类库提供的一个哈希表实现,本身是同步的,不支持 null 键和值,由于同步导致的性能开销,所以已经很少被推荐使用。HashMap 是应用更加广泛的哈希表实现,行为上大致上与 HashTable 一致,主要区别在于 HashMap 不是同步的,支持 null 键和值等。通常情况下,HashMap 进行 put 或者 get 操作,可以达到常数时间的性能,所以它是绝大部分利用键值对存取场景的首选。TreeMap 则是基于红黑树的一种提供顺序访问的 Map,和 HashMap 不同,它的 get、put、remove 之类操作都是 O(log(n))的时间复杂度,具体顺序可以由指定的 Comparator 来决定,或者根据键的自然顺序来判断。

  1. 什么情况下 Java 程序会产生死锁?(18)

5 道常见的 Java 面试题

死锁是一种特定的程序状态,在实体之间,由于循环依赖导致彼此一直处于等待之中,没有任何个体可以继续前进。死锁不仅仅是在线程之间会发生,存在资源独占的进程之间同样也可能出现死锁。通常来说,我们大多是聚焦在多线程场景中的死锁,指两个或多个线程之间,由于互相持有对方需要的锁,而永久处于阻塞的状态。

大部分死锁本身并不难定位,掌握基本思路和工具使用,理解线程相关的基本概念,比如各种线程状态和同步、锁、Latch 等并发工具,就已经足够解决大多数问题了。

  1. Java 并发类库提供的线程池有哪几种?(21)

5 道常见的 Java 面试题

通常开发者都是利用 Executors 提供的通用线程池创建方法,去创建不同配置的线程池,主要区别在于不同的 ExecutorService 类型或者不同的初始参数。Executors 目前提供了 5 种不同的线程池创建配置:newCachedThreadPool()、newFixedThreadPool(int nThreads)、newSingleThreadExecutor()、newSingleThreadScheduledExecutor() 和 newScheduledThreadPool(int corePoolSize)、newWorkStealingPool(int parallelism)。

  1. 如何监控和诊断 JVM 堆内和堆外内存使用?(26)

5 道常见的 Java 面试题

了解 JVM 内存的方法有很多,具体能力范围也有区别,可以使用综合性的图形化工具,如 JConsole、VisualVM 等。这些工具具体使用起来相对比较直观,直接连接到 Java 进程,然后就可以在图形化界面里掌握内存使用情况。以 JConsole 为例,其内存页面可以显示常见的堆内存和各种堆外部分使用状态。也可以使用命令行工具进行运行时查询,如 jstat 和 jmap 等工具都提供了一些选项,可以查看堆、方法区等使用数据。或者,也可以使用 jmap 等提供的命令,生成堆转储文件,然后利用 jhat 或 Eclipse MAT 等堆转储分析工具进行详细分析。

文章出自极客时间 《 Java 核心技术 36 讲 》 专栏

原文  https://www.infoq.cn/article/BwgBU*X1PdDUI238x6WY
正文到此结束
Loading...