转载

Gradle 插件与ASM入门

需要了解一点gradle知识,一点groovy语言,简单的ASM知识,这个插件的功能只是用ASM在编译期间插入代码,做简单的方法执行时间统计。

主要内容

  1. 自定义插件
  2. 使用ASM插入代码
  3. 统计方法耗时

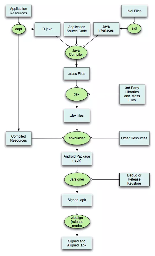
首先我们先看一张经典的打包流程图:

Gradle 插件与ASM入门

我们这次要干的就是在.class文件转为Dex之前做代码插入,来达到编译时插入代码。

那么问题来了:

我怎么知道什么时候生成了.class文件,而且还要是没转成dex?

怎么在编译时候插入代码?

带着这两个问题,往下走:

在gradle插件 1.5.0-beta1 版本时候,提供了一个Transform API,这个API专门就是为了第三方插件对编译后class文件转为dex之前而提供的,直接撸一个代码,因为是插件所以直接新建一个module,命名为 buildSrc ,至于为啥要叫BuildSrc是因为这是Android保留给自定义plugin的名字,需要新建一个放插件的目录,都是用groovy语言写的所有目录层级如下图:

Gradle 插件与ASM入门

当然还需要新建一个build.gradle里面如下图:

Gradle 插件与ASM入门
注:这里面懒的去找asm的依赖,就直接用的 android.tools.build

里面的asm。

然后就可以开始写groovy脚本了,既然前面说了是用Transform API那么就来继承这个API,还需要实现 Plugin 这个接口, plugin 这个接口非常重要是用来把我们这个自定义的插件注册到project的task中,回到transform中,这个类需要实现getName,getInputTypes,getScopes,isIncremental四个抽象方法,还有一个tranform方法:

getInputTypes():限定输入文件的类型(例如:class,jar,dex等)
getScopes():限定文件所在的区域(例如:所有project,只有主工程等)
isIncremental():是否增量更新
getName():在控制台打印的transform名字(只是把这个名字拼接上去而已,例如:transformClassesWith+name+ForDebug)
transform(TransformInvocation transformInvocation):这方法才是真正的插件实现
复制代码

在这里面transform方法中就能得到所有的.class还有jar具体代码如下:

transformInvocation.inputs.each {
            it.directoryInputs.each {
                if(it.file.isDirectory()){
                    it.file.eachFileRecurse {
                        def fileName=it.name
                        if(fileName.endsWith(".class")&&!fileName.startsWith("R/$")
                        && fileName != "BuildConfig.class"&&fileName!="R.class"){
                            //各种过滤类,关联classVisitor
                            handleFile(it)
                        }
                    }
                }
                def dest=transformInvocation.outputProvider.getContentLocation(it.name,it.contentTypes,it.scopes, Format.DIRECTORY)
                FileUtils.copyDirectory(it.file,dest)
            }
            it.jarInputs.each { jarInput->
                def jarName = jarInput.name
                def md5Name = DigestUtils.md5Hex(jarInput.file.getAbsolutePath())
                if (jarName.endsWith(".jar")) {
                    jarName = jarName.substring(0, jarName.length() - 4)
                }
                def dest = transformInvocation.outputProvider.getContentLocation(jarName + md5Name,
                        jarInput.contentTypes, jarInput.scopes, Format.JAR)
                FileUtils.copyFile(jarInput.file, dest)
            }
        }
复制代码

这里面我把处理.class文件提出了个 handle 方法:

private void handleFile(File file){
        def cr=new ClassReader(file.bytes)
        def cw=new ClassWriter(cr,ClassWriter.COMPUTE_MAXS)
        def classVisitor=new MethodTotal(Opcodes.ASM5,cw)
        cr.accept(classVisitor,ClassReader.EXPAND_FRAMES)
        def bytes=cw.toByteArray()
        //写回原来这个类所在的路径
        FileOutputStream fos=new FileOutputStream(file.getParentFile().getAbsolutePath()+File.separator+file.name)
        fos.write(bytes)
        fos.close()
    }
复制代码

这里面最最最主要的就是这个自己定义的 MethodTotal 类,这个类里面才是真正修改.class的主要逻辑,这里我们来简单看下Java文件编译生成的字节码文件:

Gradle 插件与ASM入门
上图只是随便截了一段,卧槽,这让我自己写,或者自己去修改,告辞,打扰,等我再修炼两年,那么我又想去改,但是我又写不来怎么办呢,这时候就需要了解一下as插件 ASM Bytecode Outline

,简单粗暴,一键生成修改字节码的代码:

Gradle 插件与ASM入门
看到这个插件生成了三个,一个是字节码,一个是asm添加字节码的代码,还有个是groovy添加字节代码,所以我们只需要在Java文件中写好统计时间的代码然后使用这个插件生成代码就行了,那么继续走,现在也能生成编写.class文件的代码了,那么我们应该写到哪里去,是之前的 transform 方法还是自己定义的 handle 方法,当然都不是啦,是在上面的 MethodTotal

类,在其中做对class类的操作,里面还有一个自己定义的注解,其实就是用来过滤那些方法需要统计耗时用的,下一步就来到了,最喜欢的cv的步骤了(内容比较简单,也有注释就直接上代码了):

public class MethodTotal extends ClassVisitor {
    public MethodTotal(int i, ClassVisitor classVisitor) {
        super(i, classVisitor);
    }

    @Override
    public MethodVisitor visitMethod(int i, String s, String s1, String s2, String[] strings) {
        MethodVisitor methodVisitor = cv.visitMethod(i, s, s1, s2, strings);
        methodVisitor = new AdviceAdapter(Opcodes.ASM5, methodVisitor, i, s, s1) {
            boolean inject;

            @Override
            public AnnotationVisitor visitAnnotation(String s, boolean b) {
                //自定义的注解用来判断方法上的注解与TimeTotal是否为同一个注解,是否需要统计耗时
                if (Type.getDescriptor(TimeTotal.class).equals(s)) {
                    inject = true;
                }
                return super.visitAnnotation(s, b);
            }

            @Override
            protected void onMethodEnter() {
                //方法进入时期
                if (inject) {
                    //这里就是之前使用ASM插件生成的统计时间代码
                    mv.visitFieldInsn(GETSTATIC, "java/lang/System", "out", "Ljava/io/PrintStream;");
                    mv.visitLdcInsn("this is asm input");
                    mv.visitMethodInsn(INVOKEVIRTUAL, "java/io/PrintStream", "println", "(Ljava/lang/String;)V", false);

                    mv.visitTypeInsn(NEW, "java/lang/Throwable");
                    mv.visitInsn(DUP);
                    mv.visitMethodInsn(INVOKESPECIAL, "java/lang/Throwable", "<init>", "()V", false);
                    mv.visitMethodInsn(INVOKEVIRTUAL, "java/lang/Throwable", "getStackTrace", "()[Ljava/lang/StackTraceElement;", false);
                    mv.visitInsn(ICONST_1);
                    mv.visitInsn(AALOAD);
                    mv.visitMethodInsn(INVOKEVIRTUAL, "java/lang/StackTraceElement", "getMethodName", "()Ljava/lang/String;", false);
                    mv.visitVarInsn(ASTORE, 1);

                    mv.visitVarInsn(ALOAD, 1);
                    mv.visitMethodInsn(INVOKESTATIC, "java/lang/System", "nanoTime", "()J", false);
                    mv.visitMethodInsn(INVOKESTATIC, "com/example/asmdemo/TimeManager", "addStartTime", "(Ljava/lang/String;J)V", false);
                }
            }

            @Override
            protected void onMethodExit(int i) {
                //方法结束时期
                if (inject) {
                    //计算方法耗时
                    mv.visitVarInsn(ALOAD, 1);
                    mv.visitMethodInsn(INVOKESTATIC, "java/lang/System", "nanoTime", "()J", false);
                    mv.visitMethodInsn(INVOKESTATIC, "com/example/asmdemo/TimeManager", "addEndTime", "(Ljava/lang/String;J)V", false);

                    mv.visitVarInsn(ALOAD, 1);
                    mv.visitMethodInsn(INVOKESTATIC, "com/example/asmdemo/TimeManager", "calcuteTime", "(Ljava/lang/String;)V", false);
                }
            }
        };
        return methodVisitor;
    }
}
复制代码

那么如此一来,整个就关联起来了,这个插件也基本成型,可以直接在app的build.gradle中使用 apply plugin :完整的插件类名 ,当然也可以使用 apply plugin:xxx 引用,那我们就需要在这个buildSrc下面的main中新建 resources->META-INF->gradle-plugins 路径(别问为啥要这这样路径,这就规定),然后新建一个 插件名.properties 文件,里面使用 implementation-class 来关联自己的插件:

Gradle 插件与ASM入门
我这里插件名字叫time-total,所以我在app的build.gradle里面直接 apply plugin: 'time-total'

这样就能使用这个插件。

最后附上一张运行结果图:

Gradle 插件与ASM入门

小小的总结:

1.先创建buildSrc文件夹,创建插件
2.使用asm生成代码
3.cv代码到自定义的ClassVisitor:stuck_out_tongue_winking_eye:
4.app的build.gradle引用插件
复制代码

遇到的坑:

  • 在groovy下面新建的groovy文件一定要.groovy结尾不然在编译时候不会生成在build文件夹里面,导致找不到类。
  • 之前在CompileSdkVerison >=28时候会报dexMeger失败,所以只要改成28一下就没事了,我猜可能是因为androidx的原因吧。
  • 在我们自定义ClassVisitor里通过注解来判断是否需要统计时,要注意,两个注解描述要一样,也就是包名+名字。
原文  https://juejin.im/post/5cd17b26e51d453a51433063
正文到此结束
Loading...