转载

微服务的断路器实现图解Golang通用版

断路器背景

微服务连锁故障场景

微服务的断路器实现图解Golang通用版

image

在分布式环境中,各个微服务相互调用,当某些情况下,比如后端中间件服务故障、第三方服务中断导致某个服务无限期不可用,短时间无法恢复,则可能会导致连锁故障,最终影响压垮整个业务集群

断路器与重试

断路器模式不同于重试模式,重试模式是使应用程序可以重试操作以期望它会成功,而断路器模式是防止应用程序执行一个可能失败的操作,减少执行可能失败操作的CPU、内存、线程等资源的浪费,从而保证服务的整体可用

断路器设计解析

基于代理模式的断路器

微服务的断路器实现图解Golang通用版

image

断路器相当于一个请求操作执行的代理,托管请求操作的执行

实现原理流程:

  1. 拦截服务执行的请求,通过当前状态决定是否直接返回,如果否则执行后续操作
  2. 尝试执行操作,并获取返回结果
  3. 根据返回结果和当前统计信息,决定当前断路器的状态,修改状态
  4. 返回执行结果

断路器状态机

微服务的断路器实现图解Golang通用版

image

断路器状态机实现上有三种状态:Closed(断路器关闭)、Open(开放)、HalfOpen(半开放)

状态 说明 备注
Closed 关闭 断路器关闭正常执行操作
Open 打开 断路器开放,所有请求直接返回错误,不执行任何请求
HalfOpen 半开放 允许有限数量的请求通过,如果执行成功,恢复到关闭状态,如果仍然失败,则恢复到开放,然后重新启动超时定时器

断路器实现

实现原理图解

微服务的断路器实现图解Golang通用版

image

断路器实现实现主要分为三部分:状态统计、状态转移、请求执行

状态统计:统计已经执行的请求的成功失败的数量,以确定是否需要进行状态转移

状态转移:根据当前统计信息和当前状态来进行目标状态的确定及转移操作

请求执行:代理前端任务的执行,如果当前状态不需要进行尝试执行,就直接返回错误,避免资源浪费

Golang里面已经有开源的实现, https://github.com/sony/gobreaker/blob/ , 接下来救市剖析它的实现

状态统计-计数器Counts

Counts就是一个计数器,记录当前请求成功和失败的数量

type Counts struct {
    Requests             uint32    // 请求数
    TotalSuccesses       uint32    // 成功
    TotalFailures        uint32    // 失败
    ConsecutiveSuccesses uint32    // 连续成功
    ConsecutiveFailures  uint32 // 连续失败
}

计数器完成对应请求状态的次数,为后续状态转移提供数据, Counts提供了onRequest、onSuccess、onFailure、clear几个辅助接口用于实现对应请求状态的操作,感兴趣可以看下

状态机- CircuitBreaker

type CircuitBreaker struct {
    name          string
        // maxRequests限制half-open状态下最大的请求数,避免海量请求将在恢复过程中的服务再次失败
    maxRequests   uint32
     // interval用于在closed状态下,断路器多久清除一次Counts信息,如果设置为0则在closed状态下不会清除Counts
    interval      time.Duration
        // timeout进入open状态下,多长时间切换到half-open状态,默认60s
    timeout       time.Duration
        // readyToTrip熔断条件,当执行失败后,会根据readyToTrip决定是否进入Open状态
    readyToTrip   func(counts Counts) bool
        // onStateChange断路器状态变更回调函数
    onStateChange func(name string, from State, to State)

    mutex      sync.Mutex
        //. state 断路器状态
    state      State
        // generation 是一个递增值,相当于当前断路器状态切换的次数, 为了避免状态切换后,未完成请求对新状态的统计的影响,如果发现一个请求的generation同当前的generation不同,则不会进行统计计数
    generation uint64
        //  Counts 统计
    counts     Counts
        // expiry 超时过期用于open状态到half-open状态的切换,当超时后,会从open状态切换到half-open状态
    expiry     time.Time
}

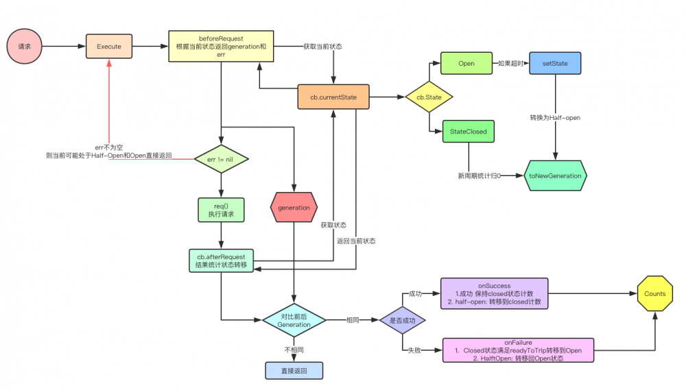
核心流程

CircuitBreaker.Execute

请求执行,对外开放的请求执行接口

func (cb *CircuitBreaker) Execute(req func() (interface{}, error)) (interface{}, error) {
        // 执行请求钩子,会根据当前状态,来返回当前的generation和err(如果位于open和half-open则不为nil), 通过err来进行判断是否直接返回
    generation, err := cb.beforeRequest()
    if err != nil {
        return nil, err
    }

        // 捕获panic,避免应用函数错误造成断路器panic
    defer func() {
        e := recover()
        if e != nil {
            cb.afterRequest(generation, false)
            panic(e)
        }
    }()

    // 执行请求
    result, err := req()
        // 根据结果来进行对应状态的统计, 同时传递generation
    cb.afterRequest(generation, err == nil)
    return result, err
}

CircuitBreaker.beforeRequest

func (cb *CircuitBreaker) beforeRequest() (uint64, error) {
    cb.mutex.Lock()
    defer cb.mutex.Unlock()

        // 获取当前的状态
    now := time.Now()
    state, generation := cb.currentState(now)

    // open和half-open状态则直接返回
    if state == StateOpen {
        return generation, ErrOpenState
    } else if state == StateHalfOpen && cb.counts.Requests >= cb.maxRequests {
            // 避免海量请求对处于恢复服务的影响,这里有一个限流的操作,避免请求数超过最大请求数
        return generation, ErrTooManyRequests
    }
        // 统计状态
    cb.counts.onRequest()
    return generation, nil
}

CircuitBreaker.afterRequest

func (cb *CircuitBreaker) afterRequest(before uint64, success bool) {
    cb.mutex.Lock()
    defer cb.mutex.Unlock()

    // 重新获取状态
    now := time.Now()
    state, generation := cb.currentState(now)
        // 如果前后状态不一致,则不计数
    if generation != before {
        return
    }

        // 根据状态计数
    if success {
        cb.onSuccess(state, now)
    } else {
        cb.onFailure(state, now)
    }
}

CircuitBreaker.currentState

func (cb *CircuitBreaker) currentState(now time.Time) (State, uint64) {
    switch cb.state {
    case StateClosed:
                // 如果当前当前是closed状态,并且有设置expiry,则递增Generation到新一轮统计计数
        if !cb.expiry.IsZero() && cb.expiry.Before(now) {
            cb.toNewGeneration(now)
        }
    case StateOpen:
                // 如果是Open状态,并且超时,则尝试到半打开状态
        if cb.expiry.Before(now) {
            cb.setState(StateHalfOpen, now)
        }
    }
    return cb.state, cb.generation
}

CircuitBreaker.toNewgeneration

func (cb *CircuitBreaker) toNewGeneration(now time.Time) {
        // 递增generation, 清除状态
    cb.generation++
    cb.counts.clear()

        // 设置超时时间
    var zero time.Time
    switch cb.state {
    case StateClosed:
        if cb.interval == 0 {
            cb.expiry = zero
        } else {
            cb.expiry = now.Add(cb.interval)
        }
    case StateOpen:
        cb.expiry = now.Add(cb.timeout)
    default: // StateHalfOpen
        cb.expiry = zero
    }
}

总结

断路器黄金链路

微服务的断路器实现图解Golang通用版

image

  • beforeRequest :完成当前请求是否可以执行请求,状态超时切换,同时返回当前的genenration
  • req: 执行请求
  • afterRequest: 完成请求状态统计,决定状态切换

断路器的优缺点

断路器比较适合针对远程服务或者第三方服务的调用,如果该操作极有可能会失败,则断路器可以尽可能的减小失败对应用的影响,避免资源浪费

但缺点也显而易见,断路器本身相当于一层代理,在应用程序执行进行统计和控制,本身就有一定的资源消耗,同时内部基于synx.Mutex锁来实现,高并发下肯定会有锁争用问题,可能需要根据业务来使用多个断路器,来分散这种锁争用,同时应该避免在断路器req函数内,去执行重试和过长时间的超时等待,因为断路器核心是快速失败

更多文章可以访问 http://www.sreguide.com/

原文  https://studygolang.com/articles/20437
正文到此结束
Loading...