转载

SpringCloud-Zuul(一):技术选型及请求流程源码走读

最近公司最新架构确定使用微服务之后,经过讨论,最终还是选用了 SpringCloud 的体系。我负责网关,鉴权服务的研发。记录下这段时间新接触的知识。

网关技术选型

springcloud选用了最新的稳定版本 Greenwich ,所以对于网关来说,有两种框架选择: SpringCloud GatewayZuul ,经过调研我最终选用了Zuul,原因如下:

  1. 目前项目在一个快速迭代的过程中,Zuul相比于Gateway来说更加稳定。
  2. Gateway文档还有待完善,我在调查过程中,发现官网文档甚至代码还留有很多 TODO ,这不是一个大坑吗!Gateway文档
  3. Gateway相对Zuul来说显得难以使用,Gateway使用Spring5开发,基于函数,响应式编程,可能对于刚接触 Reactive 的人来说阅读源码有一定难度。
  4. 虽然Zuul在性能上来说不如Gateway,但对于我们的业务来说这点时间消耗显得不那么重要。
Proxy	    Avg Latency	    Avg Req/Sec/Thread
gateway	    6.61ms	        3.24k
linkered	7.62ms	        2.82k
zuul	    12.56ms	        2.09k
none	    2.09ms	        11.77k
复制代码

Zuul工作原理

使用Zuul的关键在于自定义 Filter ,当然这个Filter不是Servlet对应的Filter,并且不同类型的Filter使用相同的配置却有不同的效果。秉着 知其所以然 的精神,把整个Zuul处理过程的源码debug了一遍;

入口

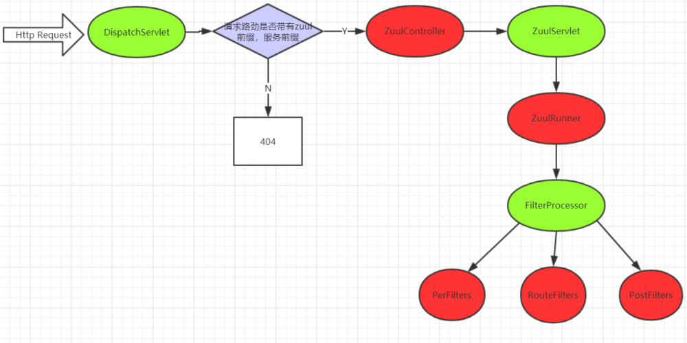
Zuul处理请求的入口是一个Servlet: ZuulServlet ,SpringCloud也提供另外的处理入口,一个Servlet Filter: ZuulServletFilter ,修改配置文件 zuul.use-filter=true 即可。 它进入ZuulServlet的过程如下:

SpringCloud-Zuul(一):技术选型及请求流程源码走读

http依然先进入DispatchServlet,接着调用ZuulController,再接着调用ZuulServlet。这中间经过不少反射处理,可能这也是性能低的一个原因。不太明白为什么不直接进入ZuulServlet。

源码走读

SpringCloud-Zuul(一):技术选型及请求流程源码走读

进入了ZuulServlet后,调用service方法,这个时候就开始调用各个类型的ZuulFilter了,它主要做了如下事情。

  1. 初始化RequestContext,其实就是一个 ThreadLocal ,将httpServlet,httResponse放入其中,方便后面自定义的ZuulFilter可以获取。
  2. 调用 pre filter
  3. 调用 route filter
  4. 调用 post filter 注意点:再调用各个filter的过程中如果出现异常,都会调用 error filter 接着我们查看pre filter是如何调用的:
    SpringCloud-Zuul(一):技术选型及请求流程源码走读
    SpringCloud-Zuul(一):技术选型及请求流程源码走读
    SpringCloud-Zuul(一):技术选型及请求流程源码走读
    SpringCloud-Zuul(一):技术选型及请求流程源码走读
    也就是说,现在上面的流程图变成了这样:
    SpringCloud-Zuul(一):技术选型及请求流程源码走读
    这样,我们的思路就很清晰了,从请求进入,到zuul的调用完整过程都已经整理了出来,接下来我们只要开始自定义filter处理我们的业务逻辑即可。

总结

本章我们从技术选型出发,比较了zuul和gateway的优缺点。最后通过阅读源码的方式整理了Zuul处理请求的整个过程。 下一章: 如何自定义Zuul Filter以及所遇到坑!

关注我,这里只有干货!

原文  https://juejin.im/post/5cea87b0518825758f492918
正文到此结束
Loading...