转载

前端对API接口的封装和管理

作为一名前端同学,主要工作就是数据的展示和处理用户的可视化交互。

其中一定少不了要和后端打交道,而API接口就是前端和后端之间的桥梁,后端同学按照约定好的接口格式返回前端所需要的数据,前端同学通过HTTP请求获取数据并呈现在用户面前。所以今天我们来谈谈前端对API接口的封装以及管理

业务层的封装

有了适配层的封装,我们可以更专注于业务上的逻辑处理,为了提高代码的复用性,我们可以根据业务需求,在适配层的基础上再加一层业务层。

业务层可以做的东西很多,主要根据不同项目的需求进行定制,以下是一些我曾使用过或者比较常见的一些操作

  • 添加鉴权操作
  • 错误/警告弹窗提示以及重定向
  • 监控日志埋点

接口数据规范化

接口同步

实现思路:解析接口文档,获取相应的数据结构,进行数据的筛选,解析成我们需要的数据,同时配合模板自动生成我们所需要的文件,具体看一下实现方案,以swagger为例: 前端对API接口的封装和管理 首先解析swagger语法获取相应的数据并筛选出需要的数据

import Swagger from 'swagger-client'

Swagger({ url: "http://petstore.swagger.io/v2/swagger.json" }).then((client) => {  
    client
      .apis
      .pet // tag name == `pet`
      .addPet({ // operationId == `addPet`
        id: 1,
        body: {
          name: "bobby",
          status: "available"
        }
      })
      .then(...)
})

支持接口模块化

配置接口模块化配置文件,可以减少不必要的文件搜索,提升检测效率

module.exports = {  
    template: '', // 可为空使用默认接口生成模板
    generateType: '', // 默认不要写
    safe: true, // 是否生成保护数据
    output: "src/api", // 输出到api目录
    projectDir: "src", // 代码存放目录(可不配置默认为src路径)
    suffix: [".js",".vue"], // 指定查询的文件(可不配置,默认.js,.vue文件)
    projects: [{
        token: '值', // swagger令牌
        modelName: "demo1", // 模块化名称
        docUrl: ['api-docs', 'api-docs', 'api-docs', 'api-docs']  // swagger base-url
    }, {
        token: '值', // swagger令牌
        modelName: 'demo2',
        docUrl: ['api-docs'] // 多个
    }] // 项目配置
};

前端对API接口的封装和管理

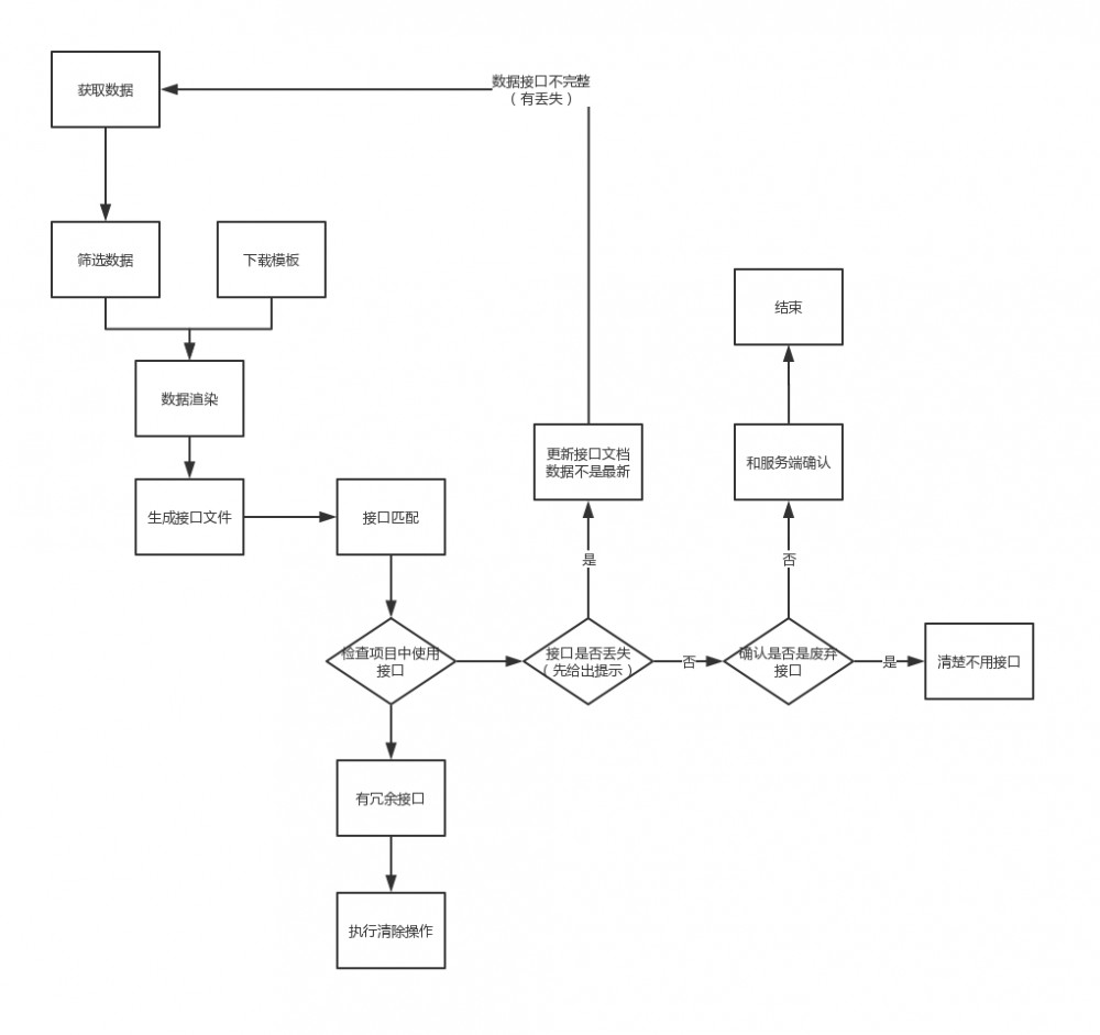
接口检测,对丢失的接口进行提示,并清楚冗余的接口

通过对项目中所有的接口进行匹配来校验出接口当前是否被使用,同时可以对未被检测到的接口进行删除,这样一来,可以大大减少接口文件内容。

function __handleAPIFile(project, projectPath, config) {  
    var filePath = projectPath + '/' + config.output + '/' + project + '/index.js';
    let file = fs.readFileSync(filePath, 'utf8');
    let lines = file.split("/n");
    let i = 0;
    let step = 10;
    let newLineArr = [];
    let matchArr = [];

    var get_line = (begin, end) => {
        var arr = [];
        var flag = false;

        for (let j = begin; j < end; j++) {
            if (i === lines.length - 1) {
                return ;
            } else {
                arr.push(lines[j]);

                cache[project].forEach(item => {
                    if (new RegExp("function " + item, "g").test(lines[j])) {
                        matchArr.push(item);
                        flag = true;
                    }
                });

                if (lines[j] === '') {
                    i = j + 1;
                    break;
                }
            }
            i = j + 1;
        }

        if (flag || begin === 0) {
            newLineArr = newLineArr.concat(arr);
        }

        get_line(i, i + step);
    };

    get_line(i, i + step);

     matchArr = _.uniq(matchArr)

    __checkAPI(matchArr, project, config);

    __write(newLineArr, matchArr, filePath, project);

    // 清空缓存
    lines = null;
    newLineArr = null;
}

function __checkAPI(arr, project, config) {  
    if (arr.length !== cache[project].length) {
        var longArr = arr.length < cache[project].length ? cache[project] : arr;
        var shortArr = arr.length < cache[project].length ? arr : cache[project];
        var lose = [];

        longArr.forEach(item => {
            if (shortArr.indexOf(item) === -1) {
                lose.push(item);
            }
        });

        if (lose.length !== 0) {
            logger.log(chalk.yellow(config.output + '/' + project + '/index.js 文件里, 没有找到以下方法:'));
            lose.forEach(item => {
                logger.log(item);
            });
        }
    }
}

前端对API接口的封装和管理 这样以来我们就可以统一对接口进行管理,无论是更新还是清除冗余,都可独立的处理

最后

最后附上这个工具地址,及使用方法,欢迎各位大佬指导 接口管理工具

原文  https://blog.souche.com/untitled-22/
正文到此结束
Loading...