转载

拦截过滤器模式

表示层请求处理机制接收许多不同类型的请求,这些请求需要不同类型的处理。有些请求只是转发到适当的处理程序组件,而其他请求必须在进一步处理之前进行修改,审核或解压缩。

拦截过滤器模式的最好例子之一是Spring Security 的 DelegatingFilterProxy,它将拦截HTTP请求并进行身份验证检查。Spring安全性构建在过滤器链上。

让我们看看 拦截过滤器模式 如何通过示例解决问题。为简单起见,这种模式分为若干部分,如问题,动因,解决方案,实施等。

目录

问题

动因

解决方案

说明

结构 - 类图,序列图

参与者和责任

履行

后果

适用性

问题

(问题部分描述了开发人员面临的设计问题)

需要对客户端Web请求和响应进行预处理和后处理。当请求进入Web应用程序时,它通常必须在主处理阶段之前通过多个入口测试。例如,

  • 客户端是否已通过身份验证?
  • 客户端是否有有效的会话?
  • 客户端的IP地址是否来自可信网络?
  • 请求路径是否违反任何约束?
  • 客户端使用什么编码来发送数据?
  • 我们是否支持客户端的浏览器类型?其中一些检查是测试,导致是或否答案,确定是否继续处理。其他检查将输入数据流操作为适合于处理的形式。您希望对客户端Web请求和响应进行预处理和后处理。

动因

(本节描述了列出影响问题和解决方案的原因和动机。动因列表显示了人们可能选择并使用模式的理由)

  • 您希望跨请求进行集中、通用的处理,例如检查每个请求的数据编码方案,记录有关每个请求的信息或压缩传出响应。
  • 您希望预处理和后处理组件与核心请求处理服务松散耦合,以方便不引人注目的添加和删除。
  • 您希望预处理和后处理组件彼此独立且自包含以便于重用。

解决方案

(此处解决方案部分简要介绍了解决方案的方法,并详细介绍了解决方案)

使用拦截过滤器作为可插拔过滤器来预处理和后处理请求和响应。过滤器管理器将松散耦合的过滤器组合在一个链中,将控制权委托给适当的过滤器。通过这种方式,您可以以各种方式添加、删除和组合这些过滤器,而无需更改现有代码。

结构

类图

拦截过滤器模式

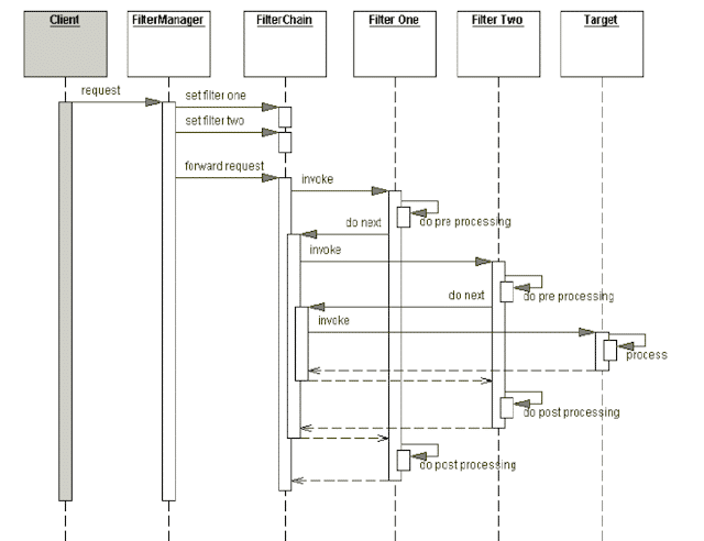
序列图

拦截过滤器模式

参与者

过滤器 (Filter)- 在请求处理程序执行请求之前或之后执行特定任务的过滤器。  

过滤链(Filter Chain) - 过滤链带有多个过滤器,有助于在目标上按照定义的顺序执行它们。

目标 (Target )- 目标对象是请求处理程序   

过滤器管理器(Filter Manager) - 过滤器管理器管理过滤器和过滤器链。   

客户端(Client) - 客户端是向Target对象发送请求的对象。

执行

第1步: 创建 过滤器( Filter) 界面。

<b>public</b>  <b>interface</b>  Filter {
    <b>public</b>  <b>void</b>  execute(String  request);
}

第2步: 创建具体过滤器 - AuthenticationFilter,DebugFilter。

<b>public</b> <b>class</b> AuthenticationFilter implements Filter {
   <b>public</b> <b>void</b> execute(String request){
      System.out.println(<font>"Authenticating request: "</font><font> + request);
   }
}
</font>
<b>public</b> <b>class</b> DebugFilter implements Filter {
   <b>public</b> <b>void</b> execute(String request){
      System.out.println(<font>"request log: "</font><font> + request);
   }
}
</font>

第3步: 创建 目标 (Target )

<b>public</b> <b>class</b> Target {
   <b>public</b> <b>void</b> execute(String request){
      System.out.println(<font>"Executing request: "</font><font> + request);
   }
}
</font>

第4步: 创建 过滤链( Filter Chain)

<b>import</b> java.util.ArrayList;
<b>import</b> java.util.List;

<b>public</b> <b>class</b> FilterChain {
   <b>private</b> List<Filter> filters = <b>new</b> ArrayList<Filter>();
   <b>private</b> Target target;

   <b>public</b> <b>void</b> addFilter(Filter filter){
      filters.add(filter);
   }

   <b>public</b> <b>void</b> execute(String request){
      <b>for</b> (Filter filter : filters) {
         filter.execute(request);
      }
      target.execute(request);
   }

   <b>public</b> <b>void</b> setTarget(Target target){
      <b>this</b>.target = target;
   }
}

第5步: 创建 过滤器管理器( FilterManager)

<b>public</b> <b>class</b> FilterManager {
   FilterChain filterChain;

   <b>public</b> FilterManager(Target target){
      filterChain = <b>new</b> FilterChain();
      filterChain.setTarget(target);
   }
   <b>public</b> <b>void</b> setFilter(Filter filter){
      filterChain.addFilter(filter);
   }

   <b>public</b> <b>void</b> filterRequest(String request){
      filterChain.execute(request);
   }
}

第6步: 创建 客户端 (Client)

<b>public</b> <b>class</b> Client {
   FilterManager filterManager;

   <b>public</b> <b>void</b> setFilterManager(FilterManager filterManager){
      <b>this</b>.filterManager = filterManager;
   }

   <b>public</b> <b>void</b> sendRequest(String request){
      filterManager.filterRequest(request);
   }
}

步骤7: 使用 客户端 演示拦截过滤器设计模式

<b>public</b> <b>class</b> InterceptingFilterDemo {
   <b>public</b> <b>static</b> <b>void</b> main(String[] args) {
      FilterManager filterManager = <b>new</b> FilterManager(<b>new</b> Target());
      filterManager.setFilter(<b>new</b> AuthenticationFilter());
      filterManager.setFilter(<b>new</b> DebugFilter());

      Client client = <b>new</b> Client();
      client.setFilterManager(filterManager);
      client.sendRequest(<font>"HOME"</font><font>);
   }
}
</font>

第8步: 验证输出。

Authenticating request: HOME
request log: HOME
Executing request: HOME

标准过滤策略

servlet 2.3规范包括一个标准机制,用于构建过滤器链,并从这些链中不显眼地添加和删除过滤器。

过滤器围绕接口构建,并通过修改Web应用程序的部署描述符以声明方式添加或删除。

javax.servlet.Filter(接口)

过滤器是对资源请求(servlet或静态内容)或资源响应(或两者)执行过滤任务的对象。过滤器在doFilter方法中执行过滤。

每个Filter都可以访问FilterConfig对象,从中可以获取其初始化参数,例如,可以使用ServletContext的引用,以加载过滤任务所需的资源。

过滤器在Web应用程序的部署描述符中配置。

本设计中已确定的示例如下:

  1. 验证过滤器
  2. 记录和审核过滤器
  3. 图像转换过滤器
  4. 数据压缩过滤器
  5. 加密过滤器
  6. 标记过滤器
  7. 触发资源访问事件的过滤器
  8. XSL / T过滤器
  9. Mime型链式过滤器

javax.servlet.FilterChain(接口)

FilterChain是servlet容器向开发人员提供的对象,它提供对资源的筛选请求的调用链的视图。过滤器使用FilterChain调用链中的下一个过滤器,或者如果调用过滤器是链中的最后一个过滤器,则调用链末尾的资源。

示例

这个策略的示例是创建一个过滤器,它对任何编码类型的请求进行预处理,以便在核心请求处理代码中对每个请求进行类似的处理。为什么有必要这样做?包含文件上载的HTML表单使用与大多数表单不同的编码类型。

因此,通过simplegetParameter()调用无法获得伴随上载的表单数据  。所以,我们创建了两个预处理请求的过滤器,将所有编码类型转换为单一的一致格式。我们选择的格式是将所有表单数据作为请求属性提供。

示例1 - 基本过滤器 - 标准过滤策略

<b>public</b> <b>class</b> BaseEncodeFilter implements 
      javax.servlet.Filter {
  <b>private</b> javax.servlet.FilterConfig myFilterConfig;

  <b>public</b> BaseEncodeFilter()     {  }

  <b>public</b> <b>void</b> doFilter(
    javax.servlet.ServletRequest servletRequest, 
    javax.servlet.ServletResponse servletResponse,
    javax.servlet.FilterChain filterChain) 
  throws java.io.IOException,
    javax.servlet.ServletException {
    filterChain.doFilter(servletRequest, 
        servletResponse);
  }

  <b>public</b> javax.servlet.FilterConfig getFilterConfig() 
  {
    <b>return</b> myFilterConfig; 
  }
    
  <b>public</b> <b>void</b> setFilterConfig(
    javax.servlet.FilterConfig filterConfig) {
      myFilterConfig = filterConfig;
  }
}
<b>public</b> <b>class</b> StandardEncodeFilter 
  <b>extends</b> BaseEncodeFilter {
  <font><i>// Creates new StandardEncodeFilter</i></font><font>
  <b>public</b> StandardEncodeFilter()   {  }

  <b>public</b> <b>void</b> doFilter(javax.servlet.ServletRequest 
    servletRequest,javax.servlet.ServletResponse 
    servletResponse,javax.servlet.FilterChain 
    filterChain) 
  throws java.io.IOException, 
    javax.servlet.ServletException {

    String contentType = 
      servletRequest.getContentType();
    <b>if</b> ((contentType == <b>null</b>) || 
      contentType.equalsIgnoreCase(
        </font><font>"application/x-www-form-urlencoded"</font><font>))     {
      translateParamsToAttributes(servletRequest, 
        servletResponse);
    }

    filterChain.doFilter(servletRequest, 
      servletResponse);
  }

  <b>private</b> <b>void</b> translateParamsToAttributes(
    ServletRequest request, ServletResponse response)
  {
    Enumeration paramNames = 
        request.getParameterNames();

    <b>while</b> (paramNames.hasMoreElements())     {
      String paramName = (String) 
          paramNames.nextElement();

      String [] values;

      values = request.getParameterValues(paramName);
      System.err.println(</font><font>"paramName = "</font><font> + paramName);
      <b>if</b> (values.length == 1)
        request.setAttribute(paramName, values[0]);
      <b>else</b>
        request.setAttribute(paramName, values);
    }
 }
}
</font>

示例2- MultipartEncodeFilter - 标准过滤策略

<b>public</b> <b>class</b> MultipartEncodeFilter <b>extends</b> 
  BaseEncodeFilter {
  <b>public</b> MultipartEncodeFilter() { }
  <b>public</b> <b>void</b> doFilter(javax.servlet.ServletRequest 
    servletRequest, javax.servlet.ServletResponse 
    servletResponse,javax.servlet.FilterChain 
    filterChain)
  throws java.io.IOException, 
    javax.servlet.ServletException {
    String contentType = 
      servletRequest.getContentType();   
    <font><i>// Only filter this request if it is multipart </i></font><font>
    </font><font><i>// encoding                </i></font><font>
    <b>if</b> (contentType.startsWith(
                </font><font>"multipart/form-data"</font><font>)){
      <b>try</b> {
        String uploadFolder = 
          getFilterConfig().getInitParameter(
              </font><font>"UploadFolder"</font><font>);
        <b>if</b> (uploadFolder == <b>null</b>) uploadFolder = </font><font>"."</font><font>;

        </font><font><i>/** The MultipartRequest class is: 
        * Copyright (C) 2001 by Jason Hunter 
        * <jhunter@servlets.com>. All rights reserved. 
        **/</i></font><font>
        MultipartRequest multi = <b>new</b> 
          MultipartRequest(servletRequest, 
                           uploadFolder,
                           1 * 1024 * 1024 );
        Enumeration params = 
                 multi.getParameterNames();
        <b>while</b> (params.hasMoreElements()) {
          String name = (String)params.nextElement();
          String value = multi.getParameter(name);
          servletRequest.setAttribute(name, value);
        }

        Enumeration files = multi.getFileNames();
        <b>while</b> (files.hasMoreElements()) {
          String name = (String)files.nextElement();
          String filename = multi.getFilesystemName(name);
          String type = multi.getContentType(name);
          File f = multi.getFile(name);
          </font><font><i>// At this point, do something with the </i></font><font>
          </font><font><i>// file, as necessary</i></font><font>
        }
      }
      <b>catch</b> (IOException e)
      {
        LogManager.logMessage(
          </font><font>"error reading or saving file"</font><font>+ e);
      }
    } </font><font><i>// end if</i></font><font>
    filterChain.doFilter(servletRequest, 
                         servletResponse);
  } </font><font><i>// end method doFilter()</i></font><font>
}
</font>

部署描述符 - 标准过滤策略

<filter>
    <filter-name>StandardEncodeFilter</filter-name>
    <display-name>StandardEncodeFilter</display-name>
    <description></description>
    <filter-<b>class</b>> corepatterns.filters.encodefilter.
            StandardEncodeFilter</filter-<b>class</b>>
  </filter>
  <filter>
    <filter-name>MultipartEncodeFilter</filter-name>
    <display-name>MultipartEncodeFilter</display-name>
    <description></description>
    <filter-<b>class</b>>corepatterns.filters.encodefilter.
            MultipartEncodeFilter</filter-<b>class</b>>
    <init-param>
      <param-name>UploadFolder</param-name>
      <param-value>/home/files</param-value>
    </init-param>
 </filter>

<filter-mapping>
    <filter-name>StandardEncodeFilter</filter-name>
    <url-pattern>/EncodeTestServlet</url-pattern>
  </filter-mapping>
  <filter-mapping>
    <filter-name>MultipartEncodeFilter</filter-name>
    <url-pattern>/EncodeTestServlet</url-pattern>
  </filter-mapping>

后果

  • 使用松散耦合的处理程序集中控制
  • 提高可重用性
  • 声明性和灵活的配置
  • 信息共享效率低下

适用性

使用截取过滤器模式时

  • 系统使用预处理或后处理请求
  • 系统应该执行身份验证/授权/记录或跟踪请求,然后将请求传递给相应的处理程序
  • 您需要一种模块化方法来配置预处理和后处理方案
原文  https://www.jdon.com/52353
正文到此结束
Loading...