转载

React的移动端和PC端生态圈的使用汇总

React的移动端和PC端生态圈的使用汇总

对于一项技术,我们不能停留在五分钟状态,特别喜欢一句话,用什么方式绘制UI界面一点不重要,重要的是底层的思维,解决问题和优化的思路。

由于 React 的生态极为庞大,本文内容部分来自一些别人的汇总,至于原文只要还是能找到的,我都会贴上地址,谢谢前期贡献的作者,如果有没有被汇总到的,欢迎在下面补充。

生态圈:

React 官方推荐超大型项目使用的 TypeScript

  • 为什么要把 TypeScript 放在第一位,因为 TypeScript 在构建超大型应用时,多人协作可以极大的加快工作效率,特别是前后端交互特别多,业务情况特别复杂的状况下(比如 IM ),它的优势就凸显出来了。但是在一些中小型项目中,优势并不是那么的明显。(比如做完项目跑路后期不迭代这种)

React的移动端和PC端生态圈的使用汇总

  • TypeScript 并不是一个新语言,可以简单的认为 TS = js + Type .它只是一个 javascript 的超集,目前更新速度也是非常快,

React的移动端和PC端生态圈的使用汇总

  • 个人建议,在 Node.js 开发和 React native 以及大型 React 中使用 TypeScript
  • 在下载官方的 react 脚手架中,包含了一个第三方的 ts 创建脚手架的命令

    • Create React App 中使用 TypeScript
    • Create React App 内置了对 ·TypeScript` 的支持。
    • 需要创建一个使用 TypeScript 的新项目,在终端运行:
    • npx create-react-app my-app --typescript
interface IState {
        collapsed?: boolean,
    }
    
    interface IProps {
        props?: string | Function
    }
    constructor(props: IState) {
        super(props)
    }
    flag :number = 123
    componentDidMount() {
        const result = this.FunctionTest()
    }
    FunctionTest():Promise<number|string|object>{
        return Promise.resolve(false)
    }
  • TypeScript 写起来代码量会多一些,但是对于参数类型,返回类型,一眼明了,拥有静态类型检查,如果有问题,在编写代码时候就可以知道。

补充一点,现在 TS 的生态已经足够适应开发,像一般的 webpack 插件都有了 typescript 的文件支持,当然,并不是所有的第三包都支持 ts .在技术选型的时候就要考虑清楚这点,否则就会多做很多事情。

状态统一集中管理, redux,mbox,redux-sage,dva 等开源库

  • 先看看原始的 react 数据管理

React的移动端和PC端生态圈的使用汇总

组件间数据的传递,依靠 props ,状态数据提升等完成,但是对于跨层级的组件间数据传递,就不那么友好了,尤其是大型项目后期的迭代维护

  • 再说说被人吐槽,但是它的单向数据流思想不得不肯定的 redux .

React的移动端和PC端生态圈的使用汇总

  • Redux

    • 状态及页面逻辑从 <App/> 里面抽取出来, 成为独立的 store , 页面逻辑就是 reducer
    • <TodoList/> 及<AddTodoBtn/> 都是 Pure Component , 通过 connect 方法可以很方便地给它俩加一层 wrapper 从而建立起与 store 的联系: 可以通过 dispatch 向 store 注入 action , 促使 store 的状态进行变化, 同时又订阅了 store 的状态变化, 一旦状态有变, 被 connect 的组件也随之刷新
    • 使用 dispatchstore 发送 action 的这个过程是可以被拦截的, 自然而然地就可以在这里增加各种 Middleware , 实现各种自定义功能, eg: logging
    • 这样一来, 各个部分各司其职, 耦合度更低, 复用度更高, 扩展性更好

在面试的时候,我觉得如果可以手写一个 redux 库,并且说清楚单向数据流的思维,是一个加分项。

  • 最终推荐使用 dva ,感谢前辈的开源,解放了我们

React的移动端和PC端生态圈的使用汇总

  • dva

    • 正如 Dva 官网所言, Dva 是基于 React + Redux + Saga 的最佳实践沉淀, 做了 3 件很重要的事情, 大大提升了编码体验
// 一个dva的模块文件  user.js
export default {
  namespace: 'userinfo',
  state: {
    width: '-100%',
    hasUserInfoActive: false,
    info: undefined,
  },
  reducers: {
    // 打开个人资料
    open(state) {
      return {
        ...state,
        width: '0%',
        hasUserInfoActive: true,
      };
    },
     
  },
  effects: {
    * init(res, { put, select }) {
      const { userinfo } = yield select();
      if (userinfo.info === undefined) {
        try {
          const list = yield DATABASE.Friend().getSelfInfo();
          // console.log(list);

          yield put({ type: 'saveUserInfo', payload: list });
        } catch (e) {
          console.error(e);
        }
      }
    },
  },
};

// user.jsx,业务组件文件
import {connect} from 'dva'

class App extends Component {
     componentDidMount(){
    //省掉了mapActionsToPops这一步
    this.props.dispatch({
        type:"user/open"
    })
    } 

}

export default  connect(
    //相当于mapStateToState,可以通过this.props.user拿到数据
(({user} )=>{
    user
} )
)(App)

状态管理的最佳实践,应该说推荐 dva ,再次感谢前辈的开源。

UI 组件库,由于本人平时都不使用 UI 库了,所以可能会遗漏。

  • Ant-Design , pc 版 ,制作后台管理系统的神器,同样要感谢前辈们的开源。

    • 关键字, webpack 按需加载,配置默认样式,

React的移动端和PC端生态圈的使用汇总

使用 babel-plugin-import(推荐)。

// .babelrc or babel-loader option
{
  "plugins": [
    ["import", {
      "libraryName": "antd",
      "libraryDirectory": "es",
      "style": "css" // `style: true` 会加载 less 文件
    }]
  ]
}

然后只需从 antd 引入模块即可,无需单独引入样式。等同于下面手动引入的方式。

// babel-plugin-import 会帮助你加载 JS 和 CSS
import { DatePicker } from 'antd';
  • Ant-Degsin-mobile

    • 关键字,按需加载,默认样式修改
使用 babel-plugin-import(推荐)。
// .babelrc or babel-loader option
{
  "plugins": [
    ["import", { libraryName: "antd-mobile", style: "css" }]
     // `style: true` 会加载 less 文件
  ]
}
然后只需从 antd-mobile 引入模块即可,无需单独引入样式。
// babel-plugin-import 会帮助你加载 JS 和 CSS
import { DatePicker } from 'antd-mobile';

Ant Design Mobile RN of React

React的移动端和PC端生态圈的使用汇总

  • react-native 中使用 Ant-Design

    • yarn add @ant-design/react-native
    • babel 配置中:

      "plugins": [
      ["import", { libraryName: "@ant-design/react-native" }]
      ]
  • React-native 组件中使用:
import React from 'react';
import { View, Text, FlatList, SectionList, Alert } from 'react-native';
import { Button, Flex } from '@ant-design/react-native';
export default class Apps extends React.Component {
  render() {
    return (
      <View>
        <Button
          onPress={() => {
            Alert.alert(12312312);
          }}
        >
          12345561
        </Button>
      </View>
    );
  }
}

ElectronPC 端跨平台技术方案,集成 Node ,可以开发极为复杂的应用

React的移动端和PC端生态圈的使用汇总

  • 渲染进程和主进程采用 remote 模块或者 ipc 通信方式进行通信,进而可以呼叫原生接口
  • 完美解决 mac os , windows , linux 上的三端统一开发没有兼容性问题的框架
  • Electron 结合了 Chromium、Node.js 和用于调用操作系统本地功能的 API (如打开文件窗口、通知、图标等)
  • 基于 Electron 的开发就像在开发网页,而且能够无缝地 使用 Node 。或者说:在构建一个 Node 应用的同时,通过 HTML 和 CSS 构建界面。另外,你只需为一个浏览器(最新的 Chrome )进行设计(即无需考虑兼容性等)

React的移动端和PC端生态圈的使用汇总

import React from 'react';
import { HashRouter, Route, Switch } from 'dva/router';
import { ipcRenderer, remote } from 'electron';
ipcRenderer.removeAllListeners();
  ipcRenderer.on('loginSuccess', () => {
    ipcRenderer.send('reply', 'loginSuccess');
    props.history.push('/login/loading');
    props.dispatch({ type: 'globalstate/saveStatus', payload: 1 });
  });

这是一个非常不错,而且考验一位前端工程师底层技术的框架,可能会写到大量底层 Node.js 和原生 javascript ,目前开发 IM 项目很多使用这个框架。 github 上的 star 量也快 80K 了。

React的移动端和PC端生态圈的使用汇总

react-native ,移动端跨平台框架

跨平台开发首选 Mac ,没有为什么

React的移动端和PC端生态圈的使用汇总

  • 官方推荐的 搭建原生完整环境 方式

React的移动端和PC端生态圈的使用汇总

react-native run-ios
command+d

React的移动端和PC端生态圈的使用汇总

  • react 迁移到 react-native 成本并不高,难的是适配和踩坑,遇到问题要多百度, rn 的生态也很强大,而且给我们封装了很多内容,也可以使用一些原生的接口.

React的移动端和PC端生态圈的使用汇总

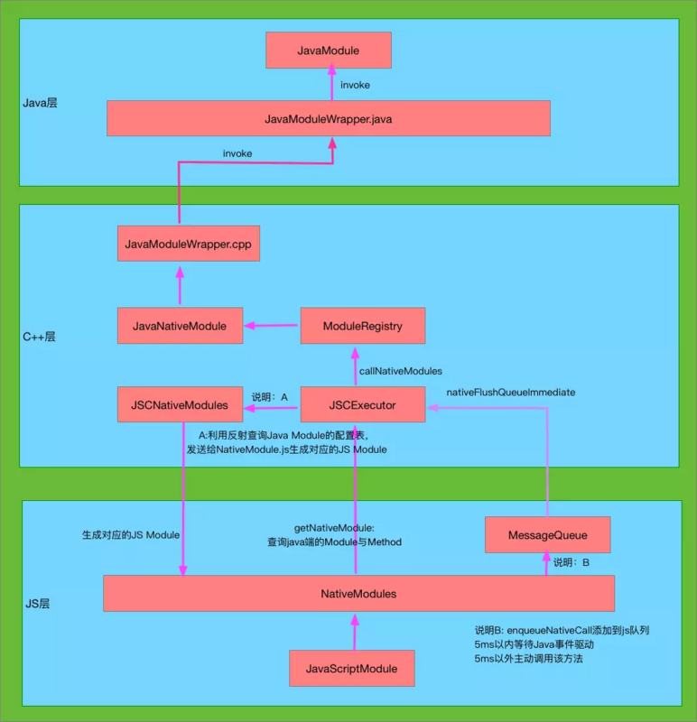
React-native 的层次架构:

  • Java层 :该层主要提供了 Android的UI渲染器UIManager (将JavaScript映射成Android Widget)以及一些其他的功能组件(例如:Fresco、Okhttp)等,在java层均封装为Module,java层核心jar包是 react-native.jar ,封装了众多上层的interface,如Module,Registry,bridge等。
  • C++层 :主要处理 Java与JavaScript 的通信以及执行JavaScript代码工作,该层封装了JavaScriptCore,执行对js的解析。基于JavaScriptCore,Web开发者可以尽情使用ES6的新特性,如class、箭头操作符等,而且 React Native运行在 JavaScriptCore 中的,完全不存在浏览器兼容的情况。Bridge桥接了java , js 通信的核心接口。JSLoader主要是将来自assets目录的或本地file加载javascriptCore,再通过JSCExectutor解析js文件。
  • Js层 :该层提供了各种供开发者使用的组件以及一些工具库。
  • Component :Js层通js/jsx编写的Virtual Dom来构建Component或Module,Virtual DOM是DOM在内存中的一种轻量级表达方式,可以通过不同的渲染引擎生成不同平台下的UI。component的使用在 React 里极为重要, 因为component的存在让计算 DOM diff 更高效。
  • ReactReconciler : 用于管理顶层组件或子组件的挂载、卸载、重绘。
注:JSCore,即JavaScriptCore,JS解析的核心部分,IOS使用的是内置的JavaScriptCore,Androis上使用的是 https://webkit.org

家的jsc.so。

启动过程的解析:

  • 1. ReactInstanceManager 创建时会配置应用所需的java模块与js模块,通过 ReactRootViewstartReactApplication启动APP
  • 2.在创建 ReactInstanceManager 同时会创建用于加载JsBundle的JSBundlerLoader,并传递给 CatalystInstance
  • 3. CatalystInstance 会创建Java模块注册表及Javascript模块注册表,并遍历实例化模块。
  • 4. CatalystInstance通过JSBundlerLoader 向Node Server请求Js
  • Bundle,并传递给JSCJavaScriptExectutor,最后传递给javascriptCore,再通过ReactBridge通知ReactRootView完成渲染。

Js与Java通信机制

  • Java与Js之间的调用,是以两边存在两边存在同一份模块配置表,最终均是将调用转化为{moduleID,methodID,callbackID,args},处理端在模块配置表里查找注册的模块与方法并调用。

Java 调用 Js

  • Java 通过注册表调用到 CatalystInstance 实例,透过ReactBridge的jni,调用到Onload.cpp中的callFunction,最后通过javascriptCore,调用BatchedBridge.js,根据参数{moduleID,methodID}require相应Js模块执行。流程如下图:

React的移动端和PC端生态圈的使用汇总

  1. Js 调用Java
  • 如果消息队列中有等待 Java 处理的逻辑,而且 Java 超过 5ms 都没有来取走,那么 JavaScript 就会主动调用 Java 的方法,在需要调用调 Java 模块方法时,会把参数 {moduleID,methodID} 等数据存在 MessageQueue 中,等待Java的事件触发,把 MessageQueue 中的 {moduleID,methodID}返回给Java ,再根据模块注册表找到相应模块处理。流程如下图:

React的移动端和PC端生态圈的使用汇总

参考文章,react-native原理解析 ,看在 react-native 跨平台开发的无缝对接 js和react 份上,我决定坚定使用它。希望在1.0版本到来的时候,给我们一个惊喜。

京东的 Taro ,多端解决方案

React的移动端和PC端生态圈的使用汇总

  • Taro 是一套遵循 React 语法规范的 多端开发 解决方案。现如今市面上端的形态多种多样, Web、React-Native、 微信小程序等各种端大行其道,当业务要求同时在不同的端都要求有所表现的时候,针对不同的端去编写多套代码的成本显然非常高,这时候只编写一套代码就能够适配到多端的能力就显得极为需要。
  • 使用 Taro ,我们可以只书写一套代码,再通过 Taro 的编译工具,将源代码分别编译出可以在不同端(微信/百度/支付宝/字节跳动小程序、 H5、React-Native 等)运行的代码。

React的移动端和PC端生态圈的使用汇总

  • 代码示例:
import Taro, { Component } from '@tarojs/taro'
import { View, Button } from '@tarojs/components'

export default class Index extends Component {
  constructor () {
    super(...arguments)
    this.state = {
      title: '首页',
      list: [1, 2, 3]
    }
  }

  componentWillMount () {}

  componentDidMount () {}

  componentWillUpdate (nextProps, nextState) {}

  componentDidUpdate (prevProps, prevState) {}

  shouldComponentUpdate (nextProps, nextState) {
    return true
  }

  add = (e) => {
    // dosth
  }

  render () {
    return (
      <View className='index'>
        <View className='title'>{this.state.title}</View>
        <View className='content'>
          {this.state.list.map(item => {
            return (
              <View className='item'>{item}</View>
            )
          })}
          <Button className='add' onClick={this.add}>添加</Button>
        </View>
      </View>
    )
  }
}
  • 关键字,编译成不同的平台应用输出
  • Taro 拥有自己的脚手架 脚手架配置

为什么会加入 Taro ,因为它是国产,基于 react ,应该支持。而且相信未来它应该有不错的前景。

  • 环境搭建:

    yarn global add @tarojs/cli
    taro init myApp
    

React的移动端和PC端生态圈的使用汇总

  • 选择微信小程序模式,需要自行下载并打开微信开发者工具,然后选择项目根目录进行预览。
  • 微信小程序编译预览及打包(去掉 --watch 将不会监听文件修改,并会对代码进行压缩打包)
# yarn
    $ yarn dev:weapp
    $ yarn build:weapp
    # npm script
    $ npm run dev:weapp
    $ npm run build:weapp
    # 仅限全局安装
    $ taro build --type weapp --watch
    $ taro build --type weapp
    # npx 用户也可以使用
    $ npx taro build --type weapp --watch
    $ npx taro build --type weapp
  • H5 模式,无需特定的开发者工具,在执行完下述命令之后即可通过浏览器进行预览
# yarn
    $ yarn dev:h5
    # npm script
    $ npm run dev:h5
    # 仅限全局安装
    $ taro build --type h5 --watch
    # npx 用户也可以使用
    $ npx taro build --type h5 --watch
  • React Native
# yarn
    $ yarn dev:rn
    # npm script
    $ npm run dev:rn
    # 仅限全局安装
    $ taro build --type rn --watch
    # npx 用户也可以使用
    $ npx taro build --type rn --watch

Taro 也拥有自己的生态圈,非常庞大,非常感谢京东的开源,希望它的功能越来越强大。

最终总结:

  • React 本身很强大,生态圈非常强大,可以说任何平台的大型应用都可以让它来做,加上 hook 的出现,未来可期。
  • 用什么框架,什么技术绘制 UI 并不重要,但是本人觉得 jsreact 的无缝对接下更偏向 rn , taroelectron 这类型的框架开发跨平台应用。
  • 后期会再出关于 react 的优化汇总,觉得写得不错的可以点个赞~谢谢
原文  https://segmentfault.com/a/1190000019690099
正文到此结束
Loading...