转载

微服务架构之容错Hystrix

微服务架构之容错Hystrix

文章来源: http://www.liangsonghua.me

作者介绍:京东资深工程师-梁松华,长期关注稳定性保障、敏捷开发、JAVA高级、微服务架构

一、容错的必要性

假设单体应用可用率为99.99%,即使拆分后每个微服务的可用率还是保持在99.99%,总体的可用率还是下降的。因为凡是依赖都可能会失败,凡是资源都是有限制的,另外网络并不可靠。有可能一个很不起眼的微服务模块高延迟最后导致整体服务不可用

二、容错的基本模块

1、主动超时,一般设置成2秒或者5秒超时时间

2、服务降级,一般会降级成直接跳转到静态CDN托底页或者提示活动太火爆,以免开天窗

3、限流,一般使用令牌机制限制最大并发数

4、隔离,对不同依赖进行隔离,容器CPU绑核就是一种隔离措施

5、弹性熔断,错误数达到一定阀值后,开始拒绝请求,健康检查发现恢复后再次接受请求

三、Hystrix主要概念

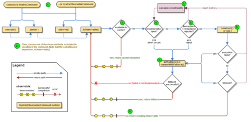
Hystrix流程

微服务架构之容错Hystrix

想要使用Hystrix,只需要继承HystrixCommand或者HystrixObservableCommand并重写业务逻辑方法即可,区别在于HystrixCommand.run()返回一个结果或者异常,HystrixObservableCommand.construct()返回一个Observable对象

编者按:关于反应式编程可参考文章Flux反应式编程结合多线程实现任务编排

Hystrix真正执行命令逻辑是通过execute()、queue()、observe()、toObservable()的其中一种,区别在于execute是同步阻塞的,queue通过myObservable.toList().toBlocking().toFuture()实现异步非阻塞,observe是事件注册前执行,toObservable是事件注册后执行,后两者是基于发布和订阅响应式的调用

微服务架构之容错Hystrix

每个熔断器默认维护10个bucket,每秒一个bucket,每个bucket记录成功,失败,超时,拒绝的状态,默认错误超过50%且10秒内超过20个请求才进行中断拦截。当断路器打开时,维护一个窗口,每过一个窗口时间,会放过一个请求以探测后端服务健康状态,如果已经恢复则断路器会恢复到关闭状态

当断路器打开、线程池提交任务被拒绝、信号量获得被拒绝、执行异常、执行超时任一情况发生都会触发降级fallBack,Hystrix提供两种fallBack方式,HystrixCommand.getFallback()和HystrixObservableCommand.resumeWithFallback()

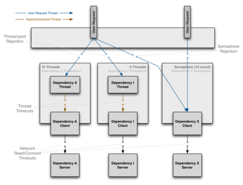
四、线程和信号量隔离

微服务架构之容错Hystrix

1、线程隔离,针对不同的服务依赖创建线程池

2、信号量隔离,本质是一个共享锁。当信号量中有可用的许可时,线程能获取该许可(seaphore.acquire()),否则线程必须等待,直到有可用的许可为止。线程用完必须释放(seaphore.release())否则其他线程永久等待

微服务架构之容错Hystrix

五、Hystrix主要配置项

微服务架构之容错Hystrix

六、使用

1、请求上下文,下面将要提到的请求缓存、请求合并都依赖请求上下文,我们可以在拦截器中进行管理

public class HystrixRequestContextServletFilter implements Filter {

    public void doFilter(ServletRequest request, ServletResponse response, FilterChain chain) 
     throws IOException, ServletException {
        HystrixRequestContext context = HystrixRequestContext.initializeContext();
        try {
            chain.doFilter(request, response);
        } finally {
            context.shutdown();
        }
    }
}

2、请求缓存,减少相同参数请求后端服务的开销,需要重写getCacheKey方法返回缓存key

public class CommandUsingRequestCache extends HystrixCommand<Boolean> {

    private final int value;

    protected CommandUsingRequestCache(int value) {
        super(HystrixCommandGroupKey.Factory.asKey("ExampleGroup"));
        this.value = value;
    }

    @Override
    protected Boolean run() {
        return value == 0 || value % 2 == 0;
    }

    @Override
    protected String getCacheKey() {
        return String.valueOf(value);
    }
}

3、请求合并。请求合并在Nginx静态资源加载中也很常见,Nginx使用的是nginx-http-concat扩展模块。但是在Hystric中请求合并会导致延迟增加,所以要求两者启动执行间隔时长足够小,减少等待合并的时间,超过10ms间隔不会自动合并

public class CommandCollapserGetValueForKey extends HystrixCollapser<List<String>, String, Integer> {

    private final Integer key;

    public CommandCollapserGetValueForKey(Integer key) {
        this.key = key;
    }

    @Override
    public Integer getRequestArgument() {
        return key;
    }

    @Override
    protected HystrixCommand<List<String>> createCommand(final Collection<CollapsedRequest<String, Integer>> requests) {
        return new BatchCommand(requests);
    }

    @Override
    protected void mapResponseToRequests(List<String> batchResponse, Collection<CollapsedRequest<String, Integer>> requests) {
        int count = 0;
        for (CollapsedRequest<String, Integer> request : requests) {
            request.setResponse(batchResponse.get(count++));
        }
    }

    private static final class BatchCommand extends HystrixCommand<List<String>> {
        private final Collection<CollapsedRequest<String, Integer>> requests;

        private BatchCommand(Collection<CollapsedRequest<String, Integer>> requests) {
                super(Setter.withGroupKey(HystrixCommandGroupKey.Factory.asKey("ExampleGroup"))
                    .andCommandKey(HystrixCommandKey.Factory.asKey("GetValueForKey")));
            this.requests = requests;
        }

        @Override
        protected List<String> run() {
            ArrayList<String> response = new ArrayList<String>();
            for (CollapsedRequest<String, Integer> request : requests) {
                // artificial response for each argument received in the batch
                response.add("ValueForKey: " + request.getArgument());
            }
            return response;
        }
    }
}

4、快速失败,不走降级逻辑,直接抛出异常,通常用于非幂等性的写操作。幂等性是指一次和多次请求某一个资源应该具有同样的副作用,比如bool take(ticket_id, account_id, amount)取钱操作,不管任何时候请求失败或超时,调用方都可以重试,当然把参数ticket_id去掉就是非幂等性的了。注意:在Hystrix可以轻松实现重试,只需降级时判断isCircuitBreakerOpen断路器状态可用然后重试即可,不会使问题雪上加霜

public class CommandThatFailsFast extends HystrixCommand<String> {

private final boolean throwException;

public CommandThatFailsFast(boolean throwException) {
    super(HystrixCommandGroupKey.Factory.asKey("ExampleGroup"));
    this.throwException = throwException;
}

@Override
protected String run() {
    if (throwException) {
        throw new RuntimeException("failure from CommandThatFailsFast");
    } else {
        return "success";
    }
}

文章来源: http://www.liangsonghua.me

作者介绍:京东资深工程师-梁松华,长期关注稳定性保障、敏捷开发、JAVA高级、微服务架构

微服务架构之容错Hystrix

原文  https://segmentfault.com/a/1190000019741578
正文到此结束
Loading...