转载

Java多线程:彻底搞懂线程池

熟悉Java多线程编程的同学都知道,当我们线程创建过多时,容易引发内存溢出,因此我们就有必要使用线程池的技术了。 最近看了一些相关文章,并亲自研究了一下源码,发现有些文章还是有些问题的,所以我也总结了一下,在此奉献给大家。

Java多线程:彻底搞懂线程池

1 线程池的优势

总体来说,线程池有如下的优势: (1) 降低资源消耗 。通过重复利用已创建的线程降低线程创建和销毁造成的消耗。 (2) 提高响应速度 。当任务到达时,任务可以不需要等到线程创建就能立即执行。 (3) 提高线程的可管理性 。线程是稀缺资源,如果无限制的创建,不仅会消耗系统资源,还会降低系统的稳定性,使用线程池可以进行统一的分配,调优和监控。

2 线程池的使用

线程池的真正实现类是 ThreadPoolExecutor ,其构造方法有如下4种:

public ThreadPoolExecutor(int corePoolSize,
                          int maximumPoolSize,
                          long keepAliveTime,
                          TimeUnit unit,
                          BlockingQueue<Runnable> workQueue) {
    this(corePoolSize, maximumPoolSize, keepAliveTime, unit, workQueue,
         Executors.defaultThreadFactory(), defaultHandler);
}

public ThreadPoolExecutor(int corePoolSize,
                          int maximumPoolSize,
                          long keepAliveTime,
                          TimeUnit unit,
                          BlockingQueue<Runnable> workQueue,
                          ThreadFactory threadFactory) {
    this(corePoolSize, maximumPoolSize, keepAliveTime, unit, workQueue,
         threadFactory, defaultHandler);
}

public ThreadPoolExecutor(int corePoolSize,
                          int maximumPoolSize,
                          long keepAliveTime,
                          TimeUnit unit,
                          BlockingQueue<Runnable> workQueue,
                          RejectedExecutionHandler handler) {
    this(corePoolSize, maximumPoolSize, keepAliveTime, unit, workQueue,
         Executors.defaultThreadFactory(), handler);
}

public ThreadPoolExecutor(int corePoolSize,
                          int maximumPoolSize,
                          long keepAliveTime,
                          TimeUnit unit,
                          BlockingQueue<Runnable> workQueue,
                          ThreadFactory threadFactory,
                          RejectedExecutionHandler handler) {
    if (corePoolSize < 0 ||
        maximumPoolSize <= 0 ||
        maximumPoolSize < corePoolSize ||
        keepAliveTime < 0)
        throw new IllegalArgumentException();
    if (workQueue == null || threadFactory == null || handler == null)
        throw new NullPointerException();
    this.corePoolSize = corePoolSize;
    this.maximumPoolSize = maximumPoolSize;
    this.workQueue = workQueue;
    this.keepAliveTime = unit.toNanos(keepAliveTime);
    this.threadFactory = threadFactory;
    this.handler = handler;
}
复制代码

可以看到,其需要如下几个参数:

  • corePoolSize (必需):核心线程数。默认情况下,核心线程会一直存活,但是当将 allowCoreThreadTimeout 设置为true时,核心线程也会超时回收。
  • maximumPoolSize (必需):线程池所能容纳的最大线程数。当活跃线程数达到该数值后,后续的新任务将会阻塞。
  • keepAliveTime (必需):线程闲置超时时长。如果超过该时长,非核心线程就会被回收。如果将 allowCoreThreadTimeout 设置为true时,核心线程也会超时回收。
  • unit (必需):指定keepAliveTime参数的时间单位。常用的有: TimeUnit.MILLISECONDS (毫秒)、 TimeUnit.SECONDS (秒)、 TimeUnit.MINUTES (分)。
  • workQueue (必需):任务队列。通过线程池的execute()方法提交的Runnable对象将存储在该参数中。
  • threadFactory (可选):线程工厂。用于指定为线程池创建新线程的方式。
  • handler (可选):拒绝策略。当达到最大线程数时需要执行的饱和策略。

线程池的使用流程如下:

// 创建线程池
Executor threadPool = new ThreadPoolExecutor(CORE_POOL_SIZE,
                                             MAXIMUM_POOL_SIZE,
                                             KEEP_ALIVE,
                                             TimeUnit.SECONDS,
                                             sPoolWorkQueue,
                                             sThreadFactory);
// 向线程池提交任务
threadPool.execute(new Runnable() {
    @Override
    public void run() {
        ... // 线程执行的任务
    }
});
// 关闭线程池
threadPool.shutdown(); // 设置线程池的状态为SHUTDOWN,然后中断所有没有正在执行任务的线程
threadPool.shutdownNow(); // 设置线程池的状态为 STOP,然后尝试停止所有的正在执行或暂停任务的线程,并返回等待执行任务的列表
复制代码

3 线程池的工作原理

下面来描述一下线程池工作的原理,同时对上面的参数有一个更深的了解。其工作原理流程图如下:

Java多线程:彻底搞懂线程池

通过上图,相信大家已经对所有参数有个了解了。其实还有一点,在线程池中并没有区分线程是否是核心线程的。下面我们再对任务队列、线程工厂和拒绝策略做更多的说明。

4 线程池的参数

4.1 任务队列(workQueue)

任务队列是基于阻塞队列实现的,即采用生产者消费者模式,在Java中需要实现 BlockingQueue 接口。但Java已经为我们提供了7种阻塞队列的实现:

  1. ArrayBlockingQueue :一个由数组结构组成的有界阻塞队列(数组结构可配合指针实现一个环形队列)。
  2. LinkedBlockingQueue : 一个由链表结构组成的有界阻塞队列,在未指明容量时,容量默认为 Integer.MAX_VALUE
  3. PriorityBlockingQueue : 一个支持优先级排序的无界阻塞队列,对元素没有要求,可以实现 Comparable 接口也可以提供Comparator来对队列中的元素进行比较。跟时间没有任何关系,仅仅是按照优先级取任务。
  4. DelayQueue :类似于 PriorityBlockingQueue ,是二叉堆实现的无界优先级阻塞队列。要求元素都实现 Delayed 接口,通过执行时延从队列中提取任务,时间没到任务取不出来。
  5. SynchronousQueue : 一个不存储元素的阻塞队列,消费者线程调用take()方法的时候就会发生阻塞,直到有一个生产者线程生产了一个元素,消费者线程就可以拿到这个元素并返回;生产者线程调用put()方法的时候也会发生阻塞,直到有一个消费者线程消费了一个元素,生产者才会返回。
  6. LinkedBlockingDeque : 使用双向队列实现的有界双端阻塞队列。双端意味着可以像普通队列一样FIFO(先进先出),也可以像栈一样FILO(先进后出)。
  7. LinkedTransferQueue : 它是 ConcurrentLinkedQueueLinkedBlockingQueueSynchronousQueue 的结合体,但是把它用在ThreadPoolExecutor中,和 LinkedBlockingQueue 行为一致,但是是无界的阻塞队列。

注意有界队列和无界队列的区别:如果使用有界队列,当队列饱和时并超过最大线程数时就会执行拒绝策略;而如果使用无界队列,因为任务队列永远都可以添加任务,所以设置 maximumPoolSize 没有任何意义。

4.2 线程工厂(threadFactory)

线程工厂指定创建线程的方式,需要实现 ThreadFactory 接口,并实现 newThread(Runnable r) 方法。该参数可以不用指定,Executors框架已经为我们实现了一个默认的线程工厂:

/**
 * The default thread factory.
 */
private static class DefaultThreadFactory implements ThreadFactory {
    private static final AtomicInteger poolNumber = new AtomicInteger(1);
    private final ThreadGroup group;
    private final AtomicInteger threadNumber = new AtomicInteger(1);
    private final String namePrefix;

    DefaultThreadFactory() {
        SecurityManager s = System.getSecurityManager();
        group = (s != null) ? s.getThreadGroup() :
                              Thread.currentThread().getThreadGroup();
        namePrefix = "pool-" +
                      poolNumber.getAndIncrement() +
                     "-thread-";
    }

    public Thread newThread(Runnable r) {
        Thread t = new Thread(group, r,
                              namePrefix + threadNumber.getAndIncrement(),
                              0);
        if (t.isDaemon())
            t.setDaemon(false);
        if (t.getPriority() != Thread.NORM_PRIORITY)
            t.setPriority(Thread.NORM_PRIORITY);
        return t;
    }
}
复制代码

4.3 拒绝策略(handler)

当线程池的线程数达到最大线程数时,需要执行拒绝策略。拒绝策略需要实现 RejectedExecutionHandler 接口,并实现 rejectedExecution(Runnable r, ThreadPoolExecutor executor) 方法。不过Executors框架已经为我们实现了4种拒绝策略:

  1. AbortPolicy(默认) :丢弃任务并抛出 RejectedExecutionException 异常。
  2. CallerRunsPolicy :由调用线程处理该任务。
  3. DiscardPolicy :丢弃任务,但是不抛出异常。可以配合这种模式进行自定义的处理方式。
  4. DiscardOldestPolicy :丢弃队列最早的未处理任务,然后重新尝试执行任务。

5 功能线程池

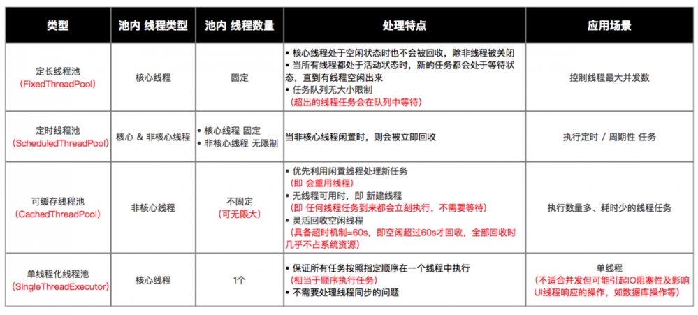
嫌上面使用线程池的方法太麻烦?其实Executors已经为我们封装好了4种常见的功能线程池,如下:

  • 定长线程池(FixedThreadPool)
  • 定时线程池(ScheduledThreadPool )
  • 可缓存线程池(CachedThreadPool)
  • 单线程化线程池(SingleThreadExecutor)

5.1 定长线程池(FixedThreadPool)

创建方法的源码:

public static ExecutorService newFixedThreadPool(int nThreads) {
    return new ThreadPoolExecutor(nThreads, nThreads,
                                  0L, TimeUnit.MILLISECONDS,
                                  new LinkedBlockingQueue<Runnable>());
}
public static ExecutorService newFixedThreadPool(int nThreads, ThreadFactory threadFactory) {
    return new ThreadPoolExecutor(nThreads, nThreads,
                                  0L, TimeUnit.MILLISECONDS,
                                  new LinkedBlockingQueue<Runnable>(),
                                  threadFactory);
}
复制代码
  • 特点 :只有核心线程,线程数量固定,执行完立即回收,任务队列为链表结构的有界队列。
  • 应用场景 :控制线程最大并发数。

使用示例:

// 1. 创建定长线程池对象 & 设置线程池线程数量固定为3
ExecutorService fixedThreadPool = Executors.newFixedThreadPool(3);
// 2. 创建好Runnable类线程对象 & 需执行的任务
Runnable task =new Runnable(){
  public void run() {
     System.out.println("执行任务啦");
  }
};
// 3. 向线程池提交任务
fixedThreadPool.execute(task);
复制代码

5.2 定时线程池(ScheduledThreadPool )

创建方法的源码:

private static final long DEFAULT_KEEPALIVE_MILLIS = 10L;

public static ScheduledExecutorService newScheduledThreadPool(int corePoolSize) {
    return new ScheduledThreadPoolExecutor(corePoolSize);
}
public ScheduledThreadPoolExecutor(int corePoolSize) {
    super(corePoolSize, Integer.MAX_VALUE,
          DEFAULT_KEEPALIVE_MILLIS, MILLISECONDS,
          new DelayedWorkQueue());
}

public static ScheduledExecutorService newScheduledThreadPool(
        int corePoolSize, ThreadFactory threadFactory) {
    return new ScheduledThreadPoolExecutor(corePoolSize, threadFactory);
}
public ScheduledThreadPoolExecutor(int corePoolSize,
                                   ThreadFactory threadFactory) {
    super(corePoolSize, Integer.MAX_VALUE,
          DEFAULT_KEEPALIVE_MILLIS, MILLISECONDS,
          new DelayedWorkQueue(), threadFactory);
}
复制代码
  • 特点 :核心线程数量固定,非核心线程数量无限,执行完闲置10ms后回收,任务队列为延时阻塞队列。
  • 应用场景 :执行定时或周期性的任务。

使用示例:

// 1. 创建 定时线程池对象 & 设置线程池线程数量固定为5
ScheduledExecutorService scheduledThreadPool = Executors.newScheduledThreadPool(5);
// 2. 创建好Runnable类线程对象 & 需执行的任务
Runnable task =new Runnable(){
  public void run() {
     System.out.println("执行任务啦");
  }
};
// 3. 向线程池提交任务
scheduledThreadPool.schedule(task, 1, TimeUnit.SECONDS); // 延迟1s后执行任务
scheduledThreadPool.scheduleAtFixedRate(task,10,1000,TimeUnit.MILLISECONDS);// 延迟10ms后、每隔1000ms执行任务
复制代码

5.3 可缓存线程池(CachedThreadPool)

创建方法的源码:

public static ExecutorService newCachedThreadPool() {
    return new ThreadPoolExecutor(0, Integer.MAX_VALUE,
                                  60L, TimeUnit.SECONDS,
                                  new SynchronousQueue<Runnable>());
}
public static ExecutorService newCachedThreadPool(ThreadFactory threadFactory) {
    return new ThreadPoolExecutor(0, Integer.MAX_VALUE,
                                  60L, TimeUnit.SECONDS,
                                  new SynchronousQueue<Runnable>(),
                                  threadFactory);
}
复制代码
  • 特点 :无核心线程,非核心线程数量无限,执行完闲置60s后回收,任务队列为不存储元素的阻塞队列。
  • 应用场景 :执行大量、耗时少的任务。

使用示例:

// 1. 创建可缓存线程池对象
ExecutorService cachedThreadPool = Executors.newCachedThreadPool();
// 2. 创建好Runnable类线程对象 & 需执行的任务
Runnable task =new Runnable(){
  public void run() {
     System.out.println("执行任务啦");
  }
};
// 3. 向线程池提交任务
cachedThreadPool.execute(task);
复制代码

5.4 单线程化线程池(SingleThreadExecutor)

创建方法的源码:

public static ExecutorService newSingleThreadExecutor() {
    return new FinalizableDelegatedExecutorService
        (new ThreadPoolExecutor(1, 1,
                                0L, TimeUnit.MILLISECONDS,
                                new LinkedBlockingQueue<Runnable>()));
}
public static ExecutorService newSingleThreadExecutor(ThreadFactory threadFactory) {
    return new FinalizableDelegatedExecutorService
        (new ThreadPoolExecutor(1, 1,
                                0L, TimeUnit.MILLISECONDS,
                                new LinkedBlockingQueue<Runnable>(),
                                threadFactory));
}
复制代码
  • 特点 :只有1个核心线程,无非核心线程,执行完立即回收,任务队列为链表结构的有界队列。
  • 应用场景 :不适合并发但可能引起IO阻塞性及影响UI线程响应的操作,如数据库操作、文件操作等。

使用示例:

// 1. 创建单线程化线程池
ExecutorService singleThreadExecutor = Executors.newSingleThreadExecutor();
// 2. 创建好Runnable类线程对象 & 需执行的任务
Runnable task =new Runnable(){
  public void run() {
     System.out.println("执行任务啦");
  }
};
// 3. 向线程池提交任务
singleThreadExecutor.execute(task);
复制代码

5.5 对比

Java多线程:彻底搞懂线程池

6 总结

Executors的4个功能线程池虽然方便,但现在已经不建议使用了,而是建议直接通过使用ThreadPoolExecutor的方式,这样的处理方式让写的同学更加明确线程池的运行规则,规避资源耗尽的风险。

其实Executors的4个功能线程有如下弊端:

  • FixedThreadPoolSingleThreadExecutor :主要问题是堆积的请求处理队列均采用 LinkedBlockingQueue ,可能会耗费非常大的内存,甚至OOM。
  • CachedThreadPoolScheduledThreadPool :主要问题是线程数最大数是 Integer.MAX_VALUE ,可能会创建数量非常多的线程,甚至OOM。

参考

  • Android多线程:线程池ThreadPool 全面解析
  • 还在用Executors创建线程池?小心内存溢出
  • 《阿里巴巴java开发手册》
原文  https://juejin.im/post/5d2d6ad2e51d457759648795
正文到此结束
Loading...