转载

看!闲鱼又开源了一个 Flutter 开发利器

看!闲鱼又开源了一个 Flutter 开发利器

阿里妹导读: 随着 Flutter 这一框架的快速发展,有越来越多的业务开始使用 Flutter 来重构或新建其产品。但在我们的实践过程中发现,一方面 Flutter 开发效率高,性能优异,跨平台表现好,另一方面 Flutter 也面临着插件,基础能力,底层框架缺失或者不完善等问题。今天,闲鱼团队的正物带我们解决一个问题:如何解决 AOP for Flutter?

问题背景

我们在实现一个自动化录制回放的过程中发现,需要去修改 Flutter 框架( Dart 层面)的代码才能够满足要求,这就会有了对框架的侵入性。要解决这种侵入性的问题,更好地减少迭代过程中的维护成本,我们考虑的首要方案即面向切面编程。

那么如何解决 AOP for Flutter 这个问题呢?本文将重点介绍一个闲鱼技术团队开发的针对 Dart 的 AOP 编程框架 AspectD。

开源地址

AspectD  源码 已经在  Github  开源, 长按识别以下二维码,关注 阿里技术 官方公众号,并在对话框内回复 AOP ,即可获得  Github 下载链接 、了解更多详情。

看!闲鱼又开源了一个 Flutter 开发利器

AspectD:面向 Dart 的 AOP 框架

AOP 能力究竟是运行时还是编译时支持依赖于语言本身的特点。举例来说在 iOS 中,Objective C 本身提供了强大的运行时和动态性使得运行期 AOP 简单易用。在 Android下,Java 语言的特点不仅可以实现类似 AspectJ 这样的基于字节码修改的编译期静态代理,也可以实现 Spring AOP 这样的基于运行时增强的运行期动态代理。那么 Dart 呢?一来 Dart 的反射支持很弱,只支持了检查( Introspection ),不支持修改( Modification );其次 Flutter 为了包大小,健壮性等的原因禁止了反射。

因此,我们设计实现了基于编译期修改的 AOP 方案 AspectD。

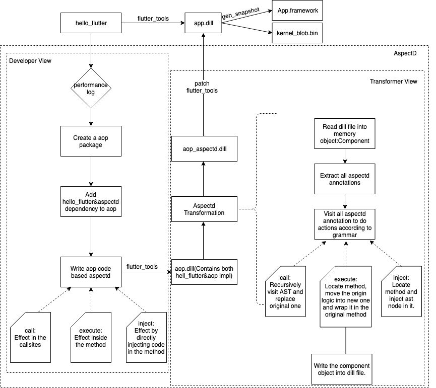
1、 设计详图

看!闲鱼又开源了一个 Flutter 开发利器

2、 典型的 AOP 场景

下列 AspectD 代码说明了一个典型的 AOP 使用场景:


  

aop.dart



import 'package:example/main.dart' as app;

import 'aop_impl.dart';



void main()=> app.main();

aop_impl.dart



import 'package:aspectd/aspectd.dart';



@Aspect()

@pragma("vm:entry-point")

class ExecuteDemo {

@pragma("vm:entry-point")

ExecuteDemo();



@Execute("package:example/main.dart", "_MyHomePageState", "-_incrementCounter")

@pragma("vm:entry-point")

void _incrementCounter(PointCut pointcut) {

pointcut.proceed();

print('KWLM called!');

}

}

3、 面向开发者的API设计

★ PointCut 的设计

PointCut 需要完备表征以什么样的方式( Call/Execute 等),向哪个 Library,哪个类(Library Method 的时候此项为空),哪个方法来添加  AOP 逻辑。PointCut 的数据结构:

其中包含了源代码信息(如库名,文件名,行号等),方法调用对象,函数名,参数信息等。请注意这里的 @pragma('vm:entry-point')注解,其核心逻辑在于 Tree-Shaking 。在 AOT(ahead of time) 编译下,如果不能被应用主入口( main )最终可能调到,那么将被视为无用代码而丢弃。AOP 代码因为其注入逻辑的无侵入性,显然是不会被main 调到的,因此需要此注解告诉编译器不要丢弃这段逻辑。此处的 proceed 方法,类似 AspectJ 中的 ProceedingJoinPoint.proceed() 方法,调用 pointcut.proceed()方法即可实现对原始逻辑的调用。原始定义中的 proceed 方法体只是个空壳,其内容将会被在运行时动态生成。

★ Advice 的设计

此处的 @pragma("vm:entry-point") 效果同 a 中所述,pointCut 对象作为参数传入 AOP 方法,使开发者可以获得源代码调用信息的相关信息,实现自身逻辑或者是通过pointcut.proceed() 调用原始逻辑。

★ Aspect 的设计

Aspect 的注解可以使得 ExecuteDemo 这样的 AOP 实现类被方便地识别和提取,也可以起到开关的作用,即如果希望禁掉此段 AOP 逻辑,移除 @Aspect 注解即可。

4、 AOP 代码的编译

★ 包含原始工程的 main 入口

从上文可以看到,aop.dart 引入 import'package:example/main.dart'as app; 这使得编译 aop.dart 时可包含整个 example 工程的所有代码。

★ Debug 模式下的编译

在 aop.dart 中引入 import'aop_impl.dart'; 这使得 aop_impl.dart 中内容即便不被aop.dart 显式依赖,也可以在 Debug 模式下被编译进去。

★ Release 模式下的编译

在 AOT 编译( Release 模式下),Tree-Shaking 逻辑使得当 aop_impl.dart 中的内容没有被 aop 中 main 调用时,其内容将不会编译到 dill 中。通过添加 @pragma("vm:entry-point") 可以避免其影响。

当我们用 AspectD 写出 AOP 代码,透过编译 aop.dart 生成中间产物,使得 dill 中既包含了原始项目代码,也包含了 AOP 代码后,则需要考虑如何对其修改。在 AspectJ 中,修改是通过对 Class 文件进行操作实现的,在 AspectD 中,我们则对 dill 文件进行操作。

5、 Dill操作

dill 文件,又称为 Dart Intermediate Language,是 Dart 语言编译中的一个概念,无论是 Script Snapshot 还是 AOT 编译,都需要 dill 作为中间产物。

★ Dill 的结构

我们可以通过 dart sdk 中的 vm package 提供的 dump_kernel.dart 打印出 dill 的内部结构

看!闲鱼又开源了一个 Flutter 开发利器

Dill 变换

dart 提供了一种 Kernel to Kernel Transform 的方式,可以通过对 dill 文件的递归式AST 遍历,实现对 dill 的变换。

基于开发者编写的 AspectD 注解,AspectD 的变换部分可以提取出是哪些库/类/方法需要添加怎样的 AOP 代码,再在 AST 递归的过程中通过对目标类的操作,实现Call/Execute 这样的功能。

一个典型的 Transform 部分逻辑如下所示:

通过对于 dill 中 AST 对象的遍历(此处的 visitMethodInvocation 函数),结合开发者书写的 AspectD 注解(此处的 aspectdInfoMap 和 aspectdItemInfo ),可以对原始的 AST 对象(此处 methodInvocation )进行变换,从而改变原始的代码逻辑,即Transform 过程。

6、 AspectD 支持的语法

不同于 AspectJ 中提供的 Before/Around/After 三种预发,在 AspectD 中,只有一种统一的抽象即 Around。从是否修改原始方法内部而言,有 Call 和 Execute 两种,前者的 PointCut 是调用点,后者的 PointCut 则是执行点。

★ Call

★ Execute

★ Inject

仅支持 Call 和 Execute,对于 Flutter(Dart) 而言显然很是单薄。一方面 Flutter 禁止了反射,退一步讲,即便 Flutter 开启了反射支持,依然很弱,并不能满足需求。举个典型的场景,如果需要注入的 dart 代码里,x.dart 文件的类 y 定义了一个私有方法 m或者成员变量 p,那么在 aop_impl.dart 中是没有办法对其访问的,更不用说多个连续的私有变量属性获得。另一方面,仅仅对方法整体进行操作可能是不够的,我们可能需要在方法的中间插入处理逻辑。为了解决这一问题,AspectD 设计了一种语法 Inject,参见下面的例子:flutter 库中包含了一下这段手势相关代码:

如果我们想要在 onTapCancel 之后添加一段对于 instance 和 context 的处理逻辑, Call 和 Execute 是不可行的,而使用 Inject 后,只需要简单的几句即可解决:

通过上述的处理逻辑,经过编译构建后的 dill 中的 GestureDetector.build 方法如下所示:

看!闲鱼又开源了一个 Flutter 开发利器

此外,Inject 的输入参数相对于 Call/Execute 而言,多了一个 lineNum 的命名参数,可用于指定插入逻辑的具体行号。

7、 构建流程支持

虽然我们可以通过编译 aop.dart 达到同时编译原始工程代码和 AspectD 代码到 dill 文件,再通过 Transform 实现 dill 层次的变换实现 AOP,但标准的 flutter 构建(即fluttertools) 并不支持这个过程,所以还是需要对构建过程做细微修改。在 AspectJ 中,这一过程是由非标准 Java 编译器的 Ajc 来实现的。在 AspectD 中,通过对fluttertools 打上应用 Patch,可以实现对于 AspectD 的支持。

★ 实战与思考

基于 AspectD,我们在实践中成功地移除了所有对于 Flutter 框架的侵入性代码,实现了同有侵入性代码同样的功能,支撑上百个脚本的录制回放与自动化回归稳定可靠运行。

从 AspectD 的角度看,Call/Execute 可以帮助我们便捷实现诸如性能埋点(关键方法的调用时长),日志增强(获取某个方法具体是在什么地方被调用到的详细信息),Doom 录制回放(如随机数序列的生成记录与回放)等功能。Inject 语法则更为强大,可以通过类似源代码诸如的方式,实现逻辑的自由注入,可以支持诸如 App 录制与自动化回归(如用户触摸事件的录制与回放)等复杂场景。

进一步来说,AspectD 的原理基于 Dill 变换,有了 Dill 操作这一利器,开发者可以自由地对 Dart 编译产物进行操作,而且这种变换面向的是近乎源代码级别的 AST 对象,不仅强大而且可靠。无论是做一些逻辑替换,还是是 Json<--> 模型转换等,都提供了一种新的视角与可能。

你可能还喜欢

点击下方图片即可阅读

看!闲鱼又开源了一个 Flutter 开发利器

20万天猫智慧门店背后的商业思考和技术重构

看!闲鱼又开源了一个 Flutter 开发利器

消息点击率翻倍,原来这就是闲鱼背后的神器

看!闲鱼又开源了一个 Flutter 开发利器

工程师的灵魂拷问:你的密钥安全吗? 

看!闲鱼又开源了一个 Flutter 开发利器

关注 「阿里技术」

把握前沿技术脉搏

阅读更多

原文  http://mp.weixin.qq.com/s?__biz=MzIzOTU0NTQ0MA==&mid=2247491025&idx=1&sn=8a15a7565149d892c4285fe05bde3303
正文到此结束
Loading...