转载

面试官:能说下 SpringBoot 启动原理吗?

回复“ 1024 ”获取独家整理的学习资料

SpringBoot为我们做的自动配置,确实方便快捷,但是对于新手来说,如果不大懂SpringBoot内部启动原理,以后难免会吃亏。所以这次博主就跟你们一起一步步揭开SpringBoot的神秘面纱,让它不在神秘。

面试官:能说下 SpringBoot 启动原理吗?

那么接下,我们就通过SpringBoot源码分析,讲述启动原理

我们开发任何一个Spring Boot项目,都会用到如下的启动类

从上面代码可以看出,Annotation定义(@SpringBootApplication)和类定义(SpringApplication.run)最为耀眼,所以要揭开SpringBoot的神秘面纱,我们要从这两位开始就可以了。

一、SpringBootApplication背后的秘密

@SpringBootApplication注解是Spring Boot的核心注解,它其实是一个组合注解:

虽然定义使用了多个Annotation进行了原信息标注,但实际上重要的只有三个Annotation:

@Configuration(@SpringBootConfiguration点开查看发现里面还是应用了@Configuration)

@EnableAutoConfiguration

@ComponentScan

即 @SpringBootApplication = (默认属性)@Configuration + @EnableAutoConfiguration + @ComponentScan。

所以,如果我们使用如下的SpringBoot启动类,整个SpringBoot应用依然可以与之前的启动类功能对等:

每次写这3个比较累,所以写一个@SpringBootApplication方便点。接下来分别介绍这3个Annotation。

1、@Configuration

这里的@Configuration对我们来说不陌生,它就是JavaConfig形式的Spring Ioc容器的配置类使用的那个@Configuration,SpringBoot社区推荐使用基于JavaConfig的配置形式,所以,这里的启动类标注了@Configuration之后,本身其实也是一个IoC容器的配置类。

举几个简单例子回顾下,XML跟config配置方式的区别:

(1)表达形式层面

基于XML配置的方式是这样:

而基于JavaConfig的配置方式是这样:

任何一个标注了@Configuration的Java类定义都是一个JavaConfig配置类。

(2)注册bean定义层面

基于XML的配置形式是这样:

而基于JavaConfig的配置形式是这样的:

任何一个标注了@Bean的方法,其返回值将作为一个bean定义注册到Spring的IoC容器,方法名将默认成该bean定义的id。

(3)表达依赖注入关系层面

为了表达bean与bean之间的依赖关系,在XML形式中一般是这样:

而基于JavaConfig的配置形式是这样的:

如果一个bean的定义依赖其他bean,则直接调用对应的JavaConfig类中依赖bean的创建方法就可以了。

@Configuration:提到@Configuration就要提到他的搭档@Bean。使用这两个注解就可以创建一个简单的spring配置类,可以用来替代相应的xml配置文件。

相当于:

@Configuration的注解类标识这个类可以使用Spring IoC容器作为bean定义的来源。

@Bean注解告诉Spring,一个带有@Bean的注解方法将返回一个对象,该对象应该被注册为在Spring应用程序上下文中的bean。

2、@ComponentScan

@ComponentScan这个注解在Spring中很重要,它对应XML配置中的元素,@ComponentScan的功能其实就是自动扫描并加载符合条件的组件(比如@Component和@Repository等)或者bean定义,最终将这些bean定义加载到IoC容器中。

我们可以通过basePackages等属性来细粒度的定制@ComponentScan自动扫描的范围,如果不指定,则默认Spring框架实现会从声明@ComponentScan所在类的package进行扫描。

注:所以SpringBoot的启动类最好是放在root package下,因为默认不指定basePackages。

3、@EnableAutoConfiguration

个人感觉@EnableAutoConfiguration这个Annotation最为重要,所以放在最后来解读,大家是否还记得Spring框架提供的各种名字为@Enable开头的Annotation定义?比如@EnableScheduling、@EnableCaching、@EnableMBeanExport等,@EnableAutoConfiguration的理念和做事方式其实一脉相承,简单概括一下就是, 借助@Import的支持,收集和注册特定场景相关的bean定义。

@EnableScheduling是通过@Import将Spring调度框架相关的bean定义都加载到IoC容器。

@EnableMBeanExport是通过@Import将JMX相关的bean定义加载到IoC容器。

而@EnableAutoConfiguration也是借助@Import的帮助,将所有符合自动配置条件的bean定义加载到IoC容器,仅此而已!

@EnableAutoConfiguration会根据类路径中的jar依赖为项目进行自动配置,如:添加了spring-boot-starter-web依赖,会自动添加Tomcat和Spring MVC的依赖,Spring Boot会对Tomcat和Spring MVC进行自动配置。

面试官:能说下 SpringBoot 启动原理吗?

@EnableAutoConfiguration作为一个复合Annotation,其自身定义关键信息如下:

其中,最关键的要属@Import(EnableAutoConfigurationImportSelector.class),借助EnableAutoConfigurationImportSelector,@EnableAutoConfiguration可以帮助SpringBoot应用将所有符合条件的@Configuration配置都加载到当前SpringBoot创建并使用的IoC容器。就像一只“八爪鱼”一样,借助于Spring框架原有的一个工具类:SpringFactoriesLoader的支持,@EnableAutoConfiguration可以智能的自动配置功效才得以大功告成!

面试官:能说下 SpringBoot 启动原理吗?

自动配置幕后英雄:SpringFactoriesLoader详解

SpringFactoriesLoader属于Spring框架私有的一种扩展方案,其主要功能就是从指定的配置文件META-INF/spring.factories加载配置。

配合@EnableAutoConfiguration使用的话,它更多是提供一种配置查找的功能支持,即根据@EnableAutoConfiguration的完整类名org.springframework.boot.autoconfigure.EnableAutoConfiguration作为查找的Key,获取对应的一组@Configuration类。

面试官:能说下 SpringBoot 启动原理吗?

上图就是从SpringBoot的autoconfigure依赖包中的META-INF/spring.factories配置文件中摘录的一段内容,可以很好地说明问题。

所以,@EnableAutoConfiguration自动配置的魔法骑士就变成了: 从classpath中搜寻所有的META-INF/spring.factories配置文件,并将其中org.springframework.boot.autoconfigure.EnableutoConfiguration对应的配置项通过反射(Java Refletion)实例化为对应的标注了@Configuration的JavaConfig形式的IoC容器配置类,然后汇总为一个并加载到IoC容器。

二、深入探索SpringApplication执行流程

SpringApplication的run方法的实现是我们本次旅程的主要线路,该方法的主要流程大体可以归纳如下:

1) 如果我们使用的是SpringApplication的静态run方法,那么,这个方法里面首先要创建一个SpringApplication对象实例,然后调用这个创建好的SpringApplication的实例方法。在SpringApplication实例初始化的时候,它会提前做几件事情:

根据classpath里面是否存在某个特征类

(org.springframework.web.context.ConfigurableWebApplicationContext)来决定是否应该创建一个为Web应用使用的ApplicationContext类型。

使用SpringFactoriesLoader在应用的classpath中查找并加载所有可用的ApplicationContextInitializer。

使用SpringFactoriesLoader在应用的classpath中查找并加载所有可用的ApplicationListener。

推断并设置main方法的定义类。

2) SpringApplication实例初始化完成并且完成设置后,就开始执行run方法的逻辑了,方法执行伊始,首先遍历执行所有通过SpringFactoriesLoader可以查找到并加载的SpringApplicationRunListener。调用它们的started()方法,告诉这些SpringApplicationRunListener,“嘿,SpringBoot应用要开始执行咯!”。

3) 创建并配置当前Spring Boot应用将要使用的Environment(包括配置要使用的PropertySource以及Profile)。

4) 遍历调用所有SpringApplicationRunListener的environmentPrepared()的方法,告诉他们:“当前SpringBoot应用使用的Environment准备好了咯!”。

5) 如果SpringApplication的showBanner属性被设置为true,则打印banner。

6) 根据用户是否明确设置了applicationContextClass类型以及初始化阶段的推断结果,决定该为当前SpringBoot应用创建什么类型的ApplicationContext并创建完成,然后根据条件决定是否添加ShutdownHook,决定是否使用自定义的BeanNameGenerator,决定是否使用自定义的ResourceLoader,当然,最重要的,将之前准备好的Environment设置给创建好的ApplicationContext使用。

7) ApplicationContext创建好之后,SpringApplication会再次借助Spring-FactoriesLoader,查找并加载classpath中所有可用的ApplicationContext-Initializer,然后遍历调用这些ApplicationContextInitializer的initialize(applicationContext)方法来对已经创建好的ApplicationContext进行进一步的处理。

8) 遍历调用所有SpringApplicationRunListener的contextPrepared()方法。

9) 最核心的一步,将之前通过@EnableAutoConfiguration获取的所有配置以及其他形式的IoC容器配置加载到已经准备完毕的ApplicationContext。

10) 遍历调用所有SpringApplicationRunListener的contextLoaded()方法。

11) 调用ApplicationContext的refresh()方法,完成IoC容器可用的最后一道工序。

12) 查找当前ApplicationContext中是否注册有CommandLineRunner,如果有,则遍历执行它们。

13) 正常情况下,遍历执行SpringApplicationRunListener的finished()方法、(如果整个过程出现异常,则依然调用所有SpringApplicationRunListener的finished()方法,只不过这种情况下会将异常信息一并传入处理)

去除事件通知点后,整个流程如下:

面试官:能说下 SpringBoot 启动原理吗?

本文以调试一个实际的SpringBoot启动程序为例,参考流程中主要类类图,来分析其启动逻辑和自动化配置原理。

面试官:能说下 SpringBoot 启动原理吗?

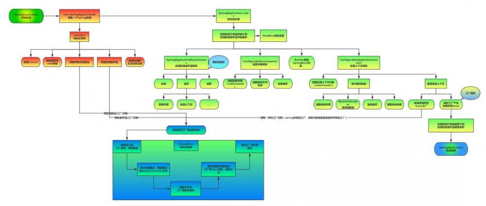
总览

上图为SpringBoot启动结构图,我们发现启动流程主要分为三个部分,第一部分进行SpringApplication的初始化模块,配置一些基本的环境变量、资源、构造器、监听器,第二部分实现了应用具体的启动方案,包括启动流程的监听模块、加载配置环境模块、及核心的创建上下文环境模块,第三部分是自动化配置模块,该模块作为springboot自动配置核心,在后面的分析中会详细讨论。在下面的启动程序中我们会串联起结构中的主要功能。

启动

每个SpringBoot程序都有一个主入口,也就是main方法,main里面调用SpringApplication.run()启动整个spring-boot程序,该方法所在类需要使用@SpringBootApplication注解,以及@ImportResource注解(if need),@SpringBootApplication包括三个注解,功能如下:

@EnableAutoConfiguration:SpringBoot根据应用所声明的依赖来对Spring框架进行自动配置。

@SpringBootConfiguration(内部为@Configuration):被标注的类等于在spring的XML配置文件中(applicationContext.xml),装配所有bean事务,提供了一个spring的上下文环境。

@ComponentScan:组件扫描,可自动发现和装配Bean,默认扫描SpringApplication的run方法里的Booter.class所在的包路径下文件,所以最好将该启动类放到根包路径下。

面试官:能说下 SpringBoot 启动原理吗?

SpringBoot启动类

首先进入run方法

面试官:能说下 SpringBoot 启动原理吗?

run方法中去创建了一个SpringApplication实例,在该构造方法内,我们可以发现其调用了一个初始化的initialize方法

面试官:能说下 SpringBoot 启动原理吗?

面试官:能说下 SpringBoot 启动原理吗?

这里主要是为SpringApplication对象赋一些初值。构造函数执行完毕后,我们回到run方法

面试官:能说下 SpringBoot 启动原理吗?

该方法中实现了如下几个关键步骤:

1、创建了应用的监听器SpringApplicationRunListeners并开始监听

2、加载SpringBoot配置环境(ConfigurableEnvironment),如果是通过web容器发布,会加载StandardEnvironment,其最终也是继承了ConfigurableEnvironment,类图如下

面试官:能说下 SpringBoot 启动原理吗?

可以看出,*Environment最终都实现了PropertyResolver接口,我们平时通过environment对象获取配置文件中指定Key对应的value方法时,就是调用了propertyResolver接口的getProperty方法

3、配置环境(Environment)加入到监听器对象中(SpringApplicationRunListeners)

4、创建run方法的返回对象:ConfigurableApplicationContext(应用配置上下文),我们可以看一下创建方法:

面试官:能说下 SpringBoot 启动原理吗?

方法会先获取显式设置的应用上下文(applicationContextClass),如果不存在,再加载默认的环境配置(通过是否是web environment判断),默认选择AnnotationConfigApplicationContext注解上下文(通过扫描所有注解类来加载bean),最后通过BeanUtils实例化上下文对象,并返回。

ConfigurableApplicationContext类图如下:

面试官:能说下 SpringBoot 启动原理吗?

主要看其继承的两个方向:

LifeCycle:生命周期类,定义了start启动、stop结束、isRunning是否运行中等生命周期空值方法

ApplicationContext:应用上下文类,其主要继承了beanFactory(bean的工厂类)

5、回到run方法内,prepareContext方法将listeners、environment、applicationArguments、banner等重要组件与上下文对象关联

6、接下来的refreshContext(context)方法(初始化方法如下)将是实现spring-boot-starter-*(mybatis、redis等)自动化配置的关键,包括spring.factories的加载,bean的实例化等核心工作。

面试官:能说下 SpringBoot 启动原理吗?

配置结束后,Springboot做了一些基本的收尾工作,返回了应用环境上下文。回顾整体流程,Springboot的启动,主要创建了配置环境(environment)、事件监听(listeners)、应用上下文(applicationContext),并基于以上条件,在容器中开始实例化我们需要的Bean,至此,通过SpringBoot启动的程序已经构造完成,接下来我们来探讨自动化配置是如何实现。

自动化配置

之前的启动结构图中,我们注意到无论是应用初始化还是具体的执行过程,都调用了SpringBoot自动配置模块。

面试官:能说下 SpringBoot 启动原理吗?

SpringBoot自动配置模块

该配置模块的主要使用到了SpringFactoriesLoader,即Spring工厂加载器,该对象提供了loadFactoryNames方法,入参为factoryClass和classLoader,即需要传入上图中的工厂类名称和对应的类加载器,方法会根据指定的classLoader,加载该类加器搜索路径下的指定文件,即spring.factories文件,传入的工厂类为接口,而文件中对应的类则是接口的实现类,或最终作为实现类,所以文件中一般为如下图这种一对多的类名集合,获取到这些实现类的类名后,loadFactoryNames方法返回类名集合,方法调用方得到这些集合后,再通过反射获取这些类的类对象、构造方法,最终生成实例。

面试官:能说下 SpringBoot 启动原理吗?

工厂接口与其若干实现类接口名称

下图有助于我们形象理解自动配置流程。

面试官:能说下 SpringBoot 启动原理吗?

SpringBoot自动化配置关键组件关系图

mybatis-spring-boot-starter、spring-boot-starter-web等组件的META-INF文件下均含有spring.factories文件,自动配置模块中,SpringFactoriesLoader收集到文件中的类全名并返回一个类全名的数组,返回的类全名通过反射被实例化,就形成了具体的工厂实例,工厂实例来生成组件具体需要的bean。

之前我们提到了EnableAutoConfiguration注解,其类图如下:

面试官:能说下 SpringBoot 启动原理吗?

可以发现其最终实现了ImportSelector(选择器)和BeanClassLoaderAware(bean类加载器中间件),重点关注一下AutoConfigurationImportSelector的selectImports方法。

面试官:能说下 SpringBoot 启动原理吗?

该方法在springboot启动流程——bean实例化前被执行,返回要实例化的类信息列表。我们知道,如果获取到类信息,spring自然可以通过类加载器将类加载到jvm中,现在我们已经通过spring-boot的starter依赖方式依赖了我们需要的组件,那么这些组建的类信息在select方法中也是可以被获取到的,不要急我们继续向下分析。

面试官:能说下 SpringBoot 启动原理吗?

该方法中的getCandidateConfigurations方法,通过方法注释了解到,其返回一个自动配置类的类名列表,方法调用了loadFactoryNames方法,查看该方法

面试官:能说下 SpringBoot 启动原理吗?

在上面的代码可以看到自动配置器会根据传入的factoryClass.getName()到项目系统路径下所有的spring.factories文件中找到相应的key,从而加载里面的类。我们就选取这个mybatis-spring-boot-autoconfigure下的spring.factories文件

面试官:能说下 SpringBoot 启动原理吗?

进入org.mybatis.spring.boot.autoconfigure.MybatisAutoConfiguration中,主要看一下类头:

面试官:能说下 SpringBoot 启动原理吗?

发现Spring的@Configuration,俨然是一个通过注解标注的springBean,继续向下看,

@ConditionalOnClass({ SqlSessionFactory.class, SqlSessionFactoryBean.class})这个注解的意思是:当存在SqlSessionFactory.class, SqlSessionFactoryBean.class这两个类时才解析MybatisAutoConfiguration配置类,否则不解析这一个配置类,make sence,我们需要mybatis为我们返回会话对象,就必须有会话工厂相关类。

@CondtionalOnBean(DataSource.class):只有处理已经被声明为bean的dataSource。

@ConditionalOnMissingBean(MapperFactoryBean.class)这个注解的意思是如果容器中不存在name指定的bean则创建bean注入,否则不执行(该类源码较长,篇幅限制不全粘贴)

以上配置可以保证sqlSessionFactory、sqlSessionTemplate、dataSource等mybatis所需的组件均可被自动配置,@Configuration注解已经提供了Spring的上下文环境,所以以上组件的配置方式与Spring启动时通过mybatis.xml文件进行配置起到一个效果。通过分析我们可以发现,只要一个基于SpringBoot项目的类路径下存在SqlSessionFactory.class, SqlSessionFactoryBean.class,并且容器中已经注册了dataSourceBean,就可以触发自动化配置,意思说我们只要在maven的项目中加入了mybatis所需要的若干依赖,就可以触发自动配置,但引入mybatis原生依赖的话,每集成一个功能都要去修改其自动化配置类,那就得不到开箱即用的效果了。所以Spring-boot为我们提供了统一的starter可以直接配置好相关的类,触发自动配置所需的依赖(mybatis)如下:

面试官:能说下 SpringBoot 启动原理吗?

这里是截取的mybatis-spring-boot-starter的源码中pom.xml文件中所有依赖:

面试官:能说下 SpringBoot 启动原理吗?

因为maven依赖的传递性,我们只要依赖starter就可以依赖到所有需要自动配置的类,实现开箱即用的功能。也体现出Springboot简化了Spring框架带来的大量XML配置以及复杂的依赖管理,让开发人员可以更加关注业务逻辑的开发。

敬请关注「搜云库技术团队」微信公众号,获取最新文章

作者:平凡希
来源:www.cnblogs.com/xiaoxi/p/7999885.html
整编:搜云库技术团队,欢迎广大技术人员投稿
投稿邮箱:admin@souyunku.com

如果对本文的内容有疑问,请在文章留言区留言,谢谢。

》》》福利 + 程序员工作内推群 《《《

更多技术干货

原文  http://mp.weixin.qq.com/s?__biz=MzA3MTUzOTcxOQ==&mid=2452967362&idx=1&sn=db7c07e3fac727df1254cb76ac324f5e
正文到此结束
Loading...