转载

集合系列 - 深入浅出分析Collection中的List接口

在上一章《初探java集合框架图》中,我相信大部分朋友对java容器整体架构都有了初步的了解,那么本章主要是想详细的介绍以下List接口实现类之间的区别!

01、List简介

List 的数据结构就是一个序列,存储内容时直接在内存中开辟一块连续的空间,然后将空间地址与索引对应。

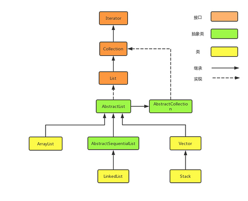
以下是List集合简易架构图

集合系列 - 深入浅出分析Collection中的List接口

由图中的继承关系,可以知道,ArrayList、LinkedList、Vector、Stack都是List的四个实现类。

  • AbstractCollection 是一个抽象类,它唯一实现Collection接口的类。AbstractCollection主要实现了toArray()、toArray(T[] a)、remove()等方法。
  • AbstractList 也是一个抽象类,它继承于AbstractCollection。AbstractList实现List接口中除size()、get(int location)之外的函数,比如特定迭代器ListIterator。
  • AbstractSequentialList 是一个抽象类,它继承于AbstractList。AbstractSequentialList 实现了“链表中,根据index索引值操作链表的全部函数”。
  • ArrayList 是一个动态数组,它由数组实现。随机访问效率高,随机插入、随机删除效率低。
  • LinkedList 是一个双向链表。它也可以被当作堆栈、队列或双端队列进行操作。LinkedList随机访问效率低,但随机插入、随机删除效率高。
  • Vector 也是一个动态数组,和ArrayList一样,也是由数组实现。但是ArrayList是非线程安全的,而Vector是线程安全的。
  • Stack 是栈,它继承于Vector。它的特性是:先进后出(FILO, First In Last Out)。

下面对各个实现类进行方法剖析!

02、ArrayList

ArrayList实现了List接口,也是顺序容器,即元素存放的数据与放进去的顺序相同,允许放入null元素,底层通过数组实现。 除该类未实现同步外,其余跟Vector大致相同。

在Java1.5之后,集合还提供了泛型,泛型只是编译器提供的语法糖,方便编程,对程序不会有实质的影响。因为所有的类都默认继承至Object,所以这里的数组是一个Object数组,以便能够容纳任何类型的对象。

集合系列 - 深入浅出分析Collection中的List接口

常用方法介绍

2.1、get方法

get()方法同样很简单,先判断传入的下标是否越界,再获取指定元素。

public E get(int index) {
        rangeCheck(index);
        return elementData(index);
}

/**
 * 检查传入的index是否越界
 */
private void rangeCheck(int index) {
        if (index >= size)
        throw new IndexOutOfBoundsException(outOfBoundsMsg(index));
}

2.2、set方法

set()方法也非常简单,直接对数组的指定位置赋值即可。

public E set(int index, E element) {
        rangeCheck(index);
        E oldValue = elementData(index);
        elementData[index] = element;
        return oldValue;
}

2.3、add方法

ArrayList添加元素有两个方法,一个是add(E e),另一个是add(int index, E e)。 这两个方法都是向容器中添加新元素,可能会出现容量(capacity)不足,因此在添加元素之前,都需要进行剩余空间检查,如果需要则自动扩容。扩容操作最终是通过grow()方法完成的。 集合系列 - 深入浅出分析Collection中的List接口

grow方法实现

private void grow(int minCapacity) {
        // overflow-conscious code
        int oldCapacity = elementData.length;
        int newCapacity = oldCapacity + (oldCapacity >> 1);//原来的1.5倍
        if (newCapacity - minCapacity < 0)
            newCapacity = minCapacity;
        if (newCapacity - MAX_ARRAY_SIZE > 0)
            newCapacity = hugeCapacity(minCapacity);
        // minCapacity is usually close to size, so this is a win:
        elementData = Arrays.copyOf(elementData, newCapacity);
}

添加元素还有另外一个addAll()方法,addAll()方法能够一次添加多个元素,根据位置不同也有两个方法,一个是在末尾添加的addAll(Collection<? extends E> c)方法,一个是从指定位置开始插入的addAll(int index, Collection<? extends E> c)方法。

**不同点:addAll()的时间复杂度不仅跟插入元素的多少有关,也跟插入的位置相关,时间复杂度是线性增长! **

2.4、remove方法

remove()方法也有两个版本,一个是remove(int index)删除指定位置的元素;另一个是remove(Object o),通过o.equals(elementData[index])来删除第一个满足的元素。

需要将删除点之后的元素向前移动一个位置。需要注意的是为了让GC起作用,必须显式的为最后一个位置赋null值。

  • remove(int index)方法
public E remove(int index) {
        rangeCheck(index);
        modCount++;
        E oldValue = elementData(index);
        int numMoved = size - index - 1;
        if (numMoved > 0)
            System.arraycopy(elementData, index+1, elementData, index,
                             numMoved);
        elementData[--size] = null; //赋null值,方便GC回收
        return oldValue;
}
  • remove(Object o)方法
public boolean remove(Object o) {
        if (o == null) {
            for (int index = 0; index < size; index++)
                if (elementData[index] == null) {
                    fastRemove(index);
                    return true;
                }
        } else {
            for (int index = 0; index < size; index++)
                if (o.equals(elementData[index])) {
                    fastRemove(index);
                    return true;
                }
        }
        return false;
}

03、LinkedList

在上篇文章中,我们知道LinkedList同时实现了List接口和Deque接口,也就是说它既可以看作一个顺序容器,又可以看作一个队列(Queue),同时又可以看作一个栈(Stack)。

LinkedList底层通过双向链表实现,通过 firstlast 引用分别指向链表的第一个和最后一个元素,注意这里没有所谓的哑元(某个参数如果在子程序或函数中没有用到,那就被称为哑元),当链表为空的时候 firstlast 都指向null。

集合系列 - 深入浅出分析Collection中的List接口

public class LinkedList<E>
    extends AbstractSequentialList<E>
    implements List<E>, Deque<E>, Cloneable, java.io.Serializable
{
	 /**容量*/
    transient int size = 0;

    /**链表第一个元素*/
    transient Node<E> first;

     /**链表最后一个元素*/
    transient Node<E> last;
	
	......
}
/**
 * 内部类Node
 */
private static class Node<E> {
    E item;//元素
    Node<E> next;//后继
    Node<E> prev;//前驱
    Node(Node<E> prev, E element, Node<E> next) {
        this.item = element;
        this.next = next;
        this.prev = prev;
    }
}

常用方法介绍

3.1、get方法

get()方法同样很简单,先判断传入的下标是否越界,再获取指定元素。

public E get(int index) {
        checkElementIndex(index);
        return node(index).item;
}

/**
 * 检查传入的index是否越界
 */
private void checkElementIndex(int index) {
        if (!isElementIndex(index))
            throw new IndexOutOfBoundsException(outOfBoundsMsg(index));
}

3.2、set方法

set(int index, E element)方法将指定下标处的元素修改成指定值,也是先通过node(int index)找到对应下表元素的引用,然后修改Node中item的值。

public E set(int index, E element) {
        checkElementIndex(index);
        Node<E> x = node(index);
        E oldVal = x.item;
        x.item = element;
        return oldVal;
}

3.3、add方法

同样的,add()方法有两方法,一个是add(E e),另一个是add(int index, E element)。

集合系列 - 深入浅出分析Collection中的List接口

  • add(E e)方法

该方法在LinkedList的末尾插入元素,因为有last指向链表末尾,在末尾插入元素的花费是常数时间,只需要简单修改几个相关引用即可。

public boolean add(E e) {
        linkLast(e);
        return true;
}

/**
 * 添加元素
 */
void linkLast(E e) {
        final Node<E> l = last;
        final Node<E> newNode = new Node<>(l, e, null);
        last = newNode;
        if (l == null)
			//原来链表为空,这是插入的第一个元素
            first = newNode;
        else
            l.next = newNode;
        size++;
        modCount++;
}
  • add(int index, E element)方法

该方法是在指定下表处插入元素,需要先通过线性查找找到具体位置,然后修改相关引用完成插入操作。

具体分成两步,1.先根据index找到要插入的位置;2.修改引用,完成插入操作。

public void add(int index, E element) {
        checkPositionIndex(index);

        if (index == size)
			//调用add方法,直接在末尾添加元素
            linkLast(element);
        else
			//根据index找到要插入的位置
            linkBefore(element, node(index));
}

/**
 * 插入位置
 */
void linkBefore(E e, Node<E> succ) {
        // assert succ != null;
        final Node<E> pred = succ.prev;
        final Node<E> newNode = new Node<>(pred, e, succ);
        succ.prev = newNode;
        if (pred == null)
            first = newNode;
        else
            pred.next = newNode;
        size++;
        modCount++;
}

同样的,添加元素还有另外一个addAll()方法,addAll()方法能够一次添加多个元素,根据位置不同也有两个方法,一个是在末尾添加的addAll(Collection<? extends E> c)方法,另一个是从指定位置开始插入的addAll(int index, Collection<? extends E> c)方法。

里面也for循环添加元素, addAll()的时间复杂度不仅跟插入元素的多少有关,也跟插入的位置相关,时间复杂度是线性增长!

3.4、remove方法

同样的,remove()方法也有两个方法,一个是删除指定下标处的元素remove(int index),另一个是删除跟指定元素相等的第一个元素remove(Object o)。

集合系列 - 深入浅出分析Collection中的List接口

两个删除操作都是, 1.先找到要删除元素的引用;2.修改相关引用,完成删除操作

  • remove(int index)方法

通过下表,找到对应的节点,然后将其删除

public E remove(int index) {
        checkElementIndex(index);
        return unlink(node(index));
}
  • remove(Object o)方法

通过equals判断找到对应的节点,然后将其删除

public boolean remove(Object o) {
        if (o == null) {
            for (Node<E> x = first; x != null; x = x.next) {
                if (x.item == null) {
                    unlink(x);
                    return true;
                }
            }
        } else {
            for (Node<E> x = first; x != null; x = x.next) {
                if (o.equals(x.item)) {
                    unlink(x);
                    return true;
                }
            }
        }
        return false;
}

删除操作都是通过 unlink(Node<E> x) 方法完成的。这里需要考虑删除元素是第一个或者最后一个时的边界情况。

/**
 * 删除一个Node节点方法
 */
E unlink(Node<E> x) {
        // assert x != null;
        final E element = x.item;
        final Node<E> next = x.next;
        final Node<E> prev = x.prev;
		
		//删除的是第一个元素
        if (prev == null) {
            first = next;
        } else {
            prev.next = next;
            x.prev = null;
        }
		//删除的是最后一个元素
        if (next == null) {
            last = prev;
        } else {
            next.prev = prev;
            x.next = null;
        }

        x.item = null;
        size--;
        modCount++;
        return element;
}

04、Vector

Vector类属于一个挽救的子类,早在jdk1.0的时候,就已经存在此类,但是到了jdk1.2之后重点强调了集合的概念,所以,先后定义了很多新的接口,比如ArrayList、LinkedList,但考虑到早期大部分已经习惯使用Vector类,所以,为了兼容性,java的设计者,就让Vector多实现了一个List接口,这才将其保留下来。

在使用方面,Vector的 getsetaddremove 方法实现,与ArrayList基本相同,不同的是Vector在方法上加了线程同步锁 synchronized ,所以,执行效率方面,会比较慢!

4.1、get方法

public synchronized E get(int index) {
        if (index >= elementCount)
            throw new ArrayIndexOutOfBoundsException(index);

        return elementData(index);
}

4.2、set方法

public synchronized E set(int index, E element) {
        if (index >= elementCount)
            throw new ArrayIndexOutOfBoundsException(index);

        E oldValue = elementData(index);
        elementData[index] = element;
        return oldValue;
}

4.3、add方法

public synchronized boolean add(E e) {
        modCount++;
        ensureCapacityHelper(elementCount + 1);
        elementData[elementCount++] = e;
        return true;
}

4.4、remove方法

public synchronized boolean removeElement(Object obj) {
        modCount++;
        int i = indexOf(obj);
        if (i >= 0) {
            removeElementAt(i);
            return true;
        }
        return false;
}

05、Stack

在 Java 中 Stack 类表示后进先出(LIFO)的对象堆栈。栈是一种非常常见的数据结构,它采用典型的先进后出的操作方式完成的; 在现实生活中,手枪弹夹的子弹就是一个典型的后进先出的结构。

在使用方面,主要方法有 pushpeekpop

5.1、push方法

push方法表示,向栈中添加元素

public E push(E item) {
        addElement(item);
        return item;
}

5.2、peek方法

peek方法表示,查看栈顶部的对象,但不从栈中移除它

public synchronized E peek() {
        int     len = size();
        if (len == 0)
            throw new EmptyStackException();
        return elementAt(len - 1);
}

5.3、pop方法

pop方法表示,移除元素,并将要移除的元素方法

public synchronized E pop() {
        E       obj;
        int     len = size();
        obj = peek();
        removeElementAt(len - 1);
        return obj;
}

关于 Java 中 Stack 类,有很多的质疑声,栈更适合用队列结构来实现,这使得Stack在设计上不严谨,因此,官方推荐使用Deque下的类来是实现栈!

06、总结

集合系列 - 深入浅出分析Collection中的List接口

  • ArrayList(动态数组结构),查询快(随意访问或顺序访问),增删慢,但在末尾插入,速度与LinkedList相差无几!
  • LinkedList(双向链表结构),查询慢,增删快!
  • Vector(动态数组结构),相比ArrayList都慢,被ArrayList替代,基本不在使用。优势是线程安全(函数都是synchronized),如果需要在多线程下使用,推荐使用并发容器中的工具类来操作,效率高!
  • Stack(栈结构)继承于Vector,数据是先进后出,基本不在使用,如果要实现栈,推荐使用Deque下的ArrayDeque,效率比Stack高!

07、参考

CarpenterLee - Java集合分析

原文  http://www.justdojava.com/2019/08/23/java-collection-two/
正文到此结束
Loading...