转载

java应用监测(3)-这些命令行工具你掌握了吗

监测java应用,最方便的就是直接使用jdk提供的现成工具,在jdk的安装的bin目录下,已经提供了多种命令行监测工具,以便于开发人员和运维人员监测java应用和诊断问题,因此,此类工具是java应用监测的重要手段。也是作为java开发人员需要掌握的基本技能。

2 常用监测命令行工具

一般来说,常用的命令行工具包括 jps , jinfo , jmap , jstack , jstat ,这些工具都在 JAVA_HOME/bin/ 目录下,概要说明如下:

jps
jinfo
jmap
jstack
jstat

通过这些工具,基本上可以了解java应用的内存变化状态,线程运行状态等信息,进而为应用监测及问题诊断提供依据。下面将结合实例对这些工具的使用进行详细讲解,文中所使用的示例代码 java-monitor-example 已上传到 我的github ,地址: https://github.com/mianshenglee

3 进程查询工具 jps

3.1 jps 说明

要监测java应用,第一步就是先知道这个应用是哪个进程,它的运行参数是什么。 jps 就是可以查询进程的工具。熟悉linux的同学,大概都知道查询进程使用 ps -ef|grep java 这样的命令,jps也类似,但它不使用名称查找,而是查找全部当前jdk运行的java进程,而且只查找当前用户的Java进程,而不是当前系统中的所有进程。

3.2 jps 使用

作为命令行工具,可以通过 -help 参数查看帮助,也可查阅官方文档: https://docs.oracle.com/javase/8/docs/technotes/tools/unix/jps.html ,如下:

[root@test bin]# jps -help
usage: jps [-help]
       jps [-q] [-mlvV] [<hostid>]

Definitions:
    <hostid>:      <hostname>[:<port>]

参数解释:
-q:只显示java进程的pid
-m:输出传递给main方法的参数,在嵌入式jvm上可能是null
-l:输出应用程序main class的完整package名 或者 应用程序的jar文件完整路径名
-v:输出传递给JVM的参数
复制代码

示例工程 java-monitor-example 在linux机器中运行起来,使用 jps 可输出以下信息:

  • 只输出进程ID
[root@test bin]# jps -q
13680
14214
复制代码
  • 输出程序完整名称及JVM参数
[root@test bin]# jps -lv
13680 java-monitor-example-0.0.1-SNAPSHOT.jar -Xms128m -Xmx128m -Dserver.port=8083
14289 sun.tools.jps.Jps -Denv.class.path=.:/opt/jdk8/lib:/opt/jdk8/jre/lib -Dapplication.home=/opt/jdk8
复制代码

输出的内容中, java-monitor-example-0.0.1-SNAPSHOT.jar-l 输出的完整名称, -Xms128m -Xmx128m -Dserver.port=8083 是传给JVM的参数。

  • 在shell脚本中使用命令获取java进程ID并作为变量使用
JAVA_HOME="/opt/jdk8"
APP_MAINCLASS=java-monitor-example
#初始化psid变量(全局)
psid=0

#查看进程ID函数
checkpid() {
   javaps=`$JAVA_HOME/bin/jps -l | grep $APP_MAINCLASS`
 
   if [ -n "$javaps" ]; then
      psid=`echo $javaps | awk '{print $1}'`
   else
      psid=0
   fi
}

#调用函数后通过psid进行业务逻辑操作,如根据进程id杀进程
checkpid
echo "(pid=$psid)"
复制代码

上述脚本,比较适合运维人员对应用的开启和关闭,自动获取java进程ID,然后根据ID判断程序是否运行(start),或者关闭应用( kill -9 )。

4 配置信息工具 jinfo

4.1 jinfo 说明

知道java应用所属的进程号是第一步,在上一篇文章《java应用监测(2)-java命令的秘密》中,已经知道java的启动参数有很多,监测java应用前需要了解清楚它的启动参数是什么。这时就需要用到 jinfo 工具。 jinfo 可以输出JAVA应用的系统参数和JVM参数。jinfo还能够修改一部分运行期间能够调整的虚拟机参数,很多运行参数是不能调整的,如果出现"cannot be changed"异常,说明不能调整。不过官方文档指出,这个命令在后续的版本中可能不再使用,当前JDK8还是可以用的。

4.2 jinfo 使用

通过 -help 参数查看帮助,也可查阅 jinfo 官方文档说明 : https://docs.oracle.com/javase/8/docs/technotes/tools/unix/jinfo.html ,如下:

[root@test bin]# jinfo -help
Usage:
    jinfo [option] <pid>
        (to connect to running process)

where <option> is one of:
    -flag <name>         to print the value of the named VM flag
    -flag [+|-]<name>    to enable or disable the named VM flag
    -flag <name>=<value> to set the named VM flag to the given value
    -flags               to print VM flags
    -sysprops            to print Java system properties
    <no option>          to print both of the above
    -h | -help           to print this help message

复制代码

使用 jps 获取到应用的进程ID后(示例的PID为13680),如果直接 jps <pid> 则会输出全部的系统参数和JVM参数,其它参数说明在 help 中也说得很清楚了。下面还是结合示例代码 java-monitor-example 来实践一下:

  • 获取java应用的堆初始值
[root@test bin]# jinfo -flag InitialHeapSize 13680
-XX:InitialHeapSize=134217728
复制代码
  • 查看全部的JVM参数
[root@test bin]# jinfo -flags 13680
Attaching to process ID 13680, please wait...
Debugger attached successfully.
Server compiler detected.
JVM version is 25.51-b03
Non-default VM flags: -XX:CICompilerCount=2 -XX:InitialHeapSize=134217728 -XX:MaxHeapSize=134217728 -XX:MaxNewSize=44564480 -XX:MinHeapDeltaBytes=524288 -XX:NewSize=44564480 -XX:OldSize=89653248 -XX:+UseCompressedClassPointers -XX:+UseCompressedOops -XX:+UseFastUnorderedTimeStamps -XX:+UseParallelGC
Command line:  -Xms128m -Xmx128m -Dserver.port=8083

复制代码

可见,由于我们启动时设置了 -Xms-Xmx ,它们对应的就是 -XX:InitialHeapSize-XX:MaxHeapSize 值。另外,参数 -Dserver.port 属于系统参数,使用 jinfo -sysprops 13680 就可以查看系统参数了。

5 堆内存查看工具 jmap

5.1 jmap 说明

java应用启动后,它在JVM中运行,内存是需要重点监测的地方, jmap 就是这样的一个工具,它可以获取运行中的jvm的堆的快照,包括整体情况,堆占用情况的直方图,dump出快照文件以便于离线分析等。官方文档指出,这个命令在后续的版本中可能不再使用,当前JDK8还是可以用的。

5.2 jmap 使用

通过 -help 参数查看帮助,也可查阅 jmap 官方文档说明 : https://docs.oracle.com/javase/8/docs/technotes/tools/unix/jmap.html ,帮助说明如下:

[root@test bin]# jmap -help
Usage:
    jmap [option] <pid>
        (to connect to running process)

where <option> is one of:
    <none>               to print same info as Solaris pmap
    -heap                to print java heap summary
    -histo[:live]        to print histogram of java object heap; if the "live"
                         suboption is specified, only count live objects
    -clstats             to print class loader statistics
    -finalizerinfo       to print information on objects awaiting finalization
    -dump:<dump-options> to dump java heap in hprof binary format
                         dump-options:
                           live         dump only live objects; if not specified,
                                        all objects in the heap are dumped.
                           format=b     binary format
                           file=<file>  dump heap to <file>
                         Example: jmap -dump:live,format=b,file=heap.bin <pid>
    -F                   force. Use with -dump:<dump-options> <pid> or -histo
                         to force a heap dump or histogram when <pid> does not
                         respond. The "live" suboption is not supported
                         in this mode.
    -h | -help           to print this help message
    -J<flag>             to pass <flag> directly to the runtime system

复制代码

如上所示, jmap 参数常用的是 -heap , -histo-dump ,结合示例 java-monitor-example ,说明如下:

  • 打印jvm内存整体使用情况
[root@test bin]# jmap -heap 13680
Attaching to process ID 13680, please wait...
Debugger attached successfully.
Server compiler detected.
JVM version is 25.51-b03

using thread-local object allocation.
Parallel GC with 2 thread(s)

Heap Configuration:
   MinHeapFreeRatio         = 0
   MaxHeapFreeRatio         = 100
   MaxHeapSize              = 134217728 (128.0MB)
   NewSize                  = 44564480 (42.5MB)
   MaxNewSize               = 44564480 (42.5MB)
   OldSize                  = 89653248 (85.5MB)
   NewRatio                 = 2
   SurvivorRatio            = 8
   MetaspaceSize            = 21807104 (20.796875MB)
   CompressedClassSpaceSize = 1073741824 (1024.0MB)
   MaxMetaspaceSize         = 17592186044415 MB
   G1HeapRegionSize         = 0 (0.0MB)

Heap Usage:
PS Young Generation
Eden Space:
   capacity = 31981568 (30.5MB)
   used     = 5306632 (5.060798645019531MB)
   free     = 26674936 (25.43920135498047MB)
   16.59278244268699% used
From Space:
   capacity = 6291456 (6.0MB)
   used     = 1081440 (1.031341552734375MB)
   free     = 5210016 (4.968658447265625MB)
   17.18902587890625% used
To Space:
   capacity = 6291456 (6.0MB)
   used     = 0 (0.0MB)
   free     = 6291456 (6.0MB)
   0.0% used
PS Old Generation
   capacity = 89653248 (85.5MB)
   used     = 16615680 (15.845947265625MB)
   free     = 73037568 (69.654052734375MB)
   18.533271655701753% used

18006 interned Strings occupying 2328928 bytes.

复制代码

从以上信息,可以看出JVM中堆内存当前的使用情况,包括年轻代( Eden 区, From 区, To 区)和年老代。

  • 查看类名,对象数量,对象占用大小直方图
[root@test bin]# jmap -histo:live 13680|more

 num     #instances         #bytes  class name
----------------------------------------------
   1:         36536        6462912  [C
   2:         35557         853368  java.lang.String
   3:          7456         826968  java.lang.Class
   4:         20105         643360  java.util.concurrent.ConcurrentHashMap$Node
   5:          1449         469024  [B
   6:          6951         399280  [Ljava.lang.Object;
   7:          9311         297952  java.util.HashMap$Node
   8:          3122         274736  java.lang.reflect.Method
   9:          2884         269112  [I
  10:          6448         257920  java.util.LinkedHashMap$Entry
  11:          2994         255160  [Ljava.util.HashMap$Node;
  12:         15249         243984  java.lang.Object

.....
.....

复制代码

如上所示,使用 -histo 输出包括序号,实例数,占用字节数和类名称。具体说明如下:

  1. instances列:表示当前类有多少个实例。
  2. bytes列:说明当前类的实例总共占用了多少个字节
  3. class name列:表示的就是当前类的名称,class name 解读:
  4. B代表byte
  5. C代表char
  6. D代表double
  7. F代表float
  8. I代表int
  9. J代表long
  10. Z代表boolean
  11. [代表数组,如[I相当于int[]
  12. 对象用[L+类名表示
  • 把内存情况dump内存到本地文件
[root@test bin]# jmap -dump:file=./heap.hprof 13680

复制代码

如上所示,会把堆情况写入到当前目录的 heap.hprof 文件中,至于如何分析此文件,可以使用 jhat ,但一般实际开发中,很少使用jhat来直接对内存dump文件进行分析,因此不再对它进行讲述。更多的是使用工具 MAT ,以可视化的方式来查看,后续文章将会对 MAT 工具的使用进行详细讲解。

6 线程栈查询工具 jstack

6.1 jstack 说明

此命令打印指定Java应用的线程堆栈,对于每个Java帧,将打印完整的类名,方法名,字节代码索引(BCI)和行号,可以用于检测死锁,线程停顿,进程耗用cpu过高报警问题等排查。

6.2 jstack 使用

使用 -help 参数查看帮助,也可查阅 jstack 官方文档说明 : https://docs.oracle.com/javase/8/docs/technotes/tools/unix/jstack.html ,帮助说明如下:

[root@test bin]# jstack -help
Usage:
    jstack [-l] <pid>
        (to connect to running process)
    jstack -F [-m] [-l] <pid>

Options:
    -F  强制dump线程堆栈信息. 用于进程hung住, jstack <pid>命令没有响应的情况
    -m  同时打印java和本地(native)线程栈信息,m是mixed mode的简写
    -l  打印锁的额外信息
复制代码

结合示例 java-monitor-example ,可以打印线程信息(一般都会把打印的内容写入到文件然后再分析),如下:

  • 打印当前线程堆栈信息
[root@test bin]# jstack 13680
2019-08-16 23:18:18
Full thread dump Java HotSpot(TM) 64-Bit Server VM (25.51-b03 mixed mode):
"http-nio-8083-Acceptor-0" #39 daemon prio=5 os_prio=0 tid=0x00007f7520698800 nid=0x359a runnable [0x00007f7508bb7000]
   java.lang.Thread.State: RUNNABLE
	at sun.nio.ch.ServerSocketChannelImpl.accept0(Native Method)
	at sun.nio.ch.ServerSocketChannelImpl.accept(ServerSocketChannelImpl.java:422)
	at sun.nio.ch.ServerSocketChannelImpl.accept(ServerSocketChannelImpl.java:250)
	- locked <0x00000000f8c85380> (a java.lang.Object)
	at org.apache.tomcat.util.net.NioEndpoint.serverSocketAccept(NioEndpoint.java:448)
	at org.apache.tomcat.util.net.NioEndpoint.serverSocketAccept(NioEndpoint.java:70)
	at org.apache.tomcat.util.net.Acceptor.run(Acceptor.java:95)
	at java.lang.Thread.run(Thread.java:745)

复制代码

6.3 线程dump分析

6.3.1 线程状态

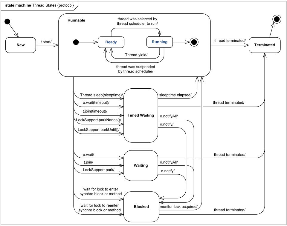
java线程栈使用 jstack dump出来后,可以看到线程的状态,线程状态一共分6种,可以参考官方文档: https://docs.oracle.com/javase/8/docs/technotes/guides/troubleshoot/tooldescr034.html ,下面是它的状态说明:

  • NEW

线程已经new出来创建了,但是还没有启动(not yet started), jstack 不会打印这个状态的线程信息。

  • RUNNABLE

正在Java虚拟机下跑任务的线程的状态,但其实它是只是表示线程是可运行的(ready)。对于单核的CPU,多个线程在同一时刻,只能运行一个线程,其它的则需要等CPU的调度。

  • BLOCKED

线程处于阻塞状态,正在等待一个锁,多个线程共用一个锁,当某线程正在使用这个锁进入某个synchronized同步方法块或者方法,而此线程需要进入这个同步代码块,也需要这个锁,则导致本线程处于阻塞状态。

  • WAITING

等待状态,处于等待状态的线程是由于执行了3个方法中的任意方法。 1. Object.wait 方法,并且没有使用timeout参数; 2. Thread.join 方法,没有使用timeout参数 3. LockSupport.park 方法。 处于waiting状态的线程会等待另外一个线程处理特殊的行为。一个线程处于等待状态(wait,通常是在等待其他线程完成某个操作(notify或者notifyAll)。注意, Object.wait() 方法只能够在同步代码块中调用。调用了 wait() 方法后,会释放锁。

  • TIMED_WAITING

线程等待指定的时间,对于以下方法的调用,可能会导致线程处于这个状态:1. Thread.sleep方法 2. Object.wait 方法,带有时间 3. Thread.join 方法,带有时间 4. LockSupport.parkNanos 方法,带有时间 5. LockSupport.parkUntil 方法,带有时间。注意, Thread.sleep 方法调用后,它不会释放锁,仍然占用系统资源。

  • TERMINATED

线程中止的状态,这个线程已经完整地执行了它的任务。

从下面这张图可以看出线程状态的变化情况:

java应用监测(3)-这些命令行工具你掌握了吗

6.3.2 分析 jstack 后线程栈内容

从前面使用 jstack dump出来信息,我们需要知道以下几个信息:

  • "http-nio-8083-Acceptor-0" #39 :是线程的名字,因此,一般我们创建线程时需要设置自己可以辩识的名字。
  • daemon 表示线程是否是守护线程
  • prio 表示我们为线程设置的优先级
  • os_prio 表示的对应的操作系统线程的优先级,由于并不是所有的操作系统都支持线程优先级,所以可能会出现都置为0的情况
  • tid 线程的id
  • nid 线程对应的操作系统本地线程id,每一个java线程都有一个对应的操作系统线程,它是16进制的,因此一般在操作系统中获取到线程ID后,需要转为16进制,来对应上。
  • java.lang.Thread.State: RUNNABLE 运行状态,上面已经介绍了线程的状态,若是WAITING状态,则括号中的内容说明了导致等待的原因,如parking说明是因为调用了LockSupport.park方法导致等待。通常的堆栈信息中,都会有lock标记,如 - locked <0x00000000f8c85380> (a java.lang.Object) 表示正在占用这个锁。
  • 对于线程停顿,CPU占用等问题,可以重点看一下 wait 状态的线程
  • 对于死锁,在Dump出来的线程栈快照可以直接报告出Java级别的死锁。

7 JVM统计数据工具 jstat

7.1 jstat 说明

jstatJVM Statistics Monitoring Tool ,即JVM统计监测工具,包括监测类装载、内存、垃圾收集、JIT编译等运行数据,在没有图形的服务器上,它是运行期定位虚拟机性能问题的首选工具。

7.2 jstat 使用

使用 -help 参数查看帮助,也可查阅 jstat 官方文档说明 : https://docs.oracle.com/javase/8/docs/technotes/tools/unix/jstat.html ,帮助说明如下:

[root@test bin]# jstat -help
jstat -<option> [-t] [-h<lines>] <vmid> [<interval> [<count>]]
Usage: jstat -help|-options
       jstat -<option> [-t] [-h<lines>] <vmid> [<interval> [<count>]]

Definitions:
  <option>      An option reported by the -options option
  <vmid>        Virtual Machine Identifier. A vmid takes the following form:
                     <lvmid>[@<hostname>[:<port>]]
                Where <lvmid> is the local vm identifier for the target
                Java virtual machine, typically a process id; <hostname> is
                the name of the host running the target Java virtual machine;
                and <port> is the port number for the rmiregistry on the
                target host. See the jvmstat documentation for a more complete
                description of the Virtual Machine Identifier.
  <lines>       Number of samples between header lines.
  <interval>    Sampling interval. The following forms are allowed:
                    <n>["ms"|"s"]
                Where <n> is an integer and the suffix specifies the units as
                milliseconds("ms") or seconds("s"). The default units are "ms".
  <count>       Number of samples to take before terminating.
  -J<flag>      Pass <flag> directly to the runtime system.
复制代码

以上所示, vmidintervalcount 分别是进程号,打印间隔时间(s或ms),打印次数,其中 option 参数主要是以下(也可以使用命令 jstat -option 查看):

-class
-compile
-gc
-gccapacity
-gccause
-gcnew
-gcnewcapacity
-gcold
-gcoldcapacity
-gcpermcapacity
-gcutil
-printcompilation

一般我们使用 -class-gc-gccause-gcutil 比较多,主要用于来分析类和堆使用情况及gc情况。

7.3 监测JVM的GC情况

以上述的示例工程 java-monitor-example 为例,里面包含了一个函数来测试内存溢出(使用一个数组,循环创建对象,直到内存溢出)。使用 jstat -gc 13680 1000 即每秒监测一次,调用 /monitor/user/oom 接口后,即看到堆和GC变化情况。为方便查看,我把输出放到sublime中显示,如下所示:

java应用监测(3)-这些命令行工具你掌握了吗

日志输出OOM报错:

java应用监测(3)-这些命令行工具你掌握了吗

以上输出的内容,每列的说明如下:

  • S0C 当前年轻代中第一个survivor(s0)的总容量 (KB).
  • S1C 当前年轻代中第一个survivor(s1)的总容量 (KB).
  • S0U s0已使用的容量 (KB).
  • S1U s1已使用的容量 (KB).
  • EC 当前年轻代中eden区总容量 (KB).
  • EU eden区已经使用的容量 (KB).
  • OC 年老代的容量总容量 (KB).
  • OU 年老代已使用容量(KB).
  • MC 当前 Metaspace总容量(KB).
  • MU 当前 Metaspace已使用容量 (KB).
  • CCSC Compressed class容量大小
  • CCSU Compressed class已使用容量
  • YGC 从应用启动时到现在,年轻代young generation 发生GC Events的总次数.
  • YGCT 从应用启动时到现在, 年轻代Young generation 垃圾回收的总耗时.
  • FGC 从应用启动时到现在, full GC事件总次数.
  • FGCT 从应用启动时到现在, Full sc总耗时.GCT 从应用启动时到现在, 垃圾回收总时间. - GCT GCT=YGCT+FGCT

从以上输出第6行可以看出, ECEUOCOU 表示年轻代、年老代的内存都已经用完(与容量数值相等),发生OOM。这时,则需要采取措施,增大内存(-Xmx参数)或者找到导致OOM的代码进行修改。

8 总结

针对java应用的监测,本文对jdk提供自身提供的命令行工具进行了说明和使用的介绍,完整的描述了查看java应用进程,查看启动参数,查看内存情况,查看线程情况,查看内存统计情况等,主要是 jpsjinfojmapjstackjstat 5个工具,并结合实例,希望学习java开发人员都能掌握这些技术,在监测java应用时,可以从容面对如OOM,CPU高,线程停顿等问题。

原文  https://juejin.im/post/5d6207c6f265da03b46bf933
正文到此结束
Loading...