转载

java应用监测(3)-这些命令行工具你掌握了吗

tags: java, troubleshooting, monitor,jvm

一句话概括:原来jdk自带的命令行工具如此好用,本文将详细介绍。

1 引言

监测java应用,最方便的就是直接使用jdk提供的现成工具,在jdk的安装的bin目录下,已经提供了多种命令行监测工具,以便于开发人员和运维人员监测java应用和诊断问题,因此,此类工具是java应用监测的重要手段。也是作为java开发人员需要掌握的基本技能。

2 常用监测命令行工具

一般来说,常用的命令行工具包括 jps , jinfo , jmap , jstack , jstat ,这些工具都在 JAVA_HOME/bin/ 目录下,概要说明如下:

  • jps 查看java进程ID

  • jinfo 查看及调整虚拟机参数

  • jmap 查看堆(heap)使用情况及生成堆快照

  • jstack 查看线程运行状态及生成线程快照

  • jstat 显示进程中的类装载、内存、垃圾收集等运行数据。

通过这些工具,基本上可以了解java应用的内存变化状态,线程运行状态等信息,进而为应用监测及问题诊断提供依据。下面将结合实例对这些工具的使用进行详细讲解,文中所使用的示例代码 java-monitor-example 已上传到我的github,地址: https://github.com/mianshenglee

3 进程查询工具jps

3.1 jps说明

要监测java应用,第一步就是先知道这个应用是哪个进程,它的运行参数是什么。 jps 就是可以查询进程的工具。熟悉linux的同学,大概都知道查询进程使用 ps-ef|grep java 这样的命令,jps也类似,但它不使用名称查找,而是查找全部当前jdk运行的java进程,而且只查找当前用户的Java进程,而不是当前系统中的所有进程。

3.2 jps使用

作为命令行工具,可以通过 -help 参数查看帮助,也可查阅官方文档: https://docs.oracle.com/javase/8/docs/technotes/tools/unix/jps.html ,如下:

示例工程 java-monitor-example 在linux机器中运行起来,使用 jps 可输出以下信息:

  • 只输出进程ID

  • 输出程序完整名称及JVM参数

输出的内容中, java-monitor-example-0.0.1-SNAPSHOT.jar-l 输出的完整名称, -Xms128m-Xmx128m-Dserver.port=8083 是传给JVM的参数。

  • 在shell脚本中使用命令获取java进程ID并作为变量使用

上述脚本,比较适合运维人员对应用的开启和关闭,自动获取java进程ID,然后根据ID判断程序是否运行(start),或者关闭应用( kill-9 )。

4 配置信息工具jinfo

4.1 jinfo说明

知道java应用所属的进程号是第一步,在上一篇文章《java应用监测(2)-java命令的秘密》中,已经知道java的启动参数有很多,监测java应用前需要了解清楚它的启动参数是什么。这时就需要用到 jinfo 工具。 jinfo 可以输出JAVA应用的系统参数和JVM参数。jinfo还能够修改一部分运行期间能够调整的虚拟机参数,很多运行参数是不能调整的,如果出现"cannot be changed"异常,说明不能调整。不过官方文档指出,这个命令在后续的版本中可能不再使用,当前JDK8还是可以用的。

4.2 jinfo使用

通过 -help 参数查看帮助,也可查阅 jinfo 官方文档说明: https://docs.oracle.com/javase/8/docs/technotes/tools/unix/jinfo.html ,如下:

使用 jps 获取到应用的进程ID后(示例的PID为13680),如果直接 jps<pid> 则会输出全部的系统参数和JVM参数,其它参数说明在 help 中也说得很清楚了。下面还是结合示例代码 java-monitor-example 来实践一下:

  • 获取java应用的堆初始值

  • 查看全部的JVM参数

可见,由于我们启动时设置了 -Xms-Xmx ,它们对应的就是 -XX:InitialHeapSize-XX:MaxHeapSize 值。另外,参数 -Dserver.port 属于系统参数,使用 jinfo-sysprops13680 就可以查看系统参数了。

5 堆内存查看工具jmap

5.1 jmap说明

java应用启动后,它在JVM中运行,内存是需要重点监测的地方, jmap 就是这样的一个工具,它可以获取运行中的jvm的堆的快照,包括整体情况,堆占用情况的直方图,dump出快照文件以便于离线分析等。官方文档指出,这个命令在后续的版本中可能不再使用,当前JDK8还是可以用的。

5.2 jmap使用

通过 -help 参数查看帮助,也可查阅 jmap 官方文档说明: https://docs.oracle.com/javase/8/docs/technotes/tools/unix/jmap.html ,帮助说明如下:

如上所示, jmap 参数常用的是 -heap , -histo-dump ,结合示例 java-monitor-example ,说明如下:

  • 打印jvm内存整体使用情况

从以上信息,可以看出JVM中堆内存当前的使用情况,包括年轻代( Eden 区, From 区, To 区)和年老代。

  • 查看类名,对象数量,对象占用大小直方图

如上所示,使用 -histo 输出包括序号,实例数,占用字节数和类名称。具体说明如下:

  1. instances列:表示当前类有多少个实例。

  2. bytes列:说明当前类的实例总共占用了多少个字节

  3. class name列:表示的就是当前类的名称,class name 解读:

  4. B代表byte

  5. C代表char

  6. D代表double

  7. F代表float

  8. I代表int

  9. J代表long

  10. Z代表boolean

  11. [代表数组,如[I相当于int[]

  12. 对象用[L+类名表示

  • 把内存情况dump内存到本地文件

如上所示,会把堆情况写入到当前目录的 heap.hprof 文件中,至于如何分析此文件,可以使用 jhat ,但一般实际开发中,很少使用jhat来直接对内存dump文件进行分析,因此不再对它进行讲述。更多的是使用工具 MAT ,以可视化的方式来查看,后续文章将会对 MAT 工具的使用进行详细讲解。

6 线程栈查询工具jstack

6.1 jstack说明

此命令打印指定Java应用的线程堆栈,对于每个Java帧,将打印完整的类名,方法名,字节代码索引(BCI)和行号,可以用于检测死锁,线程停顿,进程耗用cpu过高报警问题等排查。

6.2 jstack使用

使用 -help 参数查看帮助,也可查阅 jstack 官方文档说明: https://docs.oracle.com/javase/8/docs/technotes/tools/unix/jstack.html ,帮助说明如下:

结合示例 java-monitor-example ,可以打印线程信息(一般都会把打印的内容写入到文件然后再分析),如下:

  • 打印当前线程堆栈信息

6.3 线程dump分析

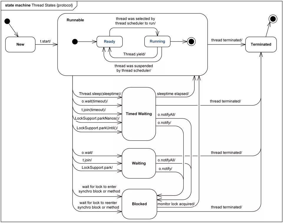
6.3.1 线程状态

java线程栈使用 jstack dump出来后,可以看到线程的状态,线程状态一共分6种,可以参考官方文档: https://docs.oracle.com/javase/8/docs/technotes/guides/troubleshoot/tooldescr034.html ,下面是它的状态说明:

  • NEW

线程已经new出来创建了,但是还没有启动(not yet started), jstack 不会打印这个状态的线程信息。

  • RUNNABLE

正在Java虚拟机下跑任务的线程的状态,但其实它是只是表示线程是可运行的(ready)。对于单核的CPU,多个线程在同一时刻,只能运行一个线程,其它的则需要等CPU的调度。

  • BLOCKED

线程处于阻塞状态,正在等待一个锁,多个线程共用一个锁,当某线程正在使用这个锁进入某个synchronized同步方法块或者方法,而此线程需要进入这个同步代码块,也需要这个锁,则导致本线程处于阻塞状态。

  • WAITING

等待状态,处于等待状态的线程是由于执行了3个方法中的任意方法。1. Object.wait 方法,并且没有使用timeout参数; 2. Thread.join 方法,没有使用timeout参数 3. LockSupport.park 方法。处于waiting状态的线程会等待另外一个线程处理特殊的行为。一个线程处于等待状态(wait,通常是在等待其他线程完成某个操作(notify或者notifyAll)。注意, Object.wait() 方法只能够在同步代码块中调用。调用了 wait() 方法后,会释放锁。

  • TIMED_WAITING

线程等待指定的时间,对于以下方法的调用,可能会导致线程处于这个状态:1. Thread.sleep方法 2. Object.wait 方法,带有时间 3. Thread.join 方法,带有时间 4. LockSupport.parkNanos 方法,带有时间 5. LockSupport.parkUntil 方法,带有时间。注意, Thread.sleep 方法调用后,它不会释放锁,仍然占用系统资源。

  • TERMINATED

线程中止的状态,这个线程已经完整地执行了它的任务。

从下面这张图可以看出线程状态的变化情况:

java应用监测(3)-这些命令行工具你掌握了吗

6.3.2 分析jstack后线程栈内容

从前面使用 jstack dump出来信息,我们需要知道以下几个信息:

  • "http-nio-8083-Acceptor-0"#39 :是线程的名字,因此,一般我们创建线程时需要设置自己可以辩识的名字。

  • daemon 表示线程是否是守护线程

  • prio 表示我们为线程设置的优先级

  • os_prio 表示的对应的操作系统线程的优先级,由于并不是所有的操作系统都支持线程优先级,所以可能会出现都置为0的情况

  • tid 线程的id

  • nid 线程对应的操作系统本地线程id,每一个java线程都有一个对应的操作系统线程,它是16进制的,因此一般在操作系统中获取到线程ID后,需要转为16进制,来对应上。

  • java.lang.Thread.State:RUNNABLE 运行状态,上面已经介绍了线程的状态,若是WAITING状态,则括号中的内容说明了导致等待的原因,如parking说明是因为调用了LockSupport.park方法导致等待。通常的堆栈信息中,都会有lock标记,如  -locked<0x00000000f8c85380>(a java.lang.Object) 表示正在占用这个锁。

  • 对于线程停顿,CPU占用等问题,可以重点看一下  wait 状态的线程

  • 对于死锁,在Dump出来的线程栈快照可以直接报告出Java级别的死锁。

7 JVM统计数据工具jstat

7.1 jstat说明

jstatJVMStatisticsMonitoringTool ,即JVM统计监测工具,包括监测类装载、内存、垃圾收集、JIT编译等运行数据,在没有图形的服务器上,它是运行期定位虚拟机性能问题的首选工具。

7.2 jstat使用

使用 -help 参数查看帮助,也可查阅 jstat 官方文档说明: https://docs.oracle.com/javase/8/docs/technotes/tools/unix/jstat.html ,帮助说明如下:

以上所示, vmidintervalcount 分别是进程号,打印间隔时间(s或ms),打印次数,其中 option 参数主要是以下(也可以使用命令 jstat-option 查看):

  • -class 统计class loader行为信息 ,如总共加载了多少个类

  • -compile 统计HotSpot Just-in-Time编译器的行为

  • -gc 统计jdk gc时heap信息

  • -gccapacity 统计不同的generations相应的heap容量情况

  • -gccause 统计gc的情况,(同-gcutil)和引起gc的事件

  • -gcnew 统计gc时,新生代的情况

  • -gcnewcapacity 统计gc时,新生代heap容量

  • -gcold 统计gc时,老年区的情况

  • -gcoldcapacity 统计gc时,老年区heap容量

  • -gcpermcapacity 统计gc时,permanent区heap容量

  • -gcutil 统计gc时,heap情况

  • -printcompilation hotspot编译方法统计

一般我们使用 -class-gc-gccause-gcutil 比较多,主要用于来分析类和堆使用情况及gc情况。

7.3 监测JVM的GC情况

以上述的示例工程 java-monitor-example 为例,里面包含了一个函数来测试内存溢出(使用一个数组,循环创建对象,直到内存溢出)。使用 jstat-gc136801000 即每秒监测一次,调用 /monitor/user/oom 接口后,即看到堆和GC变化情况。为方便查看,我把输出放到sublime中显示,如下所示:

java应用监测(3)-这些命令行工具你掌握了吗

日志输出OOM报错:

java应用监测(3)-这些命令行工具你掌握了吗

以上输出的内容,每列的说明如下:

  • S0C 当前年轻代中第一个survivor(s0)的总容量 (KB).

  • S1C 当前年轻代中第一个survivor(s1)的总容量 (KB).

  • S0U s0已使用的容量 (KB).

  • S1U s1已使用的容量 (KB).

  • EC 当前年轻代中eden区总容量 (KB).

  • EU eden区已经使用的容量 (KB).

  • OC 年老代的容量总容量 (KB).

  • OU 年老代已使用容量(KB).

  • MC 当前 Metaspace总容量(KB).

  • MU 当前 Metaspace已使用容量 (KB).

  • CCSC Compressed class容量大小

  • CCSU Compressed class已使用容量

  • YGC 从应用启动时到现在,年轻代young generation 发生GC Events的总次数.

  • YGCT 从应用启动时到现在, 年轻代Young generation 垃圾回收的总耗时.

  • FGC 从应用启动时到现在, full GC事件总次数.

  • FGCT 从应用启动时到现在, Full sc总耗时.GCT 从应用启动时到现在, 垃圾回收总时间. -  GCT GCT=YGCT+FGCT

从以上输出第6行可以看出, ECEUOCOU 表示年轻代、年老代的内存都已经用完(与容量数值相等),发生OOM。这时,则需要采取措施,增大内存(-Xmx参数)或者找到导致OOM的代码进行修改。

8 总结

针对java应用的监测,本文对jdk提供自身提供的命令行工具进行了说明和使用的介绍,完整的描述了查看java应用进程,查看启动参数,查看内存情况,查看线程情况,查看内存统计情况等,主要是 jpsjinfojmapjstackjstat 5个工具,并结合实例,希望学习java开发人员都能掌握这些技术,在监测java应用时,可以从容面对如OOM,CPU高,线程停顿等问题。

参考资料

  • JDK工具参考文档: https://docs.oracle.com/javase/8/docs/technotes/tools/unix/

  • 示例代码  java-monitor-example :  https://github.com/mianshenglee/my-example/tree/master/java-monitor-example

  • Java开发必须掌握的线上问题排查命令: https://www.hollischuang.com/archives/1561

  • Java自带的性能监测工具: http://www.tianshouzhi.com/api/tutorials/jvm/346

相关阅读

  • java应用监测(1)-java程序员应该知道的应用监测技术

  • java应用监测(2)-java命令的秘密

原文  http://mp.weixin.qq.com/s?__biz=MzUyNDk0NTg1MA==&mid=2247483869&idx=1&sn=5936f7da4e93d0acaad8b611c8601b21
正文到此结束
Loading...