转载

Java性能 -- Lock优化

Lock锁的基本操作是通过 乐观锁 实现的,由于Lock锁也会在 阻塞 时被 挂起 ,依然属于 悲观锁

synchronized Lock
实现方式 JVM层实现 Java底层代码实现
锁的获取 JVM隐式获取 lock() / tryLock() / tryLock(timeout, unit) / lockInterruptibly()
锁的释放 JVM隐式释放 unlock()
锁的类型 非公平锁、可重入 非公平锁/公平锁、可重入
锁的状态 不可中断 可中断
锁的性能 高并发下会升级为 重量级锁 更稳定

实现原理

  1. Lock锁是基于Java实现的锁,Lock是一个接口
    • 常见的实现类: ReentrantLock、ReentrantReadWriteLock ,都是依赖 AbstractQueuedSynchronizer (AQS)实现
  2. AQS中包含了一个 基于链表实现的等待队列 (即 CLH 队列),用于存储所有 阻塞的线程
  3. AQS中有一个 state 变量,该变量对ReentrantLock来说表示 加锁状态
  4. AQS中的 CLH 队列的所有操作均通过 CAS 操作实现的
Java性能 -- Lock优化

锁分离优化

ReentrantReadWriteLock

  1. ReentrantLock是一个 独占锁 ,同一时间只允许一个线程访问
  2. ReentrantReadWriteLock允许多个读线程同时访问,但不允许写线程和读线程、写线程和写线程同时访问
    • ReentrantReadWriteLock内部维护了两把锁,一把用于读操作的 ReadLock ,一把用于写操作的 WriteLock
  3. ReentrantReadWriteLock如何保证 共享资源的原子性 ?ReentrantReadWriteLock也是基于 AQS 实现的
    • 自定义同步器(继承AQS)需要在 同步状态state 上维护 多个读线程一个写线程 的状态
    • ReentrantReadWriteLock利用了 高低位 ,来实现 一个整型控制两种状态 的功能
      • 同步状态state 切分为两部分, 高16位表示读低16位表示写

获取写锁

  1. 一个线程尝试获取 写锁 时,会先判断同步状态state是否为0
    • 如果state为0,说明暂时没有其他线程获取锁
    • 如果state不为0,说明其它线程获取了锁
  2. 当state不为0时,会再去判断同步状态state的低16位( w )是否为0
    • 如果w为0,说明其它线程获取了 读锁 ,此时直接进入 CLH 队列进行 阻塞等待 (因为读锁与写锁 互斥
    • 如果w不为0,说明有线程获取了 写锁 ,此时要判断是不是 当前线程 获取了写锁
      • 如果不是,进入 CLH 队列进行 阻塞等待
      • 如果是,就应该判断当前线程获取写锁是否超过最大次数,如果超过,抛出异常,否则更新同步状态state
Java性能 -- Lock优化

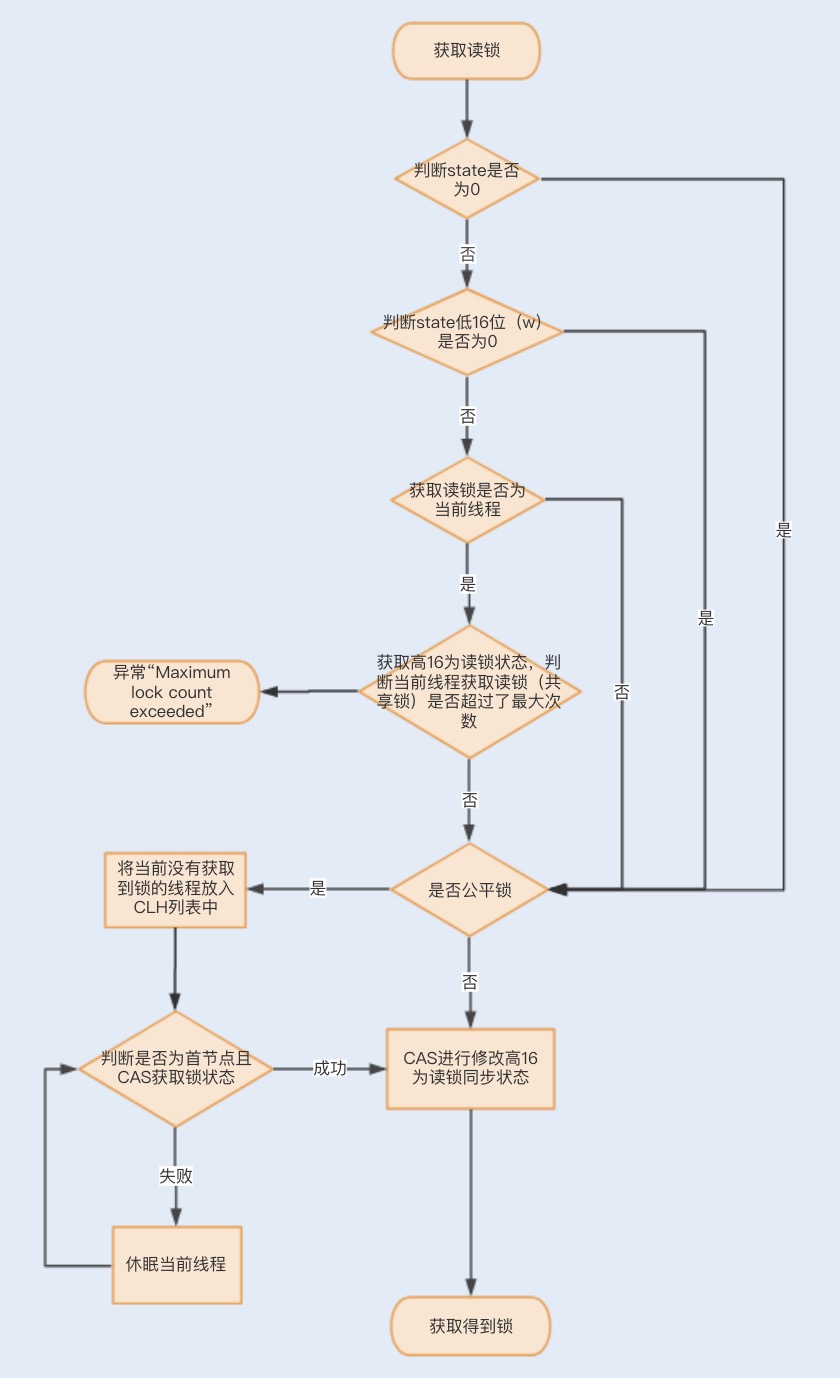
获取读锁

  1. 一个线程尝试获取 读锁 时,同样会先判断同步状态state是否为0
    • 如果state为0,说明暂时没有其他线程获取锁,此时需要判断是否需要 阻塞
      • 如果需要阻塞,则进入 CLH 队列进行阻塞等待
      • 如果不需要阻塞,则CAS更新state为 读状态
    • 如果state不为0,说明其它线程获取了锁
  2. 当state不为0时,会同步判断同步状态state的低16位
    • 如果存在 写锁 ,直接进入 CLH 阻塞队列
    • 反之,判断当前线程是否应该被阻塞,如果不应该被阻塞则尝试CAS同步状态,获取成功更新同步锁为读状态
Java性能 -- Lock优化

StampedLock

  1. ReentrantReadWriteLock被很好地应用在 读多写少 的并发场景中,但会存在 写线程饥饿 的问题
    • Java 8引入 StampedLock 解决了这个问题
  2. StampedLock不是基于AQS实现的 ,但实现原理与AQS类似,都是基于 队列锁状态
  3. StampedLock有三种模式: 悲观读乐观读 ,StampedLock在 获取锁 时会返回一个 票据stamp
  4. 一个写线程获取 写锁 的过程中,首先是通过 writeLock 获取一个票据stamp(表示 锁的版本
    • WriteLock是一个 独占锁 ,同时只能有一个线程可以获取WriteLock
    • 当一个线程获取WriteLock后,其他请求的线程必须 等待
      • 当没有其他线程持有读锁或者写锁时才可以获得WriteLock
  5. 一个读线程获取 读锁 的过程中,首先会通过 tryOptimisticRead 获取一个票据stamp
    • 如果 当前没有线程持有写锁 ,会返回一个 非0的stamp
    • 然后调用 validate 验证之前调用tryOptimisticRead返回的stamp在 当前是否有其他线程持有了写锁
      • 如果是,那么validate返回 0 ,升级为 悲观锁
  6. 相对于ReentrantReadWriteLock,StampedLock 获取读锁 只使用了 与或 操作进行校验, 不涉及CAS操作
    • 即使第一次乐观锁获取失败,也会马上升级为悲观锁,可以避免一直进行CAS操作而带来的 CPU性能消耗 问题
  7. 但StampedLock并 没有被广泛使用 ,有几个主要原因
    • StampedLock的功能仅仅只是 ReadWriteLock的子集
    • StampedLock 不支持重入!!
    • StampedLock的 悲观读锁、写锁都不支持条件变量 (不符合 管程模型
public class Point {
    private double x, y;
    private final StampedLock lock = new StampedLock();

    public void move(double deltaX, double deltaY) {
        // 获取写锁
        long stamp = lock.writeLock();
        try {
            x += deltaX;
            y += deltaY;
        } finally {
            // 释放写锁
            lock.unlockWrite(stamp);
        }
    }

    double distanceFromOrigin() {
        // 乐观读
        long stamp = lock.tryOptimisticRead();
        // 拷贝变量
        double currentX = x, currentY = y;
        // 判断读期间是否有写操作
        if (!lock.validate(stamp)) {
            // 升级为悲观读
            stamp = lock.readLock();
            try {
                currentX = x;
                currentY = y;
            } finally {
                lock.unlockRead(stamp);
            }
        }
        return Math.sqrt(currentX * currentX + currentY + currentY);
    }
}

小结

  1. 不管使用 synchronized同步锁 还是 Lock同步锁 ,只要存在 锁竞争 就会产生 线程阻塞 ,导致 线程频繁切换 ,增加 性能消耗
  2. 优化锁的关键: 降低锁竞争
    • synchronized同步锁: 减少锁粒度减少锁占用时间
    • Lock同步锁: 锁分离
原文  http://zhongmingmao.me/2019/08/18/java-performance-lock-opt/
正文到此结束
Loading...