转载

并发编程之java锁的升级与对比

前言:

一、文章导图

并发编程之java锁的升级与对比

二、锁的升级与对比

1、synchronized实现同步的基础

java中每个对象都可以作为一个锁,具体的表现有以下三种形式:

  • 普通方法同步,锁为当前实例对象
  • 静态方法同步,锁为当前类的Class对象
  • 方法块同步,锁为synchronized后括号中填写的对象

当一个线程试图访问同步代码块时,必须首先获取到锁,退出同步代码块时或抛出异常必须释放锁。

JVM基于进入与退出Monitor对象实现方法同步与代码块同步,不过两者的实现细节不太一样,可参见如下字节码所示。

public class SynchronizedDemo {

    /**
     * 同步方法
     */
    public synchronized void testSynchronizedMethod () {
        System.out.println("test synchronized method");
    }

    /**
     * 同步静态方法
     */
    public synchronized static void testSynchronizedStaticMethod () {
        System.out.println("test synchronized static method");
    }

    /**
     * 方法同步块
     */
    public void testSynchronizedMethodBlock() {
        synchronized (this) {
            System.out.println("test synchronized method block");
        }
    }

}

进入java文件所在目录,通过命令行进行编译:javac SynchronizedDemo.java

然后同目录下通过如下命令,进行查看编译后字节码的详细信息:javap -verbose SynchronizedDemo.class

并发编程之java锁的升级与对比

如图,任何对象有一个Monitor与之对应,线程执行到monitorenter时会尝试获取Monitor对象的所有权,即尝试获取对象上的锁。

Monitor作为操作系统的一种原语,具体由相应的编程语言实现。每个Monitor对象又包括:

  • _owner:记录当前持有的锁的线程,也可以了理解成锁的临界区
  • _entrySet:一个队列,记录所有阻塞等待锁的线程
  • _waitSet:一个队列,记录所有调用wait未被唤醒的线程

当一个线程访问Object锁时,会被放入_entrySet中等待,如果该线程获取到锁,成为当前锁的_owner;期间,线程逻辑上缺少外部条件时,线程通过调用wait方法释放锁,进入到_waitSet队列,等到条件满足时,又被唤醒与_entrySet一起竞争_owner;这个外部条件在monitor机制中称为条件变量。

2、java对象头

Java对象包括了对象头、属性字段、补齐区域等。

对象头在最前端,包括了两部分(非数组类型)或三部分(数组类型,多存在数据的长度),结构如下所示

长度(32位机/64位机 bit) 内容 说明
32/64 Mark Word 存储对象的hashCode和锁信息等
32/64 Class Metadata Address 存储到对象类型数据的指针
32/32 Array Length 数组的长度(如果对象是数组)

对象头的Mark Word会有指向管程Monitor的指针。

其中Mark Word的存储数据随着锁标志的变化如下:

并发编程之java锁的升级与对比

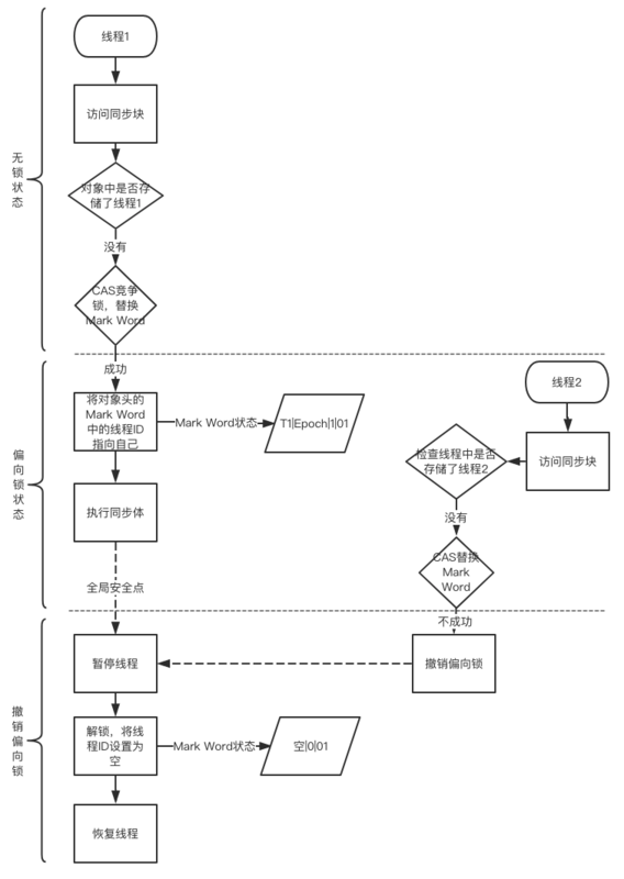
3、偏向锁

java SE 1.6引入偏向锁与轻量级锁后,锁一共有4中状态,级别从低到高依次是:无锁状态、偏向锁状态、轻量级锁和重量级锁状态。且锁会随着竞争情况逐步升级,但不可降级(基于JVM的一个假定:“假定一旦破坏了上一级锁的升级,就认为该假定以后也不成龙”)。

为了让线程获取锁的代价更低而引入偏向锁,因为多线程中,有些情况下,获取锁的线程同时只会有一个。

如下,线程1演示了偏向锁初始化的流程,线程2演示了偏向锁撤销的流程。

并发编程之java锁的升级与对比

  1. 线程1访问同步代码块,确定锁的标志为01,非偏向对象时,会尝试CAS竞争
  2. 竞争成功后,将锁对象头的Mark Word中的线程ID指向自己,此时锁的标志为01,为偏向锁
  3. 执行访问体
  4. 此时线程2访问同步块,确定锁的标志为01,为偏向对象时,会尝试CAS将对象头的偏向锁指向当前线程2
  5. 替换失败(线程1偏向锁),开始撤销偏向锁
  6. 待到全局安全点,暂停线程1(原持有偏向锁的线程),如果线程1方法体执行完或处于未活动状态,则将线程ID置空,此时处于无锁状态
  7. 恢复线程1(原持有偏向锁的线程);偏向锁偏向线程2。

偏向锁默认是开启的,可使用JVM参数关闭:-XX:-UseBiasedLocking,那么程序默认会进入轻量级锁

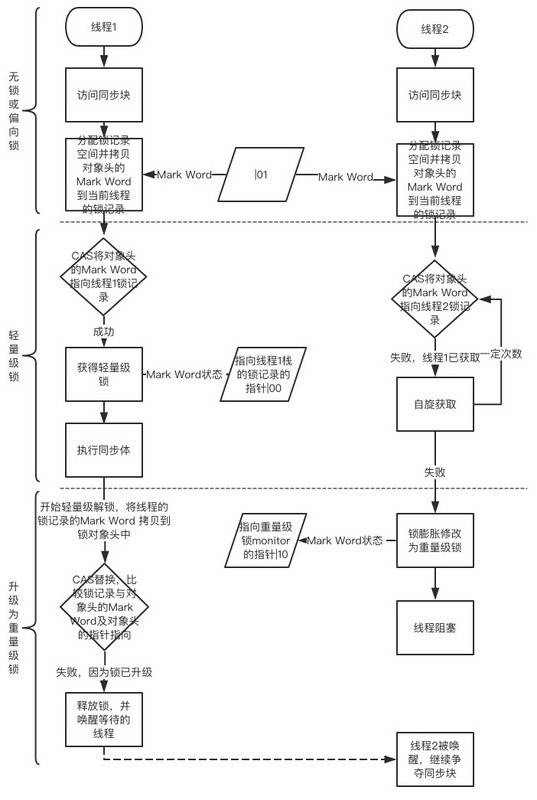
4、轻量级锁

引入轻量级锁,为了不申请互斥量,包括系统调用引起的内核态与用户态的切换、线程阻塞造成的线程切换等。

在线程中,虚拟机会在当前线程的栈帧中建立一个名为锁记录(Lock Record)的空间,用于存储锁对象目前的Mark Word的拷贝,官方称Displaced Mark Word。

并发编程之java锁的升级与对比

  1. 线程1访问同步代码块,确定锁的标志为01(偏向锁升级或偏向锁关闭),进行获取轻量级锁,线程2同理
  2. 线程1分配本线程栈的锁记录空间,并拷贝锁对象的Mark Word到当前线程栈的锁记录中
  3. 线程2分配本线程栈的锁记录空间,并拷贝锁对象的Mark Word到当前线程栈的锁记录中
  4. 线程1尝试使用CAS替换锁对象头的Mark Word指向锁记录的指针,成功后,线程1获取到轻量级锁
  5. 线程2尝试使用CAS替换锁对象头的Mark Word指向锁记录的指针,失败,因为线程已获得锁,此时线程2自旋
  6. 线程2自旋一定次数后,失败,锁膨胀为重量级锁,并阻塞本线程(线程2)
  7. 线程1同步方法体执行完,CAS替换Mark Word,失败,因为线程2在竞争锁资源
  8. 线程1释放锁并唤醒等待的线程,等待的线程2被唤醒,重新争夺访问同步块。

5、重量级锁

内置锁在java中被抽象为监视器锁(monitor),对于重量级锁,监视器锁直接对应底层操作系统中的互斥量(mutex),这种同步成本非常高,包括系统调用引起的内核态与用户态切换、线程阻塞造成的线程切换等。

关于不同锁的优缺点对比,如下所示

有点 缺点 使用场景
偏向锁 加锁和解锁不需要额外的消耗,和执行非同步方法时相比仅存在纳秒级的差距;毕竟仅第一执行CAS操作 如果线程间存在锁竞争,会带来额外的锁撤销的消耗 适用于只有一个线程访问同步的场景
轻量级锁 竞争的线程不会阻塞,提高了程序的响应速度;相比偏向锁,获取和释放锁均执行一次CAS操作 如果使用得不到锁竞争的线程,会使用自旋会消耗CPU资源 追求响应时间,同步块执行速度非常快
重量级锁 线程竞争不使用自旋,不会消耗CPU 线程阻塞,响应时间缓慢 追求吞吐量,同步块执行速度较长
原文  https://segmentfault.com/a/1190000020303695
正文到此结束
Loading...