转载

jdk8 ConcurrentHashMap 源码解析

今天面试新同学, 整理面试题的时候, 看到ConcurrentHashMap, 很久之前了解过, 记得是按segment分段锁提高并发效率,jdk8重写了这个类, 平常业务代码中用到的也比较少, 忽略了,今天重新拾起来看一下, 做一个笔记, 有错误之处, 欢迎批评指正

jdk7 和 jdk8 的差异

jdk7 使用 ReentrantLock + segment + hashentry + unsafe

jdk8 使用 Synchronized + CAS + Node + NodeTree + Unsafe

jdk8 ConcurrentHashMap 源码解析

重点方法

从两个最重要的方法说起, get, put

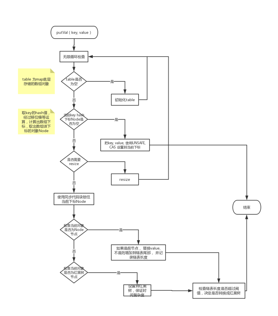
先说重点put方法, 对于并发而言, 读取比较简单,不涉及到数据改动, 就不需要锁。了解在put数据逻辑就能更清楚的知道ConcurrentHashMap是如何工作的

put 方法

采用无限循环逻辑,检查table中当前下标的值

  1. 检查table 是否初始, 没有的话初始化table,重新循环
  2. 根据hash值模运算,计算出数组下标, 取出数组下标所在的值,如果值是null, 则用CAS设置到该下标处, 如果设置成功结束, 如果设置失败(失败原因可能是其它线程设置该下标的值) 重新循环
  3. 待定
  4. 如果当前下标的值不为空,进入同步代码块
    1. 再次检查当前下标的值是否有改变,有改变结束当前,重新循环, 没有改变且是链表情况,逻辑比较好理解取出下标的值, 比较key 是否相当, 相等则设置新值, 不相等挂载链表, 同时记录链表长度
    2. 如果是红黑树,则把值设置到红黑树(红黑树这里不做展开)
    3. 根据链表长度,判断是否需要转换成红黑树, 默认阀值是8

上图更清晰

jdk8 ConcurrentHashMap 源码解析

源码(关键部分加了注释)

final V putVal(K key, V value, boolean onlyIfAbsent) {
        if (key == null || value == null) throw new NullPointerException();
        int hash = spread(key.hashCode());
        int binCount = 0;
        for (Node<K,V>[] tab = table;;) {
            Node<K,V> f; int n, i, fh;
            // 如果table为空, 初始化table, 详见下面
            if (tab == null || (n = tab.length) == 0)
                tab = initTable();
            // 判断当前hash 的位置有没有值,没有值, 直接使使cas 无阻塞设置
            else if ((f = tabAt(tab, i = (n - 1) & hash)) == null) {
                if (casTabAt(tab, i, null,
                             new Node<K,V>(hash, key, value, null)))
                    break;                   // no lock when adding to empty bin
            }
            else if ((fh = f.hash) == MOVED)
                tab = helpTransfer(tab, f);
            else {
                V oldVal = null;
                // 只是锁住单个对象, 锁粒度更小
                synchronized (f) {
                    // 再次检查是否有变更
                    if (tabAt(tab, i) == f) {
                        // 如果这个节点hash 值不为0, 意思是当前节点为普通节点的时候, 这里应该比较容易理解, 比较hash 值, key equals 是否相等, 如果hash 冲突就添加链表, 记录链表长度(binCount),之后会根据长度调整, 是否使用红黑树代替链表
                        if (fh >= 0) {
                            binCount = 1;
                            for (Node<K,V> e = f;; ++binCount) {
                                K ek;
                                if (e.hash == hash &&
                                    ((ek = e.key) == key ||
                                     (ek != null && key.equals(ek)))) {
                                    oldVal = e.val;
                                    if (!onlyIfAbsent)
                                        e.val = value;
                                    break;
                                }
                                Node<K,V> pred = e;
                                if ((e = e.next) == null) {
                                    pred.next = new Node<K,V>(hash, key,
                                                              value, null);
                                    break;
                                }
                            }
                        }
                        // 如果已经是树结构, 就按照树的结构来了
                        else if (f instanceof TreeBin) {
                            Node<K,V> p;
                            binCount = 2;
                            if ((p = ((TreeBin<K,V>)f).putTreeVal(hash, key,
                                                           value)) != null) {
                                oldVal = p.val;
                                if (!onlyIfAbsent)
                                    p.val = value;
                            }
                        }
                    }
                }
                // 检查说阀值,默认是8, 超过会转换成树
                if (binCount != 0) {
                    if (binCount >= TREEIFY_THRESHOLD)
                        treeifyBin(tab, i);
                    if (oldVal != null)
                        return oldVal;
                    break;
                }
            }
        }
        addCount(1L, binCount);
        return null;
    }
复制代码

get 方法(注释说明)

get 方法相对简洁很多, 主要逻辑已经put方法中处理

public V get(Object key) {
        Node<K,V>[] tab; Node<K,V> e, p; int n, eh; K ek;
        int h = spread(key.hashCode());
        if ((tab = table) != null && (n = tab.length) > 0 &&
            (e = tabAt(tab, (n - 1) & h)) != null) {
            if ((eh = e.hash) == h) {
                if ((ek = e.key) == key || (ek != null && key.equals(ek)))
                    return e.val;
            }
            // node 是红黑树时,查找对应节点
            else if (eh < 0)
                return (p = e.find(h, key)) != null ? p.val : null;
                
            // 为链表时, 循环找出对应节点
            while ((e = e.next) != null) {
                if (e.hash == h &&
                    ((ek = e.key) == key || (ek != null && key.equals(ek))))
                    return e.val;
            }
        }
        return null;
    }
复制代码

初始化map底层数组 table(选读)

需要了解的两个前置基本概念

  1. Unsafe

简单讲一下这个类。Java无法直接访问底层操作系统,而是通过本地(native)方法来访问。不过尽管如此,JVM还是开了一个后门,JDK中有一个类Unsafe,它提供了硬件级别的原子操作。

这个类尽管里面的方法都是public的,但是并没有办法使用它们,JDK API文档也没有提供任何关于这个类的方法的解释。总而言之,对于Unsafe类的使用都是受限制的,只有授信的代码才能获得该类的实例,当然JDK库里面的类是可以随意使用的。

  1. CAS

CAS,Compare and Swap即比较并交换,设计并发算法时常用到的一种技术,java.util.concurrent包全完建立在CAS之上,没有CAS也就没有此包,可见CAS的重要性。

当前的处理器基本都支持CAS,只不过不同的厂家的实现不一样罢了。CAS有三个操作数:内存值V、旧的预期值A、要修改的值B,当且仅当预期值A和内存值V相同时,将内存值修改为B并返回true,否则什么都不做并返回false。

  1. 源码

初始化数组大小时,没有加锁,因为用了个 sizeCtl 变量,将这个变量置为-1,就表明table正在初始化。

private final Node<K,V>[] initTable() {
        Node<K,V>[] tab; int sc;
        while ((tab = table) == null || tab.length == 0) {
        // sizeCtl: table 初始化和resize的标志位,表初始化和调整大小控件。当为负值时,将初始化或调整表的大小
            if ((sc = sizeCtl) < 0)
                // 如果是-1 表示正在初始化或者调整大小, 这时放弃cpu使用, 进行下一次循环检查
                Thread.yield(); // lost initialization race; just spin
            // 设置SIZECTL为-1,设置成功开始初始化, 不成功继续循环。  
            // compareAndSwapInt 非阻塞同步原语: arg0, arg1, arg2, arg3 分别为对象实例,目标对象属性,当前预期值,要设的值, 设置成功返回 true, 失败 false
            else if (U.compareAndSwapInt(this, SIZECTL, sc, -1)) {
                try {
                    if ((tab = table) == null || tab.length == 0) {
                        int n = (sc > 0) ? sc : DEFAULT_CAPACITY;
                        @SuppressWarnings("unchecked")
                        Node<K,V>[] nt = (Node<K,V>[])new Node<?,?>[n];
                        table = tab = nt;
                        sc = n - (n >>> 2);
                    }
                } finally {
                    sizeCtl = sc;
                }
                break;
            }
        }
        return tab;
    }
复制代码

总结

1. 用 Synchronized + CAS + Node + NodeTree 代替 Segment ,只有在hash 冲突, 或者修改已经值的时候才去加锁, 锁的粒度更小,大幅减少阻塞
2. 链表节点数量大于8时,会将链表转化为红黑树进行存储,查询时间复杂度从O(n),变成遍历红黑树O(logN)。复制代码
原文  https://juejin.im/post/5d819331e51d4561b674c511
正文到此结束
Loading...