转载

Spring 框架基础(03):核心思想 IOC 编程说明,案例演示

本文源码: GitHub·点这里 || GitEE·点这里

一、IOC控制反转

1、IOC容器思想

Java系统中对象耦合关系十分复杂,系统的各模块之间依赖,微服务模块之间的相互调用请求,都是这个道理。降低系统模块之间、对象之间、微服务的服务之间耦合度,是软件工程核心问题之一。因为Spring框架中核心思想就是IOC控制反转,用来实现对象之间的解耦。

2、控制反转

Spring 框架基础(03):核心思想 IOC 编程说明,案例演示

  • 传统方式

对象A如果想使用对象B的功能方法,在需要的时候创建对象B的实例,调用需要的方法,对对象B有主动的控制权。

  • IOC容器

当使用IOC容器之后,对象A和B之间失去了直接联系,对象A如果想使用对象B的功能方法,IOC容器会自动创建一个对象B实例注入到对象A需要的功能模块中,这样对象A失去了主动控制权,也就是控制反转了。

3、依赖注入

IOC给对象直接建立关系的动作,称为DI依赖注入(Dependency Injection);依赖:对象A需要使用对象B的功能,则称对象A依赖对象B。注入:在对象A中实例化对象B,从而使用对象B的功能,该动作称为注入。

二、IOC容器案例

1、买票乘车场景

  • 简单乘车类
public class ByBus {
    // 方式一:直接实例化
    // private BuyTicket buyTicket = new BuyTicket () ;

    private BuyTicket buyTicket ;
    public BuyTicket getBuyTicket() {
        return buyTicket;
    }
    public void setBuyTicket(BuyTicket buyTicket) {
        this.buyTicket = buyTicket;
    }
    public void takeBus (){
        String myTicket = this.getBuyTicket().getTicket() ;
        if (myTicket.equals("ticket")){
            System.out.println("乘车");
        }
    }

}
  • 简单买票类
public class BuyTicket {
    public String getTicket (){
        return "ticket" ;
    }
}

2、Spring配置文件

这里用过Spring配置文件,给乘车类中,注入买票类,进而完成完整动作。

<bean id="byBus" class="com.spring.mvc.entity.ByBus">
    <property name="buyTicket" ref="buyTicket" />
</bean>
<bean id="buyTicket" class="com.spring.mvc.entity.BuyTicket"/>

3、测试代码

public class Test1 {
    @Test
    public void test01 (){
        ApplicationContext context = 
        new ClassPathXmlApplicationContext("/ioc-contain-01.xml");
        ByBus byBus = (ByBus) context.getBean("byBus");
        byBus.takeBus();
    }
}

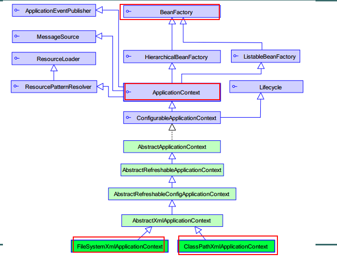
三、核心API总结

Spring 框架基础(03):核心思想 IOC 编程说明,案例演示

针对上面用到的几个核心API进行说明,后续持续总结。

1、BeanFactory

这是一个工厂,用于生成任意bean。采取延迟加载,第一次getBean时才会初始化Bean。

2、ApplicationContext

是BeanFactory的子接口,功能更强大。(国际化处理、事件传递、Bean自动装配、各种不同应用层的Context实现)。当配置文件被加载,就进行对象实例化。

3、ClassPathXmlApplicationContext

用于加载classpath(类路径、src)下的xml加载xml运行时位置:/WEB-INF/classes/...xml

4、FileSystemXmlApplicationContext

用于加载指定盘符下的xml加载xml运行时位置:/WEB-INF/...xml,通过ServletContext.getRealPath()获得具体盘符配置。

四、源代码地址

GitHub·地址
https://github.com/cicadasmile/spring-mvc-parent
GitEE·地址
https://gitee.com/cicadasmile/spring-mvc-parent

Spring 框架基础(03):核心思想 IOC 编程说明,案例演示

原文  https://segmentfault.com/a/1190000020507874
正文到此结束
Loading...