转载

FactoryBean——Spring的扩展点之一

扫描下方二维码或者微信搜索公众号 菜鸟飞呀飞 ,即可关注微信公众号,阅读更多Spring源码分析文章

FactoryBean——Spring的扩展点之一

首先需要说明的是,FactoryBean和BeanFactory虽然名字很像,但是这两者是完全不同的两个概念,用途上也是天差地别。BeanFactory是一个Bean工厂,在一定程度上我们可以简单理解为它就是我们平常所说的Spring容器(注意这里说的是简单理解为容器),它完成了Bean的创建、自动装配等过程,存储了创建完成的单例Bean。而FactoryBean通过名字看,我们可以猜出它是Bean,但它是一个特殊的Bean,究竟有什么特殊之处呢?它的特殊之处在我们平时开发过程中又有什么用处呢?

1. FactoryBean的用法

FactoryBean的特殊之处在于它可以向容器中注册两个Bean,一个是它本身,一个是FactoryBean.getObject()方法返回值所代表的Bean。先通过如下示例代码来感受下FactoryBean的用处吧。

  • 自定义一个类CustomerFactoryBean,让它实现了FactoryBean接口,重写了接口中的两个方法,在getObejct()方法中,返回了一个UserService的实例对象;在getObjectType()方法中返回了UserService.class。然后在CustomerFactoryBean添加了注解@Component注解,意思是将CustomerFactoryBean类交给Spring管理。
package com.tiantang.study.component;

import com.tiantang.study.service.UserService;
import org.springframework.beans.factory.FactoryBean;
import org.springframework.stereotype.Component;

@Component
public class CustomerFactoryBean implements FactoryBean<UserService> {
    @Override
    public UserService getObject() throws Exception {
        return new UserService();
    }

    @Override
    public Class<?> getObjectType() {
        return UserService.class;
    }
}
复制代码
  • 定义了一个UserService类,在构造方法中打印了一行日志。
package com.tiantang.study.service;

public class UserService {

    public UserService(){
        System.out.println("userService construct");
    }
}
复制代码
  • 定义了一个配置类AppConfig,在类中指明了Spring需要扫描包 com.tiantang.study.component
package com.tiantang.study.config;

import org.springframework.context.annotation.ComponentScan;
import org.springframework.context.annotation.Configuration;

@Configuration
@ComponentScan("com.tiantang.study.component")
public class AppConfig {
}
复制代码
  • 启动类
public class MainApplication {

    public static void main(String[] args) {
        AnnotationConfigApplicationContext applicationContext = new AnnotationConfigApplicationContext(AppConfig.class);
        System.out.println("容器启动完成");
        UserService userService = applicationContext.getBean(UserService.class);
        System.out.println(userService);
        Object customerFactoryBean = applicationContext.getBean("customerFactoryBean");
        System.out.println(customerFactoryBean);
    }
}
复制代码
  • 控制台打印的结果
FactoryBean——Spring的扩展点之一
  • 在进行源码分析之前,我们可以先看下这两个问题:
    1. 在AppConfig类中我们只扫描了 com.tiantang.study.component 这个包下的类,按照我们的常规理解,这个时候应该只会有CustomerFactoryBean这个类被放进Spring容器中了,UserService并没有被扫描。而我们在测试时却可以通过 applicationContext.getBean(UserService.class) 从容器中获取到Bean,为什么?
    1. 我们知道默认情况下,在我们没有自定义命名策略的情况下,我们自定义的类被Spring扫描进容器后,Bean在Spring容器中的beanName默认是类名的首字母小写,所以这本次demo中, CustomerFactoryBean 类的单例对象在容器中的beanName是customerFactoryBean。所以这个时候我们调用方法getBean(beanName)通过beanName去获取Bean,这个时候理论上应该返回的是CustomerFactoryBean类的单例对象。然而,我们将结果打印出来,却发现,这个对象的hashCode竟然和userService对象的hashCode一模一样,这说明这两个对象是同一个对象,为什么会出现这种情况呢?为什么不是CustomerFactoryBean类的实例对象呢?
    1. 既然通过customerFactoryBean这个beanName无法获取到CustomerFactoryBean的单例对象,那么应该怎么获取呢?

以上3个问题的答案可以用一个答案解决,那就是FactoryBean是一个特殊的Bean。我们自定义的CustomerFactoryBean实现了FactoryBean接口,所以当CustomerFactoryBean被扫描进Spring容器时,实际上它向容器中注册了两个bean,一个是CustomerFactoryBean类的单例对象;另外一个就是getObject()方法返回的对象,在demo中,我们重写的getObject()方法中,我们通过new UserService()返回了一个UserService的实例对象,所以我们从容器中能获取到UserService的实例对象。如果我们想通过beanName去获取CustomerFactoryBean的单例对象,需要在beanName前面添加一个 & 符号,如下代码,这样就能根据beanName获取到原生对象了。

public class MainApplication {

    public static void main(String[] args) {
        CustomerFactoryBean rawBean = (CustomerFactoryBean) applicationContext.getBean("&customerFactoryBean");
        System.out.println(rawBean);
    }
}
复制代码

2. FactoryBean的源码

通过上面的示例代码,我们知道了FactoryBean的作用,也知道该如何使用FactoryBean,那么接下来我们就通过源码来看看FactoryBean的工作原理。

  • 在Spring容器启动阶段,会调用到refresh()方法,在refresh()中有调用了finishBeanFactoryInitialization()方法,最终会调用到beanFactory.preInstantiateSingletons()方法。所以我们先看下这个方法的源码。(对refresh()方法不太熟悉的朋友,可以去看下笔者的另外两篇文章: Spring源码系列之容器启动流程 , 通过源码看Bean的创建过程 )。
public void preInstantiateSingletons() throws BeansException {
	// 从容器中获取到所有的beanName
	List<String> beanNames = new ArrayList<>(this.beanDefinitionNames);
	for (String beanName : beanNames) {
		RootBeanDefinition bd = getMergedLocalBeanDefinition(beanName);
		if (!bd.isAbstract() && bd.isSingleton() && !bd.isLazyInit()) {
			// 在此处会根据beanName判断bean是不是一个FactoryBean,实现了FactoryBean接口的bean,会返回true
			// 此时当beanName为customerFactoryBean时,会返回true,会进入到if语句中
			if (isFactoryBean(beanName)) {
				// 然后通过getBean()方法去获取或者创建单例对象
				// 注意:在此处为beanName拼接了一个前缀:FACTORY_BEAN_PREFIX
				// FACTORY_BEAN_PREFIX是一个常量字符串,即:&
				// 所以在此时容器启动阶段,对于customerFactoryBean,应该是:getBean("&customerFactoryBean")
				Object bean = getBean(FACTORY_BEAN_PREFIX + beanName);
				// 下面这一段逻辑,是判断是否需要在容器启动阶段,就去实例化getObject()返回的对象,即是否调用FactoryBean的getObject()方法
				if (bean instanceof FactoryBean) {
					final FactoryBean<?> factory = (FactoryBean<?>) bean;
					boolean isEagerInit;
					if (System.getSecurityManager() != null && factory instanceof SmartFactoryBean) {
						isEagerInit = AccessController.doPrivileged((PrivilegedAction<Boolean>)
										((SmartFactoryBean<?>) factory)::isEagerInit,
								getAccessControlContext());
					}
					else {
						isEagerInit = (factory instanceof SmartFactoryBean &&
								((SmartFactoryBean<?>) factory).isEagerInit());
					}
					if (isEagerInit) {
						getBean(beanName);
					}
				}
			}
		}
	}
}
复制代码
  • 在容器启动阶段,会先通过getBean()方法来创建CustomerFactoryBean的实例对象。如果实现了SmartFactoryBean接口,且isEagerInit()方法返回的是true,那么在容器启动阶段,就会调用getObject()方法,向容器中注册getObject()方法返回值的对象。否则,只有当第一次获取getObject()返回值的对象时,才会去回调getObject()方法。
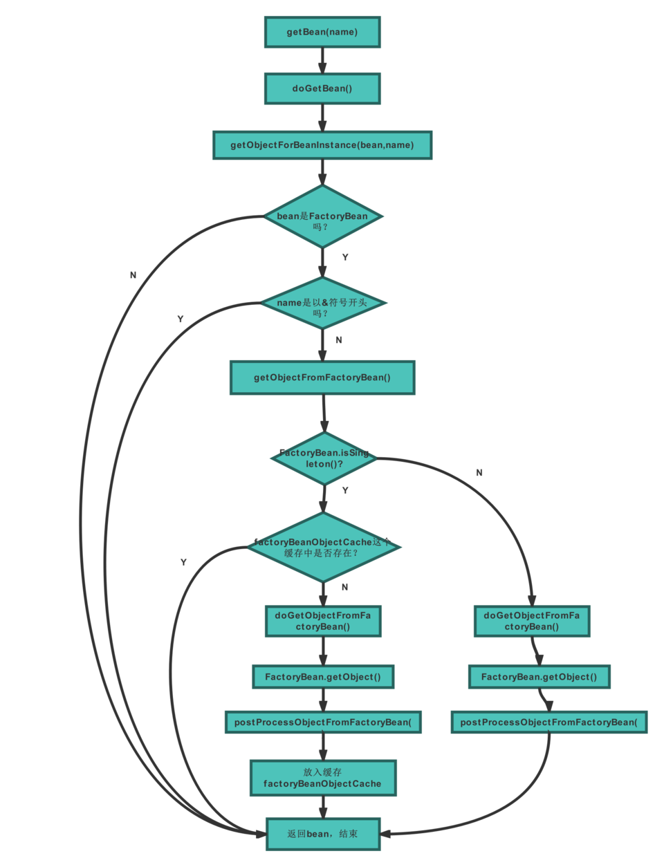
  • 在getBean()中会调用到doGetBean()方法,下面为doGetBean()精简后的源码。从源码中我们发现,最终都会调用getObjectForBeanInstance()方法。
protected <T> T doGetBean(final String name, @Nullable final Class<T> requiredType,
			@Nullable final Object[] args, boolean typeCheckOnly) throws BeansException {
	final String beanName = transformedBeanName(name);
	Object bean;

	Object sharedInstance = getSingleton(beanName);
	if (sharedInstance != null && args == null) {
		bean = getObjectForBeanInstance(sharedInstance, name, beanName, null);
	}
	else {
		if (mbd.isSingleton()) {
			
			bean = getObjectForBeanInstance(sharedInstance, name, beanName, mbd);
		}
		else if (mbd.isPrototype()) {
			bean = getObjectForBeanInstance(prototypeInstance, name, beanName, mbd);
		}
		else {
			bean = getObjectForBeanInstance(scopedInstance, name, beanName, mbd);
		}
		
	}
	return (T) bean;
}
复制代码
  • 在getObjectForBeanInstance()方法中会先判断bean是不是FactoryBean,如果不是,就直接返回Bean。如果是FactoryBean,且name是以&符号开头,那么表示的是获取FactoryBean的原生对象,也会直接返回。如果name不是以&符号开头,那么表示要获取FactoryBean中getObject()方法返回的对象。会先尝试从FactoryBeanRegistrySupport类的factoryBeanObjectCache这个缓存map中获取,如果缓存中存在,则返回,如果不存在,则去调用getObjectFromFactoryBean()方法。getObjectForBeanInstance()方法的部分源码如下:
protected Object getObjectForBeanInstance(
		Object beanInstance, String name, String beanName, @Nullable RootBeanDefinition mbd) {

	if (BeanFactoryUtils.isFactoryDereference(name)) {
		if (beanInstance instanceof NullBean) {
			return beanInstance;
		}
		if (!(beanInstance instanceof FactoryBean)) {
			throw new BeanIsNotAFactoryException(beanName, beanInstance.getClass());
		}
	}
	// 如果bean不是factoryBean,那么会直接返回Bean
	// 或者bean是factoryBean但name是以&特殊符号开头的,此时表示要获取FactoryBean的原生对象。
	// 例如:如果name = &customerFactoryBean,那么此时会返回CustomerFactoryBean类型的bean
	if (!(beanInstance instanceof FactoryBean) || BeanFactoryUtils.isFactoryDereference(name)) {
		return beanInstance;
	}
	// 如果是FactoryBean,那么先从cache中获取,如果缓存不存在,则会去调用FactoryBean的getObject()方法。
	Object object = null;
	if (mbd == null) {
		// 从缓存中获取。什么时候放入缓存的呢?在第一次调用getObject()方法时,会将返回值放入到缓存。
		object = getCachedObjectForFactoryBean(beanName);
	}
	if (object == null) {
		FactoryBean<?> factory = (FactoryBean<?>) beanInstance;
		if (mbd == null && containsBeanDefinition(beanName)) {
			mbd = getMergedLocalBeanDefinition(beanName);
		}
		boolean synthetic = (mbd != null && mbd.isSynthetic());
		// 在getObjectFromFactoryBean()方法中最终会调用到getObject()方法
		object = getObjectFromFactoryBean(factory, beanName, !synthetic);
	}
	return object;
}
复制代码
  • getObjectFromFactoryBean()方法中,主要是通过调用doGetObjectFromFactoryBean()方法得到bean,然后对bean进行处理,最后放入缓存。而且还会针对单例bean和非单例bean做区分处理,对于单例bean,会在创建完后,将其放入到缓存中,非单例bean则不会放入缓存,而是每次都会重新创建。
protected Object getObjectFromFactoryBean(FactoryBean<?> factory, String beanName, boolean shouldPostProcess) {
	// 如果BeanFactory的isSingleton()方法返回值是true,表示getObject()返回值对象是单例的
	if (factory.isSingleton() && containsSingleton(beanName)) {
		synchronized (getSingletonMutex()) {
			// 再一次判断缓存中是否存在。(双重检测机制,和平时写线程安全的代码类似)
			Object object = this.factoryBeanObjectCache.get(beanName);
			if (object == null) {
				// 在doGetObjectFromFactoryBean()中才是真正调用getObject()方法
				object = doGetObjectFromFactoryBean(factory, beanName);
				Object alreadyThere = this.factoryBeanObjectCache.get(beanName);
				if (alreadyThere != null) {
					object = alreadyThere;
				}
				else {
					// 下面是进行后置处理,和普通的bean的后置处理没有任何区别
					if (shouldPostProcess) {
						if (isSingletonCurrentlyInCreation(beanName)) {
							return object;
						}
						beforeSingletonCreation(beanName);
						try {
							object = postProcessObjectFromFactoryBean(object, beanName);
						}
						catch (Throwable ex) {
							throw new BeanCreationException(beanName,
									"Post-processing of FactoryBean's singleton object failed", ex);
						}
						finally {
							afterSingletonCreation(beanName);
						}
					}
					// 放入到缓存中
					if (containsSingleton(beanName)) {
						this.factoryBeanObjectCache.put(beanName, object);
					}
				}
			}
			return object;
		}
	}
	// 非单例
	else {
		Object object = doGetObjectFromFactoryBean(factory, beanName);
		if (shouldPostProcess) {
			try {
				object = postProcessObjectFromFactoryBean(object, beanName);
			}
			catch (Throwable ex) {
				throw new BeanCreationException(beanName, "Post-processing of FactoryBean's object failed", ex);
			}
		}
		return object;
	}
}
复制代码
  • doGetObjectFromFactoryBean()方法的逻辑比较简单,直接调用了FactoryBean的getObject()方法。部分源码如下
private Object doGetObjectFromFactoryBean(final FactoryBean<?> factory, final String beanName)
			throws BeanCreationException {

	Object object;
	if (System.getSecurityManager() != null) {
		AccessControlContext acc = getAccessControlContext();
		try {
			object = AccessController.doPrivileged((PrivilegedExceptionAction<Object>) factory::getObject, acc);
		}
		catch (PrivilegedActionException pae) {
			throw pae.getException();
		}
	}
	else {
		// 调用getObject()方法
		object = factory.getObject();
	}
	return object;
}
复制代码
  • Spring的代码实在是写的太好了,每个方法几乎都复用性比较高,这就导致了总是方法中套方法,层级比较深,所以最后以一张流程图总结下FactoryBean的创建流程。
FactoryBean——Spring的扩展点之一
  • 看完这一段的源码分析,这个时候能理解demo中打印结果了吧。

3. FactoryBean的应用场景——Spring-Mybatis插件原理

现在知道了FactoryBean的原理,那么在平时工作中,你见过哪些FactoryBean的使用场景。如果没有留意过的话,笔者在这里就拿Spring整合Mybatis的原理来举例吧。

  • 我们可以先回忆一下,单独使用Mybatis时,我们需要做哪些工作。添加依赖,配置数据源,创建SqlSessionFactory,这样环境就搭建完成了。(如果有朋友记忆比较模糊的话,可以参考下官方文档: mybatis.org/mybatis-3/g… )。
  • 当我们在将Mybatis整合到Spring中时,也是添加mybatis的依赖,但还需要额外添加一个jar包: mybatis-spring ,然后是配置数据源。最后还需要一个配置,如果你是通过XML配置的话,还需要如下配置:
<bean id="sqlSessionFactory" class="org.mybatis.spring.SqlSessionFactoryBean">
  <property name="dataSource" ref="dataSource" />
</bean>
复制代码
  • 如果你不是通过JavaConfig配置,那么需要进行如下配置:
@Bean
public SqlSessionFactoryBean sqlSessionFactoryBean(DataSource dataSource){
    SqlSessionFactoryBean sqlSessionFactoryBean = new SqlSessionFactoryBean();
    sqlSessionFactoryBean.setDataSource(dataSource);
    return sqlSessionFactoryBean;
}
复制代码
  • 我们发现,无论是XML还是JavaConfig,都是向容器中注册了一个SqlSessionFactoryBean。从类名我们就能知道这是一个FactoryBean。当我们单独使用Mybatis时,需要创建一个SqlSessionFactory,然而当MyBatis和Spring整合时,却需要一个SqlSessionFactoryBean,所以我们可以猜测,是不是SqlSessionFactoryBean通过FactoryBean的特殊性,向Spring容器中注册了一个SqlSessionFactory。查看SqlSessionFactoryBean的源代码发现,它果然实现了FactoryBean接口,并且重写了getObejct方法,通过getObject()方法向容器中注册了一个SqlSessionFactory。
public class SqlSessionFactoryBean implements FactoryBean<SqlSessionFactory>, InitializingBean, ApplicationListener<ApplicationEvent> {
	// ...省略其他代码
	
	public SqlSessionFactory getObject() throws Exception {
	if (this.sqlSessionFactory == null) {
	  afterPropertiesSet();
	}

	return this.sqlSessionFactory;
	}
}
复制代码
  • sqlSessionFactory是SqlSessionFactoryBean的一个属性,它的赋值是在通过回调afterPropertiesSet()方法进行的。(因为SqlSessionFactoryBean实现了InitializingBean接口,所以在Spring初始化Bean的时候,能回调afterPropertiesSet()方法)
public void afterPropertiesSet() throws Exception {
    // buildSqlSessionFactory()方法会根据mybatis的配置进行初始化。
	this.sqlSessionFactory = buildSqlSessionFactory();
}
复制代码
  • 在Spring和MyBatis整合时,还有另外一个地方也利用到了FactoryBean。我们在开发时,通常会通过MapperScan注解来扫描我们Mapper文件。MapperScan注解中,添加了Import(MapperScannerRegistrar.class),(关于Import注解的作用,可以看下笔者的另一篇文章: mp.weixin.qq.com/s/y_2Z9m0ge… )
@Retention(RetentionPolicy.RUNTIME)
@Target(ElementType.TYPE)
@Documented
@Import(MapperScannerRegistrar.class)
public @interface MapperScan {
}
复制代码
getSqlSession().getMapper(this.mapperInterface)
public class MapperFactoryBean<T> extends SqlSessionDaoSupport implements FactoryBean<T> {
	@Override
	public T getObject() throws Exception {
		return getSqlSession().getMapper(this.mapperInterface);
	}

	@Override
	public Class<T> getObjectType() {
		return this.mapperInterface;
	}

	@Override
	public boolean isSingleton() {
        // 返回true是为了让Mapper接口是一个单例的
		return true;
	}
}
复制代码
  • MapperProxyFactory类的源码。最终是调用JDK的动态代理来为我们定义的Mapper创建动态代理。(MyBatis框架就是通过动态代理实现的dao层)
public class MapperProxyFactory<T> {

  protected T newInstance(MapperProxy<T> mapperProxy) {
  	// JDK动态代理
    return (T) Proxy.newProxyInstance(mapperInterface.getClassLoader(), new Class[] { mapperInterface }, mapperProxy);
  }

  public T newInstance(SqlSession sqlSession) {
    final MapperProxy<T> mapperProxy = new MapperProxy<T>(sqlSession, mapperInterface, methodCache);
    return newInstance(mapperProxy);
  }

}
复制代码
  • 这样我们写的每一个Mapper接口都会对应一个MapperFactoryBean,每一个MapperFactoryBean的getObject()方法最终会采用JDK动态代理创建一个对象,所以每一个Mapper接口最后都对应一个代理对象,这样就实现了Spring和MyBatis的整合。

4. mybatis-spring-boot-starter原理

在SpringBoot中整合MyBatis的原理是一样的,虽然使用的是mybatis-spring-boot-starter这个依赖,但最终的整合原理和Spring是一模一样的。SpringBoot的最主要的功能是自动配置,和其他框架的整合原理与Spring相比几乎没变。

  • mybatis-spring-boot-starter中,会引入mybatis-spring-boot-autoconfigure这个jar包,MyBatis的自动配置就是通过这个jar包中的MybatisAutoConfiguration类实现的。从MybatisAutoConfiguration的源码中我们可以看到同样是通过SqlSessionFactoryBean的getObject()方法向容器中注册了一个SqlSessionBean。
@Configuration
@ConditionalOnClass({SqlSessionFactory.class, SqlSessionFactoryBean.class})
@ConditionalOnBean({DataSource.class})
@EnableConfigurationProperties({MybatisProperties.class})
@AutoConfigureAfter({DataSourceAutoConfiguration.class})
public class MybatisAutoConfiguration {
	@Bean
    @ConditionalOnMissingBean
    public SqlSessionFactory sqlSessionFactory(DataSource dataSource) throws Exception {
        SqlSessionFactoryBean factory = new SqlSessionFactoryBean();
        factory.setDataSource(dataSource);
        // 省略部分代码
        return factory.getObject();
    }

}
复制代码

5. 总结

  • 本文主要介绍了FactoryBean的作用以及使用场景。先通过demo演示了FactoryBean的用法,然后结合Spring源码分析了FactoryBean的原理。
  • 接着通过源码分析了FactoryBean在Spring和MyBatis整合过程中扮演的重要角色。一是提供一个SqlSessionFactory,二是为每一个Mapper创建JDK动态代理对象。
  • 最后通过一小段源码分析了SpringBoot中整合Mybatis的原理。其实和Spring整合MyBatis的原理一模一样,所以重点是还是Spring的源码理解。

6. 猜你喜欢

  • 通过源码看Bean的创建过程
  • Spring源码系列之容器启动流程
  • Spring中最!最!最!重要的后置处理器!没有之一!!!
  • @Import和@EnableXXX
  • 手写一个Redis和Spring整合的插件
  • 为什么JDK的动态代理要基于接口实现而不能基于继承实现?

扫描下方二维码即可关注微信公众号 菜鸟飞呀飞 ,一起阅读更多Spring源码。

FactoryBean——Spring的扩展点之一
原文  https://juejin.im/post/5d8e06b06fb9a04e1c07d87b
正文到此结束
Loading...