转载

Spring-Data-Jpa使用总结

Spring-Data-Jpa使用总结

参考资源列表

  1. 官方文档: https://docs.spring.io/spring...
  2. 《Spring Data JPA入门到精通》

前言

JPAJava Persistence API 的简称,是 SpringHibernate 的基础上进行的二次封装框架,为了更好更方便的融入 Spring 大家庭,同时也提供了一些 Hibernate 没有的特性,与其他ORM框架一起构成 SpringData ,统一封装了ORM层,使开发人员使用起来更加方便快捷。

备注:本文所有代码都是基于SpringBoot 2.1.5版本

JPA的使用

基本单表操作的使用

对于操作单表来说,jpa提供了非常方便使用的封装,我们只需要按规范编写Repository接口同时继承 JpaRepository 就可以享用jpa基本功能了。代码如下:

User实体:

package com.yizhu.entity;

import lombok.Builder;
import lombok.Data;
import lombok.ToString;

import javax.persistence.*;
import java.io.Serializable;
import java.util.List;
import java.util.Set;

@Entity
@Table(name = "t_user")
@Data
@Builder
public class User implements Serializable {

    private static final long serialVersionUID = 1L;

    @Id
    @GeneratedValue(strategy = GenerationType.IDENTITY)
    private Long id;

    private String name;

    private String password;

    private Integer age;

    private Integer sex;
}

repository接口:

package com.yizhu.repository;

import com.yizhu.entity.User;

public interface UserRepository extends JpaRepository<User, Long>{
}

下面看看jpa为我们提供了哪些默认操作单表数据的方法

package org.springframework.data.jpa.repository;
@NoRepositoryBean
public interface JpaRepository<T, ID> extends PagingAndSortingRepository<T, ID>, QueryByExampleExecutor<T> {
    List<T> findAll(); // 查询全表数据

    List<T> findAll(Sort var1); // 查询全表数据,支持排序

    List<T> findAllById(Iterable<ID> var1); // 根据id字段查询所有匹配数据

    <S extends T> List<S> saveAll(Iterable<S> var1); // 批量保存或更新数据

    void flush(); // 刷新本地缓存到数据库

    <S extends T> S saveAndFlush(S var1); // 保存或更新单挑数据及刷新本地缓存到数据库

    void deleteInBatch(Iterable<T> var1); // 批量删除数据

    void deleteAllInBatch(); // 批量删除全表数据

    T getOne(ID var1); // 根据id查询一条匹配数据

    <S extends T> List<S> findAll(Example<S> ar1); // Example方式的查询指定实体

    <S extends T> List<S> findAll(Example<S> var1, Sort var2);    // Example方式的查询指定实体并排序
}
package org.springframework.data.repository;
@NoRepositoryBean
public interface PagingAndSortingRepository<T, ID> extends CrudRepository<T, ID> {
    Iterable<T> findAll(Sort var1);     // 根据排序查询全表,返回类型是任意集合

    Page<T> findAll(Pageable var1);    // 根据分页参数分页查询
}
package org.springframework.data.repository;
@NoRepositoryBean
public interface CrudRepository<T, ID> extends Repository<T, ID> {
    <S extends T> S save(S var1);    // 保存或更新单条数据

    <S extends T> Iterable<S> saveAll(Iterable<S> var1);  // 批量保存或更新

    Optional<T> findById(ID var1);    // 根据id查询数据,返回类型是Optional

    boolean existsById(ID var1);    // 根据id判断数据是否存在

    Iterable<T> findAll(); // 查询全表数据,返回类型为集合

    Iterable<T> findAllById(Iterable<ID> var1);    // 根据id集合查询数据

    long count();    // 统计全表数据量

    void deleteById(ID var1); // 根据id删除数据

    void delete(T var1);    // 删除单条数据

    void deleteAll(Iterable<? extends T> var1);        // 删除指定集合数据

    void deleteAll();    // 删除全表数据
}
package org.springframework.data.repository.query;
public interface QueryByExampleExecutor<T> {
    <S extends T> Optional<S> findOne(Example<S> var1); // 根据Example查询一条

    <S extends T> Iterable<S> findAll(Example<S> var1);    // 根据Example查询所有数据

    <S extends T> Iterable<S> findAll(Example<S> var1, Sort var2);    // 根据Example查询所有数据,并排序

    <S extends T> Page<S> findAll(Example<S> var1, Pageable var2);    // 根据Example分页查询

    <S extends T> long count(Example<S> var1);    // 根据Example统计

    <S extends T> boolean exists(Example<S> var1);    // 根据Example判断数据是否存在
}

除此之外,jpa提供了一套新的生成sql的机制,非常方便好用,jpa根据Repository接口的方法中的关键字、实体字段及出入参,自动生成sql,这种方式启动容器的时候就可以检查语法是否正确,简单使用例子如下:

package com.yizhu.repository;

import com.yizhu .entity.User;
import org.springframework.data.jpa.repository.EntityGraph;
import org.springframework.data.jpa.repository.JpaRepository;
import org.springframework.data.jpa.repository.JpaSpecificationExecutor;
import org.springframework.data.jpa.repository.Query;
import org.springframework.data.repository.query.Param;

import java.util.List;

public interface UserRepository extends JpaRepository<User, Long>{

    /**
     * 根据年龄查询用户信息
     * @param age
     * @return
     */
    List<User> findAllByAge(Integer age);

    /**
     * 根据用户性别和所属组织名称查询用户信息
     * @param userSex
     * @param orgName
     * @return
     */
    List<User> findBySexAndOrg(@Param("sex") Integer sex, @Param("name") String name);

    /**
     * 根据用户名模糊查询
     * @return
     */
    List<User> findAllByNameLike(@Param("name") String name);
}

除了 findByAnd 之外,还有一些关键词,全部定义在 PartTreePart 类,组装起来可以生成各种各样的sql,下面截取部分代码,感兴趣的同学可以打开源码去阅读

package org.springframework.data.repository.query.parser;
public class PartTree implements Streamable<PartTree.OrPart> {
    private static final String KEYWORD_TEMPLATE = "(%s)(?=(//p{Lu}|//P{InBASIC_LATIN}))";
    private static final String QUERY_PATTERN = "find|read|get|query|stream";
    private static final String COUNT_PATTERN = "count";
    private static final String EXISTS_PATTERN = "exists";
    private static final String DELETE_PATTERN = "delete|remove";
    private static final Pattern PREFIX_TEMPLATE = Pattern.compile("^(find|read|get|query|stream|count|exists|delete|remove)((//p{Lu}.*?))??By");
    private final PartTree.Subject subject;
    private final PartTree.Predicate predicate;
    ...
    private static String[] split(String text, String keyword) {
        Pattern pattern = Pattern.compile(String.format("(%s)(?=(//p{Lu}|//P{InBASIC_LATIN}))", keyword));
        return pattern.split(text);
    }

    private static class Predicate implements Streamable<PartTree.OrPart> {
        private static final Pattern ALL_IGNORE_CASE = Pattern.compile("AllIgnor(ing|e)Case");
        private static final String ORDER_BY = "OrderBy";
        private final List<PartTree.OrPart> nodes;
        private final OrderBySource orderBySource;
        private boolean alwaysIgnoreCase;

        public Predicate(String predicate, Class<?> domainClass) {
            String[] parts = PartTree.split(this.detectAndSetAllIgnoreCase(predicate), "OrderBy");
            if (parts.length > 2) {
                throw new IllegalArgumentException("OrderBy must not be used more than once in a method name!");
            } else {
                this.nodes = (List)Arrays.stream(PartTree.split(parts[0], "Or")).filter(StringUtils::hasText).map((part) -> {
                    return new PartTree.OrPart(part, domainClass, this.alwaysIgnoreCase);
                }).collect(Collectors.toList());
                this.orderBySource = parts.length == 2 ? new OrderBySource(parts[1], Optional.of(domainClass)) : OrderBySource.EMPTY;
            }
        }
        ...
    }

    private static class Subject {
        private static final String DISTINCT = "Distinct";
        private static final Pattern COUNT_BY_TEMPLATE = Pattern.compile("^count(//p{Lu}.*?)??By");
        private static final Pattern EXISTS_BY_TEMPLATE = Pattern.compile("^(exists)(//p{Lu}.*?)??By");
        private static final Pattern DELETE_BY_TEMPLATE = Pattern.compile("^(delete|remove)(//p{Lu}.*?)??By");
        private static final String LIMITING_QUERY_PATTERN = "(First|Top)(//d*)?";
        private static final Pattern LIMITED_QUERY_TEMPLATE = Pattern.compile("^(find|read|get|query|stream)(Distinct)?(First|Top)(//d*)?(//p{Lu}.*?)??By");
        private final boolean distinct;
        private final boolean count;
        private final boolean exists;
        private final boolean delete;
        private final Optional<Integer> maxResults;

        public Subject(Optional<String> subject) {
            this.distinct = (Boolean)subject.map((it) -> {
                return it.contains("Distinct");
            }).orElse(false);
            this.count = this.matches(subject, COUNT_BY_TEMPLATE);
            this.exists = this.matches(subject, EXISTS_BY_TEMPLATE);
            this.delete = this.matches(subject, DELETE_BY_TEMPLATE);
            this.maxResults = this.returnMaxResultsIfFirstKSubjectOrNull(subject);
        }

        private Optional<Integer> returnMaxResultsIfFirstKSubjectOrNull(Optional<String> subject) {
            return subject.map((it) -> {
                Matcher grp = LIMITED_QUERY_TEMPLATE.matcher(it);
                return !grp.find() ? null : StringUtils.hasText(grp.group(4)) ? Integer.valueOf(grp.group(4)) : 1;
            });
        }
        ...

        private boolean matches(Optional<String> subject, Pattern pattern) {
            return (Boolean)subject.map((it) -> {
                return pattern.matcher(it).find();
            }).orElse(false);
        }
    }
}
package org.springframework.data.repository.query.parser;
public class Part {
    private static final Pattern IGNORE_CASE = Pattern.compile("Ignor(ing|e)Case");
    private final PropertyPath propertyPath;
    private final Part.Type type;
    private Part.IgnoreCaseType ignoreCase;
    ...
    public static enum Type {
        BETWEEN(2, new String[]{"IsBetween", "Between"}),
        IS_NOT_NULL(0, new String[]{"IsNotNull", "NotNull"}),
        IS_NULL(0, new String[]{"IsNull", "Null"}),
        LESS_THAN(new String[]{"IsLessThan", "LessThan"}),
        LESS_THAN_EQUAL(new String[]{"IsLessThanEqual", "LessThanEqual"}),
        GREATER_THAN(new String[]{"IsGreaterThan", "GreaterThan"}),
        GREATER_THAN_EQUAL(new String[]{"IsGreaterThanEqual", "GreaterThanEqual"}),
        BEFORE(new String[]{"IsBefore", "Before"}),
        AFTER(new String[]{"IsAfter", "After"}),
        NOT_LIKE(new String[]{"IsNotLike", "NotLike"}),
        LIKE(new String[]{"IsLike", "Like"}),
        STARTING_WITH(new String[]{"IsStartingWith", "StartingWith", "StartsWith"}),
        ENDING_WITH(new String[]{"IsEndingWith", "EndingWith", "EndsWith"}),
        IS_NOT_EMPTY(0, new String[]{"IsNotEmpty", "NotEmpty"}),
        IS_EMPTY(0, new String[]{"IsEmpty", "Empty"}),
        NOT_CONTAINING(new String[]{"IsNotContaining", "NotContaining", "NotContains"}),
        CONTAINING(new String[]{"IsContaining", "Containing", "Contains"}),
        NOT_IN(new String[]{"IsNotIn", "NotIn"}),
        IN(new String[]{"IsIn", "In"}),
        NEAR(new String[]{"IsNear", "Near"}),
        WITHIN(new String[]{"IsWithin", "Within"}),
        REGEX(new String[]{"MatchesRegex", "Matches", "Regex"}),
        EXISTS(0, new String[]{"Exists"}),
        TRUE(0, new String[]{"IsTrue", "True"}),
        FALSE(0, new String[]{"IsFalse", "False"}),
        NEGATING_SIMPLE_PROPERTY(new String[]{"IsNot", "Not"}),
        SIMPLE_PROPERTY(new String[]{"Is", "Equals"});

        private static final List<Part.Type> ALL = Arrays.asList(IS_NOT_NULL, IS_NULL, BETWEEN, LESS_THAN, LESS_THAN_EQUAL, GREATER_THAN, GREATER_THAN_EQUAL, BEFORE, AFTER, NOT_LIKE, LIKE, STARTING_WITH, ENDING_WITH, IS_NOT_EMPTY, IS_EMPTY, NOT_CONTAINING, CONTAINING, NOT_IN, IN, NEAR, WITHIN, REGEX, EXISTS, TRUE, FALSE, NEGATING_SIMPLE_PROPERTY, SIMPLE_PROPERTY);
        public static final Collection<String> ALL_KEYWORDS;
        private final List<String> keywords;
        private final int numberOfArguments;
        ...
        static {
            List<String> allKeywords = new ArrayList();
            Iterator var1 = ALL.iterator();

            while(var1.hasNext()) {
                Part.Type type = (Part.Type)var1.next();
                allKeywords.addAll(type.keywords);
            }

            ALL_KEYWORDS = Collections.unmodifiableList(allKeywords);
        }
    }
}

可以看到单表操作的大部分需求jpa都为我们提供了现成的实现,但也支持我们使用 @Query 注解自定义查询sql,方便有sql基础的同学使用,sql可控性强。

package com.yizhu.repository;

import com.yizhu .entity.User;
import org.springframework.data.jpa.repository.EntityGraph;
import org.springframework.data.jpa.repository.JpaRepository;
import org.springframework.data.jpa.repository.JpaSpecificationExecutor;
import org.springframework.data.jpa.repository.Query;
import org.springframework.data.repository.query.Param;

import java.util.List;

public interface UserRepository extends JpaRepository<User, Long>{

    /**
     * 查询所有用户信息
     * @return
     */
    @Query(value = "from User u")
    List<User> findAll();

    /**
     * 根据年龄查询用户信息
     * @param age
     * @return
     */
    @Query(value = "select * from t_user u where u.user_age = ?1", nativeQuery = true)
    List<User> findAllByAge(Integer age);

    /**
     * 根据用户性别和所属组织名称查询用户信息
     * @param userSex
     * @param orgName
     * @return
     */
    @Query(value = "select u from User u left join u.org o where u.userSex = :userSex and o.orgName = :orgName")
    List<User> findUsersBySexAndOrg(@Param("userSex") Integer userSex, @Param("orgName") String orgName);

}

多表关联

@OneToOne@OneToMany@ManyToOne@ManyToMany

@Entity
@Table(name = "t_user")
@NamedEntityGraph(name = "User.findUsers", attributeNodes = {@NamedAttributeNode("jobs"), @NamedAttributeNode("roles")})
@Data
@Builder
@NoArgsConstructor
@AllArgsConstructor
public class User implements Serializable {

    private static final long serialVersionUID = 1L;

    @ApiModelProperty(hidden = true)
    @Id
    @GeneratedValue(strategy = GenerationType.IDENTITY)
    private Long id;

    @ApiModelProperty(value = "用户名")
    @Column(name = "user_name")
    private String name;

    @ApiModelProperty(value = "用户密码")
    @Column(name = "user_password")
    private String password;

    @ApiModelProperty(value = "用户年龄")
    @Column(name = "user_age")
    private Integer age;

    @ApiModelProperty(value = "用户性别")
    @Column(name = "user_sex")
    private Integer sex;

    @ApiModelProperty(value = "所属组织id")
    @Column(name = "org_id")
    private Long orgId;

    @ApiModelProperty(value = "用户信息")
    @OneToOne
    @JoinColumn(name = "id", updatable = false, insertable = false)
    private UserInfo userInfo;

    @ApiModelProperty(value = "用户所属组织")
    @ManyToOne
    @JoinColumn(name = "org_id", updatable = false, insertable = false)
    private Organization org;

    @ApiModelProperty(value = "用户角色")
    @OneToMany
    @JoinColumn(name = "user_id", referencedColumnName = "id", insertable = false, updatable = false)
    @NotFound(action = NotFoundAction.IGNORE)
    private Set<Role> roles;

    @ApiModelProperty(value = "用户工作")
    @ManyToMany
    @JoinTable(
            name = "t_user_job",
            joinColumns = @JoinColumn(name = "user_id", referencedColumnName = "id"),
            inverseJoinColumns = @JoinColumn(name = "job_id", referencedColumnName = "id")
    )
    @NotFound(action = NotFoundAction.IGNORE)
    private Set<Job> jobs;

private Set<Role> roles;private Set<Job> jobs; 不能用同时使用 List 集合代替,会报错 org.hibernate.loader.MultipleBagFetchException: cannot simultaneously fetch multiple bags: [com.yizhu.entity.User.jobs, com.yizhu.entity.User.roles]

动态查询

package com.yizhu.repository;

import com.yizhu.dto.UserQueryDto;
import com.yizhu.entity.Organization;
import com.yizhu.entity.User;
import org.springframework.data.jpa.domain.Specification;

import javax.persistence.criteria.Join;
import javax.persistence.criteria.JoinType;
import javax.persistence.criteria.Predicate;
import java.util.ArrayList;
import java.util.List;
import java.util.Optional;

public class UserSpecs {

    public static Specification<User> listQuerySpec(UserQueryDto userQueryDto){
        return (root, query, builder) -> {
            List<Predicate> predicates = new ArrayList<>();

            Optional.ofNullable(userQueryDto.getId()).ifPresent(i -> predicates.add(builder.equal(root.get("id"), i)));
            Optional.ofNullable(userQueryDto.getName()).ifPresent(n -> predicates.add(builder.equal(root.get("name"), n)));
            Optional.ofNullable(userQueryDto.getAge()).ifPresent(a -> predicates.add(builder.equal(root.get("age"), a)));
            Optional.ofNullable(userQueryDto.getOrgId()).ifPresent(oi -> predicates.add(builder.equal(root.get("orgId"), oi)));
            Optional.ofNullable(userQueryDto.getOrgName()).ifPresent(on -> {
                Join<User, Organization> userJoin = root.join(root.getModel().getSingularAttribute("org", Organization.class), JoinType.LEFT);
                predicates.add(builder.equal(userJoin.get("orgName"), on));
            });

            return builder.and(predicates.toArray(new Predicate[predicates.size()]));
        };
    }
}
package com.yizhu.service;

import com.yizhu.dto.UserQueryDto;
import com.yizhu.entity.User;
import com.yizhu.repository.UserRepository;
import com.yizhu.repository.UserSpecs;
import org.springframework.beans.factory.annotation.Autowired;
import org.springframework.stereotype.Service;

import java.util.List;

@Service
public class UserService {

    @Autowired
    private UserRepository userRepository;

    public List<User> findUsersDynamic(UserQueryDto userQueryDto){
        return userRepository.findAll(UserSpecs.listQuerySpec(userQueryDto));
    }
}

审计功能使用

在启动类添加 @EnableJpaAuditing 注解表示开启jpa审计功能

package com.yizhu;

import org.springframework.boot.SpringApplication;
import org.springframework.boot.autoconfigure.SpringBootApplication;
import org.springframework.data.jpa.repository.config.EnableJpaAuditing;

@EnableJpaAuditing
@SpringBootApplication
public class DemoApplication {

    public static void main(String[] args) {
        SpringApplication.run(DemoApplication.class, args);
    }
}

在需要使用审计功能的实体类添加 @EntityListeners(AuditingEntityListener.class) 注解

package com.yizhu.entity;

import lombok.Builder;
import lombok.Data;
import org.springframework.data.jpa.domain.support.AuditingEntityListener;

import javax.persistence.*;
import java.io.Serializable;
import java.util.Date;

@Entity
@Table(name = "t_role")
@Data
@Builder
@EntityListeners(AuditingEntityListener.class)
public class Role implements Serializable {
    private static final long serialVersionUID=1L;

    @ApiModelProperty(hidden = true)
    @Id
    @GeneratedValue(strategy = GenerationType.AUTO)
    private Long id;

    private String roleName;

    @CreatedDate
    private Date createTime;
    
    @CreatedBy
    private Long createId;
    
    @LastModifiedDate
    private Date updateTime;
    
    @LastModifiedBy
    private Long updateId;
}

实现AuditorAware接口,告诉容器当前登录人id

package com.yizhu.configuration;

import org.springframework.data.domain.AuditorAware;
import org.springframework.web.context.request.RequestContextHolder;
import org.springframework.web.context.request.ServletRequestAttributes;

import java.util.Optional;

public class UserAuditorAwareImpl implements AuditorAware<Long> {
    @Override
    public Optional<Long> getCurrentAuditor() {
        // 从session中获取登录人id
        ServletRequestAttributes servletRequestAttributes = (ServletRequestAttributes) RequestContextHolder.getRequestAttributes();
        Long userId = (Long)servletRequestAttributes.getRequest().getSession().getAttribute("userId");
        return Optional.of(userId);
    }
}

ok,然后jpa就会根据 IDVersion 判断当前操作是更新还是新增数据,新增时会注入当前登录人id到标有 @CreateBy 注解的字段上,当前时间注入到标有 @CreateTime 注解字段上;更新时则注入到 @LastModifiedBy@LastModifiedDate 对应的字段上。想详细了解的可查看 org.springframework.data.jpa.domain.support.AuditingEntityListener 源码。

常见的坑

  • N+1问题,当使用 @ManyToMany@ManyToOne@OneToMany@OneToOne 关联

    关系的时候,FetchType怎么配置LAZY或者EAGER。SQL真正执行的时

    候是由一条主表查询和N条子表查询组成的。这种查询效率一般比较

    低下,比如子对象有N个就会执行N+1条SQL。使用JPA 2.1推出来的@EntityGraph、@NamedEntityGraph可以解决该问题。如下。

@ApiModel
@Entity
@Table(name = "t_user")
@NamedEntityGraph(name = "User.findUsers", attributeNodes = {@NamedAttributeNode("jobs"), @NamedAttributeNode("roles")})
@Data
@Builder
@NoArgsConstructor
@AllArgsConstructor
public class User implements Serializable {

    private static final long serialVersionUID = 1L;

    @ApiModelProperty(hidden = true)
    @Id
    @GeneratedValue(strategy = GenerationType.IDENTITY)
    private Long id;
    
    // 省略其他属性
}
package com.yizhu.repository;

import com.yizhu.entity.User;
import org.springframework.data.jpa.repository.EntityGraph;
import org.springframework.data.jpa.repository.JpaRepository;
import org.springframework.data.jpa.repository.JpaSpecificationExecutor;
import org.springframework.data.jpa.repository.Query;
import org.springframework.data.repository.query.Param;
import java.util.List;

public interface UserRepository extends JpaRepository<User, Long>, JpaSpecificationExecutor<User> {

    /**
     * 根据id查询用户信息
     * @param id
     * @return
     */
    @EntityGraph(value = "User.findUsers", type = EntityGraph.EntityGraphType.FETCH)
    User findAllById(Long id);

    /**
     * 根据name查询用户信息
     * @param name
     * @return
     */
    @EntityGraph(value = "User.findUsers", type = EntityGraph.EntityGraphType.FETCH)
    @Query(value = "select * from t_user where user_name = :name", nativeQuery = true)
    List<User> findAllByUserName(@Param("name") String name);
}
  • 所有的注解要么全配置在字段上,要么全配置在get方法上,不能混用,混用就会启动不起来,但是语法配置没有问题。
  • 所有的关联都是支持单向关联和双向关联的,视具体业务场景而定。JSON序列化的时候使用双向注解会产生死循环,需要人为手动转化一次,或者使用@JsonIgnore。
  • 在所有的关联查询中,表一般是不需要建立外键索引的。@mappedBy的使用需要注意。
  • 级联删除比较危险,建议考虑清楚,或者完全掌握。
  • 不同的关联关系的配置,@JoinClumn里面的name、referencedColumnName代表的意思是不一样的,很容易弄混,可以根据打印出来的SQL做调整。
  • 当配置这些关联关系的时候建议大家直接在表上面,把外键建好,然后通过后面我们介绍的开发工具直接生成,这样可以减少自己调试的时间。

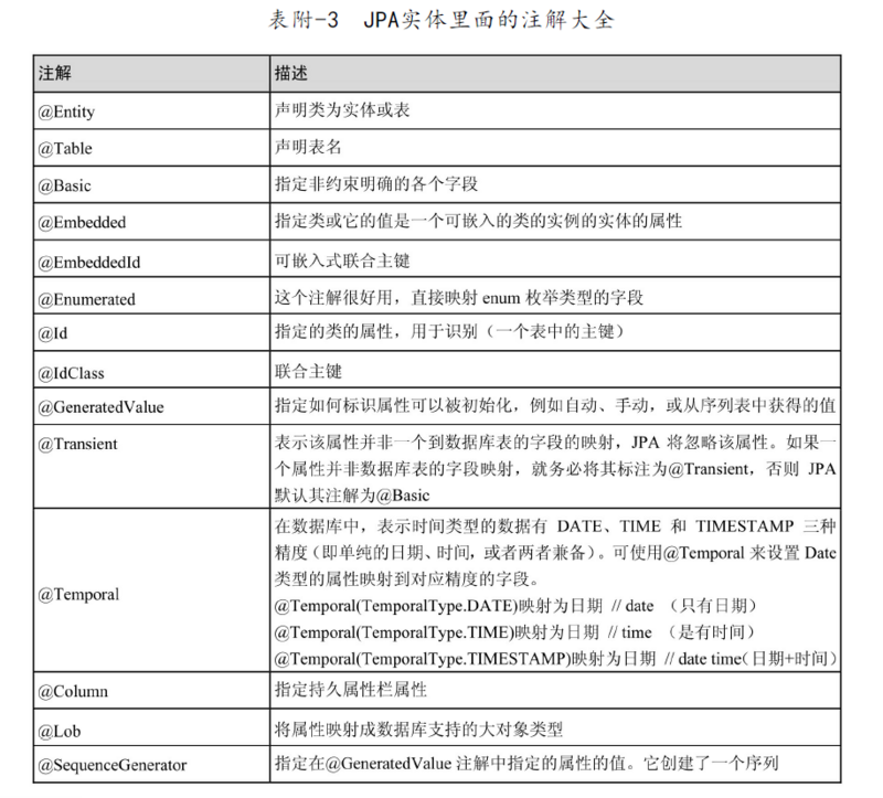
JPA常用注解

摘自《Spring Data JPA从入门到精通》

Spring-Data-Jpa使用总结

Spring-Data-Jpa使用总结

Spring-Data-Jpa使用总结

Spring-Data-Jpa使用总结

Spring-Data-Jpa使用总结

Spring-Data-Jpa使用总结

Spring-Data-Jpa使用总结

Spring-Data-Jpa使用总结

Spring-Data-Jpa使用总结

更多信息可以关注我的个人博客: 逸竹小站 或 逸竹小站

原文  https://segmentfault.com/a/1190000020714866
正文到此结束
Loading...