转载

一文带你掌握 Lifecycle 的原理 | 开发者说·DTalk

本文原作者  /  刘望舒 ,原文发布于公众号后厂村码农: https://mp.weixin.qq.com/s/fpxYrmzY0HRnEUM9YOWoew

前言

在上一篇文章中,我们学习了如何使用 Lifecycle,当然只会使用是不够的,还需要了解它的原理,这是成为优秀工程师必备的。这篇文章就来学习 Lifecycle 的基本原理。

Lifecycle 的生命周期状态事件和状态

Lifecycle 使用两个枚举来跟踪其关联组件的生命周期状态,这两个枚举分别是 Event 和 State。

State 指的是 Lifecycle 的生命周期所处的状态。


Event 代表 Lifecycle 生命周期对应的事件,这些事件会映射到 Activity 和 Fragment 中的回调事件中。

Android 9.0 的 Lifecycle 的源码如下所示。

frameworks/support/lifecycle/common/src/main/java/androidx/lifecycle/Lifecycle.java

public abstract class Lifecycle {

    @MainThread
    public abstract void addObserver(@NonNull LifecycleObserver observer);

    @MainThread
    public abstract void removeObserver(@NonNull LifecycleObserver observer);

    @MainThread
    @NonNull
    public abstract State getCurrentState();

    @SuppressWarnings("WeakerAccess")
    public enum Event {
        ON_CREATE,
        ON_START,
        ON_RESUME,
        ON_PAUSE,
        ON_STOP,
        ON_DESTROY,
        ON_ANY
    }

    @SuppressWarnings("WeakerAccess")
    public enum State {
        DESTROYED,
        INITIALIZED,
        CREATED,
        STARTED,
        RESUMED;
        public boolean isAtLeast(@NonNull State state) {
            return compareTo(state) >= 0;
        }
    }
}

Lifecycle 是一个抽象类,其内部不仅包括了添加和移除观察者的方法,还包括了此前说到的 Event 和 State 枚举。可以看到 Event 中的事件和 Activity 的生命周期几乎是对应的,除了 ON_ANY,它可用于匹配所有事件。

State 与 Event 的关系如下面的时序图所示。

一文带你掌握 Lifecycle 的原理 | 开发者说·DTalk

Lifecycle 如何观察 Activity 和 Fragment 的生命周期

在 Android Support Library 26.1.0 及其之后的版本,Activity 和 Fragment 已经默认实现了 LifecycleOwner 接口,LifecycleOwner 可以理解为被观察者,那么 Lifecycle 是如何观察 Activity 和 Fragment 的生命周期的呢?

在上一篇文章举的例子中,MainActivity 继承了 AppCompatActivity,而 AppCompatActivity 继承了 FragmentActivity。在 Android 8.0 时,FragmentActivity 继承自 SupportActivity,而在 Android 9.0,FragmentActivity 继承自 ComponentActivity 。SupportActivity 和 ComponentActivity 的代码区别不大,这里以 ComponentActivity 举例,如下所示。

frameworks/support/compat/src/main/java/androidx/core/app/ComponentActivity.java

@RestrictTo(LIBRARY_GROUP)
public class ComponentActivity extends Activity implements LifecycleOwner {
    private SimpleArrayMap<Class<? extends ExtraData>, ExtraData> mExtraDataMap =
            new SimpleArrayMap<>();

    private LifecycleRegistry mLifecycleRegistry = new LifecycleRegistry(this);//1

    @RestrictTo(LIBRARY_GROUP)
    public void putExtraData(ExtraData extraData) {
        mExtraDataMap.put(extraData.getClass(), extraData);
    }

    @Override
    @SuppressWarnings("RestrictedApi")
    protected void onCreate(@Nullable Bundle savedInstanceState) {
        super.onCreate(savedInstanceState);
        ReportFragment.injectIfNeededIn(this);//2
    }

    @CallSuper
    @Override
    protected void onSaveInstanceState(Bundle outState) {
        mLifecycleRegistry.markState(Lifecycle.State.CREATED);//3
        super.onSaveInstanceState(outState);
    }

    @RestrictTo(LIBRARY_GROUP)
    public <T extends ExtraData> T getExtraData(Class<T> extraDataClass) {
        return (T) mExtraDataMap.get(extraDataClass);
    }

    @Override
    public Lifecycle getLifecycle() {
        return mLifecycleRegistry;//4
    }

    @RestrictTo(LIBRARY_GROUP)
    public static class ExtraData {
    }
}

注释 1 处创建了 LifecycleRegistry,它是 Lifecycle 的实现类。注释 4 处实现了 LifecycleOwner 接口定义的 getLifecycle 方法,返回了 LifecycleRegistry。在注释 3 处,将 Lifecycle 的 State 设置为 CREATED。正常来说应该在 ComponentActivity 的各个生命周期方法中改变 Lifecycle 的 State,显然在 ComponentActivity 中没有做这些,而是将这个任务交给了 ReportFragment,注释 2 处的将 ComponentActivity 注入到 ReportFragment 中。

frameworks/support/lifecycle/runtime/src/main/java/androidx/lifecycle/ReportFragment.java

@RestrictTo(RestrictTo.Scope.LIBRARY_GROUP)
public class ReportFragment extends Fragment {
    private static final String REPORT_FRAGMENT_TAG = "androidx.lifecycle"
            + ".LifecycleDispatcher.report_fragment_tag";
    public static void injectIfNeededIn(Activity activity) {
        android.app.FragmentManager manager = activity.getFragmentManager();
        if (manager.findFragmentByTag(REPORT_FRAGMENT_TAG) == null) {
            manager.beginTransaction().add(new ReportFragment(), REPORT_FRAGMENT_TAG).commit();
            manager.executePendingTransactions();
        }
    }
    static ReportFragment get(Activity activity) {
        return (ReportFragment) activity.getFragmentManager().findFragmentByTag(
                REPORT_FRAGMENT_TAG);
    }
   ...
    @Override
    public void onActivityCreated(Bundle savedInstanceState) {
        super.onActivityCreated(savedInstanceState);
        dispatchCreate(mProcessListener);
        dispatch(Lifecycle.Event.ON_CREATE);
    }

    @Override
    public void onStart() {
        super.onStart();
        dispatchStart(mProcessListener);
        dispatch(Lifecycle.Event.ON_START);//1
    }

    @Override
    public void onResume() {
        super.onResume();
        dispatchResume(mProcessListener);
        dispatch(Lifecycle.Event.ON_RESUME);
    }

  ...
    private void dispatch(Lifecycle.Event event) {
        Activity activity = getActivity();
        if (activity instanceof LifecycleRegistryOwner) {//2
            ((LifecycleRegistryOwner) activity).getLifecycle().handleLifecycleEvent(event);
            return;
        }

        if (activity instanceof LifecycleOwner) {//3
            Lifecycle lifecycle = ((LifecycleOwner) activity).getLifecycle();
            if (lifecycle instanceof LifecycleRegistry) {
                ((LifecycleRegistry) lifecycle).handleLifecycleEvent(event);
            }
        }
    }
  ...
}

ReportFragment 的 onStart 方法中会调用注释 1 处的 dispatch 方法。在 dispatch 方法的注释 2 处,判断 Activity 是否实现了 LifecycleRegistryOwner 接口,LifecycleRegistryOwner 继承了 LifecycleOwner 接口,这两个接口不同的是,LifecycleRegistryOwner 定义的 getLifecycle 方法返回的是 LifecycleRegistry 类型,而 LifecycleOwner 定义的 getLifecycle 方法返回的是 Lifecycle 类型。注释 3 处如果 Activity 实现了 LifecycleOwner 接口,会调用 LifecycleRegistry 的 handleLifecycleEvent 方法。

frameworks/support/lifecycle/runtime/src/main/java/androidx/lifecycle/LifecycleRegistry.java

     public void handleLifecycleEvent(@NonNull Lifecycle.Event event) {
        State next = getStateAfter(event);
        moveToState(next);
    }

getStateAfter 方法会获取 "即将的事件": 当前事件执行后,即将会处于什么事件,代码如下所示。

   static State getStateAfter(Event event) {
        switch (event) {
            case ON_CREATE:
            case ON_STOP:
                return CREATED;
            case ON_START:
            case ON_PAUSE:
                return STARTED;
            case ON_RESUME:
                return RESUMED;
            case ON_DESTROY:
                return DESTROYED;
            case ON_ANY:
                break;
        }
        throw new IllegalArgumentException("Unexpected event value " + event);
    }

这个和文章开头给出的 State 与 Event 关系的时序图对照看会比较好理解,比如当前执行了 ON_CREATE 事件或者 ON_STOP 事件,那么状态就会处于 CREATED。回到 handleLifecycleEvent 方法,其内部还会调用 moveToState 方法。

   private void moveToState(State next) {
        if (mState == next) {
            return;
        }
        mState = next;
        if (mHandlingEvent || mAddingObserverCounter != 0) {
            mNewEventOccurred = true;
            return;
        }
        mHandlingEvent = true;
        sync();
        mHandlingEvent = false;
    }

如果当前所处的状态和即将要处于的状态一样就不做任何操作,sync 方法如下所示。

  private void sync() {
        LifecycleOwner lifecycleOwner = mLifecycleOwner.get();
        if (lifecycleOwner == null) {
            Log.w(LOG_TAG, "LifecycleOwner is garbage collected, you shouldn't try dispatch "
                    + "new events from it.");
            return;
        }
        while (!isSynced()) {
            mNewEventOccurred = false;
            if (mState.compareTo(mObserverMap.eldest().getValue().mState) < 0) {
                backwardPass(lifecycleOwner);
            }
            Entry<LifecycleObserver, ObserverWithState> newest = mObserverMap.newest();
            if (!mNewEventOccurred && newest != null
                    && mState.compareTo(newest.getValue().mState) > 0) {
                forwardPass(lifecycleOwner);
            }
        }
        mNewEventOccurred = false;
    }

sync 方法中会根据当前状态和 mObserverMap 中的 eldest 和 newest 的状态做对比 ,判断当前状态是向前还是向后,比如由 STARTED 到 RESUMED 是状态向前,反过来就是状态向后,这个不要和 Activity 的生命周期搞混。向前还是向后的代码大同小异,这里以向后为例。

    private void forwardPass(LifecycleOwner lifecycleOwner) {
        Iterator<Entry<LifecycleObserver, ObserverWithState>> ascendingIterator =
                mObserverMap.iteratorWithAdditions();
        while (ascendingIterator.hasNext() && !mNewEventOccurred) {
            Entry<LifecycleObserver, ObserverWithState> entry = ascendingIterator.next();
            ObserverWithState observer = entry.getValue();//1
            while ((observer.mState.compareTo(mState) < 0 && !mNewEventOccurred
                    && mObserverMap.contains(entry.getKey()))) {
                pushParentState(observer.mState);
                observer.dispatchEvent(lifecycleOwner, upEvent(observer.mState));//2
                popParentState();
            }
        }
    }

注释 1 处的用于获取 ObserverWithState,后面会再提到它。

注释 2 处的 upEvent 方法会得到当前状态的向前状态。ObserverWithState 的 dispatchEvent 方法如下所示。

frameworks/support/lifecycle/runtime/src/main/java/androidx/lifecycle/LifecycleRegistry.java

    static class ObserverWithState {
        State mState;
        GenericLifecycleObserver mLifecycleObserver;

        ObserverWithState(LifecycleObserver observer, State initialState) {
            mLifecycleObserver = Lifecycling.getCallback(observer);//1
            mState = initialState;
        }

        void dispatchEvent(LifecycleOwner owner, Event event) {
            State newState = getStateAfter(event);
            mState = min(mState, newState);
            mLifecycleObserver.onStateChanged(owner, event);
            mState = newState;
        }
    }

从名称就可以看出来,它内部包括了 State 和 GenericLifecycleObserver,GenericLifecycleObserver 是一个接口,它继承了 LifecycleObserver 接口。

ReflectiveGenericLifecycleObserver 和 CompositeGeneratedAdaptersObserver 是 GenericLifecycleObserver 的实现类,这里主要查看 ReflectiveGenericLifecycleObserver 的 onStateChanged 方法是如何实现的。

frameworks/support/lifecycle/common/src/main/java/androidx/lifecycle/ReflectiveGenericLifecycleObserver.java

class ReflectiveGenericLifecycleObserver implements GenericLifecycleObserver {
    private final Object mWrapped;
    private final CallbackInfo mInfo;

    ReflectiveGenericLifecycleObserver(Object wrapped) {
        mWrapped = wrapped;
        mInfo = ClassesInfoCache.sInstance.getInfo(mWrapped.getClass());
    }

    @Override
    public void onStateChanged(LifecycleOwner source, Event event) {
        mInfo.invokeCallbacks(source, event, mWrapped);//1
    }
}

注释 1 处会调用 CallbackInfo 的 invokeCallbacks 方法,在讲这个方法前,需要先了解 CallbackInfo 是怎么创建的,是由 createInfo 方法创建的,如下所示。

 private CallbackInfo createInfo(Class klass, @Nullable Method[] declaredMethods) {
        Class superclass = klass.getSuperclass();
        Map<MethodReference, Lifecycle.Event> handlerToEvent = new HashMap<>();
       ...
        Method[] methods = declaredMethods != null ? declaredMethods : getDeclaredMethods(klass);
        boolean hasLifecycleMethods = false;
        for (Method method : methods) {
            OnLifecycleEvent annotation = method.getAnnotation(OnLifecycleEvent.class);//1
            if (annotation == null) {
                continue;
            }
            hasLifecycleMethods = true;
            Class<?>[] params = method.getParameterTypes();
            int callType = CALL_TYPE_NO_ARG;
            if (params.length > 0) {
                callType = CALL_TYPE_PROVIDER;
                if (!params[0].isAssignableFrom(LifecycleOwner.class)) {
                    throw new IllegalArgumentException(
                            "invalid parameter type. Must be one and instanceof LifecycleOwner");
                }
            }
            Lifecycle.Event event = annotation.value();//2
            ...
            MethodReference methodReference = new MethodReference(callType, method);//3
            verifyAndPutHandler(handlerToEvent, methodReference, event, klass);//4
        }
        CallbackInfo info = new CallbackInfo(handlerToEvent);//5
        mCallbackMap.put(klass, info);
        mHasLifecycleMethods.put(klass, hasLifecycleMethods);
        return info;
    }

关键点在注释 1 处,不断的遍历各个方法,获取方法上的名为 OnLifecycleEvent 的注解,这个注解正是实现 LifecycleObserver 接口时用到的。

注释 2 处获取该注解的值,也就是在 @OnLifecycleEvent 中定义的事件。

注释 3 处新建了一个 MethodReference,其内部包括了使用了该注解的方法。

注释 4 处的 verifyAndPutHandler 方法用于将 MethodReference 和对应的 Event 存在类型为 Map<MethodReference, Lifecycle.Event>  的 handlerToEvent 中。

注释 5 处新建 CallbackInfo,并将 handlerToEvent 传进去。

接着回头看 CallbackInfo 的 invokeCallbacks 方法,代码如下所示。

frameworks/support/lifecycle/common/src/main/java/androidx/lifecycle/ClassesInfoCache.java

static class CallbackInfo {
        final Map<Lifecycle.Event, List<MethodReference>> mEventToHandlers;
        final Map<MethodReference, Lifecycle.Event> mHandlerToEvent;
        CallbackInfo(Map<MethodReference, Lifecycle.Event> handlerToEvent) {
            mHandlerToEvent = handlerToEvent;
            mEventToHandlers = new HashMap<>();
            for (Map.Entry<MethodReference, Lifecycle.Event> entry : handlerToEvent.entrySet()) {//1
                Lifecycle.Event event = entry.getValue();
                List<MethodReference> methodReferences = mEventToHandlers.get(event);
                if (methodReferences == null) {
                    methodReferences = new ArrayList<>();
                    mEventToHandlers.put(event, methodReferences);
                }
                methodReferences.add(entry.getKey());
            }
        }
        @SuppressWarnings("ConstantConditions")
        void invokeCallbacks(LifecycleOwner source, Lifecycle.Event event, Object target) {
            invokeMethodsForEvent(mEventToHandlers.get(event), source, event, target);//2
            invokeMethodsForEvent(mEventToHandlers.get(Lifecycle.Event.ON_ANY), source, event,
                    target);
        }

        private static void invokeMethodsForEvent(List<MethodReference> handlers,
                LifecycleOwner source, Lifecycle.Event event, Object mWrapped) {
            if (handlers != null) {
                for (int i = handlers.size() - 1; i >= 0; i--) {
                    handlers.get(i).invokeCallback(source, event, mWrapped);//1
                }
            }
        }

注释 1 处的循环的意义在于将 handlerToEvent 进行数据类型转换,转化为一个 HashMap,key 的值为事件,value 的值为 MethodReference。

注释 2 处的 invokeMethodsForEvent 方法会传入 mEventToHandlers.get(event),也就是事件对应的 MethodReference 的集合。invokeMethodsForEvent 方法中会遍历 MethodReference 的集合,调用 MethodReference 的 invokeCallback 方法。

frameworks/support/lifecycle/common/src/main/java/androidx/lifecycle/ClassesInfoCache.java

 @SuppressWarnings("WeakerAccess")
    static class MethodReference {
        final int mCallType;
        final Method mMethod;
        MethodReference(int callType, Method method) {
            mCallType = callType;
            mMethod = method;
            mMethod.setAccessible(true);
        }
        void invokeCallback(LifecycleOwner source, Lifecycle.Event event, Object target) {
            try {
                switch (mCallType) {
                    case CALL_TYPE_NO_ARG:
                        mMethod.invoke(target);
                        break;
                    case CALL_TYPE_PROVIDER:
                        mMethod.invoke(target, source);
                        break;
                    case CALL_TYPE_PROVIDER_WITH_EVENT:
                        mMethod.invoke(target, source, event);
                        break;
                }
            } catch (InvocationTargetException e) {
                throw new RuntimeException("Failed to call observer method", e.getCause());
            } catch (IllegalAccessException e) {
                throw new RuntimeException(e);
            }
        }
      ...
    }

MethodReference 类中有两个变量,一个是 callType,它代表调用方法的类型,另一个是 Method,它代表方法,不管是哪种 callType 都会通过 invoke 对方法进行反射。

简单来说,实现 LifecycleObserver 接口的类中,注解修饰的方法和事件会被保存起来,通过反射对事件的对应方法进行调用。

这个调用链的时序图如下所示。

一文带你掌握 Lifecycle 的原理 | 开发者说·DTalk

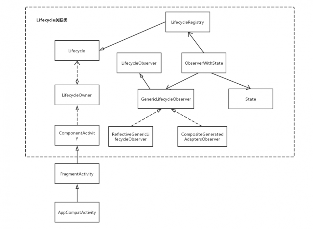
Lifecycle 关联类

第 2 节是以一个调用链的形式来介绍 Lifecycle,调用链中涉及的类具体都是什么关系很难整体去把握,因此这里再以 UML 图的形式给出 Lifecycle 关联类,版本为 Android 9.0。

一文带你掌握 Lifecycle 的原理 | 开发者说·DTalk AppCompatActivity 继承自 FragmentActivity,这两个类都不算是 Lifecycle 关联类。FragmentActivity 实现了 LifecycleOwner 接口,LifecycleOwner 和 Lifecycle 有一个 "弱拥有的关系",LifecycleRegistry 继承自 Lifecycle,剩下的就不多介绍了,看图一目了然。如果看不懂 UML 类图,可以阅读《大话设计模式》这本书。

"开发者说·DTalk" 面向中国开发者们征集 Google  一文带你掌握 Lifecycle 的原理 | 开发者说·DTalk 移动应用 (apps & games) 相关的产品/技术内容。欢迎大家前来分享您对移动应用的行业洞察或见解、移动开发过程中的心得或新发现、以及应用出海的实战经验总结和相关产品的使用反馈等。我们由衷地希望可以给这些出众的中国开发者们提供更好展现自己、充分发挥自己特长的平台。我们将通过大家的技术内容着重选出优秀案例进行谷歌开发技术专家 (GDE) 的推荐。

  点击屏末  |   |  了解更多 " 开发者说 · DTalk" 活动详情与参与方式

长按右侧二维码

报名参与

一文带你掌握 Lifecycle 的原理 | 开发者说·DTalk

一文带你掌握 Lifecycle 的原理 | 开发者说·DTalk

原文  http://mp.weixin.qq.com/s?__biz=MzAwODY4OTk2Mg==&mid=2652050963&idx=2&sn=ace94f94f1a5d6e354c50f4787e8a0aa
正文到此结束
Loading...